Ich denke, ich bin mir sicher, das meine Naive Kunst, nicht funktionieren wird. Aber.... hab kA. von HF. :) Das Teil soll einen 3 1/2" LaufwerksMotor Pimpen, bzw auf mehr Touren bringen. Also eigentlich keine hohen Ansprüche aus Stabilität etc. Oder MUSS ich mir einen LTC1799 bestellen?
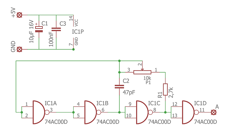
Ob der Oszillator so richtig ist, weiß ich nicht auswendig, dazu also keine Kritik oder Bestätigung. 74ACxx sind EMV-Dreckschweine. Daher sitzt der 100n zur Spannungsentkopplung sehr ungünstig mit viel zu langen Leiterbahnen. Sieht ja nach Massefläche unten aus, also nutze die auch dafür. Selbst der Elko ist bei einer 180°-Drehung näher am IC-VCC. Mir scheint, beim nach rechts Drehen des Poti wird die Frequenz niedriger - kann ja so gewollt sein.
HildeK schrieb: > Sieht ja nach Massefläche unten aus, also nutze die auch dafür. Nein, für gewöhnlich versuche ich alles zu zeigen... ;) HildeK schrieb: > der Elko Jo, der is peinlich. HildeK schrieb: > Mir scheint, beim nach rechts Drehen des Poti wird die Frequenz > niedriger - kann ja so gewollt sein. Nein, ist noch nicht geprüft... aber auch nich wichtig. Ist nur ein Q&D Magnetrührer. Ich mach mir jetzt auch nur noch Sorge, ob das über den gesamten Widersatnsbereich funktioniert, wenn er bei 3,5MHz aussteigt, auch gut... Auf Steckbrett testen... Also muss ne kleine (Einseitige) Platine her. Muss eh noch neue Entwickler-Chemie testen....
Teo D. schrieb: > HildeK schrieb: >> Sieht ja nach Massefläche unten aus, also nutze die auch dafür. > > Nein, für gewöhnlich versuche ich alles zu zeigen... ;) Ja gut, wie lötest du dann das Poti? Daher ging ich davon aus, dass unten auch Cu ist. Der Elko ist trotzdem nicht sooo kritisch, trotz der langen Leitung. Aber die 100n müssen näher an den IC - mit beiden Anschlüssen!
HildeK schrieb: > Ja gut, wie lötest du dann das Poti? Daher ging ich davon aus, dass > unten auch Cu ist. Oh... dann stimmt die Drehrichtung ja doch. ;) HildeK schrieb: > Aber die 100n müssen näher an den IC - mit beiden Anschlüssen! Ohne 2.Layer kann ich nur den Umweg verkürzen oder nen 2.C an den andren Pin?
Teo D. schrieb: > Oder MUSS ich mir einen LTC1799 bestellen? Ich glabe fast, der wäre geeigneter, auch wenn ich den noch nie in Händen hatte. VCC und GND direkt nebeneinander, ideal für die Entkopplung. Ein zweiter C bringt nicht viel, die Wege sind einfach zu lang. Zweiseitige Platine und den C unter den 74AC ist sonst noch die beste Möglichkeit.
HildeK schrieb: > Ich glabe fast, der wäre geeigneter, auch wenn ich den noch nie in > Händen hatte. VCC und GND direkt nebeneinander, ideal für die > Entkopplung. Für ein Q&D Bastle/misst/? An sich ist das Teil aber schon interessant, mal schaun. :) HildeK schrieb: > Ein zweiter C bringt nicht viel, die Wege sind einfach zu lang. Ich schau mir das Morgen bei Tageslicht noch mal an. Hab das mit den C nicht so kritisch gesehen und zu wenig Hirnschmalz(Zeit) eingesteckt. Ich dank dir herzlich für deine Hilfe. Nun weis ich zumindest, das es SO nicht völlig hoffnungslos ist. :) GN8
Beitrag #5171096 wurde von einem Moderator gelöscht.
Hab das nun so umgesetzt. Funst o. Probleme, nur die errechnete Frequenz weicht a bisserl ab, 0,7-3MHz. :) HG und DANK Teo
Teo D. schrieb: > Funst o. Probleme, nur die errechnete Frequenz weicht a bisserl ab, > 0,7-3MHz. :) Ok. Bitte, gerne! 'bisserl'? Östliches Süddeutschland? Kann sein, dass der 47pF einfach durch parasitäre Kapazitäten noch was parallel liegen sieht und 10pF hat man schnell erreicht und das ist dann schon viel.
HildeK schrieb: > 'bisserl'? Östliches Süddeutschland? Volltreffer :) HildeK schrieb: > Kann sein, dass der 47pF einfach durch parasitäre Kapazitäten noch was > parallel liegen sieht und 10pF hat man schnell erreicht und das ist dann > schon viel. Das und die pauschale Berechnung für 40er CMos.... Wenn der Laufwerksmotor damit auf Touren kommt.... 1500U/min hätte der sicher eh nich gepackt, bzw der Treiber. So sind's 900, sollte eigentlich ausreichend sein, wenn's überhaupt funktioniert.
Kleiner Abschlussbericht. Der Magnetrührer tut bis 1,8MHz -> ~550U/min. Muss reichen, ging ja bisher auch mit 300. Event. ginge noch mehr. Das Originalsignal das auf dem Oszi merkwürdig aussieht, wird wohl ein Sinus sein..... Der Motor läuft deutlich schneller, wenn ich mit einem DMM die Frequenz messe und das ist stark druckempfindlich. Kann eigentlich nur an den paar pF vom DMM liegen. Muss mir das aber erst noch ansehen. (warum eigentlich, das ding tut???)
Bitte melde dich an um einen Beitrag zu schreiben. Anmeldung ist kostenlos und dauert nur eine Minute.
Bestehender Account
Schon ein Account bei Google/GoogleMail? Keine Anmeldung erforderlich!
Mit Google-Account einloggen
Mit Google-Account einloggen
Noch kein Account? Hier anmelden.


