Ich habe schon eine Weile gegoogled, aber nichts 100% aussagekräftiges gefunden. Ich fummel mir gerade ein Bussystem zusammen. Auf der Platine und dem Steckbrett läuft schon alles einwandfrei. Ich nutze Mini Nano V.3 Boards mit Atmega 328p. Diese habe ich per UART verbunden und ich habe ein Tokensystem mit Master und Slaves entwickelt bei dem alle Teilnehmer so verbunden sind: http://www.avrfreaks.net/sites/default/files/Half%20Duplex%20UART.GIF Ich habe das Bild über google gefunden. Hoffe das ist so ok. Es sind im ganzen Gebäude über mehrere Etagen Busleitungen verlegt. Ich schätze 200m, aber ich schätze nicht gut ;). Die Leitungen sind nichts besonderes, muss ich mir nochmal ansehen. Nun hatte der alte Bus eine höhere Spannung (Honeywell Bus-2 mit 10-15V ,..3 Leitungen) als ich mit meinen 5V uC-Board. Ich mache mir daher Gedanken um die Versorgung und die Busstabilität. Ich hatte angedacht, 5V Längsregler zu verwenden und mit einer höheren Spannung einzuspeisen. Um die Verluste gering zu halten wollte ich im Nachhinein schauen, wie weit ich runter gehen darf. Ich hatte Teilnehmer mit LCD entworfen, daher möchte ich Längsregler einsetzen (Ablesbarkeit). Gedanken mache ich mir aber wie geschildert um den UART. Ich habe bedenken, dass die oben gezeigte Schaltung mit vielen Teilnehmern und über lange Leitungswege noch richtig funktioniert. Sind meine Bedenken berechtigt? Wie kann ich da am besten vorgehen? Die Busgeschwindigkeit ist nicht kritisch. Momentan sind 2400 Baud eingestellt. Beim Umbau sollte am Besten alles sofort laufen. Schönen Sonnigen, der Rico
Rico L. schrieb: > Sind meine Bedenken berechtigt? Ja > Wie kann ich da am besten vorgehen? RS485 verwenden. Das wurde für genau das Problem erfunden. Alternativ könntest Du auch CAN-Transceiver an UART (statt an CAN-Hardware) verwenden.
Rico L. schrieb: > Wie kann ich da am besten vorgehen? Also meiner einer würde das ganze erst einmal nicht weiter verfolgen und sich mit den Grundlagen beschäftigen. Einstrahlung, Störspannungsabstand, Fehlererkennung und -korrektur, Überspannungsschutz, Eindrahtbusse wie LIN etc. pp. Da wird dann sehr schnell klar warum der alte Bus auf 15V lief und warum 5V eben nicht verwendet wurde.
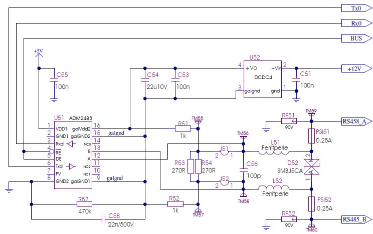
Hallo, > Rico L. schrieb: > Es sind im ganzen Gebäude über mehrere Etagen Busleitungen verlegt. Ich > schätze 200m, aber ich schätze nicht gut ;). Die Leitungen sind nichts > besonderes, muss ich mir nochmal ansehen. das alleine wäre Grund genug, sich um Störsicherheit und vor allem auch Überspannungsschutz ernsthafte Gedanken zu machen. Wie schon empfohlen, würde ich auch zu RS485 raten, aber auch nicht in einer ganz einfachen Form, sondern mit galvanischer Trennung der Teilnehmer und robustem Überspanungsschutz. Das ganz besonders, wenn die Datenleitungen keinen Schirm haben und evtl. noch nicht mal paarig verdrillt sind. Daß du nur 2400 Baud benötigst, macht die Sache einfacher. Da muß man nicht so großen Wert auf exakte Impedanzen der Leitungen und Abschlußwiderstände legen. Alle Fälle empfehle ich bandbreitenbegrenzte Treiber und solide Supressordioden für den Überspannungsschutz. So als Anregung, wie man das machen kann, mal ein kleiner Schaltungsauszug im Anhang. Gruß Öletronika
Wenn es single Wire sein soll: nimm einen LIN Transceiver. TJA1021 oder ähnliches.
Ich werde es dann mal mit dem TJA1021 versuchen. Danke für die vielen Hinweise! Macht es Sinn die Baudrate dann weiter zu verringern, bzw wie setze ich die sicherste Baudrate mit dem 328p? Sorry wenn ich blöd frage, aber ich habe da Tabellen gesehen mit ?Fehlerwarscheinlichkeit abhängig von Takt und Baud? Daher bin ich nicht sicher, ob diese Frage dann überhaupt so einfach zu beantworten ist. Im Datenblatt stehen wie ich das verstehe auch längst nicht alle möglichen Baudmöglichkeiten beschrieben. Wie geschildert ist die Geschwindigkeit nicht kritisch. Ich möchte nur Statusbytes übertragen.
Bitte melde dich an um einen Beitrag zu schreiben. Anmeldung ist kostenlos und dauert nur eine Minute.
Bestehender Account
Schon ein Account bei Google/GoogleMail? Keine Anmeldung erforderlich!
Mit Google-Account einloggen
Mit Google-Account einloggen
Noch kein Account? Hier anmelden.
