Hallo, habe einige Relais 230V (für Rollosteuerung) auf eine Lochrasterplatine gelöstet, siehe Bild. Abstand zwischen den Bahnen beträgt Minimum 3mm. Einige Schichten Plastik 70 werde ich mit dem Pinsel noch auftragen. Muss ich da sonst irgendwie Sorgen haben, oder kann man die Leiterbahnen so belassen? danke!!
Joachim B. schrieb: > mir kommen die Abstände zu gering vor, aber ohne Plan rate ich nur. Abstände sind 3mm oder mehr, habe ich vorhin gerade nachgemessen.
Für Funktionsisolierung fest installierter 230V~ Geräte (Überspannungskategorie III) müssen 4kV isoliert werden, also Luftstrecken von 3mm. Für SELV Isolation reichen die Abstände nicht aus, es müssten die doppelten sein. Da taugt vermutlich nicht mal das Relais für. http://files.may-kg.com/td_334_1.pdf
Michael B. schrieb: > Für Funktionsisolierung fest installierter 230V~ Geräte > (Überspannungskategorie III) müssen 4kV isoliert werden, also > Luftstrecken von 3mm. Also liege ich mit meinen 3mm eh richtig? Michael B. schrieb: > Für SELV Isolation reichen die Abstände nicht aus, es müssten die > doppelten sein. Da taugt vermutlich nicht mal das Relais für. SELV Isolation sind die 12V Leitungen zum ansteuern des Relais gemeint oder? Diese sind mittig auf der Lochrasterplatine (dort wo die Augen nicht ausgelötet sind, hier ist noch kein Lötzinn & Leitung dran). Hier ist ein Abstand von etwa 17mm.
Thomas schrieb: > wo die Augen nicht ausgelötet sind Ähm, quälst Du Deinen Lötkolben damit? Der bzw. dessen Lötspitze wird davon nicht besser; so etwas kann man auch mit einem Bohrer machen, den man in ein Griffstück einsetzt.
Thomas schrieb: > SELV Isolation sind die 12V Leitungen zum ansteuern des Relais gemeint > oder? > Diese sind mittig auf der Lochrasterplatine (dort wo die Augen nicht > ausgelötet sind, hier ist noch kein Lötzinn & Leitung dran). Hier ist > ein Abstand von etwa 17mm. Schau halt, ob dein Relais 4kV isoliert oder bloss 1.5/2.5kV.
Thomas schrieb: > Michael B. schrieb: >> Für Funktionsisolierung fest installierter 230V~ Geräte >> (Überspannungskategorie III) müssen 4kV isoliert werden, also >> Luftstrecken von 3mm. > > Also liege ich mit meinen 3mm eh richtig? Auf der Leiterplatte hast Du aber Kriechstrecken, keine Luftstrecken!
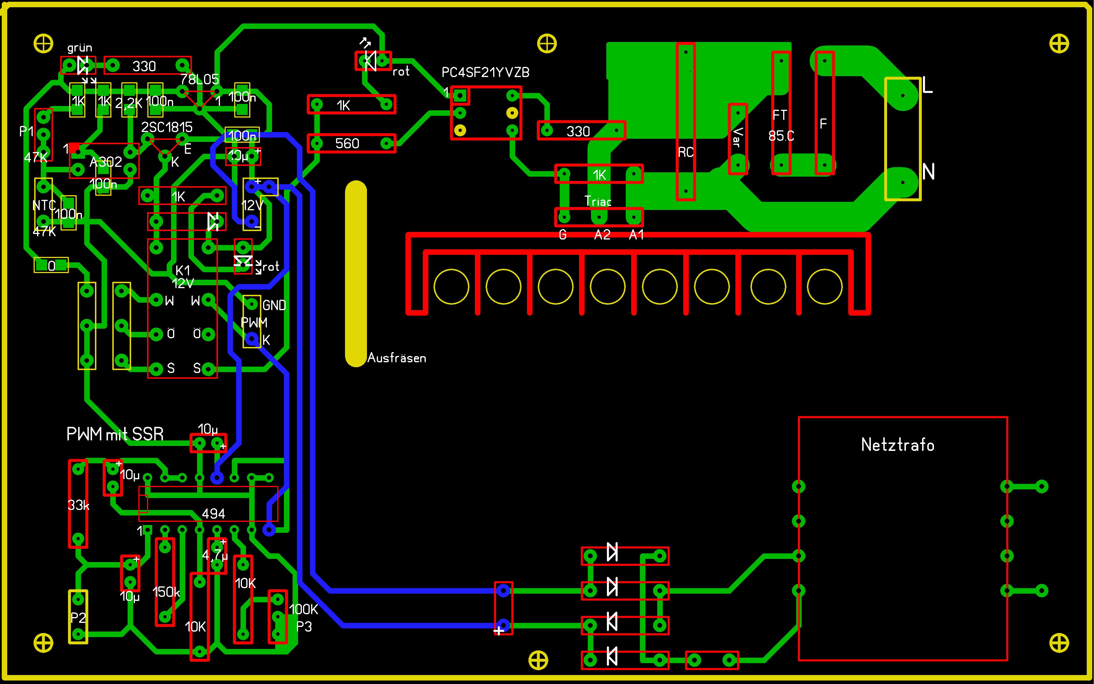
Dietrich L. schrieb: > Auf der Leiterplatte hast Du aber Kriechstrecken, keine Luftstrecken! ich bau mir gerade nen thermostaten. sind die kriechstrecken zwischen kleinspannung und 230v~ ausreichend? ich versuche auf der platine immer 10mm kriechstrecke einzuhalten. platinenmaterial ist rf4 beidseitig beschichtet. mfg
dolf schrieb: > ich bau mir gerade nen thermostaten. echt jetzt? Printtrafo, Greatzbrücke und kein Lade Elko? warum nicht Recom oder Traco AC/DC switcher https://www.recom-power.com/nc/de/emea/products/parametric-search.html?tx_recomparamsearch_paramsearch%5Bsearch%5D%5Bproductgroup%5D=1&tx_recomparamsearch_paramsearch%5Bsearch%5D%5Bproductfamily%5D=1&tx_recomparamsearch_paramsearch%5Bsearch%5D%5BmountingType%5D=THT&tx_recomparamsearch_paramsearch%5Bdeeplink%5D=1&cHash=42ee2862debce8aa22aff0a7c9a6671b Die Power Leiterbahnen sind auch unnötig dünn, fürs wegeätzte Kupfer gibt es kein Geld zurück, dickere PowerLeiterbahnen erleichtern auch die "Signalverfolgung" bei der Fehlersuche.
Joachim B. schrieb: > Greatzbrücke und kein Lade Elko? ver 1.0 und der elko ist doch vorhanden. das ding nach dem brückengleichrichter wo + dran steht ?! die leiterbahndicke kommt zum schluß dran. das wird dan ver 2.0 und mal unter uns gebetsschwestern... danach hab ich nicht gefragt. bitte keine antworten auf ungestellte fragen!
dolf schrieb: > ver 1.0 und der elko ist doch vorhanden. > das ding nach dem brückengleichrichter wo + dran steht ?! ohne C Bezeichnung? (wenn ich hellsehen könnte würde ich Lotto spielen) dolf schrieb: > und mal unter uns gebetsschwestern... > danach hab ich nicht gefragt. hätte ja sein können das mein Beitrag hilft, wer so fragt übersieht auch mal Fehler! dolf schrieb: > bitte keine antworten auf ungestellte fragen! OK, trotzdem frage ich (ist ja ein Forum) warum Printtrafo mit Greatzbrücke, aber ist deine Sache....
dolf schrieb: > sind die kriechstrecken zwischen kleinspannung und 230v~ ausreichend? Nicht nach VDE: dafür gibt es extra Optokoppler mit 10 mm Abstand statt 7,5 mm. Georg
Georg schrieb: > Nicht nach VDE: dafür gibt es extra Optokoppler mit 10 mm Abstand statt > 7,5 mm. hab das nun angepasst un nen zc optotriac pc4sf21yvz genommen. der hat mehr abstand. zusätzlich wurde gefräst. mfg
Georg schrieb: > Nicht nach VDE: dafür gibt es extra Optokoppler mit 10 mm Abstand statt > 7,5 mm. 10mm? Die 7,5mm reichen beim OP aus...
tnsz schrieb: > 10mm? Die 7,5mm reichen beim OP aus... Und alle Konstrukteure, die 10mm-Optokoppler einsetzen, sind verglichen mit dir einfach nur dumm. Ist wahrscheinlich eine Verschwörung zum Abzocken höherer Preise, und der VDE ist sowieso nur zur Einschränkung der bürgerlichen Freiheiten im Auftrag von denen da oben eingerichtet worden. Georg
Beitrag #5220926 wurde von einem Moderator gelöscht.
Bitte melde dich an um einen Beitrag zu schreiben. Anmeldung ist kostenlos und dauert nur eine Minute.
Bestehender Account
Schon ein Account bei Google/GoogleMail? Keine Anmeldung erforderlich!
Mit Google-Account einloggen
Mit Google-Account einloggen
Noch kein Account? Hier anmelden.

