Hallo, Ich arbeite mit dem NUCLEO-L476RG Board und benötige eine einfache Schutzschaltung zum Einlesen von Spannungswerten von 0 - 3,6 V. Ich habe dabei an einen Widerstand und eine Diode mit entsprechender Durchlassspannung gedacht (siehe Bild). Die Frage bildet der Widerstand einen Spannungsteiler mit dem Eingangswiderstand des µC und wenn ja wie verhindere ich das ?
Tobias G. schrieb: > Die Frage bildet der Widerstand > einen Spannungsteiler mit dem Eingangswiderstand des µC Natürlich ja. > und wenn ja wie > verhindere ich das ? Die Frage ist, wie groß der Eingangswiderstand des µC ist, wie groß der Fehler dadurch wird und wie genau Du es haben willst. Im schlimmsten Fall nimmt man einen OpAmp als Impedanzwandler. Wichtig ist auch, wie der Analogeingang des µC arbeitet. Üblicherweise ist da eine Sample&Hold-Schaltung. Um den Einfluss des externen Widerstands klein zu halten, kann man einen Kondensator am µC-Eingang gegen Masse schalten. Im Datenblatt des µC sollten Infos zu diesem Thema zu finden sein (bei AtMegas gibt der Hersteller einen Innenwiderstand der Signalquelle von max. 10kΩ an, 1kΩ bei Dir wäre dann problemlos).
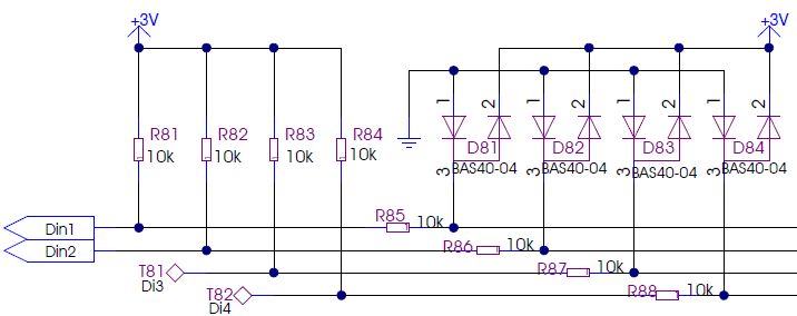
Hallo, > Tobias G. schrieb: > Ich arbeite mit dem NUCLEO-L476RG Board und benötige eine einfache > Schutzschaltung zum Einlesen von Spannungswerten von 0 - 3,6 V. Ich habe > dabei an einen Widerstand und eine Diode mit entsprechender > Durchlassspannung gedacht (siehe Bild). Die Frage bildet der Widerstand > einen Spannungsteiler mit dem Eingangswiderstand des µC und wenn ja wie > verhindere ich das ? es gibt verschiedene Möglichkeiten der Schutzbeschaltung. Zuerst stehen dabei immer die Fragen: 1) Mit welchem Störpotential ist max. zu rechnen (ESD, Blitzschlag?, dauerhafte Fehlspannung weil z.B. jemand die 24V-Betriebsspannung vesehentlich angelegt hat?) 2) Welche max. Ratings müssen für den zu schützenden Eingang und auch für die Schutzbeschaltung eingehalten werden (für 1k bei BF 0805 wären z.B. 20V Überspannung mit 20mA Strom und 400mW Verlustleistung schon ein Problem. Manche uC mit 3,3V halten nur ca. 4,5V aus, manche auch 7V und mehr. 3) Welche zusätzlichen Fehler durch die Schutzbeschaltng sind zulässig. Wie schon geschrieben, kann man die Vorwiderstände durchaus auf ca. 10k erhöhen. Um Spannungseinbrüche durch das Zuschalten der Hold-Kapazität in der S&H-Schaltung des uC zu unterdrücken sollte ein C (1...10nF) gegen Masse geschaltet werden (Applikationshionweise studieren!). Statt Z-Dioden kann man auch Dioden wie oben im Anhang gezeigt gegen +Betriebsspannung und Masse schalten. Der Eingang der Schaltung liegt links, der uC läge rechts (die Pullup-R am Eingang läßt man bei einem analogen Eingang natürlich weg). Diese Lösung funktioniert derart, dass bei einer Überspannung der Strom über die Betriebsspannung abgeleitet wird. Das ist evtl. ein Problem, wenn der normale Stromverrbauch niedriger ist, als der max. zu erwartende Fehlstrom. Der Vorteil ist die sehr hohe Trennschärfe, im Gegensatz zu Z-Dioden, welche mit der Z-Spannung entweder knapp an der max. Eingangsspannung liegen muß (erhöhter Leckstrom) oder andernfalls die Spannungsbegrenzung deutlich über der Eingangs liegt (evtl. zu hoch in der Begrenzung) . Bei hochohmigen Schaltungen, hohen Betriebstemperaturen und hoher Auflösung kann es sein, daß die Leckströme der Dioden schon einen merklichen Fehler verursachen. Dann sind sehr Leckstromarme Dioden wie. z.B. BAV199 empfehlenswert. Für hoch dynamische Anwendungen kann auch die Lastkapazität der Schutzbeschaltung zum Problem werden. Da kann man auch spezielle Schutzbauelemente wie z.B. die SR05 einsetzen. http://www.semtech.com/images/datasheet/sr05.pdf Gruß Öletronika
Tobias G. schrieb: > Die Frage bildet der Widerstand > einen Spannungsteiler mit dem Eingangswiderstand des µC Nein. Der uC-EIngang ist so hochohmig, daß das nicht auffällt, nciht mal 5 Stellen hinter dem Komma. Tobias G. schrieb: > eine Diode mit entsprechender > Durchlassspannung Kaum. Solche Dioden gibt es nicht. Eine BZX83C3V6 wird ab 2.7V langsam immer besser leitend. Diese Z-Dioden taugen nichts. Erst ab 6V werden Z-Dioden gut, und dann ist es bei dir schon zu spät. Die Lösung von U.M. mit Dioden (die nach plus und Masse ableiten ist viel besser, wobei dir Widerstände etwas unklar sind: Sie bilden wirklich einen erheblichen Spannungsteiler. Eventuell ist das in der Anwendung dort so gewollt, aber als Beispiel natürlich untauglich.
1 | +-|>|- +5V |
2 | | |
3 | Eingang --10k--+----+--1k--| CMOS-Eingang |
4 | | | |
5 | 10nF +-|<|- GND |
6 | | |
7 | GND |
Michael B. schrieb: > Der uC-EIngang ist so hochohmig, daß das nicht auffällt, nciht mal 5 > Stellen hinter dem Komma. Jein. Kommt auf die Frequenz an.
Bitte melde dich an um einen Beitrag zu schreiben. Anmeldung ist kostenlos und dauert nur eine Minute.
Bestehender Account
Schon ein Account bei Google/GoogleMail? Keine Anmeldung erforderlich!
Mit Google-Account einloggen
Mit Google-Account einloggen
Noch kein Account? Hier anmelden.

