Gruß in die Runde... lese hier schon eine Weile mit und die Posts hier haben mir schon des Öfteren weiter geholfen bei diversen Projekten, ne tolle Community hier daumenhoch jetzt hab ich aber ein "Problem", wo ich bis jetzt nicht wirklich fündig geworden bin. ich hab Ahnung von der Elektronik, würde es aber eher als erweiterte Grundlagen definieren, mache sonst mehr in Richtung Beleuchtung, RC Modelltechnik und KFZ Technik was ich vor habe? es geht um eine Beleuchtungsansteuerung für eines RC US Modelltrucks, genauer gesagt um die Ansteuerung der Blinker, welche als Standlicht/Rücklicht UND Blinker dienen sollen. vorhandene Signale usw.: - Spannungsversorgung ca. 14,8 Volt (4-Zellen-Lipo Akku), Festspannungsregler auf 12 Volt ist auch vorhanden - getaktetes Plus Signal mit ca. 1,5 Hz (Blinker Signal) - getaktetes Plus Signal mit ca. 300 Hz und ca. 25% High-Pegel (Standlicht-Signal) - KEIN dauerhaftes Signal vorhanden wenn ein Blinker aktiv ist - zu schaltender Strom pro Kanal knapp 500 mA (Highpower LED mit KSQ) was soll die Schaltung können: bei aktivem Blinker sollen die LEDs nicht nur heller/dunkler werden sondern komplett an/aus gehen, die Standlicht-/Rücklichtfunktion also für den jeweiligen Blinker komplett abgeschaltet werden, solange er als Blinker genutzt wird. der Plan bis jetzt: beide Signale per Dioden an die jeweilige LED anschließen und über nen Transistor das Standlichtsignal unterbrechen, ähnlich wie in der Schaltung da... http://www.tech-ecke.de/index_quereinstieg.htm?/elektronik/transistor_als_oeffner.htm ... ABER mein Steuersignal ist eben nicht konstant sondern getaktet(das Blinkersignal) UND ich muss die Unterbrechung auf der Plus-Seite unterbringen, also mit nem PNP Transistor anstatt des dort verwendeten NPN, wenn ich das ganze aber richtig verstehe, funktionier die Schaltung ja nicht mehr, wenn man den T2 gegen einen PNP tauscht und ausser dem T2 nichts weiter an der Schaltung ändert. die Frage dazu: die Schaltung komplett anders aufbauen, wenn ja wie ? oder die verlinkte Schaltung abändern hinsichtlich plusseitiger Unterbrechnung und das Eingangsignal per Kondensator puffern ? Danke schonmal für Eure Hilfe...
Kannst du mal aufzeichnen wie es jetzt ist? Wie werden die Lichter jetzt geschaltet? Von woher kommt das Blinkersignal? Ein Bild sagt wesentlich mehr.
Martin W. schrieb: > was soll die Schaltung können: > bei aktivem Blinker sollen die LEDs nicht nur heller/dunkler werden > sondern komplett an/aus gehen, die Standlicht-/Rücklichtfunktion also > für den jeweiligen Blinker komplett abgeschaltet werden, solange er als > Blinker genutzt wird Das kann keine statische Schaltung, weil "Blinker aus" nicht von "Blinker macht gerade Pause aus" zu unterscheiden ist. Man braucht MINDESTENS eine Zeitabhängigkeit "wenn 2 Sekunden der Blinker nicht an war, darf das Standlicht zugeschaltet werden". Passenderweise hast du eine dauerhafte ca. 12V Versorgungsspannung, man kann also ein MonoFlop aus der CMOS-Reihe wie CD4096 dranschalten und du darfst dir etwas Spannungsverlust z.B. durch Dioden erlauben
1 | Standlicht ---|>|---------+ |
2 | 1N4001 _ | |
3 | +------+Q |E |
4 | +--|CD4096|--R--|< BC369 |
5 | | +------+ | |
6 | | 2 Sek | |
7 | | | |
8 | Blinker--+--|>|-----------+--|>|--KSQ-- GND |
9 | 1N4001 LED |
@Hubert: das Projekt befindet sich im Aufbau, die Blinker werden noch garnicht angesteuert, bis jetzt sind nur ein paar andere Beleuchtungsfunktionen realisiert worden, die aber nix mit den Blinkern zutun haben. die Signale kommen von einer Signalbox, die für RC Modelle gedacht ist, davon existiert aber kein interner Aufbauplan, lediglich ein Anschlussschema, wo dabei steht, welches Kabel wo angeschlossen werden muss, sagt jedenfalls hinsichtlich der Signale nix aus. einen Plan für die Schaltung, die ich bauen will gibt es also noch nicht. @Michael: mit ICs fehlt mir die Erfahrung, hatte ich das letzte mal vor 10 oder 15 Jahren mal bisschen was damit zutun, wie gebe ich dem IC das Zeitfenster vor? eine Sekunde Verzögerung reicht ja rein theoretisch bei 1,5 Hz Blinkfrequenz. Das 4096 ist laut Daten je nen JK-Flipflop, wie müssen die Eingänge da belegt werden, mit einem einzelnen beschalteten Eingang wird es ja vermutlich nicht getan sein. Sorry für die Fragen, aber mit sowas fehlt mir schlichtweg die Erfahrung, hab gehofft ich komme da ohne ICs aus
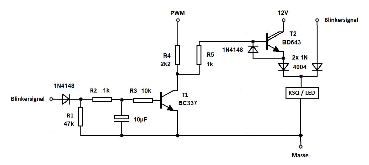
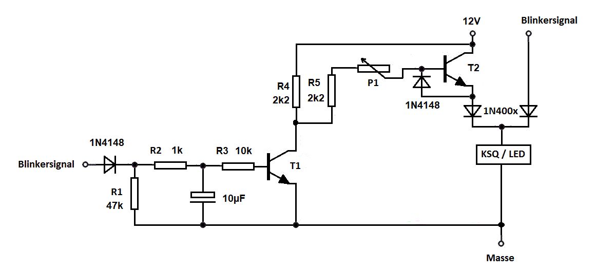
hab jetzt mal etwas mit dem IC Kram etwas beschäftigt, muss aber ganz ehrlich sagen, dass ich nicht verstehe, wie ein CMOS 4096 mein Problem lösen soll, blicke da nicht wirklich durch... das muss doch auch über eine Schaltung ohne IC machbar sein. hab jetzt mal auf klassischem Weg mit Transistoren weiter gedacht, da verstehe ich zumindest was passiert und kann die Funktion auch einigermassen nachvollziehen. hab mal einen Plan angehängt, wie ich mir das ganze vorstelle... - links die gedachte Ansteuerung der Leuchten, beide Plus Signale mit Dioden voneinander entkoppeln, zur LED und weiter auf Masse, ist ja nix besonderes. An der Stelle mit dem roten X möchte ich jetzt unterbrechen, sobald der Blinker blinken soll - die Schaltung rechts oben funktionert für sich wie sie soll (habe die mal aufgebaut mit 2x BC547), das ist Die, Die ich schon im ersten Post verlinkt habe, lediglich noch um D1 und C1 erweitert um das Signal zu puffern was vom Blinker kommt, damit T1 weiterhin durchschaltet und T2 sperrt in der Zeit, wo der Blinker zwar aktiv aber eben aus ist. die Größe des C1 müsste man testen, da seh ich aber weniger ein Problem dabei. Mein Hauptproblem ist, dass die Schaltung ein Minus-Signal unterbricht, ich für mein Vorhanden aber ein Plus-Signal unterbrechen muss. Als T2 müsste ich also statt eines NPN einen PNP Transistor verbauen, aber was muss an der Schaltung noch weiter geändert werden, damit der Aufbau weiterhin das macht, was er soll, tausche ich nämlich nur den T2 gegen einen PNP (Emitter an Spannungsversorgung, Kollektor über die LED auf Masse), tut sich garnix. Bitte mal um Rat, was zu tun ist...
Michael B. schrieb: > Martin W. schrieb: >> Das 4096 ist laut Daten je nen JK-Flipflop > > Tippfehler, CD4098 war gemeint. das macht jetzt schon eher Sinn... bleibt aber die Tatsache, dass ich von den IC Zeug nachwievor wenig Ahnung hab, gerade was die externe Beschaltung angeht - welche Werte für Rx und Cx (zur Festlegung der Laufzeit) ? - mein Blinkersignal (Eingang) an TR+ , TR- oder Reset ?
Konstantin schrieb: > Vielleicht so? Statische Schaltungen (ohne zeitlichem Speicherelemenr) können nicht funktionieren, das wurde schon erwähnt.
wenn das Blinksignal gepuffert wird, so dass ein einigermaßen konstantes Signal entsteht (damit muss ja nur der Transistor durchsteuern), wieso soll es dann nicht funktionieren... ich bin dem Vorschlag mit dem IC jetzt nicht abgeneigt wenn es denn funktioniert, werde aber dennoch beide Schaltungen testen. Bei der IC Schaltung fehlt mir eben aber noch die externe Beschaltung von Selbigem bzw. die Bauteilwerte, weiß leider nicht, wie man Diese berechnen oder bestimmen kann, aus den Formeln in den Datenblättern zu dem IC werde ich nicht schlau
Martin W. schrieb: > wenn das Blinksignal gepuffert wird, so dass ein einigermaßen konstantes > Signal entsteht (damit muss ja nur der Transistor durchsteuern), wieso > soll es dann nicht funktionieren... Wenn die falsche Lösung richtig gewesen wäre, warum sollte es dann nicht funktioniert haben ? Nimms einfach hin: Konstantins Vorschlag war Unsinn.
Ach soo, je nachdem welche Seite Du mit dem Blinksignal ansteuerst, sollen die LED's entweder blinken oder Standlicht machen?
ich versteh jetzt garnix mehr... 2 mal das Blinkersignal in der Schaltung ist schon richtig, einmal zur direkten Ansteuerung der LEDs und einmal zur Ansteuerung des Transistors oder ICs, worüber das Standlichtsignal weggeschaltet werden soll was aber falsch ist: Standlichtsignal ist nicht gleich Spannungsversorgung für die Schaltung, Standlicht ist eine PWM-Spannung, die Versorgungsspannung für die Schaltung ist aber eine konstante Spannung vom Akku oder Festspannungsregler meines Modells die LEDs sollen gedimmt leuchten (des Standlicht-Signal ist eine PWM-Spannung) wenn kein Blinker an ist... wenn der Blinker an geht soll die gedimmte Spannungsversorgung weggeschaltet werden und die LEDs ganz an und aus geben, eben blinken. mir ist es letztendlich egal, ob IC oder nur Transistoren, Hauptsache das ganze funktioniert und ich muss nicht 10 Schaltungen auf verdacht bauen um zu hoffen, dass eine vielleicht funktioniert.
Ach soo, sobald das Blinksignal anfängt, soll das PWM-Signal unterdrückt werden? Die 1N4148 Diode parallel zur Basis-Emitterstrecke von T2 dient nur dazu, eine unzulässig hohe Reversspannung an T2 auf -0,7V zu minimieren.
die Anschlüsse für 12 Volt und die PWM Spannung hast aber falschrum, das PWM Signal geht an die LED/KSQ und soll unterdrückt werden und die 12 Volt versorgen die Schaltung und der T2 ist ja jetzt wieder ein NPN in deiner Schaltung, das müsste doch ein PNP sein, der NPN hat ja so in der Schaltung keinen Bezug zu Masse am Emitter ??
Martin W. schrieb: > die Anschlüsse für 12 Volt und die PWM Spannung hast aber falschrum, das > PWM Signal geht an die LED/KSQ und soll unterdrückt werden und die 12 > Volt versorgen die Schaltung Die Anschlüsse für 12 Volt und die PWM-Spannung müssen sogar vertauscht werden, damit T1 die PWM-Spannung im Blinkmodus über R4 gegen Masse kurzschließen kann. Denn bei dieser Schaltung wird die PWM-Spannung bei ausgeschaltetem Blinkmodus über R4 und R5 auf die Basis von T2 geleitet und dieser gibt dann das PWM-Signal an die LED's weiter. Martin W. schrieb: > und der T2 ist ja jetzt wieder ein NPN in deiner Schaltung, das müsste > doch ein PNP sein, der NPN hat ja so in der Schaltung keinen Bezug zu > Masse am Emitter ?? In dieser Schaltung muss statt eines PNP-Transistors wieder ein NPN-Transistor eingesetzt werden, damit das PWM-Signal Phasenrichtig an die LED's weitergeleitet wird. Ein PNP-Transistor würde das PWM-Signal invertieren. Wenn Dir der zusätzliche Spannungsabfall von 0,7 Volt des NPN-Transistors nicht gefällt, kannst Du die linke Diode von der ODER-Verknüpfung auch weglassen. Dann müsste die Schaltung trotzdem noch funktionieren, weil die Basis von T2 im Blinkmodus immer ein niedrigeres Potenzial als der Emitter hat und somit nicht schaltet. Im Blinkmodus soll T2 ja auch nicht schalten.
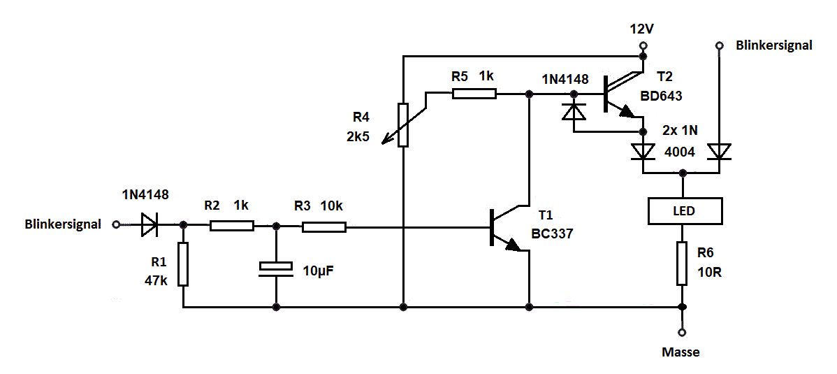
T2 wird also vom PWM Signal angesteuert und schaltet die anliegenden 12 Volt sozusagen Taktgleich zum PWM Signal durch zu meinen LEDs, dann müsste theoretisch auch folgendes funktionieren: mit einem Poti statt R5 (oder einem Poti zusätzlich zwischen R5 und T2-Basis die Basis-Spannung des Transistors regeln, dann könnte ich mir das externe PWM Signal komplett sparen und stattdessen den Anschluss auch auf 12 Volt legen (würde meine Verkabelungsaufwand wieder vereinfachen, weil ob die LEDS im Standlichtmodus nun über ein PWM oder "nur" über eine niedrigere Spannung angesteuert werden, ist mir persönlich egal, ohne das PWM Signal könnte ich die Verkabelung aber nochmals vereinfachen, was mir letztendlich wieder Platz spart die 0,7 Volt Spannungsabfall sind kein Problem welche Typen für T1 und T2... im Idealfall kommt T2 mit knapp 1 Ampere klar, dann könnte ich jeweils beide linken und rechten Leuchten über eine Schaltung laufen lassen, spart mir wieder Aufwand und Platz
Martin W. schrieb: > im Idealfall kommt T2 mit knapp 1 Ampere > klar Dann bräuchtest Du für T2 schon einen Leistungsdarlington (BD643 oä.), damit bei 1A Laststrom die relativ hochohmige Ansteuerung T2 noch gut durchschaltet (Ansteuerung7). Martin W. schrieb: > mit einem Poti statt R5 > (oder einem Poti zusätzlich zwischen R5 und T2-Basis die Basis-Spannung > des Transistors regeln Bei einer analogen Regelung (Ansteuerung8) ensteht eine zusätzliche Verlustleistung von ca. 3 Watt am BD643, die in Wärme umgewandelt wird. Evtl. benötigst Du dann ein kleines Kühlblech für den BD643. Auch die KSQ muss dann leider durch einen Widerstand R6 ersetzt werden, weil die KSQ sonst ständig versucht bei niedrig eingestellten Spannungen mit R4 den LED-Strom konstant zu halten.
dass die KSQ nachregelt, da hast du recht, das hab ich jetzt garnicht bedacht. Da ich absolut kein Freund von Widerständen bei Highpower LEDs bin(Baugröße, Wärmeentwicklung), fällt die Lösung eigentlich aus. Also bleibt die Variante mit extern generiertem PWM Signal, das werde ich mal testen, kann aber paar Tage dauern, weil ich frühestens am Wochenende Zeit für solche Spielereien habe. Verlustleistung am T2 und dessen Kühlung stellt kein Problem dar, das Chassis des Modells ist aus Alu, da sitzt eh auch die ganze Elektronik drauf, dann kann es auch als Kühlung für den T2 herhalten danke soweit mal, werde wie gesagt mal testen und geb dann Rückmeldung, ob es klappt
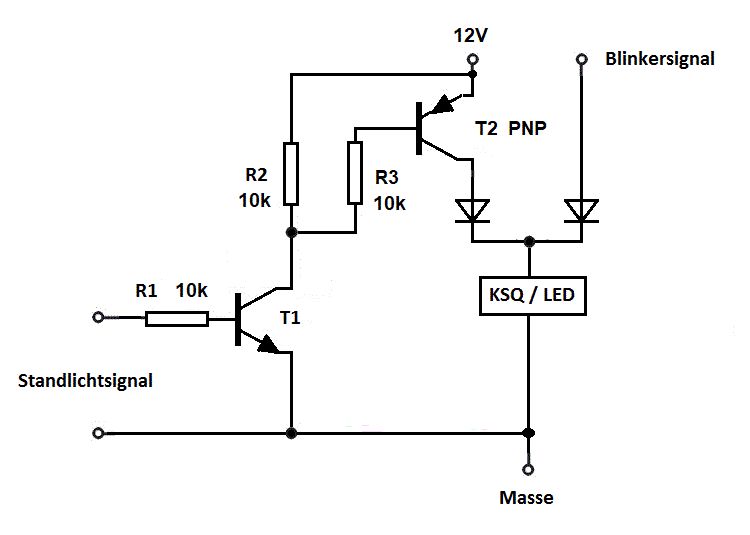
hab die Schaltung jetzt mal aufgebaut und getestet... funktioniert genau so, wie es soll, Standlicht und Rücklicht gehen beim Blinken aus und dimmen danach langsam (ca 1/2 Sekunde) wieder an habe noch auf andere LEDs umgebaut mit etwas geringerem Strombedarf, wodurch der BD643 etwas überdimensioniert ist (und auch relativ viel Platz braucht, mehr als der komplette Rest der Schaltung), daher die Frage, welche Alternativen gäbe es hier noch. Strombedarf liegt bei 500-550mA danke auf jedenfall schon mal für die Hilfe mit der Schaltung !
habe den T2 (BD643) jetzt noch durch einen BC337 ersetzt, den Basiswiderstand R5 entsprechend auf 10k erhöht und die Diode zwischen Basis und Emitter weggelassen. zusätzlich den Elko an der Basis von T2 auf 22µF vergrößert (gleicht minimal "langsamere" Blinkfrequenz bei schwach werdendem Akku besser aus) funktioniert so jetzt 1a und lässt sich in 2facher Ausführung komplett auf nichtmal Briefmarkengröße aufbauen, Platzprobleme gibt's also auch keine Danke nochmal für eure Hilfe !
Bitte melde dich an um einen Beitrag zu schreiben. Anmeldung ist kostenlos und dauert nur eine Minute.
Bestehender Account
Schon ein Account bei Google/GoogleMail? Keine Anmeldung erforderlich!
Mit Google-Account einloggen
Mit Google-Account einloggen
Noch kein Account? Hier anmelden.






