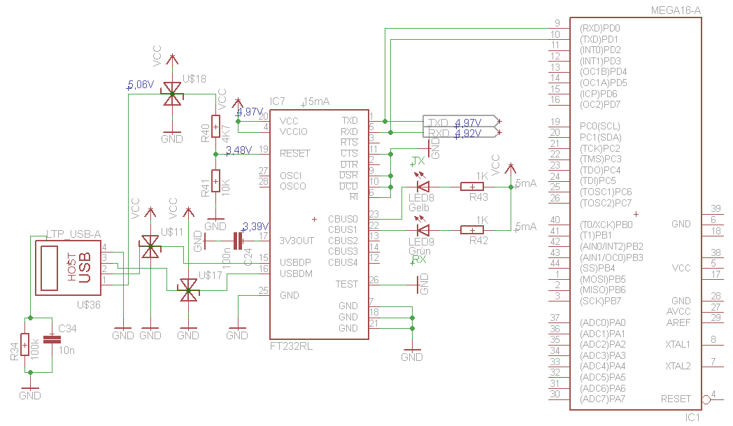
Hallo, Ich bin dabei eine Schaltung mit FT232RL der an einem Atmege16 (QFP) hängt in betrieb zu nehmen. Dabei wird der FT232 vom PC nicht erkannt "USB Gerät wurde nicht erkannt..." Der Atmega 16 Funktioniert. Anbei der Schaltplan mit den gemessenen Spannungen... An was könnte es liegen? Vielen Dank für eure Ideen!
Bei anstecken eines USB Steckers blinken die beiden LED's 3 mal kurz. Parallel zu R41 habe ich schon einen 10nF Kondensator angebracht, hab aber nichts geändert...
Alex W. schrieb: > Mach mal die Dioden am USB weg! Die sind ja in Sperr-Richtung (und damit richtig) geschaltet.
Frickelfritze schrieb: > Alex W. schrieb: >> Mach mal die Dioden am USB weg! > > Die sind ja in Sperr-Richtung (und damit richtig) geschaltet. Er soll sie dennoch wegmachen! Immerhin sind diese eine Kapazität und versauen ihm womöglich das Signal, wenn es keine passenden USB-Shutzdioden sind.
Frickelfritze schrieb: > Pullup 1.5K an Data+ fehlt. Aber warum? Die solche Pull-Up's kommen in keinem Schaltplan oder Datenblatt vor? Ich hab hier auch nen USB-Modem-Wandler mit FT232RL der hat auch keine Pull-Ups, aber Schutzdioden und funktioniert eiwandfrei...
Die Pinbelegung des USB sieht auch komisch aus! Bei mir ist Pin 2 D- und Pin 3 D+ Bei dir ist es anders herum! Eine .sch-File wäre zusätzlich gut und die Belegung besser sehen zu können.
Matze schrieb: > Aber warum? Die solche Pull-Up's kommen in keinem Schaltplan oder > Datenblatt vor? Stimmt, ich war etwas voreilig. Es gibt bestimmte FT232* Typen bei denen der Widerstand in Applikations-Schaltplänen drin ist.
Alex W. schrieb: > Die Pinbelegung des USB sieht auch komisch aus! > Bei mir ist Pin 2 D- und Pin 3 D+ > Bei dir ist es anders herum! > Eine .sch-File wäre zusätzlich gut und die Belegung besser sehen zu > können. Vielen Dank, nun funktioniert's :)
Bitte melde dich an um einen Beitrag zu schreiben. Anmeldung ist kostenlos und dauert nur eine Minute.
Bestehender Account
Schon ein Account bei Google/GoogleMail? Keine Anmeldung erforderlich!
Mit Google-Account einloggen
Mit Google-Account einloggen
Noch kein Account? Hier anmelden.
