Guten Abend, ich habe eine spezielle Frage zu einem RS485 halb duplex Netzwerk mit mehreren Teilnehmern. Im Anhang findet Ihr ein Bild mit einem (quasi) Schema zur Fragenstellung. Diese besteht aus mehreren RS485 halb duplex Treiberbausteinen. Der Typ MAX1487 soll hier nur als Beispiel fungieren und nur eine untergeordnete Rolle in Beziehung auf Anzahl ,Busbelastung bzw. Leitungslänge darstellen. Wichtig ist, das alle Teilnehmer mit Failsafe Terminierung ausgestattet sind und an den jeweiligen Bus-Enden die entsprechende Terminierung aktiv ist. Wichtig!!! Die Verbindung der Teilnehmer ist nicht 1:1 über das gesamte Netzwerk. Das heisst, A+B können zwischendurch wahllos gekreuzt sein. Meine Frage nun dazu: Welchen Zustand nimmt der Ausgang RO am jeweiligen RS485 Treiber ein, wenn sich alle Treiberausgänge im inaktivem Zustand (IDLE) befinden. Bedeutet, jeder empfängt, jedoch keiner sendet. Hat da jemand praktische Erfahrungen damit? Ich bin Euch schon jetzt für Eure Antworten dankbar. Gruß Dirk
Hallo, RO benötigt einen Pullup. Damit sollte die Frage beantwortet sein. :-)
Veit D. schrieb: > Hallo, > > RO benötigt einen Pullup. Damit sollte die Frage beantwortet sein. :-) Es geht darum, dass die Teilnehmer im Netzwerk vom Anwender wahllos gekreut werden können und welchen Ausgangszustand hierbei RO trotz Pullup an der jeweiligen Node einnimmt.
Dirk H. schrieb: > Es geht darum, dass die Teilnehmer im Netzwerk vom Anwender wahllos > gekreut werden können Das ist kaputt. Was soll das bringen?
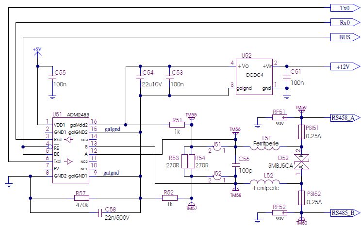
Hallo, > Dirk H. schrieb: > Meine Frage nun dazu: > Welchen Zustand nimmt der Ausgang RO am jeweiligen RS485 Treiber ein, > wenn sich alle Treiberausgänge im inaktivem Zustand (IDLE) befinden. > Bedeutet, jeder empfängt, jedoch keiner sendet. Dann hat der BUS auf den Leitungen keine definierte Differenzspannung, die von den Treibern selbst kommt. Die Terminierungwiderstände werden in dem Fall die Leitung A und B auf Udiff=0V ziehen. Schau dir für den jeweiligen RS485-Treiber an, welche Spannungswerte diese haben. Für den MAX1487 werden Werte zw. -0,2V...0,2V angegeben. -> Receiver Differential Threshold Voltage https://datasheets.maximintegrated.com/en/ds/MAX1487-MAX491.pdf Der Pegel an RO kann also nicht vorherbestimmt werden. Da die Hysterese nur ca. 70mV ist (Receiver Input Hysteresis), kann es auch schon bei Störbeeinflussungen von paar 10mV zu Pegeländerungen an RO kommen. > Hat da jemand praktische Erfahrungen damit? Um einen def. Zustand auf dem BUS im Ruhezustand zu erreichen, kann man die A/B-Leitungen etwas vorspannen, z.B. mit 390...470 Ohm gegen +Ub und gnd (siehe Anhang: R51 und R52) Beachte, dass diese Widerstände mit in die Terminierung eingehen. Wenn möglich, solltest du auch auf bandbreitenbgrenzte Treiber nutzen. Die sind bezüglich Reflexionen, Terminierung und Kabelqualität viel gutmütiger. Wenn du einen def. Ruhepegel hast, kannst du letzlich auch leichter Auswerten, wie herum die Leitungen A/B gerade angeklemmt sind. Mußt ja das Signal nur zusätzlich negiert bewerten. Gruß Öletronika
Dirk H. schrieb: > Hat da jemand praktische Erfahrungen damit? Ja. Willst du die Verpolung detektieren -> Spannungsmessung. Google: "fehlersuche in rs485-netzwerken", von Saia-Burgess hat sich da mal einer etwas Mühe gemacht. Willst du aber eine verpolungstolerante RS485-Lösung, muss ich die schlechteste Firmware aller Zeiten zitieren: "No such fun".
Um es kurz zu machen: RO wird einmal z.B. 0 ausgeben und bei den Busteilnehmern mit gekreuzten Differentialleitungen eben den inversen Wert, im Beispiel also 1. Dein Leitungscode muß das berücksichtigen. Differentielle Kodierung wäre dafür eine Möglichkeit. Asymmetrische Blockcodes die andere.
Danke für die Antworten. Mir geht es hier weniger um die nichtinverse/inverse Kodierung bzw. Auswertung auf der Sekundärseite, sprich RO Ausgang zum Comtroller. Das stellt hierbei software- als auch protokolltechnisch eine untergeordnete Rolle dar. Es geht vielmehr um die physikalische Beeinflussung auf der (primär) Treiberseite untereinander mit der Anzahl X an Failsafe Terminierungen und ihren Wechselwirkungen untereinander (wenn man das so bezeichnen darf).
Es gibt keine. Es wird einfach funktionieren. Apple hat das beim LocalTalk-Bus genau so gemacht. Nur eben mit RS422-Transceivern, was aber keinen Unterschied macht. Das Handbuch zum LocalTalk kann man frei runterladen.
Bitte melde dich an um einen Beitrag zu schreiben. Anmeldung ist kostenlos und dauert nur eine Minute.
Bestehender Account
Schon ein Account bei Google/GoogleMail? Keine Anmeldung erforderlich!
Mit Google-Account einloggen
Mit Google-Account einloggen
Noch kein Account? Hier anmelden.

