Hallo zusammen, ich habe hier eine kleine Schaltung liegen in der SOT23 Bauteile unbekannten Typs verbaut sind. Auf dem Bauteil steht 1HR(waagerecht) u. 30(senkrecht), Ansicht von oben drauf sodass Pin 1 + 2 unten sind und Pin 3 nach oben zeigt. Schaltungshinweis 1: Pin 1 geht gegen GND, Pin 2 wird angesteuert, Pin 3 ist ein Ausgang und auf ein 4520 als "Enable" Leitung geschalten. In Serie zu Pin 1 liegt ein Widerstand mit 6,34k. Schaltungshinweis 2: Pin 1 wieder gegen GND, Pin 2 wird über einen 82k Widerstand angesteuert, Pin 3 geht auf ein 4511 als "Latch Enable". Die komplette Schaltung beinhaltet 1x 4520, 1x 4511, 1x 7 Segment Anzeige und etwas Hühnerfutter. Ich sitze schon eine ganze Weile vor´m Netz und bemühe die Suche, leider aber ohne Erfolg. Hat jemand eine Idee welches Bauteil das sein könnte? Wie gesagt, auf dem Bauteil steht 1HR die 30 ist wahrscheinlich Teil des Datecodes. Transistor kann es nicht sein da dann die Basis auf Pin 1 liegen würde und somit auf GND, Mosfet auch nicht da sonst das Gate auf Masse liegen würde. Bleiben nur noch Dioden. Aber im Signalweg? Was soll das bringen? 700mV weniger? Ich bin ratlos.. Könnte mir Bitte jemand helfen? Grüße, unknown_identity
Zuviel Prosa, ich mal mir das jetzt nicht auf. 1H ist jedenfalls der SMD-Code für Allerweltsnpn-Transistoren. unknown_identity schrieb: > Transistor kann es nicht sein da dann die Basis auf Pin 1 > liegen würde und somit auf GND Basisschaltung? Zumindest denkbar und nicht automatisch ein Ausschlussgrund.
Das "R" könnte für "reverse" stehen, da wären B und E gegeneinander vertauscht. Im Net gibt es einige Andeutungen in dieser Richtung aber ein ordentliches Datenblatt findet sich nicht.
unknown_identity schrieb: > Könnte mir Bitte jemand helfen? H.Joachim S. schrieb: > Zuviel Prosa, ich mal mir das jetzt nicht auf. Ja, für solche Fälle postet man ein grosses Foto von der Schaltung.
unknown_identity schrieb: > Transistor kann es nicht sein da dann die Basis auf Pin 1 > liegen würde und somit auf GND Häh, du schreibst unknown_identity schrieb: > Pin 1 geht gegen GND, Pin 2 wird angesteuert, Pin 3 ist ein Ausgang und > auf ein 4520 als "Enable" Leitung geschalten. In Serie zu Pin 1 liegt > ein Widerstand mit 6,34k. Pin 1 geht also über 6.34k gegen Masse. Scheiss Prosa-Schaltpläne, nur Mist entwächst aus der Faulheit mal was zu zeichnen. Dieter W. schrieb: > Das "R" könnte für "reverse" stehen, da wären B und E gegeneinander > vertauscht. > Im Net gibt es einige Andeutungen in dieser Richtung aber ein > ordentliches Datenblatt findet sich nicht. Ja.
Hallo zusammen,
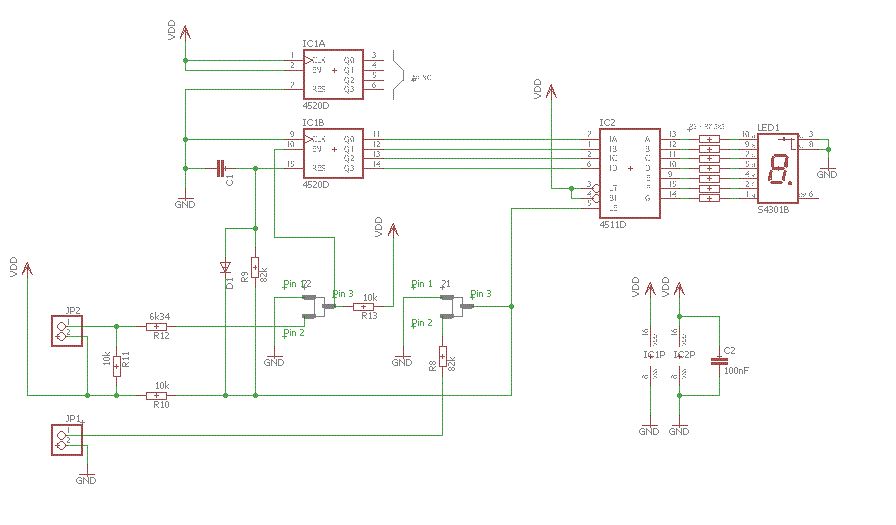
ich habe jetzt einen Schaltplan in Eagle gezeichnet.
Bitte entschuldigt, gestern war es schon etwas spät und ich hab bis
jetzt gearbeitet.
Der Schaltplan im Anhang sollte stimmen. Ich werde aber trotzdem noch
die Platine noch anhand des Originals layouten. Vielleicht taucht ja
dann noch ein Fehler auf.
Sowie der hier: "In Serie zu Pin 1 liegt
> ein Widerstand mit 6,34k."
Das war nicht richtig. Pin 2 wird über einen 6,34k Widerstand
angesteuert.
War wohl mein dicker Daumen dran Schuld.... Sorry.
Das "R" so hab ich im Netz gelesen könnte auch ein Teil des Datecodes
sein.
Grüße,
unknown_identity
ich würde auch auf 'n BC874 tippen, dessen Beine nach oben gebogen sind. Mach mal 'n Bild.
1 | Reverse joggle devices do present a few problems. They oftern have an 'R' in the type number. A reverse |
2 | package is one where the lead have been bent up instead of down. So it's a mirror image of a conventional |
3 | device. Identification is usually possible from the code number, but some manufacturers use the same code. In |
4 | these cases, it's a case of looking at the device with a magnifying glass. The leads of most normal packages |
5 | come out closer to the circuit board side of the device; conversely a reverse joggle package will have them |
6 | coming out closer to the 'top' of the device. |
7 | Sometimes a series of devices, derived from the same die, have related type (not code) numbers. Often an 'R' will |
8 | indicate a reverse joggle package, and/or a 'W' indicate a smaller package variant, such as SOT343. |
Äxl Äxl
Scheint tatsächlich so ein "umgedrehter" Transistor zu sein. Aber wo ist jetzt dein eigentliches Problem? Ist das Ding kaputt, willst du es nachbauen oder einfach nur Interesse?
Hallo, ich hatte vollkommen vergessen, dass ich bei mir im Keller noch einen Atlas DCA55 Komponenten Tester habe. Der sagt mir jetzt, dass es ein NPN bipolar Transistor ist. Außerdem noch, dass Pin 3 Kollektor, Pin 2 Basis und Pin 1 der Emitter ist. Also sind Pin 2 und Pin 1 untereinander vertauscht. Ich gehe auch davon aus, dass es ein BC847 ist und das "R" dann wohl für Reverse steht. Danke für die Tipps! Ich werde den BC847 mal in meinen Schaltplan übernehmen und den Plan dann nochmal zur Vollständigkeit halber posten. Vielen Dank für die Hilfe! Grüße, unknown_identity
Hallo, anbei der Schaltplan wie versprochen. Grüße, unknown_identity
Bitte melde dich an um einen Beitrag zu schreiben. Anmeldung ist kostenlos und dauert nur eine Minute.
Bestehender Account
Schon ein Account bei Google/GoogleMail? Keine Anmeldung erforderlich!
Mit Google-Account einloggen
Mit Google-Account einloggen
Noch kein Account? Hier anmelden.

