Hallo Leute, ich wollte euch mal nach eurer Meinung fragen. Bin recht unerfahren was ESD- und EMV-Schutzschaltungen angeht. In sämtlicher Literatur, welche ich zu Rate gezogen haben kommt im Layout nach dem Stecker möglichst nahe eine TVS-Diode, dann eine Ferritperle und dann noch optional ein Kondensator bevor es über einen Strombegrenzungswiderstand ins IC geht. Nun meint mein erfahrener Kollege, die bessere Reihenfolge wäre: Stecker, L, C, TVS, R, IC. Was meint ihr? Hat er Recht damit? Grüße Herbi
@Herbi (Gast) >im Layout nach dem Stecker möglichst nahe eine TVS-Diode, dann eine >Ferritperle und dann noch optional ein Kondensator bevor es über einen >Strombegrenzungswiderstand ins IC geht. Ja. >Nun meint mein erfahrener Kollege, die bessere Reihenfolge wäre: >Stecker, L, C, TVS, R, IC. Nicht wirklich. Denn die TVS muss die ganze böse Energie schlucken, hat dann aber immer noch ein wenig Überspannung gegenüber dem normalen Betriebsfall (Klemmsspannung der TVS-Diode). Diese kleine Überspannung wird durch einen Längswiderstand strombegrenzt. Der optinale LC-Filter kann sehr schnelle Transienten bei ESD dämpfen. >Hat er Recht damit? Eher nicht. Denn dann müsste die Längsinduktivität die hohen Pulsströme aushalten, das ist eher ungünstig. Eine Schaltung für hohe Pulsbelastungen hat am Eingang einen Gasableiter, dann eine Längsdrossel und dann eine TVS. Der Gasableiter schluckt die große Energie, ist aber etwas langsam (100-1000ns Zündzeit). Darum muss in der kurzen Zeit die Längsdrossel den Stromanstieg und die deutlich schnellere TVS-Diode die Spannung begrenzen.
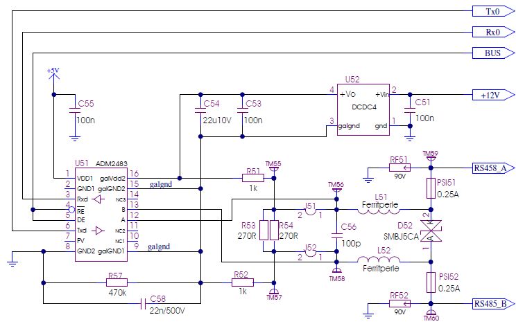
Hallo, > Herbi schrieb: > In sämtlicher Literatur, welche ich zu Rate gezogen haben kommt > im Layout nach dem Stecker möglichst nahe eine TVS-Diode, dann eine > Ferritperle und dann noch optional ein Kondensator bevor es über einen > Strombegrenzungswiderstand ins IC geht. > Nun meint mein erfahrener Kollege, die bessere Reihenfolge wäre: > Stecker, L, C, TVS, R, IC. > Was meint ihr? > Hat er Recht damit? Nicht wirklich. Allerdings hängt die Art und Reihenfolge von Schutzbeschaltungen davon ab, welcher Art Leitung man schützen will, welche Art Störungen man erwartet, welche Fehlbedinungen am ehesten zu erwarten sind und welche konkrete EMV-Norm einzuhalten ist. Bei vielen Anwendungen, wo mit einem sehr hohen Energielevel und hohen Spannungen der Störung zu rechnen ist, kommt das leistungsfähigste Schutz-BE zuerst (Gasableiter, Suppresordioden). Das wird z.B. typisch bei Stromversorgungleitungen so sein. Bei anderen Anwendungen, wo der externe Störlevel nicht so hoch zu erwarten ist aber man z.B. mit Verpolung von Leitungen zu rechnen ist, kann auch zuerst ein strombegrenzendes Element (R,L,Polyswitch, auch Verpolschutzdiode) eingesetzt werden und erst danach die Transzorbdiode. Siehe auch Schaltung im Anhang. Diese Schaltung schützt die RS485-Treiber und die Terminierung vor Überspannung, falls mal ein Depp versehentlich die 24V-Leitungen an die Signalklemmen montiert ;-) Überspannung mit hoher Energie sind auf den differentiellen Leitungen (twisted pair und Schirm) nicht zu erwarten. Nur als Gleichtaktstörung können sehr hohe Pegel z.B. bei Blitzschlag auftreten. Dagegen helfen aber die Gasableiter mit Ableitvermögen bis 2kA, welche natürlich gleich direkt hinter die Klemmen kommen. Z.B. bei Stromversogung per 24V-NT gibt es 2 sehr unterschiedliche Fälle. 1) Versorgung aus einem NT, das innerhalb des Systems liegt und vom Hersteller vorgegeben ist. In diesem Fall setze ich z.B. gern zuerst eine Verpolschutzdiode an Versorgungseingänge. 2) Die Stromversorgung kommt von einem externen NT, welches der Betreiber selber irgend wo beistellt. In dem Fall muß die Zuleitung bei der Blitzschlagprüfung mit einem hohen Spannungspegel von 2,5kV geprüft werden. Das halten nur sehr robuste Suppressordioden aus (ab Bauform SMC) http://www.littelfuse.com/~/media/electronics/datasheets/tvs_diodes/littelfuse_tvs_diode_smcj_datasheet.pdf.pdf oder noch größer (SMD) und die Schutzdioden brauchen auf der LPL auch noch einiges an Kühlfläche, damit sie sich bei der alternierenden Beaufschlagung der Störimpulse sich nicht selbst auslöten oder wegbrennen. Gruß Öletronika
Hallo Falk, > Falk B. schrieb: > Eine Schaltung für hohe Pulsbelastungen hat am Eingang einen > Gasableiter, dann eine Längsdrossel und dann eine TVS. Der Gasableiter > schluckt die große Energie, ist aber etwas langsam (100-1000ns > Zündzeit). Darum muss in der kurzen Zeit die Längsdrossel den > Stromanstieg und die deutlich schnellere TVS-Diode die Spannung > begrenzen. So richtig kann ich deine Erklärung noch nicht nachvollziehen. Welcher Art Drossel meist du? Doch keine normalen EMI-Ferrite? Die Spannung am Gasableiter liegt in der Regel ja viel höher als die Begrenzung durch die TSV. Bei dem, was du oben beschreibst, würde wohl trotzdem irgend ein Element steben (Drossel oder TSV). Extrem hohe Spannungen mit hoher Energie treten in Natura ja hauptsächlich als EMP bei Blitzschlag auf. Zum Glück sind die ja nicht so extrem steil. Bei der Kombination von Gasableitern und TSV-Dioden geht es IMHO oft um unterschiedliche Aspekte der Störung. ich setze üblicherweise Gasableiter für Schutz vor Gleichtaktstörungen ein und die schwächeren TSV mit viel geringerer Ansprechspannung als Schutz vor differentiellen Störungen. Bei der Anordnung von Gasableiter mit nachfolgenden TSV müßte dazwischen ein strombegrenzendes Element das sehr leistungsfähig ist, also z.B. ein dicker Drahtbewickelter Leistungswiderstand oder eben eine ziemlich dicke Drossel, oder? Gruß Öletronika
@U. M. (oeletronika) >So richtig kann ich deine Erklärung noch nicht nachvollziehen. >Welcher Art Drossel meist du? Doch keine normalen EMI-Ferrite? Doch, mehr oder weniger schon. Das sind natürlich immer recht kleine Werte im 1-2stelligen uH-Bereich. >Die Spannung am Gasableiter liegt in der Regel ja viel höher als die >Begrenzung durch die TSV. Bei dem, was du oben beschreibst, würde wohl >trotzdem irgend ein Element steben (Drossel oder TSV). Nein. Denn die Brennspannung der Gasableiter ist relativ gering, so um die 10-20V. >ich setze üblicherweise Gasableiter für Schutz vor Gleichtaktstörungen >ein und die schwächeren TSV mit viel geringerer Ansprechspannung als >Schutz vor differentiellen Störungen. >Bei der Anordnung von Gasableiter mit nachfolgenden TSV müßte dazwischen >ein strombegrenzendes Element das sehr leistungsfähig ist, also z.B. ein >dicker Drahtbewickelter Leistungswiderstand oder eben eine ziemlich >dicke Drossel, oder? So in der Richtung. Aber die Drossel arbeitet kaum mehr als 1us, bis der Gasableiter gezündet hat. Aber in der Zeit muss sie schon recht hohe Spannungen aushalten und auch ordentlich Strom.
Hallo, > Falk B. schrieb: > Nein. Denn die Brennspannung der Gasableiter ist relativ gering, so um > die 10-20V. mal ehrlich, solche kenne ich nicht. Die üblichen Gasableiter für LPL gehen doch erst bei Minimum Zündspannung von über 60V los. Z.B. http://www.bourns.com/docs/Product-Datasheets/2020-xxT.pdf Die Zünden im Normalfall aber auch erst deutlich höher und die max Impulssp. bei höhere Strömen liegt dann auch schon mal eher bei 200V und darüber. Die kleinen SMD-Gasableiter z.B. Bourns 2051 oder SGxx von Littlefuse starten auch erst bei 75V oder 90V min. Spannung und gehen bei Impulsbealstung auch bis ca. 500V hoch. http://www.bourns.com/docs/Product-Datasheets/2051.pdf http://www.littelfuse.com/~/media/electronics/datasheets/gas_discharge_tubes/littelfuse_gdt_sg_datasheet.pdf.pdf Gruß Öletronika
U. M. schrieb: >> Falk B. schrieb: >> Nein. Denn die Brennspannung der Gasableiter ist relativ gering, so um >> die 10-20V. > > Die üblichen Gasableiter für LPL gehen doch erst bei Minimum > Zündspannung von über 60V los. Zündspannung > Brennspannung Bei der Brennspannung darf die TVS nicht mehr leiten. Aber zusammen mit der Induktivität vor der TVS muss sichergestellt sein, daß die TVS nicht verhindert, daß der Gasableiter überhaupt mal die Zündspannung erreicht und zündet. Sonst brennt die TVS bald darauf ab.
Bitte melde dich an um einen Beitrag zu schreiben. Anmeldung ist kostenlos und dauert nur eine Minute.
Bestehender Account
Schon ein Account bei Google/GoogleMail? Keine Anmeldung erforderlich!
Mit Google-Account einloggen
Mit Google-Account einloggen
Noch kein Account? Hier anmelden.
