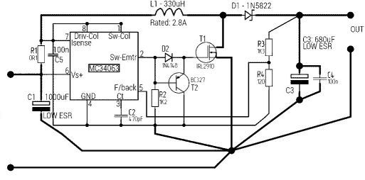
Hallo Fachleute, habe zum Testen den StepUp mit dem MC34063 nach Version 1 (Bild MC34063-StepUp-V1.gif) aufgebaut, hat auch so funktioniert wie erwartet, der Takt lag bei ca. 30µS also 35kHz (Bild Oszi-1). Dann habe ich die Ansteuerung des FET um die Diode D2 und Transistor T2 erweitert (Bild MC34063-StepUp-V2.gif) -sonst wurde nichts geändert- dann hatte ich plözlich einen Takt von ca. 2µS also 500 kHz (Bild Oszi-2). Hat jemand eine Idee warum der Takt sich so stark verändert? Grüße
Angrsichts eines offiziellen Limits von 100kHz bin ich doch etwas erstaunt, dass der MC bei 500kHz tatsächlich noch funktionieren soll. Aber wenn die Theorie (genau wie im Bild verschaltet und sonst nichts verändert) nicht mit der Beobachtung harmoniert (läuft völlig anders), dann überprüfe vorsichtshalber gründlich die Theorie.
Die Schaltung ist auf einer Platine aufgebaut also nicht gesteckt und nichts wurde geändert, die Bauteile D2 und T2 habe ich geprüft und gegen andere getauscht, mit dem gleichen Ergebnis. Beides rausgenommen (D2 + T2) und es läuft wieder wie vorher bei 35kHz, wieder eingebaut und der Takt liegt wieder bei 500 kHz! Ich verstehe das nicht und frage deshalb hier ob einer eine Idee hat.
An welchen Stellen in der Schaltung sitzt der Oszi? Um welche Spannungen geht es? Liefert V2 die richtige Spannung?
Der obere Strahl vom Oszi direkt am Gate, der untere direkt am Drain. Masse direkt an Source.
Werte und Typen exakt wie in V1 dargestellt?
S. M. schrieb: > Der obere Strahl vom Oszi direkt am Gate, der untere direkt am Drain. > Masse direkt an Source. Miss mal Pin 3 (10:1 Tastkopf) statt Drain.
Wenn der MC34063 mit 500kHz taktet, bricht auch die Ausgangsspannung zusammen, dann ist die Ausgangsleistung verringert. Kann ja auch nicht richtig funktionieren weil die Bauteile dafür nicht ausgelegt sind. Ich wollte mit dem Einfügen von D2 + T2 nur die Flankensteilheit der FET-Ansteuerung erhöhen weil der etwas warm wurde.
S. M. schrieb: > Kann ja auch nicht richtig funktionieren weil die Bauteile dafür nicht > ausgelegt sind. Könnte auch sonst nicht. Die 500 kHz entsprechen dem, was gemäss Datasheet ohne Timing-Kondensator rauskommen sollte, also dessen Schaltzeiten.
Beide Tastköpfe sind 1/10 Was meinst Du mit Pin 3? Source? Da liegt Masse der Tastköpfe
S. M. schrieb: > Was meinst Du mit Pin 3? Source? Da liegt Masse der Tastköpfe Vom MC natürlich, was denn sonst. Timing-Kondensator.
"sonst wurde nichts geändert" Hallo, im ersten Schaltbild mit 35 kHz ist 220pF eingezeichnet und im zweiten mit 500kHz 470pF. Man würde eher erwarten, daß die Frequenz im ersten Fall höher sein müßte und im zweiten niedriger. Die Fotos zeigen aber das Gegenteil. Normalerweise bekommt man mit dem analogen Oszi gar kein stehendes Bild, wenn der MC34063 munter seine Regelschwingungen ungehemmt auslebt. Hast Du mit dem Variable-Knopf nachgeholfen? Oft entstehen Bereiche, in denen dar nicht eingeschaltet wird. 500kHz Schaltfrequenz dürften am Ausgang niemals entstehen können. So schnell ist der Ausgangstransistor gar nicht. Etwas über 100 kHz geht schon noch. Sind das am Gate etwa 10V? Es bleibt nun zu klären, was genau wir auf dem zweiten Foto wirklich sehen. Laut Einstellung am Oszi 500kHz. Eingang ist 15V. Auf wieviel Volt soll er hoch wandeln? Das Tastverhältnis ist begrenzt auf 1:8 etwa. MfG
Sorry, da stand ich auf dem Schlauch... Da messe ich auch 500kHz.
S. M. schrieb: > habe zum Testen den StepUp mit dem MC34063 nach Version 1 (Bild > MC34063-StepUp-V1.gif) aufgebaut, hat auch so funktioniert wie erwartet, > der Takt lag bei ca. 30µS also 35kHz Da sagt das Datenblatt aber was anderes. Mit Ct=220p sollte sich eine Einschaltzeit von 10µs und eine Ausschaltzeit von etwa 1,8µs ergeben, wenn die Stromabschaltung nichts dagegen hat. Die Schaltfrequenz wäre also etwa 85kHz. Somit stimmt das schon im ersten Bild was nicht. Vermutlich ist ein größerer Kondensator verbaut und die Frequenz niedriger. Man sieht auch, dass jede zweite Schaltperiode eine kurze Leerlaufphase auftritt (Drossel entladen, Mosfet aus). Möglicherweise ist da die Stromabschaltung aktiv und verkürzt die Einschaltzeit gegenüber der Vorgabe durch den Ct so, dass mehrere Schaltungen in einer Ct-Periode liegen.
Normal wäre sowas wie im Anhang. Empfehlenswerte Quelle: TI App Note SLVA252.
Hallo, Dein Fet hält 100V aus und wir sehen auf dem 3. Foto 2 Teile mal 50V = 100V. Tastkopf 1:1? MfG
Christian S. schrieb: > Dein Fet hält 100V aus und wir sehen auf dem 3. Foto 2 Teile mal 50V = > 100V. > Tastkopf 1:1? Mann! In der Leerlaufphase im Oszillogramm sieht man die Eingangsspannung (12V). Demnach ist die hochgesetzte Spannung 20V und der Oszi hat 10:1-Tastköpfe. Bei dem blauen sieht man sogar die Abgleichöffnung.
Erstmal vielen Dank für die vielen Rückmeldungen. @ArnoR es ist auch tatsächlich ein Ct von 470pF eingebaut. Zielspannung ist von 12V auf ca. 35V. Anbei mal meine Bauteilberechnung. @Christian S Beide Tastköpfe sind 1/10 und 1 Teil auf dem Scope = 10V
Aufgebaut habe ich das nach dieser Anleitung: http://320volt.com/en/mc34063-12v-15v-dc-dc-konvertor/ Bild von der Bestückung anbei, wo die rote Elipse über der Brücke ist habe ich die Diode D2 eingebaut und bei der roten Elipse über den 3 Lötpunkten den Transistor T2.
Hast Du den Abblockkondensator 100nF zwischen den Pins 6 und 4 angeschlossen? Im Bild oben rechts ist er an Pin7 dran. Im linken Bild fehlt er ganz. Mach doch den C1 besser zum Pin4 hin und nicht zu Source des FETs. Das bringt den Oszillator ganz durcheinander... Ebenso R4. MfG
Hab ich gerade ausprobiert, leider keine Änderung. Ohne D2 + T2 alles okay 35kHz, D2 + T2 eingebaut 500kHz. Wenn ich das nicht lösen kann, lass ich halt D2 + T2 weg und die Schaltung funktioniert. Würde mich nur interessieren warum es mit D2 + T2 nicht läuft.
Was passiert, wenn du mit T2 + D2 mal paar kOhm zusätzlich von Gate nach Masse hängst?
Hab ich probiert, ändert sich nichts, ausser die Signalform leicht.
S. M. schrieb: > Würde mich nur interessieren warum es mit D2 + T2 nicht läuft. ich würde auf "schlampiges" schaltungsdesign tippen... in technologie und praxis.. die 500khz können kaum am 34063 entstehen, einen pin3 plot bliebst du uns schuldig, ebenso wie aussagekräftige bilder vom aufgebauten design.. etc... ich tippe auf ne eigen-grenz-resonanz der zusätzlich eingefügten bauteile mit ihrem umfeld...
Danke rio71 für Deine Antwort. Du bemängelst ich hätte den Plot vom Pin 3 nicht gezeigt, weiter oben ist der Plot! Aber hier nochmal, auch ein Bild vom Layout mit Bestückungsplan und ein Bild das ich das auch so aufgebaut habe. Ich kann die 500kHz ja auch kaum glauben, aber ich kann sie messen. Schaltung, Layout ist von hier: http://320volt.com/en/mc34063-12v-15v-dc-dc-konvertor/ Habe nur wie im Schaltungsauszug zu sehen ist T2 + D2 hinzugefügt, das Layout und die Lötpunkte sind ja auf der Platine schon vorhanden.
Hier nochmal der Aufbau etwas heller belichtet.
S. M. schrieb: > Ich kann die 500kHz ja auch kaum glauben Und ich kann kaum glauben, dass du hier eine Erklärung erwartest, ohne die nötigen Details zu liefern. Welche Bauelemente sind nun tatsächlich verbaut. Bitte auch die Drosseldaten angeben. Ist die die eigentlich bifilar mit 2 unterschiedlichen Drähten gewickelt?
@ArnoR Ich gebe gerne alle Details: Ct oder im Schaltplan C1 = 470pF R1 = 0,1Ohm FET = IRF540 Drossel = 100µH ist aus einem alten PC-Netzteil und die 2. Wicklung ist nicht verbunden sondern isoliert. (Ist ja nur ein Test) Ansonsten wie im Schaltplan, fehlt noch was? Ohne D2 + T2 alles okay mit ca. 35kHz und die berechnete Leistung, D2 + T2 eingebaut 500kHz und logischerweise bricht die Ausghangsleistung ein :-( Noch zum Hintergrund....ich bastel zwar gerade vor mich hin, bin aber ausgebildeter Elektroniker. Will sagen erweiterte Grundlagen sind mir durchaus bekannt und ja mir ist auch bewusst das die Drossel dafür eigentlich nicht optimal ist.
Hallo, laut Foto dürfte der frequenzbestimmende Kondensator immer noch an FET-SOURCE dran sein und nicht an Pin4 direkt. (Siehe Layout) Ist der Abblockkondensator unten angelötet? MfG
Wow, das war's! Danke Dir. Du hattest das schon mal oben geschrieben, habe das aber wohl übersehen. Es war der frequenzbestimmende Kondensator, direkt auf Pin 3 + 4 gelegt und jetzt ist alles gut! Was so eine Leiterschleife -selbst wenn sie breit ist- im Layout ausmacht. Den Abblockkondensator hatte ich schon auf der Kupferseite, deshalb war der nicht zu sehen.
S. M. schrieb: > Was so eine Leiterschleife -selbst wenn sie breit ist- im Layout > ausmacht. Es ist da weniger der ohmsche Widerstand, mehr die Induktivität. Deshalb hat es sich mit den steileren Schaltflanken erst gezeigt.
@hinz ja da hast Du recht, ist halt keine Netzfrequenz.... :-)
"Wow, das war's!" Gut, dann gönne ich mir jetzt ein Stück Kuchen. "Du hattest das schon mal oben geschrieben, habe das aber wohl übersehen." Du wolltest, daß mein Kuchen länger unversehrt bleibt und alle erstmal Deine Platine ansehen :-) Schönen Sonntagabend noch.
Christian S. schrieb: > Du wolltest, daß mein Kuchen länger unversehrt bleibt > und alle erstmal Deine Platine ansehen :-) Nu' mach dem Mann doch kein schlechtes Gewissen! Er wollte doch im Endeffekt nur Deine Vorfreude ausdehnen, sowie den Kuchengenuß selbst steigern (*). [(*): Auch noch statistisch verringerte Kuchenaufnahme/ Zeiteinheit.] Da sieht man mal wieder, wie falsch manche User - trotz frappierend hell strahlender Absichten - verstanden werden können... mit etwas Pech. Das Konzept war und ist doch aber in Wirklichkeit geradezu genial - Du bist schon äußerst schwer zufriedenzustellen, Christian... O.O Versuch doch mal lieber, die Gefährlichkeit unkontrollierten Kuchenkonsumes in Deine Überlegungen miteinzubeziehen - das war doch eindeutig die Tat eines wahren Freundes. Ich plädiere im Sinne einer allgemeinen Wiedergutmachung dafür, uns allen ein Stück Kuchen (Sorte frei wählbar) zukommen zu lassen! Und das von nun an täglich.
Bitte melde dich an um einen Beitrag zu schreiben. Anmeldung ist kostenlos und dauert nur eine Minute.
Bestehender Account
Schon ein Account bei Google/GoogleMail? Keine Anmeldung erforderlich!
Mit Google-Account einloggen
Mit Google-Account einloggen
Noch kein Account? Hier anmelden.














