Hallo, ich habe folgende Problematik. Ich habe zwei 24V Signale. Das erste Signal soll drei Optokoppler (je ca. 1,3V) betreiben mit passendem Vorwiederstand natürlich (Strom = 13,5 mA). Jetzt soll das zweite 24V Signal den ersten Stromkreis unterbrechen und selbst drei weitere Optokoppler betreiben. Beide Signale haben die selbe Masse. Um dies umzusetzen wollte ich in die erste Schaltung einen selbstleitenden Transistor einbauen, der vom zweiten Signal über die Basis gesteuert wird. Jedoch müsste der Transistor öffnen und nicht schließen. So würde das von der Logik her ja passen. Ich habe im Internet ein paar Seiten gefunden, auf welcher der selbstleitende Transistor(MOSFET) erwähnt ist, aber ich finde keine Bauteilnamen und auf Elektronikshops finde ich auch nie eine Bezeichnung selbstleitend oder selbstsperrend, um sie in der Suche zu finden. Weiß hier jemand zufällig einen oder hat mir eine alternative, wie sich die Schaltung umsetzen lässt? Ich hatte im Internet noch eine Schaltung gefunden, in welcher dies mit zwei Transistoren umgesetzt wurde, welche ich als Notlösung wohl nehmen würde, wenn mir hier keiner weiterhelfen kann. Ich hoffe Ihr habt mir ein paar Tipps und mein Dank habt ihr schon gewiss. Viele Grüße Mummel
Sascha A. schrieb: > Ich hatte im Internet noch eine Schaltung gefunden, in welcher dies mit > zwei Transistoren umgesetzt wurde, welche ich als Notlösung wohl nehmen > würde, wenn mir hier keiner weiterhelfen kann. Was spricht denn dagegen, deiner Meinung nach? Warum ein super exotisches Bauteil suchen, wenn man es mit zwei super ordinären Bauteilen genau so gut lösen kann?
Das Zauberwort für selbstleitende (MOS)FET heißt "depletion-mode". Auf altdeutsch auch Verarmungstyp genannt. https://www.infineon.com/cms/de/product/power/mosfet/small-signal-mosfet/60v-600v-n-channel-depletion-mode-mosfet/ Aber aufpassen: zum Sperren braucht man eine gegen Source negative Spannung.
Sa S. schrieb: > Hallo, > > ich habe folgende Problematik. Ich habe zwei 24V Signale. Das erste > Signal soll drei Optokoppler (je ca. 1,3V) betreiben mit passendem > Vorwi(e)derstand natürlich (Strom = 13,5 mA). Jetzt soll das zweite 24V > Signal den ersten Stromkreis unterbrechen und selbst drei weitere > Optokoppler betreiben. Beide Signale haben die selbe Masse. Wenn ich die Funktion richtig verstanden habe, geht das (wie bereits angedeutet) mit zwei "normalen" (selbstsperrenden) N-Kanal-MOSFETs, siehe Anhang. Für Q1/Q2 kann statt dem BS170 natürlich auch ein anderer geeigneter MOSFET verwendet werden. Wenn das zweite 24V-Signal verschwindet, gilt in diesem Vorschlag wieder das erste 24V-Signal.
Feldeffekttransistor wie BF 199, J300 oder JFET sind Verarmungstypen.
Dieter W. schrieb: > aufpassen: zum Sperren braucht man eine gegen Source negative > Spannung. Und genau deswegen ist ein depletion mode MOSFET auch keine Lösung.
Wie wäre es denn mit einem einfachen pMOSFET als HighSide-Switch + 2 Widerstände? Wenn die 2. Spannung da ist, schaltet sie den pMOS in der Zuleitung der ersten aus. Ist sie weg, sorgt ein R am Gate nach GND fürs Eins halten. Der zweite Widerstand soll zwischen Gate und Source und dient als Spannungsteiler, damit das Gate keine 24V abbekommt.
Hallo, erst mal vielen Dank für Eure vielen konstruktieven Antworten. Ich werde die Vorschläge testen. Die Zeichnung ist klasse und werde ich testen, danke. Auch danke für die Kommentare für die selbstleitende Transistoren. Das mit depletion-mode war mir bekannt, allerdings hatte ich hier auch nichts gefunden. Aber ich schaue mir das bei Infineon mal an. Bezüglich negativer Spannung beim selbstleitendem Transistor war mir auch noch etwas im Gedächtnis. Also ist ein selbstleitender Transistor nur ein normaler Transistor(Schließer) mit negativem Offset, so dass sich die Schließspannung bei 0V befindet. Den letzten Kommentar muss ich mir noch genauer anschauen, dass mit dem Highside-switch. Aber auch hier danke. Viele Grüße Mummel
Sa S. schrieb: > Um dies umzusetzen wollte ich in die erste Schaltung einen > selbstleitenden Transistor einbauen, der vom zweiten Signal über die > Basis gesteuert wird. Ach, nicht nötig, es tut ein normaler BC547, der kann die 14mA ableiten
1 | +24V ------R--+--|>|--|>|--|>|--GND |
2 | | LEDs |
3 | +--10k--|< BC547 |
4 | | |E |
5 | | GND |
6 | | LEDs |
7 | +24V-+---R--|>|--|>|--|>|--GND |
Sa S. schrieb: > Das mit depletion-mode war mir bekannt, allerdings hatte ich hier auch > nichts gefunden. Wahrscheinlich ist es geschickter, wenn du deinen Aufbau so gestaltest, dass du ohne selbstleitende FETs auskommst. Aber bezüglich "nichts gefunden" hier ein Link was du an Bauteilvorschlägen bekommst, wenn du einfach mal bei einem gut sortieren Elektronikversender depletion als Suchbegriff eingibst. https://www.digikey.de/products/de/discrete-semiconductor-products/transistors-fets-mosfets-single/278?k=depletion
Sa S. schrieb: > Den letzten Kommentar muss ich mir noch genauer anschauen, Hier noch ein Schaltplan anstatt der Prosa von gestern Abend. R5 wird nur gebraucht, wenn die schaltende Versorgung keine niederohmige 0V ausgibt, sondern hochohmig ist im Aus-Zustand (mit einem Schalter aus- und eingeschaltet wird). Sonst kann R5 weggelassen und R4 zu 10k gewählt werden. Der BSS84 ist nur ein Beispiel (max. 100mA), es geht jeder gewöhnliche pMOSFET, der den Strom für die LEDs kann. Dargestellt: Die geschalteten 24V und die Ströme durch die OK-LEDs. R2 und R3 müssen für die 13mA größer werden, ich hab mit weißen LEDs (ca. 3V Flußspannung) simuliert. OKs haben typisch knapp über 1V.
HildeK schrieb: > > Hier noch ein Schaltplan anstatt der Prosa von gestern Abend. > R5 wird nur gebraucht, wenn die schaltende Versorgung keine niederohmige > 0V ausgibt, sondern hochohmig ist im Aus-Zustand (mit einem Schalter > aus- und eingeschaltet wird). > Sonst kann R5 weggelassen und R4 zu 10k gewählt werden. > Der BSS84 ist nur ein Beispiel (max. 100mA), es geht jeder gewöhnliche > pMOSFET, der den Strom für die LEDs kann. > Dargestellt: Die geschalteten 24V und die Ströme durch die OK-LEDs. R2 > und R3 müssen für die 13mA größer werden, ich hab mit weißen LEDs (ca. > 3V Flußspannung) simuliert. OKs haben typisch knapp über 1V. Viele Dank für die Mühe. Mittlerweile habe ich das nun mal so weit aufgebaut. Beim Versuch habe ich die Ausgänge der Optos gemessen. Ich habe festgestellt, dass die Ausgänge teils toggeln. Liegt das daran, dass die Optos unterversorgt sind? Ehrlichgesagt habe ich die Schaltung noch nicht ganz verstanden. Ich kann aus deinem Bild lesen, dass wenn nur V1 angeschaltet ist, schaltet sich der MOSFET durch und versorgt R2 mit Optos. Wenn nun die Zweite Quelle angeschaltet wird, wird der MOSFET geöffnet wodurch die R2 Gruppe nicht mehr versorgt wird. Die R3 Gruppe wird nun aber direkt von der zweiten Quelle versorgt. Ist das richtig? Ich habe noch selbständig eine Idee bezüglich Aufbau gehabt. Ich habe es mal simuliert. Ich hänge das Ergbenis in Form eines Bildes an. Spricht gegen die Lösung etwas, bzw welche Schaltung hätte denn nun welche Vor- bzw. Nachteile?
Sa S. schrieb: > Viele Dank für die Mühe. Mittlerweile habe ich das nun mal so weit > aufgebaut. Beim Versuch habe ich die Ausgänge der Optos gemessen. Ich > habe festgestellt, dass die Ausgänge teils toggeln. Liegt das daran, > dass die Optos unterversorgt sind? Nach welchem Plan? > Ehrlichgesagt habe ich die Schaltung noch nicht ganz verstanden. Ich > kann aus deinem Bild lesen, dass wenn nur V1 angeschaltet ist, schaltet > sich der MOSFET durch und versorgt R2 mit Optos. Ja, weil V2 auf Null ist wird das Gate auf ca. 7-8V liegen, Also UGS ca. 16V haben. Damit leitet M1. > Wenn nun die Zweite > Quelle angeschaltet wird, wird der MOSFET geöffnet wodurch die R2 Gruppe > nicht mehr versorgt wird. Die R3 Gruppe wird nun aber direkt von der > zweiten Quelle versorgt. Ist das richtig? Ja. Du hast doch alles verstanden! :-) > Ich habe noch selbständig eine Idee bezüglich Aufbau gehabt. Ich habe es > mal simuliert. Ich hänge das Ergbenis in Form eines Bildes an. > > Spricht gegen die Lösung etwas, bzw welche Schaltung hätte denn nun > welche Vor- bzw. Nachteile? Es gehen beide. Die zweite entspricht ja dem Vorschlag von MaWin. Nachteil der Transistorschaltung ist, dass der Strom aus V1 auch fließt (sogar etwas mehr), wenn V2 eingeschaltet ist, denn Q1 leitet den einfach an den LEDs D1-D3 vorbei. In meiner Lösung wird abgeschaltet, ein viel kleinerer Reststrom fließt nur noch durch R1 und R4. Vorteil deiner Variante: einen BC547 (o.ä.) hat man immer in der Schublade, den passende pMOSFET nicht unbedingt ... BTW: Sind die Z-Dioden erforderlich? Hast du auf den 24V-Quellen höhere Spannungspulse drauf? Wenn nicht: Weglassen und R1, R2 und R3 anpassen. Die Widerstände für die OK-LEDs musst du sowieso noch anpassen, denn diese NSCW100 sind weiße LEDs mit >3V Flußspannung, OKs haben üblicherweise IR-LEDs mit ca. 1.1V. Ich hatte die nur genommen, weil das Symbol in LTSpice weniger Platz wegnimmt :-)
Wow, danke für die schnelle Antwort. HildeK schrieb: > Sa S. schrieb: >> Viele Dank für die Mühe. Mittlerweile habe ich das nun mal so weit >> aufgebaut. Beim Versuch habe ich die Ausgänge der Optos gemessen. Ich >> habe festgestellt, dass die Ausgänge teils toggeln. Liegt das daran, >> dass die Optos unterversorgt sind? > Nach welchem Plan? Nach der Schaltung von dir. Meine Vermutung ist, dass die OK's unterversorgt sind und deswegen nicht alle schließen, kann das sein? Oder warum messe ich bei manchen ein Toggeln? Dann müsste ich die Widerstände anders dimensionieren? Und hier kommt jetzt das, warum ich denke die Schaltung noch nicht ganz verstanden zu haben^^. Welche Werte müsste ich ändern? > >> Ich habe noch selbständig eine Idee bezüglich Aufbau gehabt. Ich habe es >> mal simuliert. Ich hänge das Ergbenis in Form eines Bildes an. >> >> Spricht gegen die Lösung etwas, bzw welche Schaltung hätte denn nun >> welche Vor- bzw. Nachteile? > Es gehen beide. Die zweite entspricht ja dem Vorschlag von MaWin. Ah OK :) > Nachteil der Transistorschaltung ist, dass der Strom aus V1 auch fließt > (sogar etwas mehr), wenn V2 eingeschaltet ist, denn Q1 leitet den > einfach an den LEDs D1-D3 vorbei. In meiner Lösung wird abgeschaltet, > ein viel kleinerer Reststrom fließt nur noch durch R1 und R4. > Vorteil deiner Variante: einen BC547 (o.ä.) hat man immer in der > Schublade, den passende pMOSFET nicht unbedingt ... Meine Priorität bei der Schaltung ist eher Platz- und Kostensparend. > BTW: Sind die Z-Dioden erforderlich? Hast du auf den 24V-Quellen höhere > Spannungspulse drauf? Wenn nicht: Weglassen und R1, R2 und R3 anpassen. OK, danke. > Die Widerstände für die OK-LEDs musst du sowieso noch anpassen, denn > diese NSCW100 sind weiße LEDs mit >3V Flußspannung, OKs haben > üblicherweise IR-LEDs mit ca. 1.1V. Ich hatte die nur genommen, weil das > Symbol in LTSpice weniger Platz wegnimmt :-) Die OK's wollen 1,3V (siehe Bild). Ich habe noch nciht so viel mit LT Spice gemacht, und habe keine Dioden mit der Spannung in der Standarddatenbank gefunden^^
Sa S. schrieb: > Meine Vermutung ist, dass die OK's unterversorgt sind und deswegen nicht > alle schließen, kann das sein? Oder warum messe ich bei manchen ein > Toggeln? Dann müsste ich die Widerstände anders dimensionieren? Und hier > kommt jetzt das, warum ich denke die Schaltung noch nicht ganz > verstanden zu haben^^. Welche Werte müsste ich ändern? Die Werte in meiner Schaltung wären R1 und R3, die Vorwiderstände für die OK-LEDs. Aber unterversorgt können sie nicht sein, die bekommen eher mehr Strom als erforderlich, aber zu viel (dass sie kaputt gehen würden) auch nicht. Was hast du denn an dem OK-Transistor hängen? So besonders viel Strom können die nicht. Die Rechnung: (24V - 3*U_LED)/I_LED. Beim OK sind das etwa 20V/13.5mA = 1k5. Warum die togglen, kann ich nicht sagen, das ist kein Schaltplanfehler. Du musst uns noch nennen, was am Ausgang vom OK hängt und wie! Und welchen Typ OK du hast. Sa S. schrieb: > Ich habe noch nciht so viel mit LT > Spice gemacht, und habe keine Dioden mit der Spannung in der > Standarddatenbank gefunden^^ Ich glaube, es gibt unter OPTO richtige Optokoppler. Bei denen kommt das dann etwa hin, die haben etwa 1.1V. Der Unterschied ist so minimal, dass du darauf nicht achten musst, außerdem sind die 1.3V bei 30mA angegeben und du hast ja nur 10-15mA, was je nach OK-Typ und OK-Last auch schon mehr als genug sein könnte oder eben zu wenig - siehe oben meine Fragen über Last und Typ.
HildeK schrieb: > Die Werte in meiner Schaltung wären R1 und R3, die Vorwiderstände für > die OK-LEDs. Aber unterversorgt können sie nicht sein, die bekommen eher > mehr Strom als erforderlich, aber zu viel (dass sie kaputt gehen würden) > auch nicht. Was hast du denn an dem OK-Transistor hängen? So besonders > viel Strom können die nicht. Momentan hängt da garnichts, nur das Multimeter und misst den Durchgangswiderstand. Und das zeigt bei manchen abwechselnd offen und geschlossen. > Die Rechnung: (24V - 3*U_LED)/I_LED. Beim OK sind das etwa 20V/13.5mA = > 1k5. > Warum die togglen, kann ich nicht sagen, das ist kein Schaltplanfehler. > Du musst uns noch nennen, was am Ausgang vom OK hängt und wie! Und > welchen Typ OK du hast. Ich hab einen MOC3082. Dran hängt momentan wie gesagt nichts. Toggeln hab ich über das Multimeter aufgenommen. > Ich glaube, es gibt unter OPTO richtige Optokoppler. Bei denen kommt das > dann etwa hin, die haben etwa 1.1V. Der Unterschied ist so minimal, dass > du darauf nicht achten musst, außerdem sind die 1.3V bei 30mA angegeben > und du hast ja nur 10-15mA, was je nach OK-Typ und OK-Last auch schon > mehr als genug sein könnte oder eben zu wenig - siehe oben meine Fragen > über Last und Typ. OK, schaue ich mir mal an, Danke.
OK, für den muss man schon mehr als 10mA auf LED-Seite spendieren, das ist also mit den 13-15mA korrekt. Ich würde sogar eher 20mA nehmen. Widerstand Messen mit dem Multimeter wird vermutlich nicht gut funktionieren. MOC3082 hat ja einen Triac drin, keinen Transistor. Nimm doch einfach mal >20V Wechselspannung und eine kleine Glühlampe oder einfach einen Widerstand für 50-100mA Last. Er muss bei 12V schon nicht mehr funktionieren ... Messe dann die Spannung an der Last - im Fall der Glühlampe reicht schauen :-). Da siehst du, wie wichtig die Info ist, welcher Typ verwendet wird und welche Messung du durchführst. Beim Multimeter kommt a) Gleichstrom raus und b) so wenig Spannung, dass der MOC gar nicht leiten muss. Gut, das geht auch mit Gleichspannung, aber es sollten dann schon 20V sein und als Laststrom >1mA. Ausschalten tut er aber erst nach Unterbrechung des Lastkreises, deshalb ist Wechselspannung besser für den Test.
Pardon, aber ausgehend von deiner formulierten Aufgabe,ist deine Schaltung Murks.Du solltest einen ganz anderen Lösungsansatz suchen. TIPP:Gewöhnliche NPN Transistoren verwenden.
Wenn V2 bei low auch Strom aufnehmen kann, brauchts gar keine zusätzlichen Bauteile. Geht V2 auf high, sieht die obere Kette der OK keine Spannung mehr und geht aus. Vorwiderstände entsprechend berechnen.
Eugen schrieb: > Pardon, aber ausgehend von deiner formulierten Aufgabe,ist deine > Schaltung Murks. Woran machst du das fest? Es gibt zwei Schaltungen, eine mit einem pMOS, die zweite mitejnem NPN; beide erfüllen die formulierte Aufgabe. Es ist doch in den letzten Posts erst klar geworden, dass ein Triac-OK ist und was damit betrieben wird, ist noch immer nicht bekannt. Bisher war davon auszugehen, dass die Lastseite nicht das Problem ist, sondern nur die Logik in der Ansteuerung.
Uups, da hat sich doch der Druckfehlerteufel bemerkbar gemacht. So sollte es passen.
Matthias S. schrieb: > So sollte es passen. Spendiere am oberen Zweig noch eine Diode, sonst sind bei V1=0 und V2=24V die oberen LEDs in Sperrrichtung unterwegs. Die halten das aber nicht aus. V1=0 ist zwar nicht spezifiziert, könnte aber vorkommen.
HildeK schrieb: > V1=0 ist zwar nicht spezifiziert, könnte aber vorkommen. Gut, also wenns vorkommt, dann legt man einfach in beide Zweige eine kleine Diode in Reihe mit dem Widerstand :-P
Matthias S. schrieb: > Wenn V2 bei low auch Strom aufnehmen kann, brauchts gar keine > zusätzlichen Bauteile. Wie ist das gemeint? Was wäre ein Beispiel, wo dass der Fall ist? Ich verstehe, wenn beide 24V haben, haben die ersten MOC's keine Spannung anliegen, weil Sie oben und unten dasselbe Potenzial haben. Und jetzt, dass was ich nicht ganz verstehe. Wohin fließt denn der Strom dann weiter, wenn nur V1 Spannung anliegen hat? Durch deinen Satz gehe ich davon aus, V2 soll den Stromkreis schließen? Aber wie das funktioniert, habe ich nicht verstanden. In meiner Logik würde der Strom weiter über die untere OK-Gruppe zu Ground fließen. Wäre euch dankbar, wenn mir das jemand erklären könnte. Und auch vielen Dank für den neuen Schaltungsaufbau. Dir auch noch mal Dank Hilde, hab das jetzt mit dem Widerstand und einer Birne aufgebaut. Jetzt funktioniert es, dass ich sehen, wenn die Kanäle durchgeschaltet haben.
Sa S. schrieb: > Wohin fließt denn der Strom > dann weiter, wenn nur V1 Spannung anliegen hat? Ins Low von V2 natürlich. Das meinte ich doch mit 'Wenn V2 Strom aufnehmen kann'. Das kann ein offener Schalter nicht, aber ein SPS Ausgang kann sowas schon oft.
Sa S. schrieb: > Dir auch noch mal Dank Hilde, hab das jetzt mit dem Widerstand und einer > Birne aufgebaut. Jetzt funktioniert es, dass ich sehen, wenn die Kanäle > durchgeschaltet haben. Kaum macht man es richtig .... BTW: HildeK ist mein Nickname, der auch gar nichts mit einem weiblichen Vornamen zu tun hat. Matthias S. schrieb: > dann legt man einfach in beide Zweige eine > kleine Diode in Reihe mit dem Widerstand Sagte ich doch ...:-) @Sa Scha Du hast nie erzählt, woher die 24V kommen. Es könnte ein Logikausgang (bei 24V einer SPS) sein, der relativ niederohmig sowohl auf HIGH als auch auf LOW schaltet. Oder es sind Spannungsquellen, deren Ausgangsspannung mit einem normalen Schalter an- und ausgeschaltet werden. Dann hast du zwar niederohmig HIGH, aber kein LOW, sondern OPEN. Dann wird V2 keinen Strom aufnehmen und alle LEDs werden (schwächer) leuchten. Das wolltest du aber nicht ...
Ich habe die Schaltung etwas abgeändert. Ich bring euch mal auf den neuesten Stand. Ich hatte beim Eingang erst noch einen Diodengleichrichter angebracht, jedoch führte dieser zu dem Problem, dass es nicht in V2 abfließen kann und somit beide Lampen leuchten. Hab den Gleichrichter dann wieder verworfen. Mit den Lampen klappt dass nun soweit, dass man mit dem zweiten Signal, zwischen den beiden Optogruppen wechseln kann. Ich habe da nun eine Lampe an der einen Gruppe angeschlossen und eine zweite an der anderen. Beim Umschalten geht nun die leuchtende aus und die andere an. Jedoch bin ich noch ein Schritt weiter gegangen. Eine darauf folgende Änderung könnt ihr auf dem Bild sehen. Zum einen habe ich mir etwas überlegt um den Punkt zwischen den beiden Gruppen auf Ground zu ziehen, wenn die obere Gruppe aktive ist. So wird vermieden, dass alle Optos durchschalten können. Zudem kann die Schaltung nun gar nicht mehr ohne V1 betrieben werden. Also solange V1 nicht aktiv ist, kann V2 auch nichts betreiben. V2 soll sozusagen nur ein Schalter sein, der den Betrieb zwischen den beiden Baugruppen wechselt. Kann meine angehängte Schaltung so funktionieren? Müsste dann nur noch die Bauteile dimensionieren, oder mach ich gerade einen blöden Fehler?^^ PS: irgendwie fehlen hier die blödschauenden smileys:)
Hab die Bauteile nun Dimensioniert und auch ncoh eine Brücke eingefügt. Die Simulation sieht gut aus. Allerdings habe ich nun noch einen Fall, der nicht auftreten darf. Kennt hier jemand eventuell eine einfache Lösung? Eigtl war meine Brücke dafür gedacht, die so nicht funktionierte aber dennoch eine Verbesserung brachte. Theoretisch habe ich ja nun den Betrieb 1: V1=an; V2=aus und Betrieb 2: V1=an; V2=an. Ich hätte jetzt gerne, dass wenn Betrieb 2 aktiv ist, die Schaltung nicht wieder in Betrieb 1 wechseln kann, bevor nicht V1 auch abgeschaltet ist. Gibt es hier einen Trick bezüglich der Selbsterhaltung?? Ich dachte meine Brücke würde dies übernehmen, weil die 24V von V1 ja dann gebrückt zu V2 sind und somit V2 sich selber den weg über die Basis offen hält. Aber irgendwas scheine ich dabei falsch zu machen... Vielen Dank schon mal für eure Hilfe.
Nur so auf den ersten Blick: Q2 ist falsch angeschlossen. NPN hat den Emitter auf dem negativeren Potential, außer bei speziellen Fällen (Inversbetrieb).
HildeK schrieb: > Nur so auf den ersten Blick: Q2 ist falsch angeschlossen. NPN hat den > Emitter auf dem negativeren Potential, außer bei speziellen Fällen > (Inversbetrieb). Ja ich hatte den erst andersrum, aber erst als ich ihn umdrehte, kam das erwartetes Ergbenis. Dies hat mich allerdings auch verwirrt. Ich muss da auch noch mal drüber schauen, weil ich es noch nicht ganz verstehe.
Sa S. schrieb: > Theoretisch habe ich ja nun den Betrieb 1: V1=an; V2=aus und Betrieb 2: > V1=an; V2=an. Ich hätte jetzt gerne, dass wenn Betrieb 2 aktiv ist, die > Schaltung nicht wieder in Betrieb 1 wechseln kann, bevor nicht V1 auch > abgeschaltet ist. Gibt es hier einen Trick bezüglich der > Selbsterhaltung?? bei zwei Eingangssignalen hast du 4 mögliche Zustände. definiere mal für alle, was dabei am Ausgang herauskommen soll. Und wenn das Ausgangssignal auch noch vom vorhergehenden Zustand abhängen soll, dann beschreibe das auch noch. Erst wenn klar ist, was die Schaltung machen soll, kann man überlegen, wie man es realisiert.
Roland L. schrieb: > bei zwei Eingangssignalen hast du 4 mögliche Zustände. definiere mal für > alle, was dabei am Ausgang herauskommen soll. > Und wenn das Ausgangssignal auch noch vom vorhergehenden Zustand > abhängen soll, dann beschreibe das auch noch. > Erst wenn klar ist, was die Schaltung machen soll, kann man überlegen, > wie man es realisiert. OK, ich fasse noch mal zusammen. Es gibt nur 3 Zustände, ich werde die mal benennen: Z0 = Alles aus; Z1 = die oberen zwei OK's schalten durch; Z2 = die unteren drei OK's schalten durch. Jetzt die Schaltmöglichkeiten (0=aus; 1=an; X=egal): Einschalten von V1: V1=0;V2=X => V1=1;V2=0 - Z1 V1=0;V2=X => V1=1;V2=1 - Z2 Umschalten von V2 bei eingeschaltetem V1: V1=1;V2=0 => V1=1;V2=X - Z1 V1=1;V2=1 => V1=1;V2=X - Z2 Ausschalten von V1: V1=1;V2=0 => V1=0;V2=X - Z0 V1=1;V2=1 => V1=0;V2=X - Z0
Kannst du mal den LTSpice-File anhängen? Ich mag es nicht neu abmalen ...
was soll beim Einschalten von V2 bei V1=0 passieren?
Roland L. schrieb: > was soll beim Einschalten von V2 bei V1=0 passieren? V1=0;V2=X => V1=0;V2=X - Z0
HildeK schrieb: > Kannst du mal den LTSpice-File anhängen? Ich mag es nicht neu abmalen > ... klar :)
der Haltestrom des Thyristors muss kleiner sein als der Strom durch die Optokoppler. man kann ihn auch durch eine Schaltung mit zwei Transistoren ersetzen
Sa S. schrieb: > Umschalten von V2 bei eingeschaltetem V1: > V1=1;V2=0 => V1=1;V2=X - Z1 sorry, habe das übersehen, meine Schaltung funktioniert nicht wie gewünscht. der Ausgangszustand soll also nur davon abhängig sein, welchen Zustand V2 beim Einschalten von V1 hat?
Roland L. schrieb: > Sa S. schrieb: >> Umschalten von V2 bei eingeschaltetem V1: >> V1=1;V2=0 => V1=1;V2=X - Z1 > > sorry, habe das übersehen, meine Schaltung funktioniert nicht wie > gewünscht. > > der Ausgangszustand soll also nur davon abhängig sein, welchen Zustand > V2 beim Einschalten von V1 hat? Ja, das trifft es doch sehr gut. Danke für deine schnelle Antwort. Eines ist noch zu sagen. Es ist nicht gewollt beziehungsweise beabsichtigt, dass V2 seinen Wert ändert, während V1 aktiv ist. Ich wollte bloß die Möglichkeit abfangen, falls es z.B. mal durch einen Kabelbruch von V2 passieren könnte, dass V2 von "1" auf "0" wechselt. Von "0" auf "1" kann ich mir jetzt aber eigtl nicht vorstellen, weswegen die Variante wohl auch außer acht gelassen werden kann.
Sa S. schrieb: > HildeK schrieb: >> Kannst du mal den LTSpice-File anhängen? Ich mag es nicht neu abmalen >> ... > > klar :) Danke. Mit Simulation sieht man auch schnell, dass beide Transistoren einfach weggelassen werden können :-). Durch Q1 z.B. fließen nur pA! Siehe Bild zum Vergleich. Version Draft7a ist sogar besser, weil der Strom durch D5 und D6 auch zu Null wird und nicht bei 350µA minimal bleibt. Den OK wird es aber nicht zum Schalten bringen ... Ich habe aber jetzt deine ggf. weiter Anforderungen nicht näher betrachtet.
Sa S. schrieb: >> der Ausgangszustand soll also nur davon abhängig sein, welchen Zustand >> V2 beim Einschalten von V1 hat? > > Ja, das trifft es doch sehr gut. das hat einen anderen Eindruck gemacht: Sa S. schrieb: > Das erste > Signal soll drei Optokoppler (je ca. 1,3V) betreiben mit passendem > Vorwiederstand natürlich (Strom = 13,5 mA). Jetzt soll das zweite 24V > Signal den ersten Stromkreis unterbrechen und selbst drei weitere > Optokoppler betreiben.
Roland L. schrieb: > Sa S. schrieb: >>> der Ausgangszustand soll also nur davon abhängig sein, welchen Zustand >>> V2 beim Einschalten von V1 hat? >> >> Ja, das trifft es doch sehr gut. > > das hat einen anderen Eindruck gemacht: > > Sa S. schrieb: >> Das erste >> Signal soll drei Optokoppler (je ca. 1,3V) betreiben mit passendem >> Vorwiederstand natürlich (Strom = 13,5 mA). Jetzt soll das zweite 24V >> Signal den ersten Stromkreis unterbrechen und selbst drei weitere >> Optokoppler betreiben. Ja, da war der Fehlerfall noch nicht berücksichtigt, dass V2 einen Kabelbruch erleiden könnte. Somit war es von mir als Betreiber einfach festgelegt, dass ich V2 nicht ändere, während V1 aktiv ist. Allerdings kann ich als Betreiber nicht sicher stellen, dass kein Kabelbruch möglich ist.
du brauchst also ein flankengetriggertes Flipflop. Das würde ich nicht diskret aufbauen, sondern einen Spannungsregler an die 24V hängen und ein Standardlogik-Ic verwenden.
HildeK schrieb: > Sa S. schrieb: >> HildeK schrieb: >>> Kannst du mal den LTSpice-File anhängen? Ich mag es nicht neu abmalen >>> ... >> >> klar :) > > Danke. Mit Simulation sieht man auch schnell, dass beide Transistoren > einfach weggelassen werden können :-). Durch Q1 z.B. fließen nur pA! > > Siehe Bild zum Vergleich. Version Draft7a ist sogar besser, weil der > Strom durch D5 und D6 auch zu Null wird und nicht bei 350µA minimal > bleibt. Den OK wird es aber nicht zum Schalten bringen ... > Ich habe aber jetzt deine ggf. weiter Anforderungen nicht näher > betrachtet. Durch die abgeänderte Schaltung wollte ich ja schon die weiteren Anforderungen einbringen. Was mir wohl nicht gelungen ist. Über Q1 wollte ich eigtl einen Selbsterhalt bewerkstelligen, falls der Kabelbruch von V2 eintritt. So dass sich der Betrieb nicht ändert, bevor V1 nicht auch abgeschaltet wird. Q2 sollte vermeiden, dass die zweite OK-Gruppe nicht gleichzeitig mit der anderen betrieben werden kann. Entschuldigt, dass die Anforderungen während dem Aufbau doch etwas komplexer geworden sind. Aber dafür bin ich umso dankbarer für eure Hilfe.
Auch wenn ich jetzt wieder einen Schritt zurück mache. Ich habe jetzt eine simple Schaltung entworfen, welche nur von V1 betrieben wird. Also wenn V1 abgeschaltet ist, ist alles aus. Und V2 steuert nun nur welche Gruppe von OK's betrieben wird. Theoretisch müsste jetzt nur noch der Fall für den Kabelbruch von V2 im Betrieb abgefangen werden. Weiß jemand eine einfache Möglichkeit, dass Q2 sich selbsterhalten kann solange V1 aktiv ist?
Sa S. schrieb: > Weiß jemand eine einfache Möglichkeit, dass > Q2 sich selbsterhalten kann solange V1 aktiv ist? meine Schaltung von weiter oben
Roland L. schrieb: > Sa S. schrieb: >> Weiß jemand eine einfache Möglichkeit, dass >> Q2 sich selbsterhalten kann solange V1 aktiv ist? > > meine Schaltung von weiter oben Oh, der Thyristor. Entschuldigung, mit dem Bauteil hatte ich noch nie etwas zu tun. Das macht ja genau dass :) Ich hatte die Schaltung nicht weiter angeschaut nachdem du meintest, das würde doch nicht funktionieren und auf die schnelle habe ich die Schaltung nicht ganz verstanden (auch aufgrund der fehlenden Kenntnis über den Thyristor). Jetzt hab ich nur das Problem, dass LT spice mir eine Fehlermeldung gibt, wenn ich den Thyristor benutzen will. Einen anderen konnte ich in der Datenbank nicht finden. Aber ich habe gerade auch ein Ersatzschaltbild mit 2 Transistoren gefunden. Ich werde dies jetzt mal testen. Danke nochmal.
Sa S. schrieb: > Jetzt hab ich nur das Problem, dass LT spice mir eine Fehlermeldung > gibt, wenn ich den Thyristor benutzen will. Einen anderen konnte ich in > der Datenbank nicht finden. Aber ich habe gerade auch ein > Ersatzschaltbild mit 2 Transistoren gefunden. Ich werde dies jetzt mal > testen. Der Thyristor ist in Roland L.s Schaltung verkehrt herum drin. Die LTSpice Datenbank hat nur ein Thyristorsymbol, man muss selbst eine Modelldatei einbinden. Wird wohl daran liegen dass Linear Technologies keine Thyristoren macht ... Zur Funktion: der Thyristor wird mit einem Strom(puls) am Gate gezündet und bleibt dann so lange leitend bis der Haltestrom unterschritten wird. Er ist quasi eine Diode, die eingeschaltet werden kann und erst wieder ausschaltet, wenn der Strom unterbrochen wird.
Roland L. schrieb: > Sa S. schrieb: >> Umschalten von V2 bei eingeschaltetem V1: >> V1=1;V2=0 => V1=1;V2=X - Z1 > > sorry, habe das übersehen, meine Schaltung funktioniert nicht wie > gewünscht. > > der Ausgangszustand soll also nur davon abhängig sein, welchen Zustand > V2 beim Einschalten von V1 hat? Ich habe deine Schaltung nun mal simuliert. Das Ergenis scheint wirklich das zu sein, wie ich es wollte. Vielen Dank. Ich setz es jetzt mal in echt um und teste noch mal alles und hoffe ich habe nicht wieder eine Funktion übersehen. Also soweit schon mal vielen Dank. Ich habe auch versucht den Thyristor in meine Schaltung zu übernehmen, aber da passt es wohl noch nicht so ganz. Hab mal mein Schaltplan mit hochgeladen.
HildeK schrieb: > > Der Thyristor ist in Roland L.s Schaltung verkehrt herum drin. Ahja, hab mich auch gefragt ob der so rum rein muss^^ > Zur Funktion: der Thyristor wird mit einem Strom(puls) am Gate gezündet > und bleibt dann so lange leitend bis der Haltestrom unterschritten wird. > Er ist quasi eine Diode, die eingeschaltet werden kann und erst wieder > ausschaltet, wenn der Strom unterbrochen wird. Perfekt, genau das, was ich gesucht habe :) Danke für die Erklärung
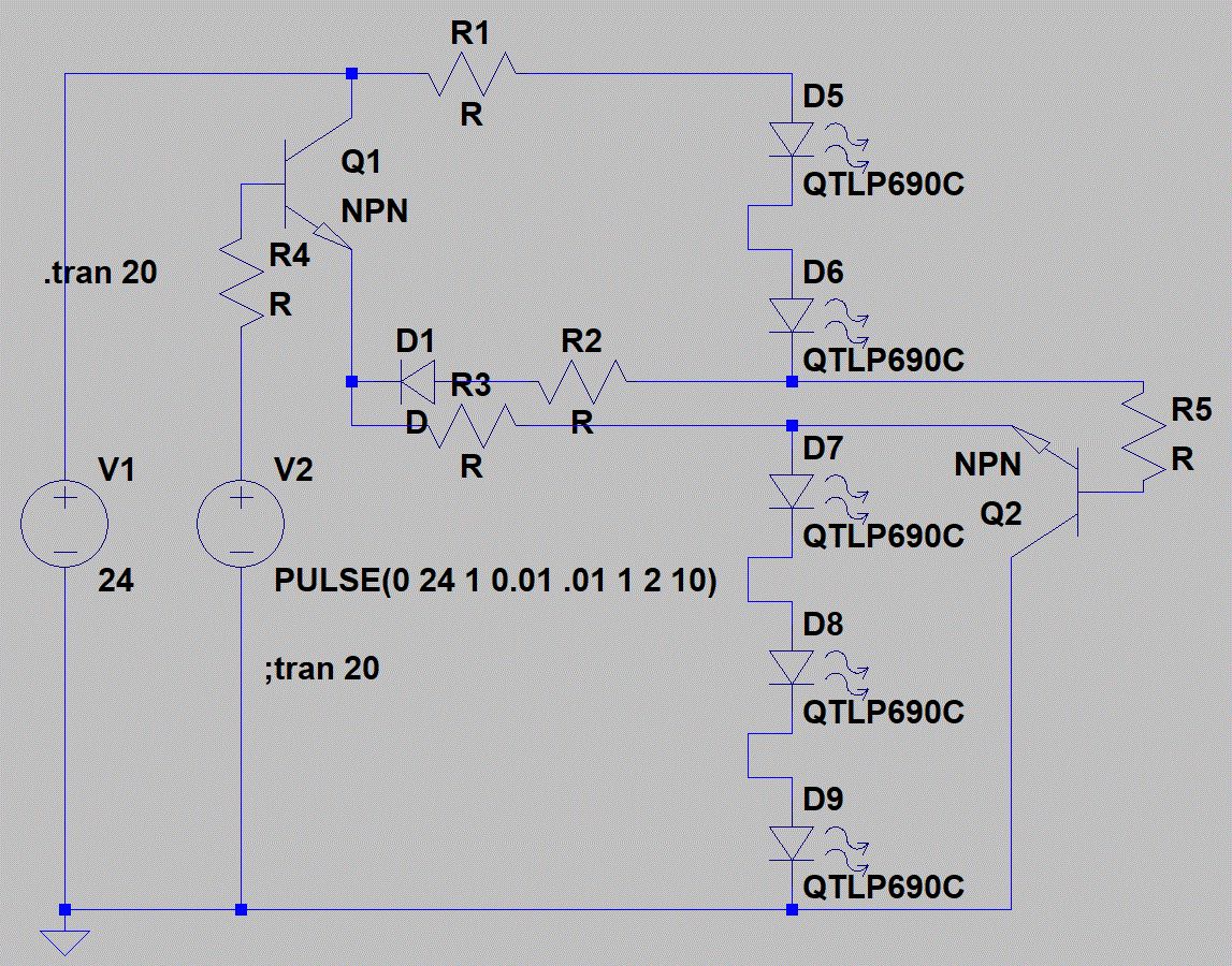
Roland L. schrieb: > Sa S. schrieb: >> Weiß jemand eine einfache Möglichkeit, dass >> Q2 sich selbsterhalten kann solange V1 aktiv ist? > > meine Schaltung von weiter oben Da ich die Schaltung noch nicht ganz verstanden hatte, würde ich mal kurz zusammenfassen. Bitte korrigiert was nicht stimmt. Wenn V1 und V2 angeschaltet sind, werden die linken OK's betrieben und über den Thyristor auch über V2=0 hinnaus. Aber was mit dem hinteren Teil passiert, ist mir noch nicht ganz klar. Wenn die linken OK's durchschalten, liegen an der Basis von Q1, 22V an. Aufgrund der negativen Differenz zum Emitter, öffnet er. Dadurch liegen an de Basis von Q2, 24V an und dieser sperrt. Wenn die linken OK's keinen Strom bekommen, weil der Thyristor sperrt (V2=0). Dann liegt an der Basis von Q1 24V, weswegen der sperrt. Wodurch wiederum Q2 öffnet und die rechte Gruppe mit Strom versorgt. Stimmt das so??? PS: Die PNP sind mir noch etwas unheimlich^^
Sa S. schrieb: > Stimmt das so??? Ja, wenn ich dich richtig verstanden habe. BTW, dein Tranistorersatz für den SCR ist noch nicht ganz korrekt. Es fehlt noch ein Widerstand zwischen Q3-B und Q3-E. Der bestimmt den Haltestrom über UBE und R. Kann sein, dass es genau hier nichts ausmacht. Sa S. schrieb: > PS: Die PNP sind mir noch etwas unheimlich^^ Dreh einfach dein Blatt auf den Kopf. Zeichne und verstehe die Schaltung wie bei NPN, nur dass du dann auf der Emitterseite +V anschließen musst und 'oben', auf der Kollektorseite, dann GND. Drehe dann wieder zurück :-).
Ich hab das auch mal in LTSpice nachgestellt. Ein paar Feinheiten muss man noch beachten: - Transientensimulation am Besten mit startup uic, sonst leitet der künstliche Thyristor schon von Beginn an. - C1 wird nötig sein, weil sonst eine Transiente beim Anlegen/Einschalten von V1 bereits den Thyristor zündet. - die Transistortypen waren die obersten in der Auswahl von LTSpice :-). Hat demnach nichts zu sagen und wird auch mit BC547/BC557 gehen. - In deinen Schaltungsvorschlägen sind manche Rs (Basiswiderstände/Kollektorwiderstände) meiner Ansicht nach etwas klein gewählt. Selbst mein R4, R5 und R7 dürfen noch größer sein.
hier noch eine einfachere Schaltung
Ok danke schon mal an euch. Ich hab mir jetzt ein paar Thyristoren bestellt und werde das dann aufbauen. Ich bin zuversichtlich, dass ich nun meine gewünschte Funktionen habe :)
Also scheint alles gut zu sein. Ich habe meine Schaltung die ich nun letztlich benutzt habe noch mal angehängt. Sie entspricht der von Roland, jedoch habe ich bei der Simulation den Thyristor durch zwei Transistoren dargestelt. Vielen Dank euch noch mal allen für die Hilfe.
Hallo, ich habe festgestellt, dass die Schaltung auch ohne R2 (Final.jpg vom letzten Beitrag) funktioniert. Ich wollte jetzt noch mal nachfragen, ob es durch das weglassen zu Komplikationen kommen kann? Übersehe ich etwas, oder war er tatsächlich unnötig? Vielen Dank für eure Antworten.
Bitte melde dich an um einen Beitrag zu schreiben. Anmeldung ist kostenlos und dauert nur eine Minute.
Bestehender Account
Schon ein Account bei Google/GoogleMail? Keine Anmeldung erforderlich!
Mit Google-Account einloggen
Mit Google-Account einloggen
Noch kein Account? Hier anmelden.















