Hallo Forum Auf der Suche nach einer Regelung für einen Tankgeber bin ich hier gelandet. Ein vorhandener Tangeber mit einem Widerstand von 75 Ohm leer bzw. 8 Ohm Voll soll durch einen anderen(auch Tank) von 180 Ohm voll und 0 Ohm leer ersetzt werden.Die Tankuhr wir bordseitig mit Spannung versorgt.Der Strom fließt dann durch das Drehspuleninstrument über das Drehpoti des Tangebers an Masse.Leider ist die Widerstandskaskade des neuen Gebers genau umgekehrt und zusätzlich gibt es noch das Problem mit der Linearität.Falls da jemand eine Idee hat wie sowas zu realisieren ist...Auch Fertigteile sind willkommen.Da ich nicht mal einen Fachbegriff für ein solches Modul/Wandler? habe, war meine such bisher erfolglos. Für jeden Tip schon mal vielen Dank Beltcrab
Wenn du das Drehspulinstrument öffnen kannst, dann drucke dir doch einfach eine neue Skala aus..
Lösung mit passiven Bauelementen: 8 Ohm in Reihe und 150 Ohm parallel schalten. Skala aus dem Drehspulinstrument entnehmen und durch umgedrehte Skala ersetzen. Die Anzeige bei Voll wird ungenau ausfallen (zu wenig Zeigerbewegung). Lösung mit aktiven Bauelementen: Für diese müßtest Du messen, welche Spannung Du mit einem Multimeter über dem Tankgeber mißt bei 8 und 75 Ohm, ggf. wäre noch ein Ohmwert in der Mitte nice to have.
Nimm einen billigen Opamp, eine handvoll Hühnerfutter dazu. Dann kannst Du das Signal invertieren und auch noch die Fehler ausgleichen. Die Stromversorgung hast Du ja schon.
Der widerstand des neuen Gebers liegt zu weit vom erwarteten Sollwert der Anzeige.Bei Anpassung mit widerstandsbrücke ist die Linearität weg.Das Instrument auszubauen ist leider zu aufwendig.Da kannst ich gleich ein neues nehmen.
Hört sich gut an und würde ich gerne umsetzen.Ich werde aber erst noch ein par Messungen vornehmen um die genauen Eckdaten zu ermitteln.Danke erst mal
Und eine genaue Skizze/Zeichnung der Verschaltung nicht Vergessen. Wenn die Bordspannung bei 12V liegen würde, wäre bei einem Widerstand von 8 Ohm der Strom mit 1,5A (18W) etwas hoch, wie auch die Verlustleistung im Bereich eines kleinen Lötkolbens. Da muss noch etwas fehlen bei Deinen Beschreibungen.
Dieter schrieb: > Da muss noch etwas > fehlen bei Deinen Beschreibungen. Nö, da fehlt nichts. Aber du hast vergessen, daß das Tankgeberpoti mit dem Schleifer-Ausgang noch über das Anzeige-Instrument geht.
Beltcrab schrieb: > Regelung für einen Tankgeber Da wird nix geregelt da wird gemessen. Ich würde einen Passenden Geber kaufen.
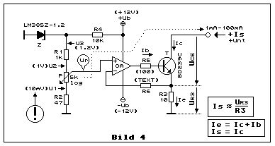
Hallo again Ich habe das Messinstrument genau unter die Lupe genommen: Kreuzspulenmeßwerk das folgende Werte verlangt um Voll /leer correct anzuzeigen. Bei 72 Ohm mit 64 mA Leer. Vor dem Geber stehen dann noch 4,6 volt Bei 7,7 Ohm mit 91,8 mA Voll. Hier nur noch 0,7 Volt. Ich brauche also eine Stromsenke zwischen 50 und 100 mA, gesteuert von einem veränderlichen Widerstand zwischen 0 Ohm (leer) und 180 Ohm (Voll). Ich habe beim Suchen folgende Schaltung entdeckt von der ich hoffe dass man sie anpassen kann.Da ich aber in Bezug auf elektronische Schaltungen nur Basic-wissen besitze, bin Ich bei Details ratlos. Mein Tangeber hat nur zwei Anschlüsse und ist damit kein Sp.Teiler mehr. R1 kann ich nicht ändern weil sonst keine 1 Volt , die ich aber für 100 mA brauche.Auf der Low-Seite will die Tankuhr aber immer noch 60 mA.Mit den 180 Ohm muß also ein Spannungsabfall von 400mVDC erzeugt werden, was aber nicht geht.Also ein digitales Poti wäre ideal, es reichen mir 20 Steps zwischen leer und voll.Ich hab aber keine Ahnung wie man die digi Potis analog ansteuern könnte. Ich erwarte keine fertigen Lösungen, aber nach über 40 stunden Googeln in Fachartikeln komme ich ohne fachmänische Hilfe hier nicht weiter. für jeden Hinweis dankbar
Lenny schrieb: > OVP_Stromsenke.gif Die Schaltung selber hat schon das Problem, das du ja erstmal keine -12V Speisung hast und die erzeugen müsstest. Ich hänge dir aber mal 2 Stromquellen-Schaltungen an, die das Problem nicht haben, allerdings dafür einen Rail-to-Rail Opamp benötigen, der bis an die Betriebsspannungsgrenzen an den Eingängen und dem Ausgang erlaubt. Die erste ist insofern universell, als das man Verstärkung und Offset (Nullpunkt) einstellen kann, allerdings beeinflussen sich die Regler gegenseitig, so das man den Abgleich mehrfach wiederholen muss. Ursprünglich ist sie ein Konverter von 0-5V Signalen auf 4-20mA Stromschleife. Die zweite Schaltung ist deswegen interessant, weil sie sich komplett aus der Stromschleife speisen kann und deswegen eine 2-Drahtlösung ist. Diese hat einen Temperatursensor, das ist aber kein Zwang, man kann stattdessen irgendeinen anderen Widerstand einfügen.
Im Prinzip ginge auch eine angehängte Schaltung, wenn keine hohen Forderungen an die Linearität bestehen und die Anzeige bei "voll" ungenau sein darf, aber bei "leer" die Schwelle genauer eingehalten werden muss.
Mit einem Simulator dimensionieren bis es paßt, wäre nun Deine Aufgabe. Die Datei für qucs wurde mit angehängt.
Erst mal vielen Dank für eure Beiträge. War leider ne Woche Grippeplatt.Inzwischen habe ich mal ne Bierdeckelschaltung zusammengelötet (Dieters Schaltung).Das Ergebniss war recht interessant. Strom IE war nur ca.20 mA ohne den var. Widerstand an der Basis.Ich habe daraufhin den IB soweit erhöht bis IE fast 100mA errichtet. Das ging mit dem "Trimmpoti" recht einfach.Da ich IB noch nicht gemessen habe bleibt mir nur zu hoffen dass IC immer noch etwas über 90 mA liegt. Die braucht die Uhr ja für Voll.Mit Rvar auf null gibt's nur noch 20mA für IE.Aber schon mit wenigen Ohm gibt's die 60mA für leer.Das sieht recht gut aus.Jetzt meine Frage.Die Funktion der Diode hab ich nicht verstanden? Und wozu dient der Widerstand von C zur Basis in die diesem Fall.Mir fällt da nur eine Rückkopplung ein. Ich hoffe um Gnade für die Bierschaltung,aber es reicht für ein Experiment.
Hinter der Schaltung steckt das sogenannte Stromspiegelprinzip. Entweder eine Diode oder Transistor als Diode geschaltet ist der Grund für diese Diode. https://de.wikipedia.org/wiki/Stromspiegel
Der Widerstand von Collektor soll rückkoppeln. Er reduziert die Verstärkung (Reduziert dabei wesentlich den Einfluß der Streuung des Verstärkungsfaktors von Transistoren) und kann bei geeigneter Dimensionierung zugleich die obere Schwelle begrenzen. Die Kennlinie wird dabei in Verbindung mit dem Emitterwiderstand etwas geradliniger. Es ist nicht so einfach mit den 4 Widerständen als "Stellschrauben" auf Anhieb die optimalste Lösung zu finden.
Hallo again Ich habe die Schaltung jetzt mal mit verschiedenen Widerständen im Lkw angepasst und muß leider feststellen das ich nur zwei Werte einigermaßen hinbekomme. Soll heißen z B. Voll und Halb voll aber dann von null auf halb in null komma nix.Oder umgekehrt, auch nicht zu gebrauchen, Das auch liegt auch daran das meine VB nur zwischen 0,7 und 0,9 liegen darf weil ich ja vertärken will.Die Bordspannung variert auch um 2 Volt das macht einfach zuviel Unterschied im Basisstrom. (IC 0,7 bis 4,5Volt je nach I bringt die Schaltung auch außerhalb brauchbarer kennlinien. Dazu noch eine nicht beträchtliche Temeperaturabhängigkeit. Jetzt kommt noch die Außentemperatur dazu und schon läuft alles aus dem ruder. Das bringt Ic in alle Richtungen.Als Lösungsansatz erst mal einen "Stepdown" für die Spannungsversorgung der Basis vorschalten damit dort etwas mehr Stabilität rein kommt. Der BC 547 ist mit seinem Kennlinienfeld aufgrund der niedrigen IC Spannung auch nicht wirklich zu gebrauchen. Da macht die kennlinie noch "schöne kurven"(Eigentlich scheint es garnix zu geben was mit VC 1.0 Volt schon brauchbar ist)Ich werde jetzt mal mit einem BC635 weitere Schaltungen ausprobieren.Dessen Kennfeld sieht bei IC 0,7Volt nicht ganz so "kurvig" aus.Als alternative fällt mir noch ein, z.B 10 Tyristoren zu nehmen die ich über verschieden Vorwiderstände mit dem Tankgeberwiderstand zum durchschalten bringe.Dazu, für den entsprechenden Strom die erforderlichen Widerstände in Reihe mit der tankuhr schalten.(So wird das übering im org. Tankgeber gemacht, allerdings mit Reedcontakten). ich werde berichten....
Bitte melde dich an um einen Beitrag zu schreiben. Anmeldung ist kostenlos und dauert nur eine Minute.
Bestehender Account
Schon ein Account bei Google/GoogleMail? Keine Anmeldung erforderlich!
Mit Google-Account einloggen
Mit Google-Account einloggen
Noch kein Account? Hier anmelden.







