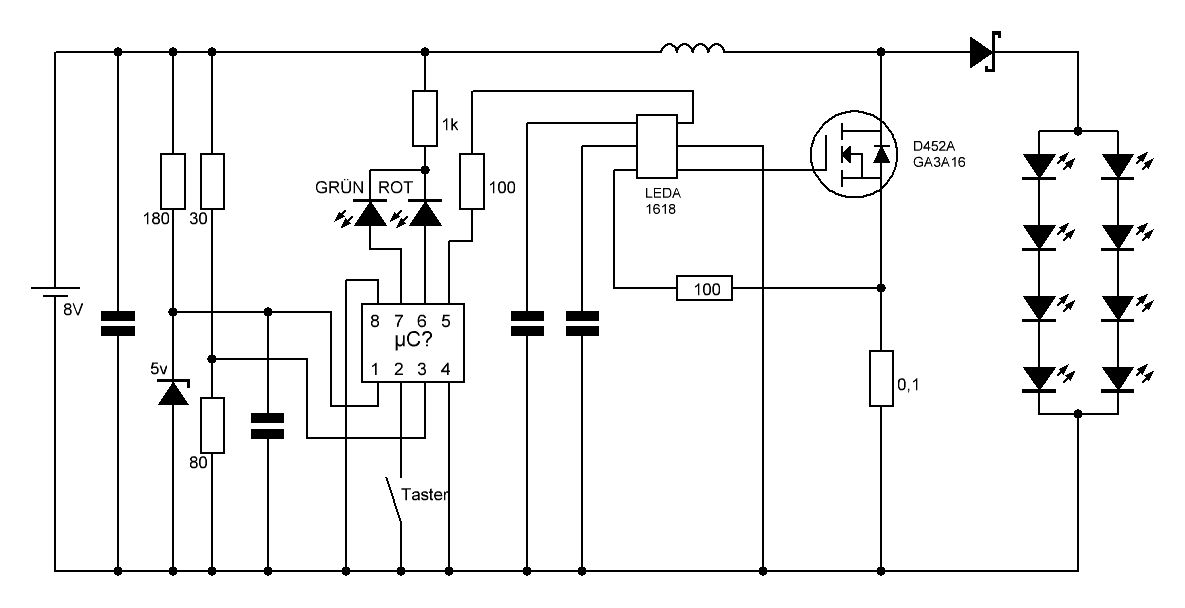
Hallo liebe Gemeinde, ich würde gerne meine (Fahrrad-)LED-Lampe pimpen, da mir die Funktionen so wie sie sind nicht ganz passen. 1. Lässt sie sich seit einiger Zeit nicht mehr ganz ausschalten, sondern einige LEDs leuchten leicht (siehe Bild). Das Muster ändert sich immer wieder. 2. Über den Taster schaltet man folgende Modi: Voll -> Halb -> Stroboskop -> Aus. Äußerst unpraktisch wenn man Nachts durch den Wald düst und bei Gegenverkehr (Jogger) schnell ausschalten will um diese nicht zu blenden (zweite Lampe als Abblendlicht läuft immer mit). 3. Den Taster hätte ich gerne nahe am Griff und nicht an der Lampe. Die passende Funktion über einen µC hinzukriegen wäre für mich kein Problem. Fragen wirft jedoch die Versorgung der Power-LEDs selbst auf. Ich habe versucht die Schaltung durch Nachverfolgen der Leiterbahnen zu rekonstruieren und das Resultat angehängt. Es scheint eine Kombination aus Chopper und Boost-Converter beteiligt zu sein. Das IC welches offensichtlich der Mikrocontroller ist, trägt keine Bezeichnung. Das für die LEDs (bzw. den MOSFET) zuständige IC hat die Bezeichnung LEDA 1618, wozu ich allerdings nichts finden kann. Laut OSZI versucht es wohl eine Konstantstromsteuerung per 160KHz PWM. Der µC steuert über ein Rechtecksignal auf Pin 5 die an/aus-Phasen und damit die Helligkeit bzw. die Stroboskopfunktion. Kennt vielleicht jemand diesen Chip bzw. etwas entsprechendes womit ich eine neue Schaltung ähnlicher Art (mit einem µC meiner Wahl) neu aufbauen kann?
Cube_S schrieb: > Kennt vielleicht jemand diesen Chip bzw. etwas entsprechendes womit ich > eine neue Schaltung ähnlicher Art (mit einem µC meiner Wahl) neu > aufbauen kann? RT9288A http://www.richtek.com/en/Products/Switching%20Regulators/Step-Up%C2%A0DC_DC%C2%A0Controller/RT9288A
Zu 1 Im Auszustand U unter Mindestwert, aber alternde LED fuehrt mehr Kriechstroeme. Die. LED mit geringstem Kriechstrom glimmt.
Das LEDA könnte ein QX9920 sein. http://www.dianyuan.com/upload/community/2015/03/27/1427442373-56499.pdf Aber irgendwie passt der Schaltplan nicht zur typischen Verschaltung im Datenblatt. (LEDs, Diode und Spule ergeben keinen Kreis) Irgendwas scheint da noch nicht zu stimmen.
Dieter schrieb: > Kriechstrom Schön daß hier mal einer ist, der sich damit auskennt. Kannst Du mir erklären, was dieser ominöse Krichstrom eigendlich ist? Und was der mit LEDs zu tun hat? Den find ich nämlich in keinem Datenblatt.
yesitsme schrieb: > Das LEDA könnte ein QX9920 sein. > http://www.dianyuan.com/upload/community/2015/03/27/1427442373-56499.pdf Nein, das ist ein Abwärts-Wandler (Buck), gesucht ist ein Aufwärts-Wandler (Boost). > Aber irgendwie passt der Schaltplan nicht zur typischen Verschaltung im > Datenblatt. (LEDs, Diode und Spule ergeben keinen Kreis) Natürlich nicht, siehe oben.
Horst schrieb: > Schön daß hier mal einer ist, der sich damit auskennt. Ich glaube die Erklärung ist gar nicht so schlecht. Denn wenn man die Schaltung anschaut muss man sich schon fragen was "aus" überhaupt bedeutet. Der Mosfet dauernd an kann nicht sein, da würde eine Menge Strom durch Spule und den 0,1Ohm Shunt fließen. Also Mosfet dauernd aus, aber damit liegen die ca. 8V Batteriespannung (fast) direkt auf den LEDs.
Cube_S schrieb: > Also Mosfet dauernd aus, aber damit liegen die ca. 8V Batteriespannung > (fast) direkt auf den LEDs. Und weil die LED aber mindestens 12...16V brauchen, leuchtet da nichts...
Zu 1: Erster Effekt: https://www.elektormagazine.de/news/led-mit-einem-wirkungsgrad-von-100 Zweiter Effekt: Unterschiedlicher Kriechstrom der LED bei Serienschaltung. Der Kriechstrom nimmt mit Alterung zu (könnte auch als Alterungskriterium gemessen werden). Zusätzlich entstehen durch den dritten Effekt unterschiedliche Kriechströme. Dritter Effekt: Zusätzlich ist die LED selbst strahlungsempfindlich. http://www.elektronik-labor.de/Labortagebuc/Tagebuch0511.html#solar Zusammen: Die LED mit dem niedrigsten Kriechstrom sieht einen Spannungsabfall von 2,5V+ und glimmt ganz schwach. Dabei tritt auch erster Effekt auf und Abwärme, die jedoch nicht genau in der LED Halbleiterschicht auf der gleichen Seite der Zone auftritt. Solange der Kriechstrom im uA-Bereich liegt, ist das vollkommen unkritisch. Einfach mal messen. Wenn Du nichts unterbrechen kannst für diese Messung, dann nimm einen 9V Block mit Megaohmwiderständen, Strommessgerät, lege über den Dioden an und variiere die Werte bis das Leuchten gleich hell ist. (Vermutlich brauch das IC im Ruhemodus einige 10uA, und dann fällt das kaum ins Gewicht.
Zu 3: Langes Kabel nehmen und damit einen Transistor parallel zu dem Schalter schalten. BE Strecke kann statische Aufladungen ab, das IC an dem Eingang nicht. Dünne günstige Kabel und einfache Niederspannungstaster wären so problemlos zu verbauen.
Das Pinlayout des "uCs" ist identisch mit Microchips PICs wie z.B. den pic12F683 oder pic12F1840. Ich wuerde die Leds so umverdrahten,dass jeweils 2 in Reihe liegen,dann parallel schalten und diese Kombination direkt mit dem dem MOSFET ansteuern.An Pin 5 des ICs kann man bei den Pics PWM ausgeben. Einziger Haken an der Geschichte: es ist ein Strombegrenzungwiderstand fuer die Leds erforderlich,welcher natuerlich Verluste bedeutet.Wenn man aber die Leds geschickt ansteuert haelt sich dies in Grenzen. Auf das Special-IC, die Schottkydiode und Spule kann man so verzichten. Wie schon gesagt: nicht ideal,aber immer noch besser als diese nutzlosen Zusatzfunktionen diverser Fahrrad & Taschenlampen/Lanternen etc.
Cube_S schrieb: > Horst schrieb: >> Schön daß hier mal einer ist, der sich damit auskennt. > > Ich glaube die Erklärung ist gar nicht so schlecht. Doch, ist sie. Kriechstrom ist ein Begriff, den Halbwissende benutzen um Laien etwas zu erklären, was sie selber nicht verstanden haben. Sowas hier zu lesen bedarf genauerer Erklärung.
Dieter schrieb: > Solange der Kriechstrom im uA-Bereich liegt, ist das vollkommen > unkritisch. Einfach mal messen. Ich habe den Stromverbrauch mal mit einer nagelneuen Lampe verglichen und keinen Unterschied festgestellt. Beide lagen bei 30mA, die grün leuchtende LED für Batterieanzeige dürfte da wohl den Hauptanteil ausmachen. Das ist also tatsächlich völlig unkritisch. Und die Funktion als Positionsleuchte bei Dämmerung ist gar nicht mal schlecht. Mich hat es nur gewundert wie LEDs im ausgeschalteten Zustand leuchten können, aber die Schaltung zusammen mit den hier gelieferten Erklärungen machten mir das jetzt verständlich. Toxic schrieb: > Auf das Special-IC, die Schottkydiode und Spule kann man so verzichten. Bei Diode und Spule sehe ich kein Problem, ganz im Gegenteil, gerade Spulen sind ja hoch interessante Bauteile. Kann doch niemand genau erklären wo sie ihre Energie speichern (kommt mir jetzt nicht mit Magnetfeld=Spunk). Das Regler-IC ist natürlich ein Problem, aber: ArnoR schrieb: > RT9288A kommt dem schon ziemlich nahe. Schade nur, dass das Ding in meinen Lieblingsläden nicht erhältlich ist. Dieter schrieb: > Zu 3: > Langes Kabel nehmen und damit einen Transistor parallel zu dem Schalter > schalten. Eine ähnliche Lösung habe ich schon, indem ich einfach die Stromzufuhr von der Batterie komplett unterbreche (damit kann ich zumindest schnell abschalten). Aber ich dachte mir, wenn ich schon das Gehäuse öffne dann kann ich's auch gleich richtig machen. Toxic schrieb: > Ich wuerde die Leds so umverdrahten Das wollte ich vermeiden, sie sind so schön auf einer Platine angeordnet die ich nicht im wahrsten Sinne des Wortes ankratzen wollte.
Cube_S schrieb: > Ich habe den Stromverbrauch mal mit einer nagelneuen Lampe verglichen > und keinen Unterschied festgestellt. Beide lagen bei 30mA Dann stimmt aber dein Schaltplan oben nicht. Die Reihenschaltung von 30R und 80R an 8V zieht schon allein 73mA. Die rot/grün-LEDs sind übrigens falschrum.
Cube_S schrieb: > Toxic schrieb: >> Ich wuerde die Leds so umverdrahten > > Das wollte ich vermeiden, sie sind so schön auf einer Platine angeordnet > die ich nicht im wahrsten Sinne des Wortes ankratzen wollte. Das duerfte in der Tat ein Problem sein.Waere es allerdings meine Fahrradlampe,wuerde ich die Platine komplett entfernen und gegen eine entsprechend bearbeitete Lochrasterplatine mit Pic-controller/PowerLed/Taster ersetzen. So hab ich es bei einer einer Aldi-Lanterne gemacht....und die tut nun was ich will ;)
Horst schrieb: > Kriechstrom ist ein Begriff, den Halbwissende benutzen um Laien etwas zu > erklären, was sie selber nicht verstanden haben. > Sowas hier zu lesen bedarf genauerer Erklärung. Dann wird es etwas lang, und für den "praktischen" Zweck reicht es. Cube_S (Gast) schrieb: > Dieter schrieb: > Solange der Kriechstrom im uA-Bereich liegt, ist das vollkommen > unkritisch. Einfach mal messen. >Ich habe den Stromverbrauch mal mit einer nagelneuen Lampe verglichen >und keinen Unterschied festgestellt. Beide lagen bei 30mA, .... Da hast Du mich Mißverstanden. Es handelt sich um den Strom unterhalb der Spannung, aber die LED leuchtet, d.h. kleiner als 2,5V je LED. Genauer die Strom-Spannungskennlinie in Vorwärtsrichtung im ausgeschalteten Zustand, z.B. bei an den Punkten von ca. fast 2V je LED. Angemerkt sei auch, dass der Widerstand und die Zehnerdiode ohne weiteren Ein-/Ausschalter die Batterie bereits auch in 100-200 Stunden Akkus von 2 Ah Kapazität leert. Die Unterbrechung der Stromzufuhr wäre bei diesen Werten dringend anzuraten. Cube_S hat bereits dies schon eingebaut.
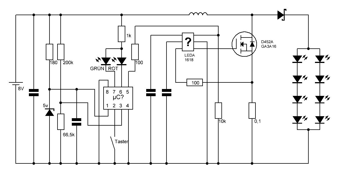
Dieter schrieb: > Zehnerdiode Der Bursche hieß Clarence Melvin Zener. ArnoR schrieb: > Die Reihenschaltung von 30R und 80R Wenn man die Widerstände nachmisst, haben die sicher höhere Werte. Die wurden nach dem falschen Code abgelesen: der "80 Ohm" Widerstand hat den Code 80C, und der "30 Ohm" Widerstand den Code 30D Und das dann nach dem dreistelligen Zeichencode ausgewertet (http://elektroniktutor.de/bauteilkunde/smd_code.html) ergibt 66500 Ohm und 200000 Ohm. Das ist doch etliche Zehnerpotenzen höher als vermutet...
Lothar M. schrieb: > Die > wurden nach dem falschen Code abgelesen: der "80 Ohm" Widerstand hat den > Code 80C, und der "30 Ohm" Widerstand den Code 30D Stimmt, ich habe das in der Schaltung korrigiert ArnoR schrieb: > Die rot/grün-LEDs sind übrigens > falschrum. Auch richtig. Zusätzlich fehlte noch ein 10k-Pulldown Widerstand am ominösen Boost-Controller Dieter schrieb: > Die Unterbrechung der Stromzufuhr wäre > bei diesen Werten dringend anzuraten. Akkupack und Lampe sind voneinander getrennt und das Akkupack wird auch getrent von der Lampe geladen. Somit ist Akkupack das in der Praxis nie über längere Zeiträume an der Lampe. Toxic schrieb: > wuerde ich die Platine komplett entfernen und gegen eine > entsprechend bearbeitete Lochrasterplatine mit > Pic-controller/PowerLed/Taster ersetzen. Das ist im Prinzip ja auch mein Plan, gilt aber nur für die "Steuerplatine". Die Platine mit den Power-LEDs würde ich wahrscheinlich nicht mal zerstörungsfrei aus dem Gehäuse bekommen und genau dort sind die LEDs eben so verdrahtet.
Übrigens der LEDA 1618 ist in der Schaltung zum Schutz des MOSFET, damit im Falle der Prozessor haengt dieser bei erreichen des Maximalstroms zuverlaessig ausgeschaltet wird. Die Programmschleife zu Abfrage waere auch zeitlich zu ungenau.
Bitte melde dich an um einen Beitrag zu schreiben. Anmeldung ist kostenlos und dauert nur eine Minute.
Bestehender Account
Schon ein Account bei Google/GoogleMail? Keine Anmeldung erforderlich!
Mit Google-Account einloggen
Mit Google-Account einloggen
Noch kein Account? Hier anmelden.






