Hallo, der 4060 (Frequenzteiler/16348 incl. Takterzeugung) passt beinahe punktgenau für meine Anwendung. Nur sollte der Ausgang Q14 (Pin 3) beim Einschalten auf H liegen. Einen Preset hat dieses IC leider nicht. Kann auch ein anderer Teiler sein, ich möchte damit ein retriggerbares Monoflop für ca. 10 min. realisieren. Viele Grüße Gustav
Moin, Dann bau dir doch aus Kacke, Draht und doppelseitigem Klebeband - oder was sonst noch so grad' rumfliegt - einen Inverter. Gruss WK
Dergute W. schrieb: > Dann bau dir doch aus Kacke, Draht und doppelseitigem Klebeband - oder > was sonst noch so grad' rumfliegt - einen Inverter Ein Bissl Draht, ein Bissl Lack un fertig is der Hanomag, Bernd
Gustav K. schrieb: > . Nur sollte der Ausgang Q14 (Pin 3) beim > Einschalten auf H liegen. Einen Preset hat dieses IC leider nicht. Kann > auch ein anderer Teiler sein, ich möchte damit ein retriggerbares > Monoflop für ca. 10 min. realisieren. CD4536, hat gegenpolige OUT1 und OUT2 und schafft auch leicht 10 min.
@ Gustav K. (hauwech) >der 4060 (Frequenzteiler/16348 incl. Takterzeugung) passt beinahe >punktgenau für meine Anwendung. Nur sollte der Ausgang Q14 (Pin 3) beim >Einschalten auf H liegen. Einen Preset hat dieses IC leider nicht. Braucht er auch nicht. > Kann >auch ein anderer Teiler sein, ich möchte damit ein retriggerbares >Monoflop für ca. 10 min. realisieren. Dazu muss Q14 nicht beim Einschalten auf H liegen, im Gegenteil. http://www.zen22142.zen.co.uk/Circuits/Timing/24hour.htm OK, das Problem ist dabei, daß nach dem Einschalten das Monoflop erstmal einen Zyklus durchläuft. Nimm nen kleinen 8-poligen uC, da kann man alles Mögliche reinprogrammieren.
Gustav K. schrieb: > Nur sollte der Ausgang Q14 (Pin 3) beim > Einschalten auf H liegen. Einen Preset hat dieses IC leider nicht. Beim Einschalten einen Reset auslösen und Q14 über einen Inverter abgreifen. Ergibt beim Einschalten ein H. Gruß Alex
@ allu (Gast) >Beim Einschalten einen Reset auslösen und Q14 über einen Inverter >abgreifen. >Ergibt beim Einschalten ein H. Nützt nur nix, weil dann das digitale Monoflop nicht funktioniert.
4020 oder 4040, aber da liegt der Ausgang beim Einschalten auch nicht auf H.
Falk B. schrieb: > Nützt nur nix, weil dann das digitale Monoflop nicht funktioniert. So isses, ich habe mein Problem wohl nicht richtig beschrieben: Das L am Ausgang des Monoflops ist schon richtig, nur beim an Spannung legen sollte der Ausgang auf H stehen. Das Monoflop wird dann manuell getriggert (Ausgang geht auf L). Wird nicht innerhalb von 10 min. nachgetriggert, geht der Ausgang wieder auf H. H ist sozusagen immer die Startbedingung. Immer heißt eben auch beim Einschalten. Sind bei solchen ICs die Lagen der Flipflops eigentlich definiert? Dann könnte ich die Schaltung ja mal versuchsweise aufbauen und schauen, ob das letzte Flipflop im IC beim Einschalten zufällig richtig liegt.
Michael B. schrieb: > CD4536, hat gegenpolige OUT1 und OUT2 und schafft auch leicht 10 min. Gegenpolig nützt nichts, ich sollte die FlipFlops beim Einschalten setzen können. Momentan fällt mir nur ein Sack voll 7474 ein ... Sehe eben, der CD4536 hat einen Set Eingang, das könnte passen. Vielen Dank für den Tipp.
Michael B. schrieb: > CD4536, hat gegenpolige OUT1 und OUT2 ... OUT1 und OUT2 liegen am Eingang und haben mit dem Ausgang nichts zu tun.
Gustav K. schrieb: > Das L am Ausgang des Monoflops ist schon richtig, nur beim an Spannung > legen sollte der Ausgang auf H stehen. Das Monoflop wird dann manuell > getriggert (Ausgang geht auf L). Wird nicht innerhalb von 10 min. > nachgetriggert, geht der Ausgang wieder auf H. H ist sozusagen immer die > Startbedingung. Immer heißt eben auch beim Einschalten. Kannst Du bitte mal ein Timing Diagram zeichnen? Falk B. schrieb: > OK, das Problem ist dabei, daß nach dem Einschalten das Monoflop erstmal > einen Zyklus durchläuft. Danke für den link. Das Problem kenne ich vom 4541. Ist jetzt vielleicht nicht elegant; Ich löse das indem ich über Pin16 VDD ansteuere. Die CMOS-ICs brauchen fast nix und lassen sich beispielsweise auch aus einem anderen CMOS-Ausgang betreiben. LG old.
Aus der W. schrieb: > Kannst Du bitte mal ein Timing Diagram zeichnen? Ich glaube, mein Wunsch widerspricht einem klassischem Monoflop. Habe einen 4060 paar mal an 5V gelegt, mal ist der Ausgang Q14 (Pin 3) gesetzt, mal nicht. Optimal wäre es für meine Anwendung, wenn der Ausgang beim Einschalten gesetzt wäre. Die Lage der FlipFlops (FFs) scheint jedoch nach einem PowerOn zufällig. Dann bewirkt ein Tastendruck an anderer Stelle, dass ein positiver Impuls an den Reset (Pin 12) gelangt, setzt alle FFs zurück (auch den Ausgang Q14 (Pin 3)) und als Folge wird ein Relais angezogen. Solange am Reset (Pin 12) unregelmäßige Impulse eintreffen, soll das Relais angezogen bleiben. Erst wenn die unregelmäßigen Impulsen für 10 min. ausbleiben, soll das Relais abfallen. Meine Lösung wäre gewesen, alle FFs beim Einschalten automatische zu setzen (manche ICs haben einen Set oder Preset Eingang), dann würde es passen. Aus dem 4541 werde ich nicht recht schlau, ist eine seltsam eierlegende Wollmilchsau. Werde mir den CD4536 beschaffen und das Ganze mal aufbauen und testen.
Moin, Gustav K. schrieb: > Dann bewirkt ein Tastendruck an anderer Stelle, dass ein positiver > Impuls an den Reset (Pin 12) gelangt, setzt alle FFs zurück (auch den > Ausgang Q14 (Pin 3)) und als Folge wird ein Relais angezogen. Naja, und was spricht dann dagegen, so zu verfahren, wie ich's - zugegeben etwas salopp - schon im 2. Post vorgeschlagen hab': Eben aus irgendwelchen simplen Teilen einen Inverter zu basteln? Nachdem du ja jetzt rausgerueckt hast, dass da ein Relais im Spiel ist - das wird der CD40xx ja nicht direkt treiben - nimm doch einfach einen PNP Transistor als Relaistreiber. Dann zieht das Relais an, wenn der CMOS Ausgang auf Low ist. Gruss WK
Gustav K. schrieb: > Aus dem 4541 werde ich nicht recht schlau Habe schon viel damit gemacht. Wenn Du ein Timing Diagramm zeichnest, kann ich Dir möglicherweise einen Schaltplan zeichnen. LG old.
Dergute W. schrieb: > nimm doch einfach einen > PNP Transistor als Relaistreiber. Dann zieht das Relais an, wenn der > CMOS Ausgang auf Low ist. Genau das ist meine aktuelle Schaltung. Was machst du, wenn der CMOS Ausgang beim Einschalten auf L ist? Das Ausgangs-FF muss beim Einschalten in einem definierten Zustand sein, nämlich gesetzt. Ein RS-FF wäre die Lösung. Aus der W. schrieb: > Wenn Du ein Timing Diagramm zeichnest, > kann ich Dir möglicherweise einen Schaltplan zeichnen. Vielen Dank für dein Angebot. Lass mich erst mal mit dem CD4536 spielen, wenn das nicht hinhaut, komme ich auf dein Angebot zurück.
Also irgenwie verstehe ich Dein Problem nicht. Warum nimmst Du nicht einen 4060, nutzt den Reset Eingang und steuerst Dein Relais ganz normal mit einem NPN Transistor an?
Andreas B. schrieb: > Also irgenwie verstehe ich Dein Problem nicht. Warum nimmst Du nicht > einen 4060, nutzt den Reset Eingang und steuerst Dein Relais ganz > normal mit einem NPN Transistor an? weil der timer dann beim einschalten gleich losläuft. Beim Einschalten soll sich die Schaltung aber in dem Zustand befinden, wie wenn der timer abgelaufen ist. der timer soll erst loslaufen, wenn ein Startsignal kommt. so habe ich es verstanden.
Der ganze Thread illustriert sehr schön, was ich als XY-Problem kenne: Der Frager hat ein Problem X und glaubt, einen Lösungsweg gefunden zu haben. Dabei stößt er auf Problem Y, das er nicht lösen kann. Also wendet er sich an Helfer und fragt nach einer Lösung für Y. Allerdings ist Y derart esoterisch, daß es dafür keine Löung gibt. Was wiederum nicht tragisch ist, weil es tatsächlich eine Lösung für X gibt, auf deren Weg Y gar nicht liegt. Schlußfolgerung: hätte er gleich nach eine Lösung für X gefragt (und dabei meinetwegen erwähnt, welchen Weg er eingeschlagen hat und daß er dabei auf Y gestoßen ist) dann hätte er bessere (bzw. überhaupt) Hilfe bekommen. Vor 25 Jahren wäre die kanonische Antwort auf seine Frage gewesen: nimm den E355. Das ist ein genialer Langzeit-Timer aus der Tätärä, bestehend aus einem RC-Oszillator in 555-Manier, einer Teilerkette und einer Pin-programmierbaren Ablauflogik. Damit kann man verschiedene Funktionen wie Ein-/Ausschaltverzögerung, Nachlauftimer, Monoflop retriggerbar oder nicht etc. realisieren. Und das im Bereich bis mehrere Stunden. Auch ohne dafür exorbintant große RC Zeitkonstanten zu benötigen. Der 4536 ist ähnlich, aber nicht ganz so vielseitig und mit einem weniger genauen Oszillator. Heute nimmt man dafür natürlich einen µC. Ein ganz keiner a'la ATTiny4 reicht ja schon.
Gustav K. schrieb: > Genau das ist meine aktuelle Schaltung. Was machst du, wenn der CMOS > Ausgang beim Einschalten auf L ist? Das Ausgangs-FF muss beim > Einschalten in einem definierten Zustand sein, nämlich gesetzt. Ein > RS-FF wäre die Lösung. http://www.zen22142.zen.co.uk/Circuits/Timing/24hour.htm Du bekommst einen H Puls an Range für für die eingestellte Zeit, wenn Du Pin 16 auf H legst. Damit hast Du einen definierten Zustand. Aber ohne Timing Diagramm ist schwer zu sagen ob Du das so anwenden kannst. LG old.
Roland L. schrieb: > Andreas B. schrieb: >> Also irgenwie verstehe ich Dein Problem nicht. Warum nimmst Du nicht >> einen 4060, nutzt den Reset Eingang und steuerst Dein Relais ganz >> normal mit einem NPN Transistor an? > > weil der timer dann beim einschalten gleich losläuft. > Beim Einschalten soll sich die Schaltung aber in dem Zustand befinden, > wie wenn der timer abgelaufen ist. der timer soll erst loslaufen, wenn > ein Startsignal kommt. > so habe ich es verstanden. Dann hält man halt den Reset fest oder legt den Takt an wenn der Zähler loslaufen soll Ansonsten kam mir der gleiche Gedanke wie Axel. TO: Bitte beschreibe Dein eigentliches Problem. Existiert die Schaltung schon oder ist alles noch in Planung?
@ Gustav K. (hauwech) >Dergute W. schrieb: >> nimm doch einfach einen >> PNP Transistor als Relaistreiber. Dann zieht das Relais an, wenn der >> CMOS Ausgang auf Low ist. > >Genau das ist meine aktuelle Schaltung. Was machst du, wenn der CMOS >Ausgang beim Einschalten auf L ist? Das Ausgangs-FF muss beim >Einschalten in einem definierten Zustand sein, nämlich gesetzt. Ein >RS-FF wäre die Lösung. Und warum geht eine RC-Kompination am Reset-Eingang beim Einschalten nicht (R nasch Masse, C nach +)? Beim Einschalten zieht der C den Reset nach oben, und sorgt damit für einen definierten Status. Sollte auch für Q14 gelten, bzw. da immer einen definierten Zustand ergeben. Eine Diode parallel zum R sorgt dafür, daß beim Abschalten der C zügig entladen wird, und damit für's nächste Einschalten bereit ist.
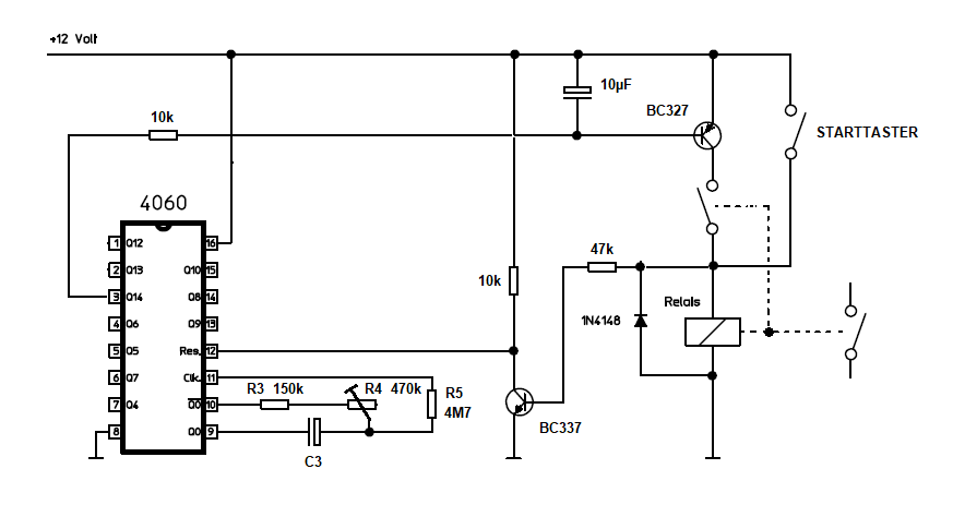
Andreas B. schrieb: > Existiert die Schaltung > schon oder ist alles noch in Planung? Hier mal ein Entwurf mit einem PNP-Transistor. Der 10µF Kondensator sorgt nur dafür, dass nach dem Reseten das Relais wegen seiner Massenträgheit trotzdem vernünftig abfällt. Der 2MHz Quarz muss natürlich durch einen niederfrequenten RC-Oszillator ersetzt werden (sonst dauert die Verweilzeit nur ca. 50ms)! Ein Relais mit 3 oder 4 Schaltkontakten wären jetzt aber erforderlich, damit man noch 1 bis 2 Nutzkontakte zur freien Verfügung hat, oder 2 Relais parallelschalten.
Hi, würde jetzt z.B. den 4040 in die Debatte werfen. "...CD4040B is a ripple-carry binary counter. All counter stages are master-slave flip-flops. The state of a counter advances one count on the negative transition of each input pulse; a high level on the RESET line resets the counter to its all zeros state. Schmitt trigger action on the input-pulse line permits unlimited rise and fall times. All inputs and outputs are buffered. Hat aber keinen Oszillator (leider). Den könnte man ja noch separat bauen. ciao gustav
Karl B. schrieb: > Hi, welche Funktion soll die Schaltung denn ausführen? https://www.mikrocontroller.net/attachment/355819/finder_timing_diagram.jpg LG old.
Aus der W. schrieb: > welche Funktion soll die Schaltung denn ausführen? Hi, zunächst einmal "SW". Da man das Impuls-Teilerverhältnis durch Dioden-Array und Reset auf das gewünschte herunterteilen kann, hatte ich das IC als Ersatz für den SAJ110 bei Elektronenorgel verwendet. (Man kann übrigens per Wischkontakt alle Ausgänge synchronisieren, um den Flanger-Effekt genau zu definieren.) Ist aber total aus der Mode gekommen. ciao gustav
Karl B. schrieb: > zunächst einmal "SW". Das ist welche im angehängten Bild? https://www.mikrocontroller.net/attachment/355819/finder_timing_diagram.jpg LG old.
Aus der W. schrieb: > Das ist welche im angehängten Bild? Augen auf im Strassenverkehr ;-) ciao gustav
Also der Impulsgeber impulsbeginnend. Kein Problem: http://www.zen22142.zen.co.uk/Circuits/Timing/24hour.htm D1 weg, Resettaster weg und Steuerspannung an 16. Und am Ausgang Dergute W. schrieb: > einen Inverter. LG old.
Roland L. schrieb: > Andreas B. schrieb: >> Also irgenwie verstehe ich Dein Problem nicht. Warum nimmst Du nicht >> einen 4060, nutzt den Reset Eingang und steuerst Dein Relais ganz >> normal mit einem NPN Transistor an? > > weil der timer dann beim einschalten gleich losläuft. > Beim Einschalten soll sich die Schaltung aber in dem Zustand befinden, > wie wenn der timer abgelaufen ist. der timer soll erst loslaufen, wenn > ein Startsignal kommt. So habe ich es verstanden. Roland hat es richtig verstanden. Alle FFs gesetzt ist die Startbedingung nach dem an Spannung legen, das Relais zieht nicht an. Jetzt wartet die Schaltung auf einen Tastendruck. Der Tastendruck erzeugt einen pos. Impuls am Reset Pin -> die FFs werden rückgesetzt -> das Relais zieht an. Und jetzt erst darf der Timer loslaufen. Kommen am Reset Pin unregelmäßig Impulse, bleibt das Relais angezogen. Kommt Reset Pin innerhalb 10 min. kein positiver Impuls, fällt das Relais ab und schaltet die gesamte Schaltung stromlos. Habe mittlerweile den empfohlenen MC14536 aufgebaut, war wohl leider ein Schuss in den Ofen. Hätte mal lieber das Datenblatt vorab ausführlich studieren sollen: Der Ausgang (Decode Out) schaltet nämlich unmittelbar nach Loslassen von SET nach L :-( SET (Pin 1): A high on Set asynchronously forces Decode Out to a high level. This is accomplished by setting an output conditioning latch to a high level while at the same time resetting the 24 flip-flop stages. After Set goes low(inactive), the occurrence of the first negative clock transition on IN1 causes Decode Out to go low. The counter’s flip-flop stages begin counting on the second negative clock transition of IN1. When Set is high, the on-chip RC oscillator is disabled. This allows for very low-power standby operation. Noch jemand eine Idee ?
Nochmal: Du schließt Dein Relais über einen NPN Transistor an den Ausgang an. Der Reset ist High. Jetzt läuft kein Timer und das Relais ist aus. Dann läßt Du den Reset auf low und der Timer läuft los. Das muß ein Schalter sein. Wenn es unbedingt ein Taster sein soll, braucht es halt noch einen FF. Nach Ablauf der Zeit geht das Relais an. Dein Problem schein zu sein daß Du das Relais mit den Transistor invertiert (pnp Transistor?) angeschlossen hast.
Andreas B. schrieb: > Nach Ablauf der Zeit geht das Relais an. Nach Ablauf der Zeit soll das Relais aber abfallen ! > ... braucht es halt noch einen FF. Das wäre u.U. eine Lösung, ich werde mal was zusammenstecken und experimentieren.
Ok, jetzt habe ich es kapiert. Das wirst Du mit nur einem IC (außer einem uC) nicht lösen können. Nochmal zur Sicherheit und vergiss dabei mal die Realisierung. Es geht nur um das Verhalten: 1) Das Relais ist aus. 2) Jetzt drückst Du einen Taster und das Relais soll für eine definierte Zeit angehen, egal was auf den Reset Eingang noch passiert. 3) Wenn das Relais nach der abgelaufenen Zeit wieder aus ist, soll die Schaltung wieder für den nächsten Tastendruck bereit sein. Ist das so? Ist das wirklich ein Taster oder ein Eingangssignal? Wenn Eingangssignal: Aktiv low oder high? Ah, ja: Laß mal die Spielerei, das bringt wenig. Man kann das auch am Schreibtisch lösen. Aber erst muß man das Verhalten klar beschreiben.
Andreas B. schrieb: > Wenn es unbedingt ein Taster sein soll, braucht es halt > noch einen FF. Nach Ablauf der Zeit geht das Relais an. Bevor Du noch ein komplettes FF dazu baust, reicht u.U. auch nur ein zusätzlicher NPN-Transistor. Dieser Timer ist leider nicht nachtriggerbar. Andreas B. schrieb: > Aber erst muß man das Verhalten klar beschreiben. Richtig (Versuchsaufbau). Wenn der Timer nachtriggerbar sein soll, reicht evtl. auch nur ein einziger Darlingtontransistor mit Kondensator und hohem Basiswiderstand (ohne 4060).
Andreas B. schrieb: > Aber erst muß man das Verhalten klar beschreiben. Also dann mal das Verhalten ohne Rücksicht auf die Realisation: 1. die Schaltung ist stromlos, Relais ist aus 2. die Schaltung wird an Spannung gelegt -> es passiert nichts, das Relais bleibt aus 3. ein Tastendruck erzeugt einen pos. Impuls -> dieser positive Impuls lässt das Relais anziehen -> gleichzeitig startet ein 10 min. Timer 4a. es trifft innerhalb 10 min. ein weiterer pos. Impuls ein -> Relais bleibt angezogen, der 10 min. Timer wird rückgesetzt 4b. es trifft innerhalb von 10 min. kein pos. Impuls ein -> Relais fällt ab und trennt die Schaltung von der Versorgung > Ist das wirklich ein Taster oder ein Eingangssignal? Es ist ein Taster, der über ein Monoflop einen positiven Impuls von 0,3 sec. erzeugt. > Wenn Eingangssignal: Aktiv low oder high? Das Eingangssignal ist Low. Ein pos. Impulse ist 0,5 sec. lang, die Pause zwischen zwei Impulsen kann von unter 1 sec. bis Stunden dauern. Nach 10 min. soll eben ein Timeout greifen und alles stromlos machen. Kann man wie Sicherheitseinrichtung einer Lok verstehen: Der Lokführer muss innerhalb von 10 min. auf einen Knopf drücken, sonst bleibt die Lok stehen. Die Lok soll nach Ablauf des Timer nicht mehr in Betrieb genommen werden können.
Gustav K. schrieb: > Also dann mal das Verhalten ohne Rücksicht auf die Realisation: > > 1. die Schaltung ist stromlos, Relais ist aus > > 2. die Schaltung wird an Spannung gelegt > -> es passiert nichts, das Relais bleibt aus > > 3. ein Tastendruck erzeugt einen pos. Impuls > -> dieser positive Impuls lässt das Relais anziehen > -> gleichzeitig startet ein 10 min. Timer > > 4a. es trifft innerhalb 10 min. ein weiterer pos. Impuls ein > -> Relais bleibt angezogen, der 10 min. Timer wird rückgesetzt > > 4b. es trifft innerhalb von 10 min. kein pos. Impuls ein > -> Relais fällt ab und trennt die Schaltung von der Versorgung Die Lösung findest Du da: Beitrag "Re: IC ähnlich 4060 gesucht" LG old.
Bitte melde dich an um einen Beitrag zu schreiben. Anmeldung ist kostenlos und dauert nur eine Minute.
Bestehender Account
Schon ein Account bei Google/GoogleMail? Keine Anmeldung erforderlich!
Mit Google-Account einloggen
Mit Google-Account einloggen
Noch kein Account? Hier anmelden.



