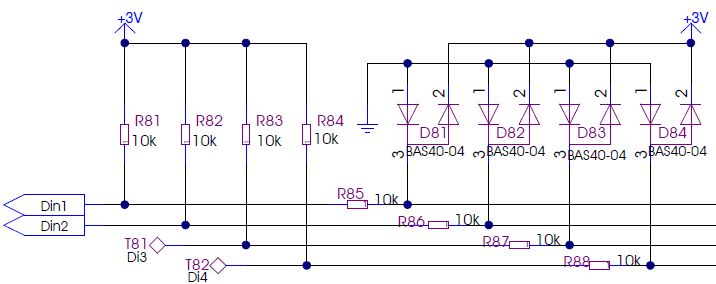
Hi, Ich habe hier zwei LJ12A3-4-Z Intuktive Näherungsschalter, die ich gerne in OR Logik ansteuern würde, also wenn einer aktiv ist, soll der Ausgang high sein. Im Anhang ist die Logikwandlerschaltung für einen LJ12A3-4-Z, wie ich sie verwende. Kann ich bei zwei solchen Modulen, einfach S1 und S2 zusammenschalten und dann nur auf einen GPIO Port gehen? Ich sehe nur das Problem, dass dann zwei Schottky Dioden parallel sind, was aber in diesem Fall hier nicht problematisch sein sollte, oder? Weiter wird natürlich der Widerstand R8 kleiner durch die Parallelschaltung, was aber eigentlich kein Problem ist, wegen den Zener Dioden. Kann das so funktionieren oder würdet ihr nur einen Logikwandler verwenden und dann einfach einen zweiten Sensor anhängen, so dass "black", "brown" und "blue" je parallel sind?
Ralf schrieb: > Ich sehe nur ne Zener-Diode. Ups ja, habe es korrigiert. Zu viel mit Schottky gearbeitet in letzter Zeit.
Bert S. schrieb: > Kann ich bei zwei solchen Modulen, einfach S1 und > S2 zusammenschalten und dann nur auf einen GPIO Port gehen? Das kommt drauf an, ob der Sensor eine PNP oder eine NPN Ausgangstufe hat und welche Polarität der Ausgang den Sensors hat. Datenblatt ?
Es handelt sich um eine PNP Ausgangsstufe, jedoch wirklich ein gutes Datenblatt finde ich nicht. Ich habe mal zwei parallel gehängt und es klappt reibungslos, was ja bei einer PNP Ausgangsstufe zu erwarten war.
Hallo, > Bert S. schrieb: > Ich habe hier zwei LJ12A3-4-Z Intuktive Näherungsschalter, die ich gerne > in OR Logik ansteuern würde, also wenn einer aktiv ist, soll der Ausgang > high sein. überall im Internet steht, dass dieser Sensor einen npn-Transistor als Ausgang hat, mit Ruhezustand NO (normal open). > Im Anhang ist die Logikwandlerschaltung für einen LJ12A3-4-Z, > wie ich sie verwende. Ich denke diese Schaltung ist so nicht nötig. Der npn-Transistor mit OC (Open Collector) muß einfach nur mit einem PullUp-Widerstand an deinen Logikpegel (5V) angeschlossen werden. Z-Dioden und sonstige Schutzbeschaltung ist dann nur nötig, wenn du mit Einstrahlung von Störspannungen auf die Signalleitung rechen mußt. Der OC-Ausgang selbst kann ja keine Spannung abgeben. siehe auch hier: https://www3.panasonic.biz/ac/ae/fasys/sensor/proximity/gx-8/circuit/index.jsp > kannn ich bei zwei solchen Modulen, einfach S1 und > S2 zusammenschalten und dann nur auf einen GPIO Port gehen? Ja, der Vorteil eines OC-Ausgangs ist, dann man diese für eine Oder-Verknüpfung einfach parallel zusammenschalten kann. Gruß Öeletronika
U. M. schrieb: > überall im Internet steht, dass dieser Sensor einen npn-Transistor als > Ausgang hat, mit Ruhezustand NO (normal open). Es gibt eben beide Varianten, einen mit BX und einen mit BY am ende, der BY ist ein PNP OC, welcher meinem entspricht.
Hallo, > Bert S. schrieb: > Es gibt eben beide Varianten, einen mit BX und einen mit BY am ende, der > BY ist ein PNP OC, welcher meinem entspricht. das hattest du aber doch auch gleich dazu schreiben können :-( Auch die pnp-OC-Varianten können direkt am Ausgangspin zu einer Oder-Verknüpfung zusammengeschaltet werden. Auch dann ist nur ein PullDown nötig (in dem Fall als Spannungsteiler mit Z-Diode für die Begrenzung des Logigpegel auf 5V). Je nachdem, wie dein Eingang aussieht, kannst du auch noch einen hochohmigeren Reihenwiderstand einfügen und evtl. auch ein andere Schutzbeschaltung mit Dioden gegen Masse und Betriebsspannung (wie im Anhang). Gruß Öletronika
Bert S. schrieb: > Es handelt sich um eine PNP Ausgangsstufe Dann kannst du die Ausgänge der Sensoren direkt parallel schalten und es reicht ein gemeinsamer Spannungsteile. Der Widerstand R7 könnte ruhig größer sein (27kΩ). Wie es vom Abgriff des Spannungsteilers aus weitergeht, hängt davon ab, was für einen GPIO-Pin du dort anschließen möchtest.
Wenn der Spannungsabfall kein Problem ist, würde ich die beiden Ausgänge einfach über Dioden entkoppeln. Vielleicht hast Du aber einen zweiten Input übrig und kannst das Problem in den µC verlagern.
Bitte melde dich an um einen Beitrag zu schreiben. Anmeldung ist kostenlos und dauert nur eine Minute.
Bestehender Account
Schon ein Account bei Google/GoogleMail? Keine Anmeldung erforderlich!
Mit Google-Account einloggen
Mit Google-Account einloggen
Noch kein Account? Hier anmelden.

