Würd etwas Unterstützung zu meinem Drehtischprojekt benötigen was die
RS485 4Draht Kommunikation angeht.
Hardware: Nanotec BDLC Motor mit integrierter Steuerung
Moxa NPort5130 Com Server (4Draht RS485 + GND)
48 Volt 10A Netzteil
Zu meiner Frage: Bei Verwendung eines USB zu RS485 Konverter Kabels ist
zwingen ein USB Isolator vorgeschrieben(bei Netzbetrieb).
Wie sieht das bei einer Netzwerkanbindung aus? Galvanische Trennung Ja
oder nein oder ebenso zwingend und warum? Bei gleicher Spannungsquelle
ebenso?
Bin über jede Hilfe und Information dankbar.
Oder galvanische Trennung zwischen der RS485 Strecke. Notwendig ja, zum Schutze der IT und besser zuverlaessiger als eine gemeinsame Massung.
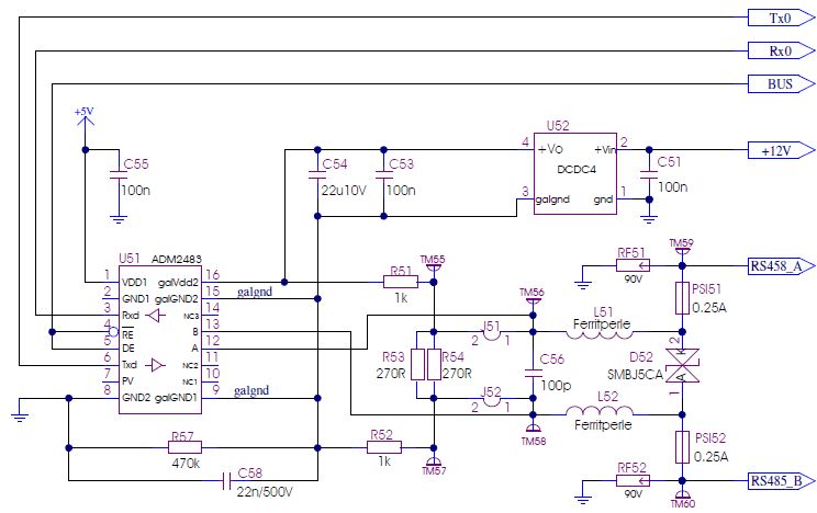
Hallo, > Gianfranco V. schrieb: > Hardware: Nanotec BDLC Motor mit integrierter Steuerung > Moxa NPort5130 Com Server (4Draht RS485 + GND) > 48 Volt 10A Netzteil Die 48V gelten als Kleinspannung. > Zu meiner Frage: Bei Verwendung eines USB zu RS485 Konverter Kabels ist > zwingen ein USB Isolator vorgeschrieben(bei Netzbetrieb). Sofern das über ein Netzteil mit "Sicherer Trennung" bereitgestellt wird, ist die galv. Trennung am Interface nicht zwingend wegen Sicherheit. Aus Gründen der Störsicherheit und speziell wegen Überspannungsfestigkeit kann ein Konzept mit galv. Trennung sinnvoll sein. > Wie sieht das bei einer Netzwerkanbindung aus? Die ist eh galv. getrennt. In so einer Ethnetbuchse oder direkt dahinter ist immer ein Übertrager (Trafo). https://electronics.stackexchange.com/questions/30775/which-type-of-ethernet-magnetics-should-i-choose-for-poe > Galvanische Trennung Ja > oder nein oder ebenso zwingend und warum? Hängt von den Anwendungsbdingungen ab und von deinen Ansprüchen. > Bei gleicher Spannungsquelle ebenso? ??? Im Anhang ist ein Beispiel für eine RS485 mit galv. Trennung, aber nur für moderate Baudraten bis max. ca. 250 kbaud. Ich empfehle dann auch bandbreitenbegrezte Treiber einzusetzen , andernfalls machst du dir das Leben unnötig schwer. Gruß Öletronika
Erst mal vielen dank an alle für die Rückmeldungen. U. M. schrieb: > Bei gleicher Spannungsquelle ebenso? Motor und ComServer am selben 48V Netzteil. U. M. schrieb: > Hängt von den Anwendungsbdingungen ab und von deinen Ansprüchen. 115200Baud auf 15m paarig geschirmten Hybridkabel. Programmierung/Parametrierung und Satztest über Nanotec Software am PC => per W Lan oder Netzwekkabel => => Wlan Router in der Energie/Steuerbox => => ComServer/RS485 4Draht => => Motorelektronik. Dazu kommt noch die Anbindung über ArtNet/DMX welche über die Motor E/A's tadellos läuft. Was ich vermeiden möchte ist dass mir dieser ComServer die Steuerelektronik abfackelt, sowas hab ich bei USB schon mal erlebt und bei knapp 1000€ für den Servo wäre das ein teurer Spaß.
Hallo, 15m mit paarig verdrillten und geschirmten Leitungen ist nun wirklich keine kritische Länge. > Gianfranco V. schrieb: > Was ich vermeiden möchte ist dass mir dieser ComServer die > Steuerelektronik abfackelt, sowas hab ich bei USB schon mal erlebt und > bei knapp 1000€ für den Servo wäre das ein teurer Spaß. Da sehe ich ein eher geringes Risiko, weil ja beidseitig die RS485-Treiber die BUS-Leitung von der Logik entkoppeln. Zuerst werden also dieses BUS-Treiber sterben, wenn etwas kaputt geht. Natürlich sollte man auch bei der einfachen Lösung ohne galv. Trennung nicht auf Schutzbeschaltungen verzichten. Gruß Öletronika
Bitte melde dich an um einen Beitrag zu schreiben. Anmeldung ist kostenlos und dauert nur eine Minute.
Bestehender Account
Schon ein Account bei Google/GoogleMail? Keine Anmeldung erforderlich!
Mit Google-Account einloggen
Mit Google-Account einloggen
Noch kein Account? Hier anmelden.
