Guten Morgen allerseits! Da ich vor ein paar Tagen mit einer Hobbybastelei meinen Raspberry Pi gebraten habe (wahrscheinlich durch 220V Leitungen, die zwar isoliert aber ungeschirmt sehr nah an 3,3V Leitungen des Pi's kamen) suche ich nach einer kostengünstigen, aber zuverlässigen Methode, die Elektronik gegen die elektromagnetischen Probleme der 220V Leitungen abzuschirmen. Was könnt ihr empfehlen?
Kaito C. schrieb: > wahrscheinlich durch 220V Leitungen Wohl kaum. Kaito C. schrieb: > ungeschirmt sehr nah Definiere "sehr".
Kaito C. schrieb: > Was könnt ihr empfehlen? Noch einmal intensiv nachdenken, was wirklich die Ursache war. Selbst, wenn die Leitungen (mit der üblichen Isolation) über 30cm miteinander verdrillt waren, musst du schon auf der 230V Seite erheblichen Radau machen, damit das stört. Den Raspi zu zerschiessen, ist eine noch höhere Aufgabe.
Hast Du die hier: https://www.phoenixcontact.com/assets/interactive_ed/global/modules/0001563/index.html#770 beschriebenen Abstände eingehalten?
Kaito C. schrieb: > wahrscheinlich durch 220V Leitungen, die zwar isoliert > aber ungeschirmt sehr nah an 3,3V Leitungen des Pi's kamen Da ist es warscheinlicher den Pi zu killen, indem man die Pins mit den Fingern berührt. Was soll denn, Deiner Meinung nach, die Nähe der Leitungen bewirkt haben?
Glauben wir dir nicht. Zeige uns den Aufbau (Gutes Foto) Siehe dazu https://www.mikrocontroller.net/articles/Bildformate
Die andere Möglichkeit wäre ein Hitzetod. Da ich die Hitze zu dem Zeitpunkt nicht kannte, ist das auch fraglich.
auf welchem der Jupitermonde sind 2018 noch 220V üblich?
Kaito C. schrieb: > meinen Raspberry Pi gebraten habe (wahrscheinlich durch 220V Leitungen, > die zwar isoliert aber ungeschirmt sehr nah an 3,3V Leitungen des Pi's > kamen Nö. Du bist nicht nur im erfolgreichen Betrieb eines rPi sondern auch in der Fehlerursachenvermutung schlecht.
Szenario ist folgendes:
Ein ATmega8-Board steuert mit Hilfe eines Transistors ein Relais, mit
welchem 2 230V Geräte (Angabe früher war Fehler meinerseits)
an&ausgeschaltet werden. Der ATmega8 erhält vom Raspi (mit Logic Level
Convertern zwischendrin) seine Befehle. Bis auf die 2 230V Geräte ist
alles incl 230V Netzteil in einem Raum von circa Schuhkartongröße
untergebracht. Als der Pi durch war, waren ein paar 230V Leitungen
(allesamt ungeschirmt, die Last dieser kann dank Geräte bis zu 2A
betragen) den Leitungen zum Logic Level Converter sehr nah (Luftlinie
>2mm). Diese funktionieren aber nach wie vor. Der Pi ist tot, beim
Einstecken erhitzt sich die CPU enorm, die 3,3V Pins geben nur 1,3V aus
und sonst passiert garnichts.
Grafiken folgen später!
Wie schaut die Schaltung für das Relais aus? Freilaufdioden? Wahrscheinlich hast du dir über den USB-Port den Raspberry gekillt.
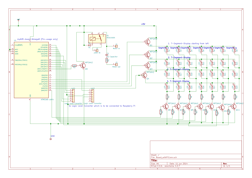
Im Anhang der Schaltplan der ATmega8-Schaltung incl Motorenanschlüsse (230V). Der Logic Level Converter ist einer von Sparkfun und wird direkt an den Pi angeschlossen (an die 3,3V GPIO etc)
Die Schaltung kann so unmöglich funktionieren. Sie ist voller Fehler. Außerdem fehlt der wichtigste Teil: Der Raspberry Pi, dessen Verbindungen und die Stromversorgung. Und was ist mit dem Foto? Dieser Thread ist ganz sicher mal wieder eine typische Freitags-Verarsche.
Stefan U. schrieb: > Die Schaltung kann so unmöglich funktionieren. Sie ist voller Fehler. einer davon reicht doch schon, nämlich der von Q5 bis zu seiner Durchschaltung .... "es müsen aber die Stromleitungen gewesen sein" .... warum wohl nur die .... "weil mit dem Rest in der Schaltung kenn ich mich aus" ... meinte er!?
Ich merk gerade, im abgebildeten Plan sind die LED's verkehrt herum. Der Pi wurde durch ein 5V 2,5A fähiges micro USB Netzteil betrieben, welches nach wie vor intakt ist. Fotos siehe Anhang. In den Fotos sind wohl Pi und Atmega8 nicht mehr verbunden, da diese Fotos nach dem Unglück entstanden und ich meine Elektronik nicht erneut Risiken aussetzen wollte (Ersatz-Pi)
Abblock Kondensatoren scheinen heutzutage nicht mehr nötig zu sein. Wozu dient diese umgebaute Mikrowelle?
Ich sehe gerade, dass meine Zeichnungen inkorrekt sind und das gelötete nicht wiederspiegeln. Hier das Relay korrigiert.
Kaito C. schrieb: > Bis auf die 2 230V Geräte ist > alles incl 230V Netzteil in einem Raum von circa Schuhkartongröße > untergebracht. Dann kann der auch am Hitzetod gestorben sein. Joachim B. schrieb: > und Q5 schliesst +5V und GND kurz Und die andere Seite vom Relais liegt direkt neben Motor out, also 230V. Das ist kein ausreichender Isolationsabstand und eine mögliche Todesfalle.
Raspi und ATMega8 sind über ihre GPIO-Pins (mit zwischemgeschalteten Logic Level Converter) verbunden.
Kaito C. schrieb: > Als der Pi durch war, waren ein paar 230V Leitungen > (allesamt ungeschirmt, die Last dieser kann dank Geräte bis zu 2A > betragen) den Leitungen zum Logic Level Converter sehr nah (Luftlinie > >2mm). Bei einem Strom von gerade mal 2A killst du dir mit einer isoliert laufenden 230V-Leitung in 2mm Abstand keinen Pi.
Wolfgang schrieb: > Kaito C. schrieb: >> Als der Pi durch war, waren ein paar 230V Leitungen >> (allesamt ungeschirmt, die Last dieser kann dank Geräte bis zu 2A >> betragen) den Leitungen zum Logic Level Converter sehr nah (Luftlinie >> >2mm). > > Bei einem Strom von gerade mal 2A killst du dir mit einer isoliert > laufenden 230V-Leitung in 2mm Abstand keinen Pi. Was für ein Abstand müsste gegeben sein, damit er sterben könnte?
> Was für ein Abstand müsste gegeben sein, damit er sterben könnte?
Das geht gar nicht. Die Leitung müsste schon durch den Chip hindurch
laufen.
Stefan U. schrieb: > Das geht gar nicht. Die Leitung müsste schon durch den Chip hindurch > laufen. Fünfhundert-Ampere-Leitungen passen nicht durch den Chip...
Kaito C. schrieb: > Was für ein Abstand müsste gegeben sein, damit er sterben könnte? Bei einer unisolierten 230V-Leitung in 0.1mm Abstand zu irgendwelchen Pins des uC oder bei geschalteten Strömen im kA-Bereich würde ich allmählich Bedenken kriegen.
Bitte melde dich an um einen Beitrag zu schreiben. Anmeldung ist kostenlos und dauert nur eine Minute.
Bestehender Account
Schon ein Account bei Google/GoogleMail? Keine Anmeldung erforderlich!
Mit Google-Account einloggen
Mit Google-Account einloggen
Noch kein Account? Hier anmelden.




