Hallo Zusammen! Bin Anfänger und brauche Eure Hilfe für ein Tontechnik Projekt! Verstehe ich die angehängte Schaltung so richtig: Signal Hot bei Tone Eingang? Signal Cold geht auf die Masse der Schaltung? Gleiches bei den Ausgängen? Vielen Dank für Eure Hilfe, Franz
Franz H. schrieb: > Verstehe ich die angehängte Schaltung so richtig: > Signal Hot bei Tone Eingang? Ja, wenn du den Mischer aufschrauben willst. Sonst musst du über den Insert gehen... > Signal Cold geht auf die Masse der Schaltung? Ja, wie üblich. Wobei Hot und Cold natürlich auch nur Namen sind und es auf die Signalquelle oder -senke ankommt...
Lothar M. schrieb: > Ja, wenn du den Mischer aufschrauben willst. Sonst musst du über den > Insert gehen... Danke! Was meinst Du mit aufschrauben?
Franz H. schrieb: > Danke! > Was meinst Du mit aufschrauben? Lothar meinte, dass der TONE ein Signaleingang ist laut Schaltplan und kein physischer sowie die Klinkenbuchste darüber. Sprich, in den Tone wird wohl irgendwas intern eingeschleift.
Dominik K. schrieb: > Sprich, in den Tone wird wohl irgendwas intern eingeschleift. Ich vermute stark, 'TONE' kommt vom Mikrofonvorverstärker mit Gain-Einstellung und damit letztlich von der Mikrofonbuchse.
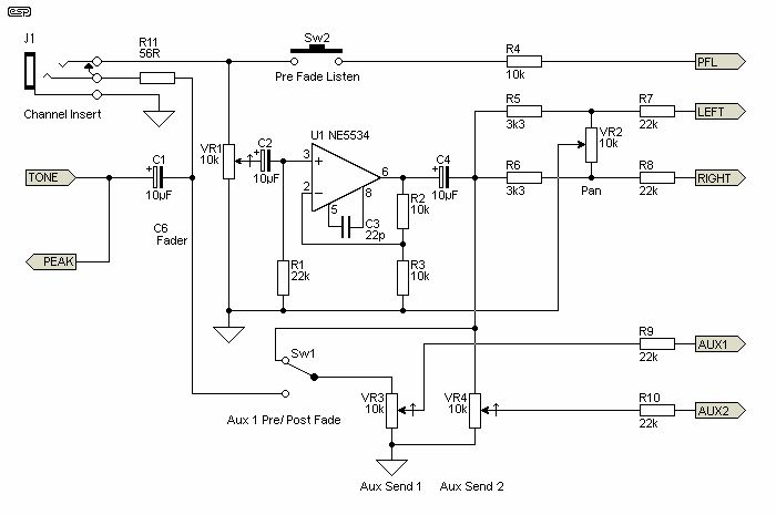
HildeK schrieb: > Dominik K. schrieb: >> Sprich, in den Tone wird wohl irgendwas intern eingeschleift. > > Ich vermute stark, 'TONE' kommt vom Mikrofonvorverstärker mit > Gain-Einstellung und damit letztlich von der Mikrofonbuchse. Hm ich glaube nicht.,. Ich denke eher es wird ein Poti sein, bzw. irgendein Regler in dieser Art. kein Mikroeingang. Die Schaltung sieht aus wie ein Kanalzug aus einem Mischer.
Ja, das sieht wirklich wie ein Kanalzug aus einem Mischer aus. Aber woher soll denn sonst ein Eingangssignal kommen, wenn nicht aus "Tone". Obwohl mir da auch der Signalname komisch vorkommt. Ich würde ja daher vermuten, dass da ein Mikrovorverstärker UND eine Klangregelung davor dran hängt. Und damit passt der Schaltungsausschnitt nicht zur Fragestellung des Threadopeners. Denn in die Insert Buchse gehört kein symmetriertes Signal mit hot und cold, sondern über den Ring geht ein asymmetrisches Send-Signal aus dem Mischer raus, das man in einen Effekt z.B. Kompressor speisen kann. Der Effekt speist dann die Tip der Klinkenbuchse mit einem Returnsignal. Auf diese Weise wird ein Effekt in den Signalweg dieses einzelnen Kanals eingeschleift. Um ein symmetriertes Signal einzuspeisen müsste man an der Quelle vor der "Tone" Sektion einspeisen. Ob das symmetriert oder asymmetrisch ist - weiß man nicht. Aber wenn ein symmetriertes Signal in einen asymmetrischen Eingang gestöpselt ist, legt man i.d.R. "cold" auf Masse.
:
Bearbeitet durch User
Thomas M. schrieb: > Ich würde ja daher > vermuten, dass da ein Mikrovorverstärker UND eine Klangregelung davor > dran hängt. Üblicherweise sind Mischpult so gebaut: - Mikrobuchse - ggf. Schalter für Phantomspeisung - Vorverstärker mit Gaineinstellung - Hochpass für Trittschallunterdrückung, ev. einstellbar - Klangregelung - Insert-Buchse - Kanalfader - Summierverstärker Das Signal 'TONE' ist also das von der Klangregelung - wobei es natürlich auch leicht andere Konzepte geben kann.
Hallo Zusammen! Die Idee ist mit einem Signal aus einem Vorverstäker symetrisch bei Tone rein zu gehen um dann das Signal an die Aux 1&2 zu senden (unsymetrisch), aber auch mit L&R raus zu gehe. Den Insert werde ich dann aber je nach Situation auch einsetzen.
Franz H. schrieb: > Hallo Zusammen! > Die Idee ist mit einem Signal aus einem Vorverstäker symetrisch bei Tone > rein zu gehen um dann das Signal an die Aux 1&2 zu senden > (unsymetrisch), aber auch mit L&R raus zu gehe. Den Insert werde ich > dann aber je nach Situation auch einsetzen. "Tone" hat da ja gar keinen Eingang, das ist der Ausgang des Equalizers. Die Eingangsstufe ist ja viel weiter vorne, siehe http://sound.whsites.net/p30a_f1.gif (Danke @ Dominik K. für's Aufstöbern der Quelle!). Da am XLR Eingang kommt Deine symmetrierte Signalquelle (Vorverstärker) dran, Pad einschalten und Gain anpassen - fertig.
Dominik K. schrieb: > habs gefunden! Das wäre aber die Aufgabe des Fragerstellers gewesen, einen Link auf den Kontext zu setzen. Fragen lassen sich nur schwer beantworten, wenn niemand weiß, worum es überhaupt geht.
Franz H. schrieb: > Die Idee ist mit einem Signal aus einem Vorverstäker symetrisch bei Tone > rein zu gehen Warum ist dein Vorverstärkerausgang symmetrisch? An der oben geposteten Schaltung ist auf jeden Fall nix symmetrisch. Und wenn du da mit gleichem Potential von einem symmetrsichen ausgang kommst, dann hast du 1. Glück, wenn ein Trafo dazwischen ist oder 2. Pech in Form eines kurzgeschlossenen "Cold" Signals.
Lothar M. schrieb: > oder 2. > Pech in Form eines kurzgeschlossenen "Cold" Signals. Jeder sinnvoll aufgebaute Verstärkerausgang (Linepegel) ist für einen Kurzschluss auf den Signalen ausgelegt. Aber du hast natürlich recht: warum kommt aus dem VV ein symmetrisches Signal, warum geht er nicht auf die reguläre Eingangsbuchse, die üblicherweise einen Dynamikrange von 60dB hat - oder werden hier einfach nur Teilschaltungen nachgebaut? @TO: Nimm einfach von deinem VV nur das HOT-Signal und schließe das COLD über 150R an GND. Oder hast du längere Strecken zwischen VV (welcher Ausgangspegel) und diesem Eingang? Dann solltest du auch einen symmetrischen Empfänger wählen und mit dessen Ausgang erst auf TONE gehen.
Lothar M. schrieb: > Warum ist dein Vorverstärkerausgang symmetrisch? Sowas ist im professionellen Audio Bereich gar nicht so unüblich. Nur sind alle Überlegungen was man in den im Eingang geposteten Schaltplan einstöpseln könnte müßig. Es ist schlicht der Plan vom falschen Modul des Mixers. Wenn es um's Verstehen geht: Die Eingangsstufe (anderer Plan) macht aus dem symmetrischen Signal ohnehin ein asymmetrisches. Im weiteren Signalverlauf innerhalb dieses Mixers werden alle Signale asymmetrisch verarbeitet. Daher erübrigt sich die Frage. "Tone" ist asymmetrisch. Erst bei den Ausgängen (von denen ich da keinen Schaltplan sehe), könnten wieder Schaltungen verbaut sein, das Signal zu symmetrieren.
Thomas M. schrieb: > Da am XLR Eingang kommt Deine symmetrierte Signalquelle (Vorverstärker) > dran, Pad einschalten und Gain anpassen - fertig. Das macht für mich keinen Sinn! Ich habe bereits einen Pre-Amp inkl. EQ mit symetrischem Ausgang, dieser hat nichts mit den anderen Schaltungen auf dieser Webseite zu tun! Dieses Signal möchte ich nun nutzen um damit die Aux und die L&R zu speisen. Die Aux werden dann unsymetrisch sein was auch so sein soll. Frage: kann ich diese Schaltung dazu nutzen?
Es ist gar nicht unüblich den Ausgang eines externen Preamps in den Preamp eines Mixers zu jagen. Genau für diesen Anwendungsfall gibt es das "Pad" in der Eingangsstufe, damit Du das Eingangssignal soweit dämpfen kannst, dass die Eingangsstufe des Mixers nicht übersteuert. Wenn Du unbedingt den Preamp des Mixers umgehen willst, ist das über die Insert Buchse tatsächlich nicht ganz unmöglich. Allerdings hast Du da zwei Probleme zu umschiffen: 1.) Die Problematik, dass Du ein symmetrisches Signal in einen asymmetrischen Eingang speisen willst. Die elegante Variante wäre es hier zum Konvertieren eine DI-Box dazwischen zu schalten. In der Praxis kann man i.d.R aber bei so ziemlich allen Geräten tatsächlich einfach Cold auf Masse legen und es funktioniert. Allerdings muss man sich dabei im Klaren sein, dass das bedeuten kann, dass man evtl damit eine Hälfte des Preamp Ausgangs kurzschließt. Wenn der Preamp nicht dauerkurzschlussfest ist, könnte er davon Schaden nehmen. 2.) Die Insertbuchse hat auf Ring einen Ausgang liegen. Der sollte tunlichst nicht auf den Ausgang des externen Preamps geschaltet werden. Sonst gibt's eine Art elektronisches Armdrücken, wer von beiden mehr Power hat. Gefährlicher als Kurzschluss. Man kann das umgehen, indem man entweder ein spezielles Kabel verwendet, bei dem der Ringkontakt nicht verbunden ist, oder man stöpselt so einen Y-Adapter dazwischen, der zwei Mono-Klinkenbuchsen auf einen Stereo-Klinkenstecker zusammenfasst. Da verwendet man dann die Buchse für left als Eingang und lässt die Buchse für right (mit dem Ausgang) leer frei rumbaumeln.
:
Bearbeitet durch User
Franz H. schrieb: > Frage: kann ich diese Schaltung dazu nutzen? Wurde ja mehrfach beantwortet: - nur HOT anschließen, ohne den Vorteil symmetrischer Übertragung - DI-Box verwenden - symmetrischen Empfänger davor schalten
Hallo Zusammen! Ok, komplizierter als ich dachte! Dann werde ich mittels eines Lundahl-Übertragers das Signal zuerst unsymetrisch machen und gehe dann so direkt auf Tone.
Ich verstehe nicht wie Du an "Tone" dran kommen willst. Da ist keine Buchse. Willst Du da bei einem oder mehreren Kanälen Leiterbahnen durchkratzen um die Klangregelung abzutrennen und eigene Drähte rein löten?
Thomas M. schrieb: > Ich verstehe nicht... Wie oben schon erwähnt geht es nur um dieses Schaltbild oben. Der Ganze Rest wie Preamp, EQ etc. ist vorhanden und hat NICHTS mit den Schemas auf dieser Seite dort zu tun. Die angehängte Schaltung mache dann später auf Platine.
Erm ... heißt das Du willst Dein eigenes Mischpult entwickeln? Dann habe ich Dich die ganze Zeit missverstanden. Ich war davon ausgegangen Du wolltest einen externen Preamp an ein reales Mischpult anschließen, das dieser Schaltung entspricht. Vielleicht solltest Du dann Deine Projektidee genauer umreißen. Mir schwant, dass diese Teilschaltung eines Mischers nicht alles kann was Du brauchst, dafür aber vermutlich Dinge kann, die Du nicht brauchst.
Hallo! Gut; ich habe einen Preamp welcher in sich ein geschlossenes System ist mit sym. Augang. Nun möchte ich zusätzlich eine Schaltung anschliessen womit ich den Output an Effektgeräte schicken kann, unsymetrisch. Dies genau so wie im Schema mit 2 Potentiometern, einen davon kann vor oder nach den Fader geschaltet werden. Den Hauptausgang L&R, welcher hier Stereo ist, kann ich mit dem PAN Regler von L bis R justieren. Eigentlich genau die Funktionen die ich alle zwingend haben möchte. Frage: kann ich diesen Übertrager hier nehmen um aus Symetrisch, Unsymetrisch zu machen? http://www.lundahl.se/wp-content/uploads/datasheets/1531.pdf Also an die Anschlüsse 8,6 u.5 der symetrische Preamp-Ausgang, und die Anschlüsse 1+3 gehen an den Tone u. Masse der Schaltung?
Ja, sowas wird funktionieren. Vermutlich funktioniert es sogar ohne den Übertrager, wenn Du Cold (oder Hot, völlig egal) auf Masse schaltest. Und dennoch. Was willst Du eigentlich an Deinen einzelnen Kanalzug anschließen? Wenn Du keinen Master Bus hast, auf dem viele Signale zusammengemischt werden - wozu brauchst Du dann ein Pan Poti? Wäre es da nicht viel flexibler einfach mehrere individuell regelbare Ausgänge zu haben, so wie Aux2? Du legst so explizit Wert darauf, dass die Aux Ausgänge asymmetrisch sein sollen. Heißt das im Umkehrschluss, dass die Masterausgänge symmetrisch sein müssen? Wozu brauchst Du einen Kanal Fader (Vr1)? Dein Preamp hat doch garantiert bereits einen Output Regler, der genau das selbe macht. Warum muss Aux1 pre/post Fader umschaltbar sein, wenn Du dafür ohnehin einen individuellen Lautstärkeregler hast? Mir fällt keine Anwendung ohne Busse ein, wo pre/post Fader irgendeinen Sinn macht. Wozu brauchst Du eine Insert Buchse? Wenn man den Preamp direkt an das Effektgerät anschließen kann, macht es doch keinen Sinn das Signal übers Knie gebrochen erst durch ein anderes Gerät durch zu schleifen. So ein Kanalzug ist ja eine feine Sache - wenn man viele davon hat mit denen man auf diverse Busse mischen möchte. Aber ich lese nichts davon, dass Du überhaupt Busse hast. Warum willst Du Dir es dann so schwer machen? Wäre es nicht einfacher Du hättest einfach 4 (oder mehr) simple Ausgänge mit individuellen Lautstärkereglern?
Thomas M. schrieb: > Vermutlich funktioniert es sogar ohne den Übertrager, wenn Du Cold (oder > Hot, völlig egal) auf Masse schaltest. Mann muss den 'übrigen' Ausgang nicht auf Masse schalten, wenn, dann über 150R. Oder einfach offen lassen. Es reicht vollkommen, nur den 'HOT' (oder 'COLD') an den Eingang zu legen. Wie ich oben schon mal erwähnte, ist das nur suboptimal, wenn da ein langes Kabel und/oder ggf. eine verseuchte Umgebung vorhanden ist und man so mit korrektem symmetrischem Empfänger Einstreuungen verringern kann.
Hallo! Berechtigte Fragen! Mit dem Preamp und dieser Schaltung haben wir eigentlich einen kompletten Kanalzug. Im gesamten gibt es bis jetzt 4 Kanäle, welche ich noch auf 8 ausbauen möchte. Natürlich werden diese dann auf einen Bus geführt, soweit bin ich aber noch nicht, darum auch nicht erwähnt. Deswegen brauche ich auch diesen Fader, eine Outputregelung hat der Preamp nicht. Nach den Fadern geht es dann weiter auf 3 Stereomixbusse und dann auf den Finalbus. (darum der PAN Regler) Die Aux-Wege sind in der Regel immer unsymetrisch, da die angehängten Geräte unsymetrische Eingänge haben (mit Ausnahmen). Auf die Insertbuchse kann ich verzichten, da hast du recht! Der Preamp hat nämlich einen Insert, welcher Pre/Post EQ geswitcht werden kann. Natürlich gibt es auch noch 2 Stereo-Aux-Return Module um das Projekt vollständig zu machen. Zu Beginn möchte ich mal die obige Schaltung so ausprobieren und testen, sollte ja so funktionieren wie du sagst. Scheinst dich ja in Tontechnik bestens auszukennen ;)
HildeK schrieb: > Mann muss den 'übrigen' Ausgang nicht auf Masse schalten, wenn, dann > über 150R. Oder einfach offen lassen. > Es reicht vollkommen, nur den 'HOT' (oder 'COLD') an den Eingang zu > legen. Das mit den 150 Ohm ist ein guter Trick, den ich noch gar nicht kannte. Danke! Aber dass man eins der Enden der symmetrischen Signalführung einfach offen lassen könnte, gilt bestenfalls ausschließlich für Geräte bei denen das Ausgangssignal überhaupt Bezug zur Masse hat. Gerade bei symmetrischer Signalführung ist das aber alles andere als selbstverständlich! Im Gegenteil, oft rührt die symmetrische Signalführung genau daher, dass man die Massen verschiedener Geräte trennen möchte. Wenn man jetzt noch Hättehättefahradkette machen will, kann man auch argumentieren, dass auch bei Geräten, bei denen der Ausgang tatsächlich Bezug zur Masse hat, man sich Störungen einfangen könnte, wenn der Signal Rückfluss einen anderen Pfad als geplant nimmt. Damit kann man wunderbar eine sternförmig geplante Masseführung aushebeln. Aber genug mit Häbäbä.
Noch eine Frage: Wenn ich mit einem Signal mit einem bestimmten Pegel bei Tone reingehe, den Fader VR1 voll auf habe, das Signal auf Post-Fade schalte und den Aux-Poti VR3 auch voll auf habe; was kommt denn an Pegel bei Aux1 noch raus? Soll der = Input-Pegel sein? Ich kriege hier nämlich nur noch einen Bruchteil vom Inputsignal raus... Das selbe bei den L&R Ausgängen.
Wenn - Dein Vorverstärker eine ausreichend niedrige Ausgangsimpedanz hat - Dein Empfänger eine ausreichend hohe Eingangsimpedanz hat sollte eigentlich ein etwa doppelter Pegel am Ausgang ankommen. Der OP ist als klassischer nicht-invertierender Verstärker geschaltet (siehe https://www.elektronik-kompendium.de/sites/slt/0210151.htm). Mit R2 und R3 wird die Verstärkung eingestellt. Was hängt für eine Last an Deinem Aux? Die Widerstände R7 bis R10 sind ziemlich hochohmig, eigentlich eher Teil der Mischstufe für die Busse. Wenn Du genau dieses Aux Signal direkt als Ausgang missbrauchst ist es möglicherweise nicht belastbar genug. Deswegen wird so ein Bus normalerweise wenigstens durch einen Impedanzwandler gejagt, bevor es an eine Ausgangsbuchse geht. Franz H. schrieb: > Natürlich werden diese dann auf einen Bus geführt, soweit > bin ich aber noch nicht, darum auch nicht erwähnt. Tja. Jetzt bist Du so weit, dass er Dir fehlt. Zum Testen kannst Du ja die Signale vor den Widerständen R7 bis R10 (also vor den Bussen) abgreifen.
Thomas M. schrieb: > Aber dass man eins der Enden der symmetrischen Signalführung einfach > offen lassen könnte, gilt bestenfalls ausschließlich für Geräte bei > denen das Ausgangssignal überhaupt Bezug zur Masse hat. Gerade bei > symmetrischer Signalführung ist das aber alles andere als > selbstverständlich! Im Gegenteil, oft rührt die symmetrische > Signalführung genau daher, dass man die Massen verschiedener Geräte > trennen möchte. Ja, ich bin davon ausgegangen, dass die Massen verbunden sind. Mit nicht verbundener Masse würde ich eine DI-Box nehmen, sonst hast du wieder keine echte Trennung. Unschön ist auch, dass sich dann ein Gerät den Bezug über den COLD holt und ich kann mir leicht vorstellen, dass da einiges in Gefahr ist.
Franz H. schrieb: > Wie oben schon erwähnt geht es nur um dieses Schaltbild oben. Ich habe den Eindruck, das ganze Gerät macht nicht das was Du erreichen willst und Du könntest völlig darauf verzichten. Wahrscheinlich brauchst Du nur einen symmetrisch --> unsym- metrisch-Wandler, und das kann obiges Gerät nicht.
Thomas M. schrieb: > > Die Widerstände R7 bis R10 sind ziemlich hochohmig, eigentlich eher Teil > der Mischstufe für die Busse. Wenn Du genau dieses Aux Signal direkt als > Ausgang missbrauchst ist es möglicherweise nicht belastbar genug. > Deswegen wird so ein Bus normalerweise wenigstens durch einen > Impedanzwandler gejagt, bevor es an eine Ausgangsbuchse geht. > > Tja. Jetzt bist Du so weit, dass er Dir fehlt. Zum Testen kannst Du ja > die Signale vor den Widerständen R7 bis R10 (also vor den Bussen) > abgreifen. Besten Dank für die Infos!!! Funtioniert inzwischen alles schon mal auf Breadboard! Ich werde nun noch einen Bus-Teil zusammenstecken und gucken wie es damit ausschaut. :) Harald W. schrieb: > > Ich habe den Eindruck, das ganze Gerät macht nicht das was Du > erreichen willst und Du könntest völlig darauf verzichten. > Wahrscheinlich brauchst Du nur einen symmetrisch --> unsym- > metrisch-Wandler, und das kann obiges Gerät nicht. Nein du, der Weg hier ist schon richtig, Danke ;)
Franz H. schrieb: > Nein du, der Weg hier ist schon richtig, Danke ;) Es war schon immer etwas teurer, einen besonderen Geschmack zu haben.
Thomas M. schrieb: > Erst bei den Ausgängen (von denen ich da keinen Schaltplan sehe), > könnten wieder Schaltungen verbaut sein, das Signal zu symmetrieren. Den findest Du auf der Folgeseite: http://sound.whsites.net/project30b.htm Hier die Übersicht: http://sound.whsites.net/project30.htm Und hier noch mehr zum Thema: http://sound.whsites.net/articles/balanced-io.htm
Thomas M. schrieb: > Wenn Du genau dieses Aux Signal direkt als > Ausgang missbrauchst ist es möglicherweise nicht belastbar genug. > Deswegen wird so ein Bus normalerweise wenigstens durch einen > Impedanzwandler gejagt, bevor es an eine Ausgangsbuchse geht. Ich habe mal an Hand dieser Seite eine Schaltung zusammen gestellt, angefangen vom Input des Preamps inkl. EQ, bis zum Main Output. Die Masseleitungen habe ich farblich getrennt. Was ich noch nicht weiss ist was nach den beiden Aux-Outputs kommt wegen der Belastbarkeit wie du sagst. Der Output soll wie erwähnt unsymetrisch Mono sein. Kann ich da die Line-Output Modul Schaltung anhängen und einfach beim XLR Cold und Ground kurzschliessen?
Bitte melde dich an um einen Beitrag zu schreiben. Anmeldung ist kostenlos und dauert nur eine Minute.
Bestehender Account
Schon ein Account bei Google/GoogleMail? Keine Anmeldung erforderlich!
Mit Google-Account einloggen
Mit Google-Account einloggen
Noch kein Account? Hier anmelden.

