Hallo zusammen, ich würde gern in ein Bussystem mit einfachen Mitteln eine Sirene einbauen. Auf der Busleitung liegen 48V, die Sirene benötigt 24V und die Logik drumherum wird mit 5V betrieben. Dazu habe ich jetzt zwei RECOM Schaltregler hintereinander, also +48V(in) --> 78HB24-0.3 --> (+24V) --> 78RE05-0.5 --> (+5V) "Meistens" funktioniert die Schaltung problemlos. Mir ist aber aufgefallen, dass nach dem Einstecken sporadisch weder 24V noch 5V anliegen. Meistens kommen die Kontroll-LEDs für die beiden Spannungen dann nach ein paar Sekunden doch noch, manchmal aber auch nicht. Dann muss man einmal den Stecker ziehen und wieder neu stecken. Ich versteh's nicht. Kann der 5V Regler beim einschalten wirklich plötzlich soviel Strom ziehen, dass die Schutzschaltung des 24V Reglers anspringt? Und wenn ja, wie kann ich das verhindern? Auf der 5V Seite hängt nur ein Mega328P und Max485... und ein paar 100nF Abblock-Kondensatoren. Hat jemand eine Idee, was hier schief laufen könnte? Bin dankbar für jeden Tip. LG, Jannis
Das sind die beiden Wandler: 48 => 24V https://www.recom-power.com/pdf/Innoline/R-78HBxx-0.5_L.pdf 24 => 5V https://www.recom-power.com/pdf/Innoline/R-78Exx-0.5.pdf
Lando schrieb: > Kann der 5V Regler beim einschalten wirklich plötzlich soviel Strom > ziehen, dass die Schutzschaltung des 24V Reglers anspringt? Ich würde ja spontan vermuten, dass die in Resonanz geraten oder so. Wenn auf der 5V-Seite nur ein bisschen Kleinkram ohne Stromverbrauch liegt, reicht vllt ein Linearregler. Ansonsten würde ich mal einen kräftigen Kondensator dazwischen legen, als Tiefpass.
Lando schrieb: > Dazu habe ich jetzt zwei RECOM Schaltregler hintereinander, also > > +48V(in) --> 78HB24-0.3 --> (+24V) --> 78RE05-0.5 --> (+5V) Interessant wäre eine Aussage von RECOM hierzu. Versuchsweise könnte man den Einschaltstrom des 78RE05 mit einem L vermindern. Hier würde ich die Empfehlung für die EMV-Optimierung aus dem Datenblatt verwenden. "EMC Filtering suggestion according to EN55032 Class A and B" Seite 3 Ansonsten die 5V direkt aus den 48V erzeugen.
Lando schrieb: > Kann der 5V Regler beim einschalten wirklich plötzlich soviel Strom > ziehen, dass die Schutzschaltung des 24V Reglers anspringt Unwahrscheinlich, es sind ja keine step up, bei denen wäre das hingegen gut möglich. Was sollen die Dioden dort ? Das könnte die Schaltregler irritieren. Und warum so ein leistungsstarker 5V Regler, da fliessen doch keine 100mA.
Hübsch in Dunkelblau versteckt. Minimum Load 2%(*) *) 10mA
Hey ihr, Danke schonmal für die Antworten. > Ansonsten würde ich mal einen > kräftigen Kondensator dazwischen legen, als Tiefpass. Ist einen Versuch Wert. Werde ich mal ausprobieren. Für einen Tiefpass dann allerdings als RC Glied, oder? Oder reicht ein einzelner C für sowas auch? > Ansonsten die 5V direkt aus den 48V erzeugen. Das wäre zur Not auch noch machbar... zwar teurer, aber wenn's dann zuverlässig läuft, noch ok. Ich probiere morgen erstmal aus, den 5V Regler rauszunehmen und beobachte dann nur die 24V Seite. Wenn die dann immernoch wackelt, muss der Fehler noch woanders sein. > Was sollen die Dioden dort ? Das könnte die Schaltregler irritieren. Und > warum so ein leistungsstarker 5V Regler, da fliessen doch keine 100mA. Die Dioden schützen die Regler vor Spannung "von hinten". Da sind beide relativ empfindlich. Die ersten zwei 5V Regler habe ich mir kaputt gemacht, weil ich beim Anstöpseln des ISP Ports 5V draufgegeben habe. Beim nochmaligen Lesen des ohnehin sehr schlanken Datenblattes, ist mir der entsprechende Hinweis dann auch aufgefallen... Die Diode hinter dem 24V Regler wäre ggf. überflüssig. Die hatte ich allerdings auch schon gebrückt - der Fehler trat trotzdem wieder auf. > Hübsch in Dunkelblau versteckt. > Minimum Load 2%(*) > *) 10mA Hmm... da könnte ich drunter liegen... eher so 5mA@5V ins Blaue... Morge messe ich mal genauer. Danke vielmals
Lando schrieb: > zwei Schaltregler hintereinander, Schaltregler haben die unangenehme Eigenschaft, bei Erreichen ihrer Startspannung mit maximalem Strom anzulaufen. Wenn die Quelle vorne diesen nicht liefert, kann auch durch Leitungswiderstände bedingt sein, kommt der ganze Kram nicht hoch.
Nach Studie des Dablas, hätte ich ein anderes Design gewählt. Die Kondensatoren so eng wie möglich, an den jeweiligen Regler. Diese auch nicht allzu weit voneinander entfernt o. 10µKerko gegen 100µ Low-ESR tauschen.
Lando schrieb: > Die Diode hinter dem 24V Regler wäre ggf. überflüssig. Die hatte ich > allerdings auch schon gebrückt - der Fehler trat trotzdem wieder auf. Wenn die Spannung an C4 24,3V erreicht hat U1 aber keine Kapazität mehr am Ausgang. Ob das für den Regler gut ist? Manfred schrieb: > Schaltregler haben die unangenehme Eigenschaft, bei Erreichen ihrer > Startspannung mit maximalem Strom anzulaufen. Wenn die Quelle vorne > diesen nicht liefert, kann auch durch Leitungswiderstände bedingt sein, > kommt der ganze Kram nicht hoch. Ja, hatte auch schon so einen Latch Up. Hatte die Strombegrenzung am Labornetzteil beim Startup zu niedrig eingestellt. Das SNT der Schaltung kam damit nicht zurecht. Eine nachträgliche Erhöhung der Strombegrenzung brachte nie etwas. Musste immer beim Startup so hoch sein dass es gleich anlief. Ansonsten kam es nie hoch.
Lando schrieb: > eher so 5mA@5V ins Blaue... Lohnt dann der 5-V-Schaltregler überhaupt? Bei ein paar mA ist dessen Wirkungsgrad nicht nennenswert besser als der eines 78L05.
Fehlt da nicht ein Kondensator direkt am Ausgang des ersten Reglers?
Harlekin schrieb: > Interessant wäre eine Aussage von RECOM hierzu. Auf S. I-7 im DB der R-78HBxx-0.5 Serie wird genau diese Verkettung gezeigt S. R. schrieb: > Ansonsten würde ich mal einen kräftigen Kondensator dazwischen > legen, als Tiefpass. Das sagt das DB auch (S. I-7): "Further decoupling filtering may be necessary between the converters"
Hmmm... ich habe nochmal ein wenig experimentiert um den Fehler weiter einzugrenzen. Wenn ich den zweiten Regler erstmal rausnehme und nur die 24V Kontroll-LED anschließe, bleibt das Problem bestehen. Ich habe ein bisschen den Eindruck, dass es was mit dem Stecker zu tun. Der GND Pin ist voreilend, sollte also Kontakt haben, bevor +48V da sind. Steckt man den Stecker "zärtlich" ein, dann scheint der 78HB24 nicht zu starten. Steckt man ruckartig, dann geht es meistens... Mache ich einen Schalter dazwischen, dann geht's scheinbar immer. Ergibt das einen Sinn? Oder doch eher Zufall?
Hallo nochmal, leider brachten die vorgeschlagenen Maßnahmen keinen Erfolg. Ich habe auch die Schaltregler nochmal getauscht, aber das Verhalten bleibt leider gleich. Daher habe ich nun die Spannungsversorgung einmal umgebaut und anstelle der RECOM Schaltregler zwei TRACO DC/DC Wandler eingesetzt. Kann da vielleicht nochmal jemand sein prüfendes Auge drauf werfen? Die Beschaltung habe ich anhand der Empfehlungen im Datenblatt des TRACO TMR-1 4815 bzw 2411 vorgenommen. Einen Hinweis, dass die DC Wandler gegen Rückwärts-Speisung abgesichert werden müssten, habe ich nicht gefunden. Daher ohne zusätzliche Dioden. Könnte das so gehen? Danke für eure Hilfe, Jannis
Wo ist der GESAMTE Schaltplan? Was zieht die Sirene? Keine 20mA? Was macht die Logik?
Wolfgang schrieb: > Harlekin schrieb: >> Interessant wäre eine Aussage von RECOM hierzu. > > Auf S. I-7 im DB der R-78HBxx-0.5 Serie wird genau diese Verkettung > gezeigt Danke, hatte ich übersehen. Lando schrieb: > Ich habe ein bisschen den Eindruck, dass es was mit dem Stecker zu tun. > Der GND Pin ist voreilend, sollte also Kontakt haben, bevor +48V da > sind. Steckt man den Stecker "zärtlich" ein, dann scheint der 78HB24 > nicht zu starten. Steckt man ruckartig, dann geht es meistens... Sind die Kontakte abgenutzt, oxidiert oder haben schwache Kontaktfedern? Lando schrieb: > Daher habe ich nun die Spannungsversorgung einmal umgebaut und anstelle > der RECOM Schaltregler zwei TRACO DC/DC Wandler eingesetzt. Diesen Umbau verstehe ich nicht, da das Problem anscheinend am Stecker liegt. Lando schrieb: > Mache ich einen Schalter dazwischen, dann geht's scheinbar immer.
Ich bin auch mal reingefallen, einmal auf nen DCDC-Wandler und einmal auf nen Buckregler. Die hatte keinen Hiccup-Mode, d.h. die haben sich einfach beim leisesten Husten forever abgeschaltet. Ich verstehe nicht, wie man heutzutage noch so nen Schrott bauen kann. Ich würde mal bei Recom nachfragen, was der Unsinn soll. Buckregler mit Hiccup/Auto-retry sind z.B. Exar XR76208, Vishay SiC464.
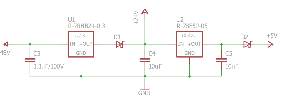
Der Vorschlag von Teo Derix erscheint mir sinnvoll. Hast du das mal so ausprobiert? Beitrag "Re: zwei Schaltregler hintereinander - sporadisch keine Funktion" Die Diode D2 würde ich allerdings weg lassen, solange ich keinen guten Grund für sie nennen kann.
Stefanus F. schrieb: > Die Diode D2 würde ich allerdings weg lassen Macht Bauchschmerzen.... :) Aber das kann nur er wissen, ob die berechtigt ist. So wirklich glaub ich aber nicht dran, das da wirklich was verbessert wird. Der erste läuft hoch, der Zweite saugt den Elko wieder, erster geht in Kurzschluss Safe-Mode, zweier bricht ab..... Würd da gerne mal mein Oszi ranhalten. :)
Lando schrieb: > Für einen Tiefpass dann allerdings als RC Glied, oder? > Oder reicht ein einzelner C für sowas auch? Du hast immer einen (sehr kleinen) Leitungswiderstand. :-)
Hallo zusammen und vielen Dank für eure Antworten. Ich habe gestern noch verschiedene Umbauten mit den Schaltreglern gemacht, Tiefpass, Kondensatoren mit anderen Werten und Typen (Siehe Vorschlag von Teo Derix), Dioden rein/Dioden raus... Es kam immer wieder mal vor, dass die Schaltregler nicht hochfahren. Auch die Sache mit dem Steckverbinder scheint eher Zufall gewesen zu sein. Nun habe ich ja mir noch eine Alternative überlegt, bei der die Schaltregler gegen 2 Traco DC/DC Converter getauscht wurden. Im Anhang nun auch der komplette Schaltplan, den ich allerdings etwas zusammenschieben musste, damit er als Bild hochgeladen werden konnte. 1) Links oben der PCB Steckverbinder für die Verbindung zum Bus. 48V + RS485. +UB/-UB sollen hier also die 48VDC von draußen sein. 2) Daneben die DC-Wandler 48V => 24V => 5V. Die Spulen und Kondensatoren habe ich aus den Datenblättern übernommen. 3) Darunter dann der ATMEGA328P mit einem Eingang (PD6), an dem ein Schalter hängt (Sirene 10 Wiederholungen/ Sirene 3 Wiederholungen), sowie ein Mosfet and PD5 zum Einschalten der Sirene. Der Widerstand R2 verändert die Tonhöhe. Mit SW1 wird der Widerstand gebrückt, so dass man per Schalter zwei unterschiedliche Tonhöhen wählen kann. 4) Unten dann noch der MAX485. Jemand fragte noch, wieviel Strom die Sirene braucht. Mit dem DMM gemessen sind es zwischen 25 und 55 mA. Als die Frage gestellt wurde, ging es gerade um die Mindestlast, die an den Schaltreglern hängen sollte. Die Sirene können wir hier aber nicht einrechnen, da die ja nicht immer an ist - erst recht nicht, beim Einstöpseln ;) Wenn jemand Zeit und Lust hat, würde ich mich über eure Meinung dazu sehr freuen. vielen Dank, Jannis
Lando schrieb: > Im Anhang nun auch der komplette Schaltplan, den ich allerdings etwas > zusammenschieben musste, damit er als Bild hochgeladen werden konnte. Falls ich nichts übersehen habe, kann die Ansteuerung der Sirene so nicht funktionieren und die Schaltung dir den FET Q2 abschießen (max. U_GS). Du brauchst eine Verbindung zwischen den Netzen 0V und Gnd.
Guten Morgen Wolfgang, Danke für den Hinweis. Stimmt... Die DC-Converter sind ja isoliert. Wenn man C2 und C5 weglässt und stattdessen -UB => 0V => GND direkt verbindet, ist die Isolierung zwar weg, aber dann sollte das eigentlich klappen, oder? Das wäre sicher auch besser für den MAX485, denn der hat ja so ebenfalls keinen Bezugspunkt mehr zur Masse auf dem Bus. Lieben Dank!
> Das wäre sicher auch besser für den MAX485, denn > der hat ja so ebenfalls keinen Bezugspunkt mehr zur Masse auf dem Bus. Das stimmt nicht. Der RS485 Bus zwei (oder vier) komplementäre Signal-Leitungen, deren Spannungen sich auf GND beziehen. Es ist sogar klar spezifiziert, wie hoch bzw. niedrig die Spannungen gegenüber GND sein dürfen.
Hi Stefanus, ja - das meinte ich eigentlich. Wenn sich die RS-485 A/B Leitungen auf die Masse der Versorgungsleitung beziehen, ich dann aber den Max485 mit isoliertem VCC/GND versorge, dann bezieht dieser ja die A/B Leitungen nicht mehr auf die Versorgung von außen, sondern auf den isolierten GND des TRACO Wandlers. Daher im letzten Schaltplan auch der durchgezogene GND und die aufgehobene Isolierung. Oder hab ich was falsch verstanden?
Ja Ok. C3 und C4 kommen mir sehr klein vor. R8 und R9 gehören da nicht hin. Halte dich ans Datenblatt.
Hi Stefanus, Die 47 Ohm Serienwiderstände hatte ich irgendann mal in ein Schaltungstemplate übernommen. Der Tip dazu kam auch hier aus dem Forum. Theoretisch sollten sie nicht nötig sein, aber schaden sie? Eingesetzt hatte ich sie mal, weil die MAX485 hin und wieder kaputt gegangen sind. Das hing damit zusammen, dass die Verbindungen sehr häufig gesteckt werden und bei einem Kabelbruch im Stecker die 48V schlimmstenfalls auf einer der A/B Leitungen landen. Das eigentlich Problem ist dann natürlich der kaputte Stecker bzw. der Mensch, der diese Steckverbindungen so malträtiert. Also nur Schadensbegrenzung. Die Werte von C3 und C4 habe ich aus dem Datenblatt (siehe Screenshot im Anhang). Welche Kapazität würdest Du stattdessen einsetzen? LG, Jannis
> aber schaden sie?
Ich denke schon, denn die beeinträchtigen den Leitungsabschluss
erheblich. Das Kabel sieht nicht 120 Ohm, sondern 220 Ohm. Der Wert muss
aber dem Wellenwiderstand entsprechen.
Wenn du keine Ahnung hast, dann halte dich an die Beispielschaltung im
Datenblatt und den Erläuterungen im Text.
Einfach ohne Sinn ein paar Bauteile irgendwo einfügen, kann nichts gutes
bewirken.
OK - verstehe. Mit dem Leitungsabschluss hast Du natürlich Recht. Probleme hatte ich seit dem Verwenden der Serienwiderstände nicht. Und ob die "Schutzfunktion" tatsächlich funktioniert hat, lässt sich schwer nachprüfen. Evtl. gibt's da auch noch eine sinnvollere Absicherung... Ich nehm' die beiden 47R wieder raus. Danke Dir ;)
> Evtl. gibt's da auch noch eine sinnvollere Absicherung...
Ja, IC Sockel. Das meine ich ernst. Das war zu 286er Zeiten in jedem PC
üblich.
Lando schrieb: > Ich habe ein bisschen den Eindruck, dass es was mit dem Stecker zu tun. Was für ein Stecker ist das?
>> Ich habe ein bisschen den Eindruck, dass es was mit dem Stecker zu tun. >Was für ein Stecker ist das? Das war ein Trugschluss - der Fehler mit den Schaltreglern blieb, unabhängig von den Steckern. Ich hatte zeitweilig den Stecker garnicht mehr abgezogen, sondern einen Schalter eingesetzt. Da sah es dann zunächst so aus, als wäre das Problem beseitigt... war aber nicht so. Die Steckverbinder sind Amphenol Ecomate http://www.amphenol-industrial.de/C01620D00320010-2310.html Eigentlich auch ein guter Stecker...
Spricht irgendwas gegen einen gewöhnlichen 7805 hinter dem ersten Schaltregler? Um die Mindestlast zu garantieren, kannst du auch einfach einen kleinen Widerstand einbauen und ein paar mA verheizen.
Mich würde die Ursache trotzdem interessieren - auch, wenn es offensichtlich einfache Arten der Vermeidung gibt. Laut DB sollte es ja gehen.
Ja - mich auch. Ich bin jetzt leider eine Woche unterwegs, werde aber nach meiner Rückkehr mal einen Widerstand hinter den 48V=>24V Regler packen und ein bisschen heizen. Vielleicht hilfts. Ich gebe dann hier Rückmeldung...
Lando schrieb: > Da sah es dann zunächst so aus, als wäre das Problem beseitigt... war > aber nicht so. Ich denke mal, das Teil ist einfach Schrott. Alles Rumgebastel wird da nicht helfen.
Ihr Profis ihr.... Die Dinger brauchen eine Grundlast!!
Hi >Ihr Profis ihr.... >Die Dinger brauchen eine Grundlast!! Warum steht dann im Datenblatt 'No minimum load required' ? MfG Spess
Bitte melde dich an um einen Beitrag zu schreiben. Anmeldung ist kostenlos und dauert nur eine Minute.
Bestehender Account
Schon ein Account bei Google/GoogleMail? Keine Anmeldung erforderlich!
Mit Google-Account einloggen
Mit Google-Account einloggen
Noch kein Account? Hier anmelden.





