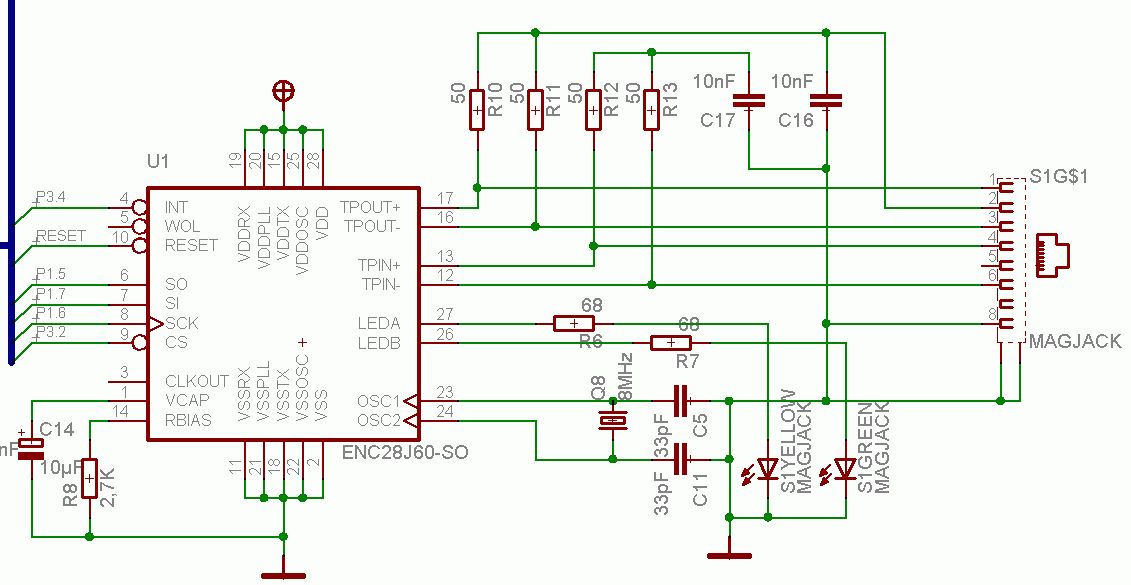
Hi, bin gerade dabei ein Layout zu zeichnen. Mein MagJack ist noch nicht da ):. Sind die Anschlüße so OK? Mfg Sascha
ähnlicher Thread: http://www.mikrocontroller.net/forum/read-1-311541.html Du kannst diese Leute fragen. Welchen hast Du genau bestellt? Es gibt ja verschiedene. Vermutlich musst Du die Pins ändern: 1-2 ist ein Paar, 3-6 das andere. So steht's auch im ENC-Datenblatt auf S.7. Kann auch sein, dass Du die integrierten Widerstände (beim SI-40141 4-5 und 7-8) auch noch an Vdd (evtl. über Ferrite Bead = Filter-Drossel) anschließen solltest.
http://www.olimex.com/dev/images/enc28j60-sch.gif Desser Stecker RJLD-043TC hat ein anderes Pinout! Mittelpunkte TCT an Pin 3 und RCT auf Pin 6. http://www.mikrocontroller.net/articles/ENC28J60 Habe übersehen, dass Du die 50 Ohm-Widerstände drin hast, Du musst nur noch am C4 eine Drossel nach +3,3V legen. 47 oder 51 Ohm sollten auch gehen, bei mir geht's auch mit 68 Ohm (hatte gerade nichts anderes). Ist ja "nur" ein Abschlusswiderstand. Wenn Du einen SI-40138 hast, ist Deine Beschaltung schon eher korrekt. Auf Pin 8 evtl. Masse anschließen. Auf jeden Fall C4 an +3,3V! Die MagJack-Übersicht http://www.belfuse.com/ProdList-MagJack.asp?pRCM=Y&pType=ALL&pReset=y&pOrder=BelPartNumber ist ja dermaßen unübersichtlich... Auf jeden Fall gibt es welche mit CMC (Common Mode Coil = Stromkompensierte Drossel ohne Übertrager, z.B. SI-20140) und andere mit TX (Transformer = mit Übertrager und mit Drossel).
noch was: Dein Pin 2 gehört auch noch an C4, Pin 5 kannst Du an C3 legen. Was mich an der Liste am meisten stört: es sind keine Unterschiede erkennbar, z.B. zw. 0810-1X1T-12 BM01823.pdf 1port,Y/GO LEDs,RJ45 10Base-T 1 Y/GO 4 tab up 0810-1X1T-22 BM01823.pdf 1port,Y/GO LEDs,RJ45 10Base-T 1 Y/GO 4 tab up 0810-1X1T-27 BM01826.pdf 1port,Y/GO LEDs,RJ45 10Base-T 1 Y/GO 3 tab up 0810-1XX1-12 BM01822.pdf 1port,Y/GO LEDs,RJ45 10Base-T 1 Y/GO 4 tab up 0810-1XX1-22 BM01822.pdf 1port,Y/GO LEDs,RJ45 10Base-T 1 Y/GO 4 tab up 0810-1XX1-27 BM01825.pdf 1port,Y/GO LEDs,RJ45 10Base-T 1 Y/GO 3 tab up Außer dass einige 3 oder 4 Coils haben, sehe ich auf Anhieb keinen Unterschied und muss erst die Datenblätter studieren. Außerdem ist der bei CSD erhältliche SI-40141 gar nicht in der Herstellerliste.
Hi, ich habe den SI-40141 bestellt. Anschlußbelegung ist wie bei dem 40138 und 139 gleich. Den Rest im Plan muß ich noch einzeichnen. Den SI-40141 habe ich auch schon in der Liste vermisst...... Mfg Sascha
Hallo, ich hab meinen ENC28J60 und MagJack (SI-40138) wie im Anhang angeschlossen. LEDs blinken lassen ist kein Problem, aber den Link-Status bekomme ich nicht angezeigt. Pin2 hab ich zum Probieren auch mal auf +3,3V gelegt, macht aber keinen Unterschied. Woran könnte das den noch liegen ? muß der ENC28J60 irgendwie initialisiert werden ? außer 0x04A8 in PHLCON schreiben
versuch mal pin2 über 50 ohm an pout+ und tpout- zu hängen, also statt der vergeschlagenen Induktivität einfach direkt verbinden. Bei mir funktionierts so, aber bei mir besteht die Initialisierung auch aus mehr(procyon lib) -> http://members.home.nl/jmnieuwkamp1/AVRlib/docs/html/enc28j60_8c-source.html
Du musst die Leitung, welche R10, R11 und C16 verbindet, über eine Drossel (Ferrite Bead = Ferritperle und eine Brücke hindurchstecken) an +3,3V legen. Die LEDs sollten ohne jegliches Initialisieren bei korrekt angeschlossenem Kabel (bei Direktverbindung mit PC ein gekreuztes, bei Anschluß an einen Hub oder Switch ein gerades!) leuchten (Connect immer, die andere, wenn Daten gesendet werden).
Ich habs gestern probiert, und noch ein Ferrit-Ding aus einem Motherboard eingelötet, und es hat nicht funktioniert. Heute wollte ich nochmal VCap nachmessen, waren 2,5V und jetzt wird ein Link angezeigt, auch am Switch Jetzt muß ich dochmal nach kalten Lötstellen suchen, hab aber wenig Hoffnung. **kopfschüttel** Danke für die Ideen. P.S. es reicht PHLCON mit 0x04A8 zu beschreiben
50R Widerstände als LED Vorwiderstände? Willst das arme Teil abfackeln und dabei erblinden? g 270R sind ausreichend. Der Ferrit ist nicht unbedingt nötig, aber sorgt er doch dafür, dass er Störungen fern hält und sollte auf jeden Fall am Print drauf sein!!!!
"50R Widerstände als LED Vorwiderstände? Willst das arme Teil abfackeln und dabei erblinden? g 270R sind ausreichend." Das passiert, wenn man die Bauteile schnell kopiert und die Werte noch nicht ändert....... Aber mit der Platine muß jetzt erst noch warten. Mein Lochrasteraufbau funktioniert am Atmega32 wunderbar. Da ich aber einen M16C28 nutzen möchte und das mit der SPI einfach nicht funktionieren will, heißt es erstmal die Ursache finden (siehe Thread http://www.mikrocontroller.net/forum/read-1-351400.html#new). Also wenn jemand den ENC mit dem M16C und Hardware SPI nutzt, bitte melden................. Mfg Sascha
Also 270 Ohm sind etwas zuviel. Im Datenblatt des SI-40138 steht was von 2,1V und 20mA, bei einer Betriebsspannung von 3,3V komme ich auf 60 Ohm ((3,3V-2,1V)/0,02A). Gruß Michael
Bitte melde dich an um einen Beitrag zu schreiben. Anmeldung ist kostenlos und dauert nur eine Minute.
Bestehender Account
Schon ein Account bei Google/GoogleMail? Keine Anmeldung erforderlich!
Mit Google-Account einloggen
Mit Google-Account einloggen
Noch kein Account? Hier anmelden.


