Ich habe eine 38khz Signal dass ich mit einem ne555 erzeuge, dieses will ich jede Millisekunde ein- und ausschalten. Das ganze analog (mit rinrm uC klappts bereits). Also wie kriege ich das am einfachsten hin?
GUTEN ABEND! BITTE! DANKE! Wenn du deine Umgangsformen unter Zuhilfenahme der obigen Stichwörter auf ein akzeptables Niveau gebracht hast könntest du 'nen 2. 555 und 'nen Analogschalter in deine Frickelei hineinbasteln.
Für nicht zerhackte Signale könnte man auch einen Analogschalter/AND Gatter und einen Zähler bis 38 nehmen.
Gilopa schrieb: > Das ganze analog Warum? Ein solches Signal kann ein kleiner µC, der auch nicht größer als ein 555 ist komplett selbst erzeugen, also sowohl die 38kHz als auch die eine Millisekundende. Und er benötigt zusätzlich nur noch einen Abblockkondensator. Der PIC12F1840 z.B. hat für so eine Aufgabe sogar eine extra Hardware, den "DATA SIGNAL MODULATOR" auf dem Chip. Wenn man den einmal passend aufgesetzt hat, macht der das von ganz alleine. MfG Klaus
Klaus schrieb: > Warum? Ein solches Signal kann ein kleiner µC, der auch nicht größer als > ein 555 ist komplett selbst erzeugen, also sowohl die 38kHz als auch die > eine Millisekundende. Weil ich denke dass es viel Aufwendiger ist sich erst die Toolchain einzurichten und sich mit dem µC vertraut machen. Ich habe das ganze bereits mit einem Arduino Micro und der IRremote Library gemacht, aber keine Lust eine ganze Arduino Micro Platinne daraufzuknallen wird alles viel zu groß. Wenn du einen Konkreten Vorschlag hast wie ich einen PIC oder Attiny zum laufen kriege dann her damit. Die anderen Ideen mit einen Und Gatter war schon mal hilfreich und was kommt in das Gatter rein? Also etwas konkreter.
Gilopa schrieb: > Die anderen Ideen mit einen Und Gatter war schon mal hilfreich und was > kommt in das Gatter rein? Also etwas konkreter. Der ist gut ;-) <edit> Ok, wollen mal nicht so sein. Im einfachsten Fall zwei Dioden und ein Pull-Up -> https://de.wikipedia.org/wiki/Wired-AND
Zweiter NE555, der ein 500 Hz Signal erzeugt, und mit diesem deinen 38kHz NE555 über den Reset-Eingang ein- und ausschalten.
Gilopa schrieb: > und was kommt in das Gatter rein? Also etwas konkreter. Für Bergziegen oder logische Gatter? http://www.elektronik-kompendium.de/sites/dig/0710091.htm
@Gilopa (Gast) >Ich habe eine 38khz Signal dass ich mit einem ne555 erzeuge, dieses will >ich jede Millisekunde ein- und ausschalten. Das ganze analog (mit rinrm >uC klappts bereits). Warum bleibst du dann nicht beim uC? >Also wie kriege ich das am einfachsten hin? Mit einem 2. NE555, der den 1. im 1ms Takt resetet.
Gilopa schrieb: > Wenn du einen Konkreten Vorschlag hast wie ich einen PIC oder Attiny zum > laufen kriege dann her damit. Also mit Prozessoren hast du es nicht so Gilopa schrieb: > Die anderen Ideen mit einen Und Gatter war schon mal hilfreich und was > kommt in das Gatter rein? Also etwas konkreter. Mit Hardware hast du es auch nicht so. Hobby wechseln? MfG Klaus
Klaus schrieb: > Gilopa schrieb: >> Wenn du einen Konkreten Vorschlag hast wie ich einen PIC oder Attiny zum >> laufen kriege dann her damit. > > Also mit Prozessoren hast du es nicht so > > Gilopa schrieb: >> Die anderen Ideen mit einen Und Gatter war schon mal hilfreich und was >> kommt in das Gatter rein? Also etwas konkreter. > > Mit Hardware hast du es auch nicht so. > > Hobby wechseln? > > MfG Klaus Der hats mit garnichts außer "unfreundlich sein" und "Antworten fordern".
Schlumpf schrieb: > Zweiter NE555, der ein 500 Hz Signal erzeugt, und mit diesem deinen > 38kHz NE555 über den Reset-Eingang ein- und ausschalten. Reset am 555er ist blöd, weil der frequenzbestimmende Kondensator (der für das 38Khz-Signal) im eingeschwungenen Zustand zwischen 1/3tel und 2/3tel der Betriebsspannung umschaltet. Periodendauer(Tastverhältnis) und Frequenz ergeben sich daraus. Nach einem Reset wird der Kondensator von NullVolt auf 2/3tel der VCC aufgeladen , um danach auf 1/3VCC (erstmalig) entladen zu werden. In "unserem Falle" sähe 38Khz Signal so aus, das die erste Flanke länger ist als angedacht und dann erst die restlichen 36-37 Impulse deines 38Khz-Signal die gewünschte Form aufweist. Den Rest zu beschalten, ist hier kontraproduktiv. Lieber den PIN2/PIN6 ( sind ja eh verbunden) auf VCC/2 halten. Dann klappt der Start so, wie gewünscht. Vllt. ist es ja auch wurscht, wie der erste Impuls aussieht. Man weiss ja wiedermal nix genaues...
Äxl (geloescht) schrieb: > Vllt. ist es ja auch wurscht, wie der erste Impuls aussieht. > Man weiss ja wiedermal nix genaues... Das ganze ist ei eine IR Lichtschranke für einen Saugroboter. Mehr weiss ich selbst nicht. 38khz jede Mechatronische Systeme an aus. Dein vorschlag den ausgang von einem ne auf den pi 2/6 des anderen? Was passiert da?
Gilopa schrieb: > Die anderen Ideen mit einen Und Gatter war schon mal hilfreich und was > kommt in das Gatter rein? Also etwas konkreter. Die Sache mit einem einfachen UND-Gatter funktioniert nur, wenn dir abgeschnittene Pulse egal sind. Sonst wäre zur Synchronisation ein D-FlipFlop o.ä. zu empfehlen. > Wenn du einen Konkreten Vorschlag hast wie ich einen PIC oder Attiny zum > laufen kriege dann her damit. Fragst du jetzt ernsthaft nach der Grundbeschaltungen, damit der µC prinzipiell erstmal läuft? Das kann dir Tante Google sicher beantworten und wird dich mit tausenden von Treffern erschlagen.
Gilopa schrieb: > Das ganze ist ei eine IR Lichtschranke für einen Saugroboter. Mehr weiss > ich selbst nicht. 38khz jede 'Millisekunde' Systeme an aus. Scheint keine besonderen Ansprüche an Jitter etc. zu haben. Hol dir erst mal mehr Informationen, sonnst bastelst du für die Tonne! Wahrscheinlich stellt sich diese Lösung eh als blödsinnig raus und das Ganze wird zum Schluss völlig anders realisiert.
Meine Idee oben mit dem Zähler ist vielleicht doch möglich. Dabei meine ich nicht unbedingt einen digitalen Zähler. Wie bei PWM könnte man eine Kondensator aufladen der von einem Komparator ausgewertet wird. Die 38kHz laden über einen R einen C auf. Das muss so berechnet sein, dass nach 38 Impulsen der C genug Spannung hat damit der Kompensator schaltet und dadurch den C wieder entlädt. Zusätzlich steuert der Komparator den Analogschalter bzw. das UND Gatter.
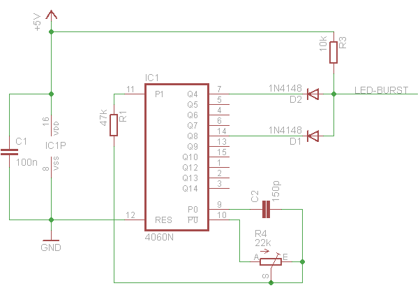
@Wolfgang (Gast) >Die Sache mit einem einfachen UND-Gatter funktioniert nur, wenn dir >abgeschnittene Pulse egal sind. Sonst wäre zur Synchronisation ein >D-FlipFlop o.ä. zu empfehlen. Naja, für ne IR-Lichtschranke reicht das. Man kann es aber auch ohne uC sauber synchron machen, indem man es von einem Synchronzähler ableitet. Siehe Anhang. Das UND-Gatter kann man durch 2 Dioden ersetzen, old School DTL.
(A) Gilopa schrieb: > 38khz jede Mechatronische Systeme an aus. > > Dein vorschlag den ausgang von einem ne auf den pi 2/6 des anderen? Was > passiert da? (B) Gilopa schrieb: > Jede Millisekunde soll das heißen. Auch ich interessiere mich ein wenig für Kryptologie. Mich würde der Schlüssel interessieren, mit dem man von (A) nach (B) kommt. :)
Schlumpf schrieb: > Zweiter NE555 dann könnte er gleich einen 556 nehmen mit 2 Timer http://www.ti.com/lit/pdf/slfs023 oder als CMOS http://www.ti.com/product/TLC556 aber der Stein ist ja größer als ein ATtiny http://www.microchip.com/wwwproducts/en/ATtiny85 auch dem kann man Arduino beibringen fertig mit USB https://www.conrad.de/de/arduino-erweiterungs-platine-digispark-microcontroller-1503743.html?WT.mc_id=google_pla&WT.srch=1&ef_id=V9EzrAAABd0mJV1L:20180518112522:s&gclid=EAIaIQobChMIioe1opOP2wIVS77tCh1rbwwTEAQYBSABEgLuEvD_BwE&hk=SEM&insert_kz=VQ&s_kwcid=AL!222!3!254339639450!!!g!!
Gilopa schrieb: > Dein vorschlag den ausgang von einem ne auf den pi 2/6 des anderen? Was > passiert da? nicht den Ausgang des ersten auf PIN2/6 des nächsten. Das habe ich nicht gemeint. Zum stoppen des 38Khz Generators diese beiden PINs mit halber Betriebsspannung belegen ( oder mit 'etwas'weniger, als 1/3VCC ), sonst offen lassen. Über PIN 5 ließe sich auch trixxen. Hier eine Diode in Sperrichtung und die über einen enstllb. Vorwiderstand auf den Ausgang des 'unterbrechers'. Dann den VWiderstand so einstellen, das die 38Khz Schwingungen geradeso abreißen. Aber - wird wurscht sein. Probier doch erstmal den Ausgang des ersten auf den RESET des zweiten zu legen. Wirste ja sehen.
Bitte melde dich an um einen Beitrag zu schreiben. Anmeldung ist kostenlos und dauert nur eine Minute.
Bestehender Account
Schon ein Account bei Google/GoogleMail? Keine Anmeldung erforderlich!
Mit Google-Account einloggen
Mit Google-Account einloggen
Noch kein Account? Hier anmelden.
