Hallo, Ich hätte eine Frage zu AC/DC Wandlern. Eigentlich gibt es ja nur 2 Arten : Full wave- und half wave rectifier (oder gibts noch mehr ?) Nach einem Full wave rectifier (4Dioden) sollte man ja immer einen Kondensator zu Glättung (wenn ich mich nicht irre pro Ampere 1000µF) - am besten noch einen kleinen dazu. Meine Frage ist jetzt: Brauch ich nach dem Trafo noch eine Spule (um die Hochfrequenz heraus zu filter, damit die Elkos nicht durchlässig werden)? Frage 2 : Es gibt auch eine andere Art der Glättung (auch mit einer Spule, nur halt nach dem full wave rectifier), ohne Elkos - hat wer einen Schaltplan dazu ? Ich hoffe, dass dieser Thread nicht ausartet. Danke im Voraus. LG
Moin, Kommt immer drauf an, welche Art und wieviel Welligkeit und wieviel Verluste du am Ausgang deines Wandlers zulassen kannst. Danach muss die Gleichrichterschaltung und die Siebelemente ausgewaehlt werden. Gruss WK
A. P. schrieb: > Ich hoffe, dass dieser Thread nicht ausarte. Deine Wissensstand entspricht dem von vor 50 Jahren. So ziemlich jede Aussage in deinem Beitrag ist falsch. Warum liest du nicht vorher etwas zu den Grundlagen ? http://www.dse-faq.elektronik-kompendium.de/dse-faq.htm#F.9.0 Solche Grundlagen wie: Kondensatoren verwendet man zum Glätten von Spannung, weil die nur widerwillig ihre Spannung zwischen den Klemmen ändern, aber leicht bereit sind Stromänderungen (Strom rein, Strom raus) zu akzeptieren. Drosselspulen verwendet man zum Glätten des Stroms, weil die nur widerwillig den durchfliessenden Strom verändern lassen, aber leicht mit schnell wechselnden Spannungen an ihren Enden klarkommen. Eigentlich müsstend amit alle Fragen beantwortet sein.
Danke für deine Antwort, Am liebsten natürlich so wenig Wellen wie möglich :-) Was meinst du mit Verlusten (U oder I ? - Ich vermute mal I) ? Nachdem der Trafo 6a hat, und der Spannungswandler nur 3a, kann der Rest ruhig verloren gehen (etwas Spielraum wäre wegen der Auslastung schon gut) LG
@Michael Bertrandt : Ich meinte ja Elkos zum Glätten - könntest du mir bitte genauer erklären wo der Fehler liegt ? LG
Moin, A. P. schrieb: > Am liebsten natürlich so wenig Wellen wie möglich :-) Sowas ist immer schlecht, weil Teuer. Und Gross. Und Aufwendig. Und du brauchst es nichtmal. > Was meinst du mit Verlusten (U oder I ? - Ich vermute mal I) ? Nein, ich meine P. > Nachdem der Trafo 6a hat, und der Spannungswandler nur 3a, kann der Rest > ruhig verloren gehen (etwas Spielraum wäre wegen der Auslastung schon > gut) Wenn du einen konkreten Anwendungsfall hast, ist's nicht zielfuehrend allgemein zu fragen. Gruss WK
achso ok - geht eigentlich nur um ein kleines diy labornetzteil (ja ich weiß die kosten eh nicht, werd mir eh ein gutes kaufen) aber fürn anfang reicht einmal das. Ich meinte natürlich nur halbwegs wellenlos - damit normale GEräte laufen. LG
A. P. schrieb: > geht eigentlich nur um ein kleines diy labornetzteil Warum liest du nicht den Artikel aus dem angebotenen Link, sondern erfragst jeden Satz der dort steht hier nochmal einzeln ?
Also eine Spule und danach einen Kondensator parallel dazu ? Ich brauch etwas Hilfe hierbei, hab noch nicht so viel Erfahrung. DAnke LG
Michael B. schrieb: > Solche Grundlagen wie: > > Kondensatoren verwendet man zum Glätten von Spannung, weil die nur > widerwillig ihre Spannung zwischen den Klemmen ändern, aber leicht > bereit sind Stromänderungen (Strom rein, Strom raus) zu akzeptieren. > > Drosselspulen verwendet man zum Glätten des Stroms, weil die nur > widerwillig den durchfliessenden Strom verändern lassen, aber leicht mit > schnell wechselnden Spannungen an ihren Enden klarkommen. Sehr schön erklärt. 1+
F. F. schrieb: > Michael B. schrieb: >> Solche Grundlagen wie: >> >> Kondensatoren verwendet man zum Glätten von Spannung, weil die nur >> widerwillig ihre Spannung zwischen den Klemmen ändern, aber leicht >> bereit sind Stromänderungen (Strom rein, Strom raus) zu akzeptieren. >> >> Drosselspulen verwendet man zum Glätten des Stroms, weil die nur >> widerwillig den durchfliessenden Strom verändern lassen, aber leicht mit >> schnell wechselnden Spannungen an ihren Enden klarkommen. > > Sehr schön erklärt. 1+ Diesen Teil verstehe ich ja - bin mir nur nicht sicher, welche die richtige SChaltung für mich ist ? LG
Moin, A. P. schrieb: > Diesen Teil verstehe ich ja - bin mir nur nicht sicher, welche die > richtige SChaltung für mich ist ? Da hier keiner so recht weiss, was du da genau fuer ein Netzeil bauen willst - welche Spannungen bei welchen Stroemen, Strombegrenzung/Foldback, mit/ohne Regelung, welche Bauteile sind schon vorhanden ..., wird dir da auch keiner qualifiziert weiterhelfen koennen. Gruss WK
Hi, Ok, morgen schreib ich meine Schaltung rein - regelbarer spannungsregler 24v trafo... Geh jetzt schlafen. LG
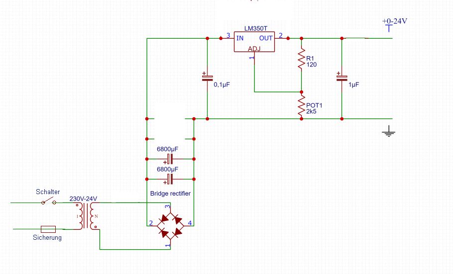
Hi, ich schreib hie mal meine Schaltung auf: 24V 6A Trafo > Full bridge rectifier (über jeder Diode ein Folienkondensator) > ein 4700µF Elko > 1µF Elko > LM350T mit dazugehöriger Schaltung (2Elkos, 1Widerstand 1 Poti, Überlaufdiode) > Digital Voltmeter Stimmt das so, oder gibt es bessere Möglichkeiten zur Glättung (brauch natürlich keine perfekte Gleichspannung - ist nur für kleine Tests)? Danke LG
Die Sprache in der sich hier über Schaltungen unterhalten wird ist nicht Prosa sondern ein Schaltplan, denn so kann jeder etwas anderes interpretieren.
A. P. schrieb: > über jeder Diode ein Folienkondensator Für was soll der gut sein? Zum Nachdenken, falls nicht schon geschehen: Wenn du die 24V gleichgerichtet hast, liegen gut 30V am Eingang des Reglers an. Wenn du jetzt z.B. 5V einstellst und mit 1A belastest, verheizt du 25W. Selbst wenn du TO3 als Gehäuse nimmst und einen recht guten Kühlkörper (0,9K/W) wird der sich auf 60°C+Raumtemperatur erwärmen.
Kevin S : Die Folienkondensatoren zur Glättung, wurde mir von jemanden empfohlen - dann lass ich die weg. Hält der LM350T das aus - wenn nicht, muss ich die 30V vorher nochmal begrenzen? Sorry für meine Unwissenheit (hab sowas noch nie gemacht). LG
A. P. schrieb: > Hält der LM350T das aus Das hält er schon aus. Er hat auch eine Übertemperaturschaltung integriert, die bei zu hoher Tempertatur abschaltet. Die Frage ist, ob dir das Temperaturproblem bewusst ist und die verfügbare Leistung reicht. Da du einen 144VA Trafo hast, sieht es so aus als ob du eigentlich mehr Leistung am Ausgang haben möchtest/brauchst. A. P. schrieb: > muss ich die 30V vorher nochmal begrenzen? Man kann die Verlustleistung auf mehrere Regler aufteilen. Insgesamt muss am Ende aber die gleiche Wärme abgeführt werden. In käuflichen linearen Labornetzteilen werden die Wicklungen des Trafos über Relais (um)geschaltet, damit die Spannungsdifferenz zwischen Ein- und Ausgang nicht zu groß ist. Hilft dir aber wohl nicht. Ansonsten sind Schaltregler das Mittel der Wahl, wenn man gute Effizienz (sprich wenig Wärme) haben möchte. A. P. schrieb: > Zur Not kommt noch ein größerer Kühlkörper mit Wlp und Lüfter drauf Selbst wenn du einen idealen Kühlkörper hast (0,0K/W => gibt es nicht), erwärmt sich der Regler im Beispiel immer noch auf 37,5°C+Raumtemperatur.
Moin, Ja, das klingt doch nach einer schoenen Schaltung zum basteln, messen, sich die Finger verbrennen, drueber nachdenken und draus lernen. Im Datenblatt ds LM350 empfehl' ich insbesondere zum Thema Betriebssicherheit: "Input-Output voltage differential" und "Thermal Resistance Junction to Case NDE package". Zum Thema Brummspannung: Ripple Rejection Ratio. Gruss WK
A. P. schrieb: > Stimmt das so, Nicht unbedingt. Viele Digitalpanalmeter brauchen eine eigene 9V Versorgungsspannung, getrennt vom Rest der Schaltung. 24V Trafo kommt ungefähr hin, ergibt nominell 32V und bei +10% Netzüberspannung 35V, und wenn dann noch im Leerlauf sogar mehr, die aber der LM350 überlebt. Zieht man aber 3A aus dem LM350 verliert der Elko jede 1/100 Sekunde 6V, aus 32V werden so 26V, der LM350 braucht selbst noch 2.5V, bleiben 23.5V Ausgangsspannung, bei -10% Netzunterspannung sogar nur 21V. Es wäre also schlauer, 2 x 4700uF zu nutzen, reicht dann wenigstens für 24V Ausgangsspannung. Natürlich kommen keine 3A raus, wenn du auf 5V stellst, (32-5=27) x 3 wären 81 Watt, aber so ein TO220 verbläst maximal 25 Watt, also reicht das nur für 1A. Immerhin reicht damit ein Kühlkörper von 2 K/W.
@ Kevin S : Es gab leider keinen schwächeren Trafo (brauch nicht mehr Ampere) und um 9€ find ich den neu nicht teuer . @ derguteweka : schau ich mir an thx @ MaWin : Ja, das Voltmeter muss galvanisch von der Messspannung getrennt sein. Geht auch einmal 6800uF und einmal 4700uF - hab grad nichts anderes (brauch ich dann den kleinen auch noch )? Bin gleich mit dem Schaltplan fertig. Danke Lg
A. P. schrieb: > Ich hätte eine Frage zu AC/DC Wandlern. So etwas nennt man normalerweise Gleichrichter. > Eigentlich gibt es ja nur 2 Arten : Full wave- und half wave rectifier > (oder gibts noch mehr ?) Wie wäre es mit den deutschen Worten Brückengleichrichter und einweggleichrichter? > > Nach einem Full wave rectifier (4Dioden) sollte man ja immer einen > Kondensator zu Glättung (wenn ich mich nicht irre pro Ampere 1000µF) Du irrst Dich. Das würde typisch eine Brummspannung von 10V ergeben. Ich denke, Du willst weniger. > Meine Frage ist jetzt: Brauch ich nach dem Trafo noch eine Spule (um die > Hochfrequenz heraus zu filter, damit die Elkos nicht durchlässig > werden)? Nein. > Frage 2 : Es gibt auch eine andere Art der Glättung (auch mit einer > Spule, nur halt nach dem full wave rectifier), ohne Elkos - hat wer > einen Schaltplan dazu ? Normalerweise nicht, es sei denn, Du hast Drehstrom.
Harald W. schrieb: > Gleichrichter Bitte beachte, dass du Messungen mit dem Oszi beim Gleichrichter die Schaltung hinter einem Trenntrafo betreibst. Grüsse, René
Hi, mir ist leider ein kleiner Fehler passiert, hab keinen 4700uF Elko sondern 2700uF - hab mich verlesen. Passt das trotzdem noch ? PS: die Elkos sind alle 35V. LG
A. P. schrieb: > hab keinen 4700uF Elko sondern 2700uF > Passt das trotzdem noch ? Für 1A reicht das gerade so. > PS: die Elkos sind alle 35V. Recht knapp.
ich meinte natürlich 6800uF und 2700uF und einen 1uF - hab zwei von jedem. LG
ok, nach dem lm 350 output elko ? Den 2700uF lass ich einfach weg (bringt garnichts?)? LG
Hier mal etwas zum Experimentieren: https://www.ampbooks.com/mobile/amplifier-calculators/LC-ripple-filter/ Nur wirst Du das passende L nicht auf dem Tisch haben. MfG
A. P. schrieb: > https://easyeda.com/editor#id=7fb90d023ba3453a85e8... > hier mein Schaltplan. > LG Mach einen Screenshot. Grüsse, René
Das reicht völlig. Noch ein Netzschalter, Kontrollampe dran, und eine Sicherung VOR den Trafo (falls er keine eingebaute Temperatursicherung hat). Die Rückstromdiode ist überflüssig, da kein Strom vor dem Spannungsregler woandershin abfliessen kann. Die kleinen Elkos bringen nichts relevantes mehr, selbst den 0.1uF könnte man vor dem Regler weglassen wenn die 6800uF nahe (<10 cm) dran sind. Und die Sicherung nach dem Regler versaut dir die ganze geregelte Spannung, ausserdem löst sie nie aus weil der Regler selbst schon den Strom begrenzt.
danke für die Antowrt, Sicherung mach ich vor dem Trafo (bringt eine zweite auch noch was ? - nach dem Trafo) Das mit der Diode wundert mich, wird überall empfohlen... Die kleinen Elko (1uF und 0,1uF stehen im Datenblatt des Reglers - den ersten 1uF lass ich dann einfach weg) Zu den Sicherungen : Wenn ich jetzt am Ausgang einen Kurzschluss habe, fällt dann die Sicherung vor dem Trafo (ohne dass dieser oder der Regler beschädigt wird )? Wenn die ganzen Elko wirklich unnötig sind lass ich die weg (den 1uF wollte ich wegen der Reaktionszeit einbauen - 6800uF langsamer als 1uF) Danke LG
Michael B. schrieb: > Die Rückstromdiode ist überflüssig, da kein Strom vor dem > Spannungsregler woandershin abfliessen kann. Leg bei ausgeschaltetem Netzteil und entladenen Elkos von hinten 24V schlagartig mit genug Strom an, und die Diode wird wichtig.
Genau, ich wollte die Diode deswegen einbauen, dass wenn ich das netzteil ausschalte keine höhere Spannung rauskommt. Mir kommt es ja nicht auf die Platinengröße oder Aufwändigkeit an. LG
A. P. schrieb: > Genau, ich wollte die Diode deswegen einbauen, dass wenn ich das > netzteil ausschalte keine höhere Spannung rauskommt. ??? NB: Es gibt in Labornetzteilen eine weitere typische Diode: zwischen den Ausgangspins, invers. Vermeidet negative Spannung am Regler, die bei abgeschaltetem Netzteil von aussen kommen kann, oder wenn man mehrere Netzteile miteinander verschaltet.
also zwischen den Ausgang einfach eine Diode in Reihe ? Die Sicherung am Ausgang soll ich ganz weglassen ? Der 2700uF Elko bringt garnichts ?
A. P. schrieb: > also zwischen den Ausgang einfach eine Diode in Reihe ? Nope. Parallel. Kathode an +, Anode an GND. > Die Sicherung am Ausgang soll ich ganz weglassen ? Ja. Eine Sicherung hat einen Innenwiderstand. Darüber geht Spannung verloren und damit hast du einen lastabhängigen Spannungseinbruch. Da der Regler zudem besser begrenzt als die Sicherung, bringt sie nichts. Die Sicherung hinter dem Trafo bringt auch nicht viel. Hingegen ist eine Sicherung vor dem Trafo Pflicht. Und die sollte durchbrennen, bevor dein Netzteil bei einem Defekt in Flammen aufgeht.
ok, jetzt weiß ich mehr. Wird das NT durch die Sicherung vor dem Trafo kurzschlussfest (ich hab mir einen 3A Sicherungautomaten gekauft. LG
A. K. schrieb: > A. P. schrieb: >> also zwischen den Ausgang einfach eine Diode in Reihe ? Gäbe Spannungsverlust genau da, wo du ihn nicht haben willst. > Nope. Parallel. Kathode an +, Anode an GND. Zum Sinn: Denk dir zwei solche Netzteile in Serie um eine höhere Spannung zu kriegen. Dann schliesse diese Gesamtkonstruktion kurz. Und dann überleg was passiert, besonders wenn die beiden Netzteile nicht exakt gleich stark sind.
A. P. schrieb: > Wird das NT durch die Sicherung vor dem Trafo kurzschlussfest Nö. Das wird sie durch den verwendeten Regler. Die Sicherung rettet dein Arbeitszimmer bei einem Defekt im Netzteil, bei dem die Haushaltssicherung noch nicht auslöst. > (ich hab mir einen 3A Sicherungautomaten gekauft. ;-) Wenn der auslöst, dann hast du ein ernstes Problem und solltest den nicht einfach bloss wieder einschalten. Eine stinknormale Feinsicherung tut es daher auch.
also ist das nt durch den lm350t automatisch kurschlussfest (damit meine ich nicht, dass ich dann einen neuen Regler brauche ) ? Die Sicherung vor dem Trafo würde ja nur dann auslösen, wenn der Trafo defekt ist ? LG
A. P. schrieb: > also ist das nt durch den lm350t automatisch kurschlussfest (damit meine > ich nicht, dass ich dann einen neuen Regler brauche ) ? Ja. > Die Sicherung vor dem Trafo würde ja nur dann auslösen, wenn der Trafo > defekt ist ? Oder der Kram dahinter defekt ist und den Trafo kurzschliesst.
das freut mich, Paket ist grad angekommen - dann mach ich mich mal an den bau :D eine Frage noch, wenn ich einen Kurzschluss am Ausgang habe, wie aktiviere ich den Regler dann wieder (oder passiert das automatisch ?) ? LG
Michael B. schrieb: > Noch ein Netzschalter, ... und den nach Möglichkeit zweipolig, damit beide Seiten abgeschaltet werden.
@foldi : sicher ;) danke Mir ist nur grad aufgefallen, dass ich einen einpoligen bestellt habe... Wird fürn Anfang auch reichen. LG
A. P. schrieb: > eine Frage noch, wenn ich einen Kurzschluss am Ausgang habe, wie > aktiviere ich den Regler dann wieder (oder passiert das automatisch ?) ? Passiert automatisch. Der LM350 schaltet bei Überlastung nicht ab, sondern begrenzt den Strom auf einen Wert, mit dem er umgehen kann. Sowohl was den Wert des Stroms angeht, also auch was die Wärmeproduktion angeht. Ist der Kurzschluss weg, kommt er wieder. ABER: Kurzschluss- und Überlastschutz ist bei dieser Sorte Regler ein Notfallszenario und kann auf Dauer zu beschleunigter Alterung führen. Das muss dich jetzt nicht belasten, nur solltest du das im Auge behalten und nicht zum Dauerzustand werden lassen.
ok - sorry für die blöde Frage : Ich meinte nicht überlast sondern einen Kurzschluss (wenn ich beide Drähte am Ausgang verbinden). Dann müsste er ja komplett abschalten ? LG
A. P. schrieb: > Dann müsste er ja komplett abschalten ? Nein. Er drosselt den Strom so, dass er nicht heisser wird als er gerade noch verkraftet. Kurzschluss ist im Grunde einfach nur die Grenzform der Überlastung.
interessant, kannte ich so noch nicht. Danke LG Ps. ich poste hier gleich meinen neuen Schaltplan.
Sieht gut aus. Die Diode, Michael schrieb das schon, brauchst du nicht. Aber sie tut auch nicht weh.
@A.K. jetzt fällt es mir wieder ein : Im Leerlauf ist die Spannung am höchste, im/beim Kurzschluss ist die Stromstärke am höchsten. Stimmt das? LG
@foldi: super, jetzt muss ich das nur noch auf einer Streifenrasterplatine umsetzen xD LG
Beitrag #5434885 wurde von einem Moderator gelöscht.
A. P. schrieb: > @A.K. jetzt fällt es mir wieder ein : Im Leerlauf ist die Spannung am > höchste, im/beim Kurzschluss ist die Stromstärke am höchsten. > Stimmt das? Nein, hier nicht. Bei einer stetig steigenden Überlastung wird durch die Strombegrenzung die Ausgangsspannung stetig sinken. Dabei bleibt der Strom zunächst ungefähr konstant. Irgendwann setzen dann die Begrenzungen von Verlustleistung und Temperatur ein und reduzieren den Strom. Der Strom ist also beim Kurzschluss nicht der höchste, sondern deutlich reduziert. Das kann dann ungefähr so aussehen wie hier: https://4.bp.blogspot.com/_iPmd5d3sCi4/SNPoOt34c2I/AAAAAAAAAFw/0AM1MkskjuY/s400/foldback.gif
https://www.pollin.de/p/einphasen-netzfilter-corcom-3eq1-f7258-3-a-250-v-250531 den hier einfach nach dem SChalter - vor der Sicherung ? Hällt der volle 3A aus (laut Datenblatt zwar schon, sollte ich noch etwas Luft nach oben lassen ) ? LG
A. P. schrieb: > https://www.pollin.de/p/einphasen-netzfilter-corcom-3eq1-f7258-3-a-250-v-250531 Was willst du denn damit? Sowas ist für Schaltnetzteile, wie auch Pollin anmerkt. Ein Ausschalter macht ein Linearnetzteil nicht zum Schaltnetzteil.
damit keine anderen Geräte am gleichen Verteile gestört werden (Boxen, Oszi...) dachte ein Emi filter wäre dafür ? LG
A. P. schrieb: > damit keine anderen Geräte am gleichen Verteile gestört werden (Boxen, > Oszi...) dachte ein Emi filter wäre dafür ? Das Teil filtert HF weg. Dein Netzteil produziert aber keine HF. Eine gute alte Leuchtstoffröhre kann dein Oszi stärker durcheinander bringen als ein Linearnetzteil mit streufeldarmem Trafo. Musst bloss mit dem offenen Tastkopf etwas in der Luft rumfuchteln. Und so manche subperfekt gebaute Audioanlage wird dich daran erinnern, dass man ein auf GSM arbeitendes Handy nicht in deren Nähe deponieren sollte. Auf HF-Störungen aus dem Stromnetz wird aber auch diese Anlage nicht reagieren.
also bringt der garnichts ? Bin grad draufgekommen, dass mein Trafo ein 6a Sicherheitstrfo mit 10% Einschaltdauer. Muss mir jetzt einen anderen besorgen. würde auch ein 24v Schaltnetzteil + meine Regelung gehen ? LG Ps dann hätte der Filter auch Sinn :D
A. P. schrieb: > Bin grad draufgekommen, dass mein Trafo ein 6a Sicherheitstrfo mit 10% > Einschaltdauer. Oh Mann, er bringt also nur 1.89Arms DAuerlast und damit nach Gleichrichtung 1.2A. Zieht man mehr, besteht die Gefahr der Überhitzung.
A. P. schrieb: > @ foldi : Meinst du die Platine oder den "Kurzschlusspost" ? Strom und Spanung, diesen Post. Kannst du sehr schön mit einer Batterie (z. B. AA) testen.
ich hab noch einen 12V Halogentrafo gefunden (ca 200watt ) Ich bau das Nt fürs erste mit dem. Also RFI/EMI Filter weglassen ? LG
Moin, Michael B. schrieb: > Oh Mann, > er bringt also nur 1.89Arms DAuerlast und damit nach Gleichrichtung > 1.2A. > > Zieht man mehr, besteht die Gefahr der Überhitzung. Na, dann passt er doch prima zum Linearregler im TO-220 Gehaeuse... Gruss WK
@derguteweka : du meinst mehr ist für den lm350t nicht gut ? LG PS: Was sagst du zum RFI Filter ?
A. P. schrieb: > @derguteweka : du meinst mehr ist für den lm350t nicht gut ? Bei ausreichender Kühlung kann man mehr erwarten als bei mieser, aber das hat Grenzen. Weka, wie viel geht denn mit großem KK? (Und wie viel mit zusätzlichem Lüfter?) A. P. schrieb: > ich hab noch einen 12V Halogentrafo gefunden (ca 200watt ) > Ich bau das Nt fürs erste mit dem. Super! Damit kannst Du eine Umschaltung bauen, Graetz-Brücke und Spannungsverdoppler. (Der Trafo reicht ja locker dafür.) Dann haben auch Deine Elkos einen Sinn, denn hier würdest Du beim Delon-Spannungsverdoppler die doppelte Kapazität brauchen, wie "normal". Denn dabei ist die Frequenz 50Hz statt 100Hz. Das würde Dein Problem bezüglich Verlustleistung stark verringern - einfach die Eingangsspannung der gewünschten Ausgangsspannung anpassen. Könnte man mit Komparator oder Schmitt-Trigger machen. Wenn Du das willst, dafür gibt es wohl irgendwo sogar fast passende (leicht zu modifizierende) Vorlagen, vor kurzem erst wieder ein Thread über so eine Umschaltung für ein (etwas komplexeres) Labornetzteil. Ich finde ihn nur grade nicht.
A. P. schrieb: > @Michael B : Wie hast die A ausgerechnet ? > LG Hier gibts ne Formel: https://www.riedel-trafobau.de/Produkte/Informationen_Technik.php Aber ob der Pollintrafo sich daran haelt? A. P. schrieb: > PS: Was sagst du zum RFI Filter ? Wir leben in einem freien Land, wo du soviele Filter in dein Netzteil bauen kannst, wie du willst. Gilt ja auch fuer die Elkos. Vielleicht ein Riesenglück, der Halotrafo schrieb: > Bei ausreichender Kühlung kann man mehr erwarten als bei mieser, aber > das hat Grenzen. Weka, wie viel geht denn mit großem KK? (Und wie viel > mit zusätzlichem Lüfter?) Guckt halt ins Datenblatt; z.B. Fig. 4 in dem von TI. Da sieht man bei hoeheren Spannungsabfaellen ungefaehr einen hyperbelfoermigen Verlauf. D.h. U*I ist ungefaehr konstant. So PI*Daumen abgelesen ungefaehr vielleicht 40W. Ziemlich wurscht, wie hoch die Sperrschichttemperatur ist, solange sie unter 150°C bleibt. Denn drueber ist der LM350 sicher tot; jenachdem sogar schon bei >125°C Das TO-220 Gehaeuse hat jetzt (Electrical Characteristics) einen Waermewiderstand von typ. 3 K/W. Das heisst, wenn ich bei 40W Verlustleistung verhindern will, dass die Sperrschicht >125°C warm wird, darf das Gehaeuse des Spannungsreglers nicht waermer werden als:
1 | 125°C - 3K/W * 40W = 5°C |
D.h. diese Leistungen sind niemals unter realistischen Bedingungen zu erreichen. Gruss WK
A. P. schrieb: > Was sagst du zum RFI Filter ? Ein solches NT produziert aber nicht wirklich bedeutsame RF-Störungen. Die Gleichrichter-Dioden schalten sehr langsam. A. P. schrieb: > (über jeder Diode ein Folienkondensator) Hier hatte der Autor / Verfasser angedacht, deren Schaltspitzen noch weiter zu verringern - aber das kann man getrost vergessen. Höchstens bei Verwendung von schnellen Dioden wäre das vorteilhaft - aber die sind teurer (und haben oft auch noch höheren Spannungsfall, sprich höheren Verlust), wieso also sollte man diese hier einsetzen? Ein Netzfilter brächte also hier allerhöchstens etwas, wenn (äußerst unwahrscheinlich) extreme RF- bzw. HF-Störungen aus dem Netz kommen könnten - und Du mit Deinem Netzgerät sensibelste Schaltungen versorgen willst (wovon Du noch ein Stück entfernt zu sein scheinst). Auch die von Dir o. g. Drossel (ob nun als AC-Drossel vor dem, oder als DC-Drossel nach dem Gleichrichter) ist hier unnötig. Wie schon angemerkt, findet eine solche gerne Anwendung zur Stromglättung bei 3-Phasen-Gleichrichtung. Dort nämlich ist die Spannungswelligkeit schon "von alleine" sehr gering, so daß das ausreicht. Unter anderem ist der Vorteil, daß eine - allerdings nur eine wohldimensionierte - Drossel gegenüber einem Elko auch weniger Verschleiß unterworfen ist. In einem Fall wie Deinem wäre eine Drossel nur nützlich zur Verbesserung des Power Factors (Strompulse würden flacher und breiter - wären also weniger verzerrt relativ zum Spannungssinus), sowie zur Schonung eventuell "zu schwacher" Dioden (niedrigere Strompulse = Einsatz von Dioden mit etwas geringerem Puls-Strom-Rating möglich), und... auch ein knapp ausgelegter Trafo würde durch die Vermeidung hoher Spitzenströme eine etwas geringere RMS-Strombelastung "erleiden". Das alles ist (vor allem im "kleinen Leistungsbereich" weit unterhalb von Kilowatts) i. A. völlig unnötig - man nimmt halt einen Trafo, der das packt, Dioden, die das aushalten, und lebt bei den wenigen linearen Netzteilen, die es gibt, (ohne schlecht zu schlafen,) mit einem etwas schlechteren Power Factor. WK schrieb: > diese Leistungen ... niemals unter realistischen Bedingungen Ok, hatte ich schon befürchtet. Mit der v. m. g. Umschaltung würde es aber durchaus gehen, 3A bis fast hin zu 25VDC liefern zu können - wenn ich das nicht völlig falsch verstehe.
Dergute W. schrieb: > Ziemlich wurscht, wie hoch die Sperrschichttemperatur > ist, solange sie unter 150°C bleibt. Denn drueber ist der LM350 sicher > tot; jenachdem sogar schon bei >125°C Man sollte die Kühlung so auslegen, dass der Regler im Normalbetrieb deutlich unter der Grenze bleibt. Was umgekehrt bedeutet, dass man nicht mehr Strom aus dem Netzteil rausziehen sollte, als bei der jeweiligen Ausgangsspannung thermisch möglich ist. Der Selbstschutz des Reglers wird jedoch verhindern, dass er bei Überschreitung dieser Grenzen in Rauch aufgeht.
Vielleicht ein Riesenglück, der Halotrafo schrieb: > A. P. schrieb: >> @derguteweka : du meinst mehr ist für den lm350t nicht gut ? > > Bei ausreichender Kühlung kann man mehr erwarten als bei mieser, aber > das hat Grenzen. Weka, wie viel geht denn mit großem KK? (Und wie viel > mit zusätzlichem Lüfter?) > > A. P. schrieb: >> ich hab noch einen 12V Halogentrafo gefunden (ca 200watt ) >> Ich bau das Nt fürs erste mit dem. > > Super! Damit kannst Du eine Umschaltung bauen, Graetz-Brücke und > Spannungsverdoppler. (Der Trafo reicht ja locker dafür.) > > Dann haben auch Deine Elkos einen Sinn, denn hier würdest Du beim > Delon-Spannungsverdoppler die doppelte Kapazität brauchen, wie "normal". > Denn dabei ist die Frequenz 50Hz statt 100Hz. > > Das würde Dein Problem bezüglich Verlustleistung stark verringern - > einfach die Eingangsspannung der gewünschten Ausgangsspannung anpassen. > Könnte man mit Komparator oder Schmitt-Trigger machen. > > Wenn Du das willst, dafür gibt es wohl irgendwo sogar fast passende > (leicht zu modifizierende) Vorlagen, vor kurzem erst wieder ein Thread > über so eine Umschaltung für ein (etwas komplexeres) Labornetzteil. Ich > finde ihn nur grade nicht. ALso meine Schaltung bleibt gleich, einfach nach der Graetz Brücke den Spannungsverdoppler ? LG
A. P. schrieb: > ALso meine Schaltung bleibt gleich, einfach nach der Graetz > Brücke den Spannungsverdoppler ? Nein, eine Umschaltung. So wie im Bild (Anhang). Bezeichnungen im Text jetzt dem Bild entsprechend, links Anschluß des Halogentrafos, rechts der Ausgang: Ist der Schalter im Bild (so wie gezeigt) geschlossen, sitzen die 2 rechten Dioden parallel zu den Elkos. Das Ganze wirkt so als Delon-Schaltung (Verdoppler). Wird der Schalter geöffnet, ist es die "normale" (Graetz-) Gleichrichterbrücke, in der alle 4 Dioden arbeiten (und die Elkos seriell geschaltet sind). a.) Das geht nur sinnvoll, wenn der Trafo mindestens ein Stückchen stärker belastbar, als man am Ausgang abverlangt - die Verluste in den Elkos sind größer, und auch das muß der Trafo "mitliefern". b.) Bei geschlossenem Schalter hat man nur 50Hz statt 100Hz, weil nicht beide Halbwellen "auf eine Seite geklappt werden" - sondern eine wirkt unten, eine oben. Deshalb sind Deine jeweils (6800+2700=) 9500µF pro "C" (also sowohl für C1 als auch C2 im Bild jeweils 9500µF) schon nötig für einigermaßen geringe Welligkeit von V_in. c.) Diese Schaltung gibt es auch in Schaltnetzteilen ohne PFC, damit kann zwischen 110/115/120VAC und 220/230/240VAC umgeschaltet werden. Wird dort oft mit Triac gemacht, es gibt sogar integrierte Schaltungen dafür. Für Deinen noch moderaten Strom bei unter 35VDC sollte es Relais geben.
kann ich die graetz Brücke auch weglassen, und es nur auf "deine Art" machen ? Brauch ja keine Umschaltung ? LG Und vieln Dank für eure Hilfe.
A. P. schrieb: > Brauch ja keine Umschaltung ? Dann hast Du aber (schon bei 230V~, ohne die erlaubten 10% Varianz nach oben) dauerhaft weit über 30VDC. Für kleine Ausgangsspannung muß also ziemlich viel "Drop" im LM350 "verbraten" werden. Und das wiederum bedeutet dabei dann geringen möglichen Ausgangsstrom - weil sich die Verlustleistung aus dieser "Bratspannung" (ha, ha...) multipliziert mit dem gewünschten Strom ergibt. Nun rechne mal: Wie viel Strom willst Du bei Spannungen <20VDC, wie viel bei <10VDC entnehmen können, ohne - angenommen bei sauberer Kühlung seien 30W drin - an die Grenzen des 350 zu stoßen? Der 350 schützt sich zwar selbst vor Überhitzung, aber trotzdem legt man ein Netzteil für gewöhnlich doch danach aus, was man dauerhaft entnehmen will - und nicht danach, was der Spannungsregler vielleicht kurz mal liefern könnte. Denn dieser "kurze höhere Strom" ist doch nicht (zumindest nur für sehr, sehr wenige, nur mit viel Phantasie "denkbare" Dinge) wirklich nutzbar? Oben schriebst Du, Du wollest 3A herausbekommen. Mein Vorschlag wäre dazu geeignet, diese 3A bei jeder Ausgangsspannung bereitstellen zu können. (Oder reicht Dir auch 1A? Dann ist aber einiges überdimensioniert.) Übrigens müßte es kein Relais sein. Nicht einmal eine automatische Umschaltung wäre unbedingt erforderlich. Schon ein simpler Schalter würde den grundsätzlichen Zweck erfüllen. Nur zur Information. Die automatische Umschaltung hätte halt den Charme, daß Du nicht selbst auf die Ausgangsspannung achten müßtest, um den Strom immer zu garantieren. Und wäre mit einem Spannungsteiler am Ausgang, einem Komparator, und einem Relais oder gar Mosfet, erledigt. So viel Aufwand ist das nicht.
Vielleicht ein Riesenglück, der Halotrafo schrieb: > b.) Bei geschlossenem Schalter hat man nur 50Hz statt > 100Hz, weil nicht beide Halbwellen "auf eine Seite > geklappt werden" - sondern eine wirkt unten, eine oben. > Deshalb sind Deine jeweils (6800+2700=) 9500µF pro "C" > (also sowohl für C1 als auch C2 im Bild jeweils 9500µF) > schon nötig für einigermaßen geringe Welligkeit von V_in. Bei der Delonschaltung laden beide Halbwellen einen Kondensator. Warum soll sich durch die Umschaltung da eine Frequenz ändern? (Außer man greift an den einzelnen Elkos direkt ab, was hingegen bei der Vollbrücke nur reduziert Sinn machen würde)
Kevin S. schrieb: >A. P. schrieb: >> über jeder Diode ein Folienkondensator > >Für was soll der gut sein? Ist nicht verkehrt, findet man oft bei Radios, und bei Steckernetzteilen die ein Radio versorgen. Das soll verhindern, daß die HF mit 100Hz moduliert wird, weil das Radio das 230V-Netz HF-mäßig als Erde sieht. Dieser Efekt nennt sich auch das abstimmbare Brummen.
Jemand schrieb: > Bei der Delonschaltung laden beide Halbwellen einen Kondensator. Warum > soll sich durch die Umschaltung da eine Frequenz ändern? Nicht ganz. Als Delon geschaltet liegt (im eingeschwungenen Zustand) der Mittelpunkt der Elkos auf AC-Potential, die Außenpunkte folgen mit je ca. 320-325V "Abstand". Die beiden rechten Dioden sind offensichtlich wirkungslos. Die obere linke Diode lädt bei positiver Halbwelle den oberen, die untere bei negativer den unteren Elko nach. Die Halbwellen kommen jeweils in 20ms-Abständen ---> 50Hz. Der bekannte Effekt, daß eine Vollwellengleichrichtung die für den Glättelko wirksame Frequenz verdoppelt, wird durch die Aufteilung auf zwei Halbwellengleichrichtungen an 2 Elkos vermieden. So oder so ähnlich. Oder wie siehst Du das?
Mist, jetzt habe ich die Werte für Netzspannung genommen. Ist schon spät. :-( Vielleicht ein Riesenglück, der Halotrafo schrieb: > die Außenpunkte folgen mit je ca. 320-325V "Abstand". Der Abstand dürfte nur um die 16 oder 17VDC betragen.
Vielleicht ein Riesenglück, der Halotrafo schrieb: > Wird der Schalter geöffnet, ist es die "normale" > (Graetz-) Gleichrichterbrücke, in der alle 4 Dioden > arbeiten (und die Elkos seriell geschaltet sind). Du meinst die Elkos sind dann Parallel geschalten (so wie in meinem jetzigen Schaltplan )? Jetzt verstehe ich was du meinst, mach das natürlich so (vlt. mit mosfet oder relais). LG
Moin, Kleiner Tipp am Rande: Bevor man anfaengt, irgendwelche Spannungsverdopplerschaltungen, Elkobatterien, Filterschaltungen, etc. einzubauen - zuerst einfach mal ein ganz popeliges, kleines Netzteil zusammenfrickeln (Wenns denn unbedingt ein Netzteil sein muss). Und erst, wenn das Netzteil dann auch mal richtig funktioniert und man kann irgendwas dran anschliessen und eine Weile laufenlassen, die Spannung bleibt konstant und nix wird so heiss dass es raucht, stirbt, abschaltet oder in die Knie geht... dann ist's eine gute Zeit, ueber die Faxen nachzudenken, die man dann noch reinbauen kann. Gruss WK
Links im Bild ist der Schalter geöffnet, und man erhält einen Brückengleichrichter mit zwei in Serie geschalteten Siebkondensatoren. Rechts im Bild ist der Schalter geschlossen, und man erhält eine Spannungsverdopplerschaltung. Die grau gezeichneten Dioden sind den Kond. parallel geschaltet und quasi außer Betrieb. Die Siebkondensatoren sind immer in Serie geschaltet. Wieviele Du jeweils parallel schaltest, ist dabei schnurz.
Vielleicht ein Riesenglück, der Halotrafo schrieb: > Der bekannte Effekt, daß eine Vollwellengleichrichtung die für den > Glättelko wirksame Frequenz verdoppelt, wird durch die Aufteilung auf > zwei Halbwellengleichrichtungen an 2 Elkos vermieden. > > So oder so ähnlich. Oder wie siehst Du das? Genau so, wenn man die Elkos einzeln betrachtet, sind das natürlich 50 Hz.
@der schreckliche Sven: Ich dachte immer, dass die Elkos parallel geschalten werden muss (ist dann mein Schaltplan falsch ?). Ich poste mal meinen jetzigen Schaltplan - später dann den neuen. Danke. LG
A. P. schrieb: > Ich dachte immer, dass die Elkos parallel > geschalten werden muss (ist dann mein Schaltplan falsch ?). Ich hoffte, mit einem klar strukturierten Schaltplan die Umschaltung zwischen Brückengleichrichter und Spannungsverdoppelung verständlich zu machen. Wenn Du auf Spannungsverdoppelung verzichten willst, schaltest Du Deine Elkos selbstverständlich nicht in Serie. Du hast offenbar ernste Verständnisprobleme.
achso. dass hat mit der Spannungsverdopplung zutun. @Vielleicht ein riesenglück, der Halotrafo : Ich glaub du hast einen Denkfehler bei der automatischen Umschaltung, wenn ich im "12v Modus" bin, ist das poti voll aufgedreht, schaltet er dann um, hat mann 24 v, da das poti ja auf voll steht - oder irre ich mich da ? Ich möchte es anders machen, mit 2 potis und zwei lm350 (hab zum gküch 2 bestellt ) LG
Beitrag #5435745 wurde von einem Moderator gelöscht.
Moin, Mach' dir das Leben leicht und lass den Verdoppler erstmal weg. Mit'm Halogentrafo kannst du dir dann ein Netzteil bauen, was von 1.25V...ca. 12V DC einstellbar sein wird. Der LM350 ist so gebaut, dass er immer versucht, die Spannung an Vout genau 1.25V hoeher einzustellen, als die Spannung an seinem Adj Pin. D.h. wenn der Adj-Pin auf 0V ist (Poti ganz am Anschlag, also 0 Ohm) kommen aus deinem Netzteil 1.25V. Weniger geht nicht (ohne Zusatzschaltung). Damit 12V aus deinem Netzteil kommen, muss der Adj Pin also auf 12V-1.25V=10.75V liegen. Jetzt fallen an den 120Ohm ja genau 1.25V ab, also kannste ausrechnen wie gross ein Widerstand sein muss, damit 10.75V an ihm abfallen: 10.75V/ (1.25V/120Ohm) = 1023 Ohm (Dazu nimmt man an, dass in den Adj Pin weder Strom rein-, noch rausfliesst -oder nur so wenig, dass es im Vergleich zu dem Strom der durch die Widerstaende fliesst, nicht gross auffaellt (Und in erster Naehrung stimmt das auch). Also ungefaher 1KOhm. Also nimmst du ein 1K Poti oder wenn du keines hast, nimmst du dein 2.5K Poti und schaltest 2 Widerstande mit 3.3KOhm dazu parallel. Dann ist's halt nicht mehr linear, wird aber wurscht sein. Gruss WK
@weka : Danke für deine Erläuterung, ich poste mal meinen neuen Schaltplan - wenn da was falsch dran ist, dann mach ichs nach deiner art. LG
A. P. schrieb: > hatte einen FEhler im SChaltplan - jetzt ists richtig. Es gibt zwei Möglichkeiten: Entweder Du willst hier alle verarschen. Oder Du bist verwirrt. Ich mache jetzt keinen Spaß.
Spaßig ist das wirklich nicht, da gebe ich Dir recht. der schreckliche Sven schrieb: > Oder Du bist verwirrt. Genau das dürfte teilweise oder ganz ursächlich sein. Ich glaube, Du weißt gar nicht, was Du willst - bzw. hast Du vielleicht auch zum Teil die Ratschläge nicht verstanden. Zuallererst kamst Du mit Fragen nach Arten und Funktionsweisen von Gleichrichter-Schaltungen. (Du schriebst zwar: "AC/DC Wandler", doch meintest offensichtlich genanntes. Denn "AC/DC Wandler" nennt man Schaltregler, welche jene "Wandlung" vollziehen (können).) Nach einiger Zeit erfuhrst Du - allerdings über zahllose Umwege - immer mehr, und schließlich entschiedest Du Dich, doch einmal Dein_Ansinnen preiszugeben: Die (Eigen-) Konstruktion eines Netzteiles. Dabei hieß es, Du hättest 2 x 6800µF + 2 x 2700µF und wollest damit, und mit einem (!) LM350, ein Netzteil mit 3A Output bauen. Nachdem - wiederum über Umwege - klar wurde, daß der 24V Trafo nicht geeignet war, 3A auch bei niedrigen Ausgangsspannungen zuzulassen, brachtest Du einen anderen Trafo, mit 12V, ins Spiel. Zu dem Zeitpunkt entdeckte ich den Thread, und hatte spontan die Idee, das Ganze über eine Umschaltung von Graetz auf Delon doch noch möglich zu machen. Wiederum ging es ewig hin und her, und mittlerweile bist Du, als wollest Du nun Wekas und meine Ratschläge gleichzeitig umsetzen, bei 2 x LM350, jeweils separat 1x an Brücke, 1x an Verdoppler, gelandet. (Du erinnerst Dich an die "LM350 an 32VDC" Diskussion? Und welcher daher nur sehr niedrige Ausgangsstrom dabei am Delon-Verdoppler bei geringer Ausgangsspannung möglich ist? Der gleiche wie beim 24V-Trafo eben (!) (#).) Und nun willst Du statt "meiner" Umschaltung eine, die den Trafo zwischen den beiden hin und her schaltet. (Nehme ich jetzt an. Der Schaltplan ist mir nicht ganz geheuer.) Außerdem scheinst Du plötzlich eine erhebliche Menge an Elkos zu besitzen - zumindest meint das der Schaltplan. Viele mehr, als zuvor angegeben. (Was sollen denn die ganzen, vielen Elkos *nach*dem*Verdoppler* überhaupt - dort sind die doch weniger sinnvoll, weil "die armen, einsamen 2 Stück IM Verdoppler" halt mehr, bzw. die Haupt-Arbeit, hätten...) Welche Teile hast Du denn noch, die Du nicht erwähnt hattest? (Und ja, ich meine damit die, welche Du hast, oder aber kaufen würdest, weil Du sie "hier" zu verwenden gedenkst.) Nun denn, hast Du vielleicht auch einen LM333 oder einen Standard-OPV? Alternativ auch einen 2. identischen Halogentrafo? (Um damit irgend etwas sinnvolleres zu machen, als das. Z.B. zwei identische NTe, die man (ganz beliebig im Wechsel) parallel schalten könnte, für doppelten Strom - oder aber seriell für doppelte Spannung... oder, man höre und staune, bei letzterem, den Mittelpunkt ebenfalls nutzend, sogar eine symmetrische Versorgung?) Ich meine ja nur. Denn (und jetzt komme ich zu "(#)"): Beim derzeitigen Konzept wäre bei 3A Ausgang mit dem Teil rechts unten der Spannungsbereich nach oben hin früh begrenzt (wg. der minimal_nötigen Dropspannung des LM350 für 3A ---> Datenblatt). Links oben ist es genau umgekehrt - wie ich schon sagte, wäre dabei der Spannungsbereich nach unten hin begrenzt (und zwar wegen der maximal_möglichen Dropspannung bei 3A, und damit der Verlustleistung). Zum Glück (juchhu!) würden sich beide Zweige so ergänzen, daß Du ab da, wo der eine "nicht mehr will", den anderen nutzen könntest. Für - wie beim von mir genannten Konzept - 1 x 1,25-25V bei 3A... Wolltest_Du_das_so? (Also um mich zu ärgern, wohl nicht... aber das Ergebnis wäre halt, daß Du die doppelte Anzahl Teile (relativ bis völlig) sinnlos verbaust.) Weißt Du, so viel hin und her, verbunden mit (zumindest hat es den Anschein) so wenig Aufmerksamkeit beim Lesen der Posts, das könnte die Ratgeber (also uns) durchaus auch... ..."verwirren". :-( Über Svens Auffassung braucht man sich sicherlich nicht zu wundern. Ich hatte (schon vor seinem Post) schon mit dem Gedanken gespielt, etwas ähnliches zu schreiben. (Doch dann eher mit dem, zu schweigen.) Also, wo liegt der Hase im Pfeffer, A. P.?
Moin, tl;dr. Zu den Schaltplaenen - ich empfehle ganz stark das hier: https://en.wikipedia.org/wiki/KISS_principle Gruss WK
Die Teile sind mir jetzt eigentlich schon egal, so einfach wies gedacht war, wird eh nicht mehr - die Teile die ich brauch, bestell ich einfach, was ich selber hab, weiß ich nicht so genau. Was ist denn bis auf die vielen Elkos falsch am Schalplan (erster Ausgang als 0-12v und zweiter als 12-24v? LG
A. P. schrieb: > Was ist denn bis auf die vielen Elkos falsch am Schalplan (erster > Ausgang als 0-12v und zweiter als 12-24v? Der Spannungsverdoppler ist beidseitig an der oberen Trafowicklung angeschlossen. Die Umschaltung ist zu kompliziert. Einfache Variante weiter oben. (Du schaltest mit einem 2-Poligen Schalter ein Umschaltrelais. Ein einpoliger Schalter könnte reichen.) Du baust alles doppelt auf, die beiden Schaltungen könnten mit der einfachen Umschaltung zusammen. Die GND-Symbole deuten auf eine Verbindung hin. Darf so aber nicht sein, bzw. nur nach reiflicher Überlegung. Die Kapazität im Verdoppler ist eher zu klein. Dafür sind massig Kondensatoren dahinter. Die 2 Regler zusammengefasst und die Kondensatoren passend angeordnet funktionierts. Siehe Vielleicht ein Riesenglück, der Halotrafo schrieb: > Nein, eine Umschaltung. So wie im Bild (Anhang). So machen.
@Stephan : Habs gerade bemerkt und ausgebessert. Das Problem der obigen Umschaltung : Das Poti steht auf 100% im 12v mode - wenn ich dank bemerke, dass ich mehr brauch und umschalten , hab ich plötzlich 24v, da poti auf 100% - hab Angst, dass ich mir damit was kaputt mache. LG
Für LNG ist Gerhard O. Hier im Forum ein super Ansprechpartner. Schick ihm doch mal eine PN. Grüsse, René
A. P. schrieb: > Das Problem der obigen Umschaltung : Das Poti steht auf 100% im 12v mode > - wenn ich dank bemerke, dass ich mehr brauch und umschalten , hab ich > plötzlich 24v, da poti auf 100% - hab Angst, dass ich mir damit was > kaputt mache. Du meinst das Einstell-Poti vom LM350, nehme ich an. a.) Da ginge nichts kaputt. Das Poti ist am Ausgang - also nach dem Linearregler. Und dessen Ausgangsspannung ist allein von den Werten der Widerstände im Adjust-Zweig abhängig. Beim Umschalten auf Delon würde der LM350 praktisch sofort einfach nur die U-Drop erhöhen, weil die Spannung vor ihm, also Eingang / V_in, ganz einfach keinen Einfluß auf die Einstellung hat. Das sorgte zwar für kurze Regelschwingungen, aber sonst auch nichts. (Noch dazu änderten die Elkos bei der Umschaltung ja gar nicht sofort ihre Spannung - bei der Umschaltung von 24 auf 12 dauerte es sogar noch länger. Das sorgte nur kurz für etwas höhere Verlustleistung.) b.) Dasselbe gälte für den Spannungsteiler der Umschaltung, die - wie ich schon sagte - ganz einfach auch als automatische solche aufgebaut werden könnte. Sie müßte nicht genau sein - es reichte völlig, die "Referenzspannung" aus der Versorgung des Komparators (winziger "extra" Gleichrichter + Elko), wiederum mit einem Spannungsteiler zu gewinnen. Allerdings bräuchte man für das Relais einen passenden Transistor. c.) Es wäre noch viel mehr möglich, aber das würde doch komplexer. Setz Dich ruhig mit Gerhard O. in Verbindung, ist eine gute Adresse. :)
dem nt passier natprlich nichts, meinte ein angeschlossenes Gerät. Das ist mir nicht ganz klar - poti auf 100% - kommen 12v raus - kommen 24v rein, ist das poti ja immmer noch auf 100% - 24v. Oder liege ich hier falsch?
Moin, A. P. schrieb: > Oder liege ich hier falsch? Aber sowas von. Geh' in dich und suche dort und im Datenblatt Antwort auf folgende Fragen: * Wie hoch ist die Spannung am ADJ Pin (gegenueber GND), wenn das Poti auf 0 Ohm steht? * Welche Spannung kommt dann aus dem LM350 raus? * Welche Spannung kommt aus dem LM350 raus, wenn das Poti ein bisschen weiter gedreht ist, so, dass es einen Widerstand von 120 Ohm hat; welche Spannung ist dann am ADJ Pin? Gruss WK
das heißt wenn das poti auf 100 steht und 24v reinkommen, kommen nur 12v raus ?? LG
das mein ich ja - wenn ich 12 v input hab, das poti auf 100%, dann kommen 12v raus - sobald ich den Input auf 24 volt stelle (poti immer noch auf hundert) kommen 24v raus - richtig ? LG
Nein. Potis haben auch keine Prozent, sondern du kannst sie als variable Widerstaende benutzen. Widerstaende haben einen Widerstand in Ohm. Nicht in Prozent. Gruss WK
mit 100% meinte ich, dass das poti auf Anschlag steht, voll aufgedreht - weiß mom nicht wie ich mich ausdrücken soll... LG
Nochmal: Dieses Poti bei dir ist ein variabler Widerstand. Widerstaende haben einen Wert, gemessen und angegeben in Ohm. Nicht in Prozent. Gruss WK
Es scheint immer noch am Verständnis zu hapern. Gehen wir mal vom Fall aus, dass die verdoppelte Spannung am Eingang des Linearreglers liegt: Dann hast du bei "0%" vom Poti 1,25V am Ausgang, bei ca. "45%" 12V und bei "100%" 24V. Wenn jetzt die Verdopplung nicht aktiv ist, dann wird sich das Verhalten zwischen 0% und 45% nicht ändern. Also bei "45%" des Poti-Einstellweges wirsts du auch 12V am Ausgang haben. Wenn du jetzt aber weiter aufdrehst, wirst du nicht viel mehr rausbekommen, weil der Linearregler ja nicht mehr Spannung auf den Ausgang bringen kann als er am Eingang sieht. Wenn du also die Potistellung "45%" hast, kommen immer 12V hinten raus, egal ob mit Brückengleichrichter oder Verdoppler. Jetzt klar?
Dergute W. schrieb: > Dieses Poti bei dir ist ein variabler Widerstand. > Widerstaende haben einen Wert, gemessen und angegeben in Ohm. Nicht in > Prozent. Einen variablen Widerstand kann man sehr wohl auch in Prozent angeben - in Prozent seines Maximalwertes. Und bei Poti in Prozent vom kompletten Winkel einer Umdrehung.
@123456789 : Vielen DAnk für deine Erklärung, jetzt versteh ichs. Dann mach ich die Umschaltung mit Delon und Graetz - zeichne gleich einen Schaltplan. LG
Lese schon eine Weile nicht mehr mit. Vielleicht sollte der TO einmal wenigstens ein Buch zu Netzteilen lesen. Ein Tipp: unter "Schaltnetzteile" zeigt Amazon schon mal einige Bücher an.
@foldi : Werd ich machen, hatte vorher nur einen Denkfehler. Jetzt ist mir wieder alles klar. LG
F. F. schrieb: > Ein Tipp: unter "Schaltnetzteile" zeigt... Mit etwas Glück könnte ein Buch über Schaltnetzteile diese v.m.g. Umschaltung enthalten (wenn auch hier umgekehrt, nämlich für die Auswahl zweier verschiedener Eingangsspannungsbereiche benutzt) Aber denkst Du nicht, ein Buch über Lineare Netzteile (bzw. Lineare Spannungsregler) wäre in seiner Lage / bei dem Vorhaben nützlicher? War wohl ein Flüchtigkeitsfehler, Foldi. Nun gut, Dokumente und Bücher zum Thema wären natürlich sehr, sehr nützlich. Allerdings wurden oben doch z.B. schon von Michael B. die dse-FAQ verlinkt. Hier ebenfalls ein Link, aber zu einem Punkt "darüber": http://www.dse-faq.elektronik-kompendium.de/dse-faq.htm#F.9 Zu einem Punkt darüber (also statt zu 9.0 halt zu 9.) aus gutem Grund - und zwar wg. nur dort stehender zusätzlicher Links zu diversen dafür wirklich äußerst nützlichen Dokumenten. MaWin erwähnt eine "AN1707" von ST - diese kenne ich nicht, und sie scheint auch nicht ohne weiteres auffindbar. Unter dem daneben zusätzlich stehenden Titel "Power Supply Design Basics" hingegen findet sich von ST eine "AN253/1088": http://www.st.com/resource/en/application_note/cd00003794.pdf Diese ist recht einfach, kurz, und wenig "tiefgreifend" - das mag als Vorteil erscheinen, jedoch fehlen auch diverse Erklärungen. Das danach genannte "Linear & Switching Voltage Regulator Handbook" http://www.soloelectronica.net/PDF/Linear%20&%20Switching%20Voltage%20Regulator%20Handbook.pdf von OnSemi ist aber unbedingte Pflichtlektüre, dann braucht man auch nicht unbedingt Bücher bei irgendwelchen Amazonen zu erwerben... darin stehen nämlich schon die wichtigsten Dinge.
Vielleicht ein Riesenglück, der Halotrafo schrieb: > Aber denkst Du nicht, ein Buch über Lineare Netzteile (bzw. Lineare > Spannungsregler) wäre in seiner Lage / bei dem Vorhaben nützlicher? > > War wohl ein Flüchtigkeitsfehler, Foldi. Da gibt es kaum was zu lesen. Als ich mich mit der Stromversorgung für die Elektronik befasst hatte, habe ich auch danach gesucht. In einem Buch (weiß gerade nicht welches es war) war auch was über lineare Netzteile zu lesen.
Hi, Ich bin mit dem NT bald feritg, hätte aber noch eine Frage. KAnn die Rückstromdiode auch schwächer dimensioniert sein ? LG
A. P. schrieb: > KAnn die Rückstromdiode auch schwächer dimensioniert sein ? Die darf in der gezeigten Schaltung die Dimension Null haben. Diese Diode käme nur zum Einsatz, wenn an der ungeregelten Spannung weitere Verbraucher hingen, die beim Abschalten die Siebelkos "leersaugen" würden, und so die Ausgangsspannung am Spannungsregler höher würde als die Eingangsspannung.
der schreckliche Sven schrieb: > A. P. schrieb: >> KAnn die Rückstromdiode auch schwächer dimensioniert sein ? > > Die darf in der gezeigten Schaltung die Dimension Null haben. > > Diese Diode käme nur zum Einsatz, wenn an der ungeregelten Spannung > weitere Verbraucher hingen, die beim Abschalten die Siebelkos > "leersaugen" würden, und so die Ausgangsspannung am Spannungsregler > höher würde als die Eingangsspannung. Zählt eine Kontrollled auch dazu ? LG
der schreckliche Sven schrieb: > Nur wenn Du mit der Kontroll-LED Dein Wohnzimmer beleuchtest. OK :) DAnke NOch eine Frage : Den Potischleifer (mittlerer Pin) an Masse ? LG
A. P. schrieb: > KAnn die Rückstromdiode auch schwächer dimensioniert sein ? Fuers erste: Ja. Bau auf, messe, lerne.....ran an den Speck! Spaeter irgenwann (das kann sein wegen einem zweiten parallelzuschaltendem Netzteil sein, oder Akku, oder fetter Elko) "knallts". Die Diode ist danach meistens zum Dauerkurzschluss mutiert, in Folge am Netztteilausgang immer "Vollgas". Ab diesem Tag wirst du ueber die Dimensionierung der beiden Dioden genauer nachdenken.... Bis es soweit ist: Fang einfach mal an einfach an. (Formulierung ist absichtlich) Alternative: hier im Forum laesst sich es noch Jahrelang diskutieren. Viel Spass und viel Erfolg! Achja Netztrafo... Lass die Finger vom Netz! (Formulierung ist absichtlich) Hier gilt es die einschlaegigen Vorschriften zu beachten. Also doch besser noch ein paar Jahre weiterdiskutieren!
Nochetwas mehr zeit... Da du auf der Suche nach Tipps bist: Am Ende der 80ziger (Opa erzaehlt vom Krieg) hab ich mir was (witzigerweise) "mein erstes Vernuenftiges" auch mit Trafo 24V/6A (allerdings 100% ED, aus nem glaskaputten Overhead-Projektor, kostnix) gebaut. Trafoblech ist geerdet. Regler ist LM317T, (fast) wie im Original-DB beschaltet. Damals schon beide Schutzdioden je 6A (richtig fette Pruegel) bestueckt. Ansonsten haette ich halt nachruesten muessen. So: Rennt heute noch wie am ersten Tag. Hat nachtraeglich (90er) eine leise Ventilatorkuehlung bekommen. Vier kleine Kondensatoren ueber die Brueckengleichterdioden hatte ich auch verbaut (Trafoklingeln im Nulldurchgang); braucht man aber nicht unbedingt. Heute ist eh alles HF-verseucht. DECT und Handy sei Dank. Der Witz/Tipp/Anregung: Poti (damals das teuerste Bauteil von allem, robustes Metallgehause mit mechanisch stabilen Anschlaegen, kannste heute in der Qualitaet eher nicht mehr kaufen) hat einen dicken (3cm) Drehknopf mit Zeigernase bekommen. Umfang/Laenge des Einstellbereiches ca 80 Millimeter. Und noch genug Platz auf der Frontplatte (jaja, die Mechanik ist an der Elektronik oftmals das A+O) um eine handgemalte entsprechende lange Spannungsskala aufzumalen. 1,5V, 5V, 12V,und 13,2V sind dickstrichig markiert. Stimmt heute noch aufs Prozent genau. Erstaunt mich selbst :D Viel Spass!
Hallo, Danke für deine ausführliche Antwort. Ich verwende auch 6a dioden. Aller Anfang ist ... der Anfang schrieb: > Achja Netztrafo... > Lass die Finger vom Netz! (Formulierung ist absichtlich) > Hier gilt es die einschlaegigen Vorschriften zu beachten. Was meinst du damit ? LG
A. P. schrieb: > Aller Anfang ist ... der Anfang schrieb: >> Achja Netztrafo... >> Lass die Finger vom Netz! (Formulierung ist absichtlich) >> Hier gilt es die einschlaegigen Vorschriften zu beachten. > > Was meinst du damit ? > LG Bisserl Kupferlitze festtüdeln, Büro-Tesaband zur Isolation drumrum und los geht es. Primärseitig Schalter und Schmelzsicherung ist für Warmduscher. > Was meinst du damit ? google Netzanschluss Trafo 230V bei Dir kaputt? scnr.
Andrew T. schrieb: > A. P. schrieb: > >> Aller Anfang ist ... der Anfang schrieb: >>> Achja Netztrafo... >>> Lass die Finger vom Netz! (Formulierung ist absichtlich) >>> Hier gilt es die einschlaegigen Vorschriften zu beachten. >> >> Was meinst du damit ? >> LG > > Bisserl Kupferlitze festtüdeln, Büro-Tesaband zur Isolation drumrum und > los geht es. > Primärseitig Schalter und Schmelzsicherung ist für Warmduscher. > > > >> Was meinst du damit ? > > google Netzanschluss Trafo 230V bei Dir kaputt? > > scnr. Ich weiß was ein Trafo ist, ich hab nur nicht verstanden (und verstehst immer noch nicht), was er damit meint. ICh hab einen 12v ca 200w Trafo. Ich will mir keinen bauen. LG
Bitte melde dich an um einen Beitrag zu schreiben. Anmeldung ist kostenlos und dauert nur eine Minute.
Bestehender Account
Schon ein Account bei Google/GoogleMail? Keine Anmeldung erforderlich!
Mit Google-Account einloggen
Mit Google-Account einloggen
Noch kein Account? Hier anmelden.









