Forum: Analoge Elektronik und Schaltungstechnik LTSpice - langsame Simulation und katastrophaler Error-Log


von Stefan (Gast)


Angehängte Dateien:

Lesenswert?

Hallo zusammen,

in der Schaltung ist ein Stromregler mit Spannungsmessung über 
impedanzgetrennten Subtrahierer zu sehen.

Der Errorlog gibt mir sowas wieder:
1
WARNING: Less than two connections to node U1:VB_2_VREF.  This node is used by E:U1:58.
2
WARNING: Less than two connections to node U2:VB_2_VREF.  This node is used by E:U2:58.
3
WARNING: Less than two connections to node U4:VB_2_VREF.  This node is used by E:U4:58.
4
WARNING: Less than two connections to node U5:VB_2_VREF.  This node is used by E:U5:58.
5
Instance "m:u5:_nmos1": Length shorter than recommended for a level 1 MOSFET.
6
Instance "m:u5:_nmos1": Width narrower than recommended for a level 1 MOSFET.
7
Instance "m:u5:_nmos2": Length shorter than recommended for a level 1 MOSFET.
8
Instance "m:u5:_nmos2": Width narrower than recommended for a level 1 MOSFET.
9
Instance "m:u4:_nmos1": Length shorter than recommended for a level 1 MOSFET.
10
Instance "m:u4:_nmos1": Width narrower than recommended for a level 1 MOSFET.
11
Instance "m:u4:_nmos2": Length shorter than recommended for a level 1 MOSFET.
12
Instance "m:u4:_nmos2": Width narrower than recommended for a level 1 MOSFET.
13
Instance "m:u2:_nmos1": Length shorter than recommended for a level 1 MOSFET.
14
Instance "m:u2:_nmos1": Width narrower than recommended for a level 1 MOSFET.
15
Instance "m:u2:_nmos2": Length shorter than recommended for a level 1 MOSFET.
16
Instance "m:u2:_nmos2": Width narrower than recommended for a level 1 MOSFET.
17
Instance "m:u1:_nmos1": Length shorter than recommended for a level 1 MOSFET.
18
Instance "m:u1:_nmos1": Width narrower than recommended for a level 1 MOSFET.
19
Instance "m:u1:_nmos2": Length shorter than recommended for a level 1 MOSFET.
20
Instance "m:u1:_nmos2": Width narrower than recommended for a level 1 MOSFET.
21
Instance "m:u3:1": Width narrower than recommended for a level 3 MOSFET.
22
Per .tran options, skipping operating point for transient analysis.

Könnt ihr mir ein paar Tipps geben woran das liegt? Ich habe die 
original .subckt vom Hersteller verwendet.

Danke für eure Hinweise!

von Lothar M. (Firma: Titel) (lkmiller) (Moderator) Benutzerseite


Lesenswert?

Stefan schrieb:
> in der Schaltung ist ein Stromregler mit Spannungsmessung über
> impedanzgetrennten Subtrahierer zu sehen.
Naja, da ist ausser ein paar Linien nicht viel zu sehen, weil Bauteile 
fehlen...

von Stefan (Gast)


Angehängte Dateien:

Lesenswert?

Im Anhang sind die Bauteile als .net angehängt

von Stefan (Gast)


Lesenswert?

Ich habe gerade mal etwas weiter gelesen, da ich PSpice Modelle der 
Hersteller verwende. Kann dies schon direkt zu den Problemen führen. 
Wahrscheinlich ja.. Oder was habt ihr da für Erfahrungen?

LinearTechnology stellt LTSpice Modelle zur Verfügung. Soll / muss man 
sich dann auf die Bauteile stürzen, wenn man dies nicht unter relativ 
idealen Bedingungen testen möchte?

VG

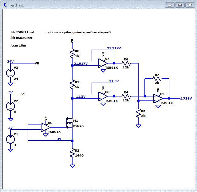
von Helmut S. (helmuts)


Angehängte Dateien:

Lesenswert?

Hallo,

> Simulation dauert zu lange

LTspice probiert hier mehrere Lösungsverfahren. Da es erst mit dem 
vorletzten klappt, dauert das. Mit dem nachfolgenden SPICE-Directive 
habe ich die ersten 3 Methoden übersprungen. Dadurch hat man ganz 
schnell das Ergebnis.

.options noopiter gminsteps=0 srcsteps=0



> WARNING: Less than two connections to node U6:VB_2_VREF.  This node is used by 
E:U6:58.

Ignorieren. Das ist kein Fehler.


> Instance "m:u9:_nmos1": Length shorter than recommended for a level 1 MOSFET.

Das Mosfet-Modell Level=3 stammt aus der Zeit als L und W im Bereich von 
10u waren. Da hier L=1u ist kommt eine Warnung, weil es sein könnte, 
dass die zugrunde liegenden Gleíchungen dafür nicht optimal sind. Das 
ist jetzt keine Besonderheit von LTspice sondern es betrifft alle 
SPICE-Programme da diese im Prinzip exakt die selben 
Transistor-Gleichungen verwenden.


Noch ein Tipp.´
Der TSB211 hat keine Rail-to-rail Eingangsstufe. Die Eingangsspannung 
darf nur von 0V bis 1V unterhalb der Versorgungsspannung sein.

Da das Opamp-Modell die gleiche Netlist-order wie das symbol "opamp2" 
hat, kann man das direkt verwenden.
Auch für den Mosfet benötigt man kein Extra-Symbol. Einfach "nmos" 
nehmen. Dann CTRL-Rechtsklick auf das Symbol, Prefix:MN nach Prefix:X 
ändern, OK.

Als kleines Bonbon hab eich noch die Spannungen aus der OP-Analyse an 
den Netzen sichtbar gemacht.

Warum hast du eigentlich die Modell-files auf ".net" umbenannt? Das ist 
völlig unnötig. Lass die Originalnanme. Dann kann man zumindest davon 
ausgehen, dass das die Originalfiles der Hersteller ist.

> Ich habe gerade mal etwas weiter gelesen, da ich PSpice Modelle der
Hersteller verwende. Kann dies schon direkt zu den Problemen führen.

Nein!
LTspice mag PSPICE Modelle besonders gern, weil LTspice besonders 
kompatibel zu PSPICE ist.


Gruß
Helmut

Bitte melde dich an um einen Beitrag zu schreiben. Anmeldung ist kostenlos und dauert nur eine Minute.
Bestehender Account
Schon ein Account bei Google/GoogleMail? Keine Anmeldung erforderlich!
Mit Google-Account einloggen
Noch kein Account? Hier anmelden.