Hallo, ich möchte eine Relaismatrix aufbauen. Die Matrixvariante wurde gewählt, da immer nur ein einzelnes Relais geschaltet werden muss. Die Ansteuerung eines einzelnen Relais erfolgt übersetzt wie im Anhang. Die Masse schalte ich über ein ULN2803 und UB+ bis jetzt über eine NPN,PNP Kombination um mit positivem TTL zu arbeiten. Gibt es eine Möglichkeit mit der sich die Zuschaltung von UB+ vereinfacht aufbauen lässt? (Evtl. ein IC ähnlich ULN2803 ?) Vielen Dank für Eure Hilfe!
Mawi schrieb: > Gibt es eine Möglichkeit mit der sich die Zuschaltung von UB+ > vereinfacht aufbauen lässt? (Evtl. ein IC ähnlich ULN2803 ?) In SMD gibt es PNP-NPN-Kombinationen. Z.B. IMD3A oder PIMD3 für 100 mA und IMD16A oder PIMC31 für 500 mA. Da sind die Vorwiderstände mit drin. Lowside kannst Du wahrscheinlich auch mit einem Digitaltransistor schalten, BCR141 oder (P)DTC143 kann 100 mA treiben. An die Relais selber muss dann jeweils noch eine Freilaufdiode.
Genau danach habe ich gesucht. Ich wusste nur nicht wie man es bezeichnet. Vielen Dank für die schnelle Hilfe Johannes!
soul e. schrieb: > An die Relais selber muss dann jeweils noch eine Freilaufdiode. Das ULN2803 besitzt eine Freilaufdiode und das UDN2981 ist wohl auch gegen Transienten geschützt. Wenn es zeitlich richtig geschaltet wird sollte es keine Probleme geben oder? Durch die Kombination brauche ich dann nur zwei Bauteile für eine 64 Relais Matrix.
Mawi schrieb: > Wenn es zeitlich richtig geschaltet wird sollte es keine > Probleme geben oder? > Durch die Kombination brauche ich dann nur zwei Bauteile > für eine 64 Relais Matrix. Du brauchst noch 64 Entkopplungsdioden.
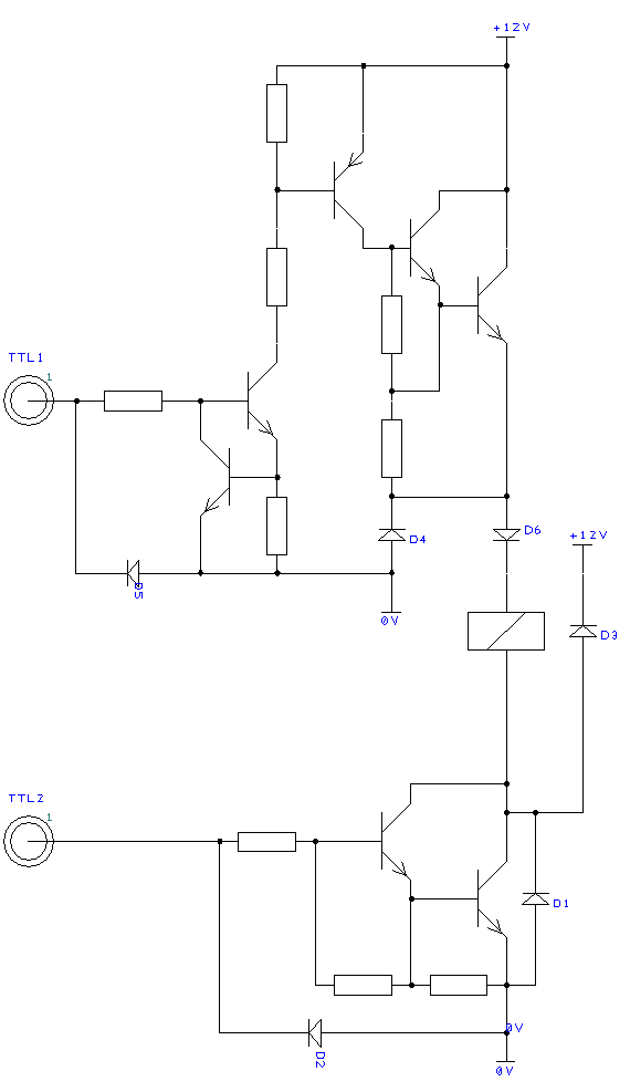
ralf schrieb: > Du brauchst noch 64 Entkopplungsdioden. Ralf hat recht, die Relaismatrix ist letztendlich wie ein Netzwerk aus Widerständen. In der Zeichnung gibt es beispielhaft 2 bestromte Anschlüsse (fett dargestellt) für Relais K5. Außerdem werden über K2 und K8 (-) sowie über K4 und K6 (+) weitere Relais bestromt (gestrichelt dargestellt). Je eine Diode in Reihe mit jeder Spule behebt das Problem. Bei ohmschen Verbrauchern (z.B. multiplexte Numitron-Röhren) funktioniert das, bei Relais wird im Abschaltmoment die Induktionsspannung in Sperrichtung dieser Diode wirksam, was mit hoher Wahrscheinlichkeit zu deren sofortigem/baldigem Ableben führt. Es ist also jeder Relaisspule eine Diode parallelzuschalten. Siehe Bild. Möglich wäre wohl auch der Einsatz einer Z-Diode mit U z > U rel in Reihe mit der Spule. Müsste man probieren (Schutzdioden im ULN/UDN aktivieren!). Gruß Johannes
Da habt Ihr natürlich recht. Ich werde es mit Z-Dioden als Entkopplung versuchen. Vielen Dank für die Erklärung. Gruß Mawi
Johannes R. schrieb: > Je eine Diode in Reihe mit jeder Spule behebt das Problem. > Bei ohmschen Verbrauchern (z.B. multiplexte Numitron-Röhren) > funktioniert das, bei Relais wird im Abschaltmoment die > Induktionsspannung in Sperrichtung dieser Diode wirksam, was mit hoher > Wahrscheinlichkeit zu deren sofortigem/baldigem Ableben führt. > Es ist also jeder Relaisspule eine Diode parallelzuschalten. Von der Notwendigkeit dieser zusätzlichen Diode bei jedem Relais bin ich nicht so recht überzeugt. Imho reicht eine Diode pro Relais (eben damit die Matrix funktioniert) aus. Wenn man dann beim Abschalten zuerst den ULN2803 abschaltet (und High-Side noch einen Moment angeschaltet lässt) wird über die im ULN2803 eingebaute Dioden die Energie der Relaisspule auf +12V ausgegeben. Hab ich einen Denkfehler?
Johannes R. schrieb: > Je eine Diode in Reihe mit jeder Spule behebt das Problem. > Bei ohmschen Verbrauchern (z.B. multiplexte Numitron-Röhren) > funktioniert das, bei Relais wird im Abschaltmoment die > Induktionsspannung in Sperrichtung dieser Diode wirksam > Es ist also jeder Relaisspule eine Diode parallelzuschalten. Siehe Bild. > Möglich wäre wohl auch der Einsatz einer Z-Diode mit U z > U rel in > Reihe mit der Spule. Tilo R. schrieb: > Von der Notwendigkeit dieser zusätzlichen Diode bei jedem Relais bin ich > nicht so recht überzeugt. Imho reicht eine Diode pro Relais Da gebe ich Tilo recht. Beim Abschalten des Relais entsteht die Induktionsspannung ja in entgegengesetzter Richtung zur vorherigen Schaltspannung. Wenn die Bedingung gilt, dass der High-Side-Treiber (UDN 2981) mit einer Verzögerung nach dem Low-Side-Treiber (ULN2803) abgeschaltet wird, sollte die Induktionsspannung sich während dieser Zeit über die Freilaufdiode des ULN2803 abbauen können.
Mawi schrieb: > Wenn die Bedingung gilt, dass der High-Side-Treiber (UDN > 2981) mit einer Verzögerung nach dem Low-Side-Treiber (ULN2803) > abgeschaltet wird, sollte die Induktionsspannung sich während dieser > Zeit über die Freilaufdiode des ULN2803 abbauen können. Der High-Side-Treiber UDN 2981 hat auch entsprechende Dioden, analog zum ULN2803, nur eben nach GND. Man kann in dieser Konstellation beide gleichzeitig abschalten. Der Relaistrom bricht dann sogar noch schneller ein, weil er gegen die Versorgungsspannung + 2 Diodenstrecken arbeitet (anstatt einer Diodenstrecke allein).
@Tilo, @Mawi: Denkt daran, dass D1 (s. Bild) zur Entkopplung nötig ist. Im Abschaltmoment schützen zwar die Dioden im ULN/UDN die Schalttransistoren, trotzdem steht die Induktionsspannung U_ind an D1 an, die damit die volle Spannungsspitze abkriegt! Denkt nochmal drüber nach. MfG Johannes Edit: @Mod: Bitte zweites Bild löschen, danke!
Tilo R. schrieb: > Der High-Side-Treiber UDN 2981 hat auch entsprechende Dioden, analog zum > ULN2803, nur eben nach GND. Ich habe der Vollständigkeit halber das Ersatzschaltbild aus dem Datenblatt des UDN 2981 übernommen. Wenn ich das richtig sehe ist hier D4 die Freilaufdiode des UDN 2981 und D3 die des ULN2803. Danke für die Hinweise Tilo. Das Vereinfacht die Ansteuerung und der Schaltungsaufwand ist auch minimal.
Johannes R. schrieb: > Denkt daran, dass D1 (s. Bild) zur Entkopplung nötig ist. Richtig. Ganz genau so, wie wenn die Matrix nur Ohm'sche Verbraucher hätte. > Im Abschaltmoment schützen zwar die Dioden im ULN/UDN die > Schalttransistoren, trotzdem steht die Induktionsspannung U_ind an D1 > an, die damit die volle Spannungsspitze abkriegt! > Denkt nochmal drüber nach. Falsch. Es scheint hier ein grundsätzliches Verständnisproblem zu geben, wie die Induktionsspannung denn überhaupt entsteht. Die hohe (!) Spannungsspitze, die jeder beobachten kann wenn er mal eine Spule ohne Schutzdiode abschaltet entsteht in einer richtig entworfenen Schaltung gar nicht. Es ist nicht so, dass die Spule beim Abschalten denkt: so, jetzt mach ich mal ordentlich Spannung! (Wie viel eigentlich?) Der Denkansatz zum Verständnis ist anders: Prinzipiell möchte die Relaisspule den im Moment fließenden Strom erhalten. Der ändert sich nur, wenn entsprechend lang eine entsprechende Spannung an der Spule anliegt. Beim Einschalten ist das einfach, da versteht jeder, dass (bei gegebener Versorgungsspannung) der Strom nur langsam steigt. Beim Ausschalten ist es eben genau umgekehrt, es braucht Zeit * Spannung (diesemal mit anderer Polarität), damit der Strom bis auf 0 sinkt. Zur Not wird diese Spannung eben von der Spule erzeugt. Daher kommt dann der hohe Induktions-spannungs-puls: Wenn wir plötzlich keinen Weg mehr für den fließenden Strom anbieten, dann muss eben die Spannung hoch, theoretisch bis ins unendliche, praktisch bis die Isolation irgendwo nachgibt. Man kann auch mit dem Energiesatz argumentieren: in der Spule ist 1/2 LI² gespeichert und diese Energie muss irgendwie - über das Integral U*I dt, d.h. über eine gewisse Zeit lang, abgebaut werden. Wenn man aber einen Pfad für den Spulenstrom anbietet kann man auch die Höhe der Induktionsspannungsspitze berechnen. Anbei ein Bild, in dem die Spannungen der entsprechenden Masche eingezeichnet sind. Es ergibt sich damit: Uind = Ud1 + Ud4 + Uv + Ud3 (Den Innenwiderstand der Spule und Spannungsversorgung mal vernachlässigt) Nehme ich als Vorwärtsspannung der Dioden 1V an so beträgt Uind gerade mal 15V. Abzüglich Ud1 ist das dann auch die Sperrspannung, die die anderen D1-Dioden in der Matrix aushalten müssen. Wo geht in diesem Fall die Energie der Spule hin? In die Verlustleistung der Dioden (3*Ud*Id), sie wird im Innenwiderstand der Spule verheizt UND sie wird in die Versorgungsspannung zurückgespeist. Deshalb muss die Spannungsversorgung an der Kathode von D3 mit einem Kondensator gepuffert sein, der die Energie aufnimmt. Alternativ könnte an D3 zu GND auch ein Widerstand oder eine Z-Diode angeschlossen werden. (Die Spannungsverhältnisse könnt ihr ja jetzt ausrechnen) Und da wären wir dann auch beim Hinweis zum Platinenlayout: Der Pfad D3-Kondensator-D4 sollte niederimpedant sein, d.h. kurz. Als Denksportaufgabe überlasse ich euch, über die Maschen nachzudenken, die a) mit der vorgeschlagenen Schutzdiode b) beim zuerst einseitigen Abschalten der Treiber entstehen. Gleichzeitig kann man darüber nachdenken, warum der Relaisstrom bei b) langsamer und bei a) noch langsamer abfällt als ohne Diode und gleichzeitigem Abschalten
Tilo R. schrieb: > Wo geht in diesem Fall die Energie der Spule hin? In die Verlustleistung > der Dioden (3*Ud*Id), sie wird im Innenwiderstand der Spule verheizt UND > sie wird in die Versorgungsspannung zurückgespeist. Deshalb muss die > Spannungsversorgung an der Kathode von D3 mit einem Kondensator > gepuffert sein, der die Energie aufnimmt. Alternativ könnte an D3 zu GND > auch ein Widerstand oder eine Z-Diode angeschlossen werden. Das mit dem Kondensator verstehe ich nicht ganz. Zwischen Kathode von D3 (Also V+) und GND wäre der Kondensator doch dauerhaft geladen. Inwiefern würde dieser dann eine Einspeisung aus der Spule in die Versorgung verhindern? Tilo R. schrieb: > Und da wären wir dann auch beim Hinweis zum Platinenlayout: Der Pfad > D3-Kondensator-D4 sollte niederimpedant sein, d.h. kurz. Wieso muss der Pfad kurz sein? Danke und Gruß
@Tilo R. Hast recht, die Spule wirkt im Betrieb als "Stromsenke" und nach Abschaltung als Stromquelle mit gleicher Stromrichtung aber gegenpoliger Spannung. Ich war nur von der umgepolten Spannung ausgegangen, nicht von der Stromrichtung. Asche auf mein Haupt! (Reicht ein halber Eimer??? ;-)) ) Gruß Johannes
Mawi schrieb: > Das mit dem Kondensator verstehe ich nicht ganz. Zwischen Kathode von D3 > (Also V+) und GND wäre der Kondensator doch dauerhaft geladen. Inwiefern > würde dieser dann eine Einspeisung aus der Spule in die Versorgung > verhindern? Richtig, der hängt dauerhaft geladen an der Versorgungsspannung. Die Einspeisung verhindern kann er nicht, aber ein bischen wegpuffern. Aus Sicht der Versorgung sieht das ja so aus: die ist belastet durch den Laststtrom Relais. Und im Ausschaltmoment dreht sich das ganze sehr schnell vom Stromverbraucher zur Stromquelle. Und diese "Störung" möchte man glätten. Das Relais liefert kurzfristig ja den gesamten Nennstrom zusätzlich in die Schaltung. Was, wenn das keiner verbraucht? Kann der Spannungsregler damit umgehen? Und der Kondensator hilft dann, das aufzunehmen. (Ich rechne manchmal auch überschlägig aus, um wie viel Volt die Versorgungsspannung steigen würde, wenn die ganze Energie 1/2 LI² oben drauf in diesen Kondensator gehen würde. Leider stehen Relaisinduktivitäten selten im Datenblatt.) > > Tilo R. schrieb: >> Und da wären wir dann auch beim Hinweis zum Platinenlayout: Der Pfad >> D3-Kondensator-D4 sollte niederimpedant sein, d.h. kurz. > > Wieso muss der Pfad kurz sein? Das ist wie mit Abblockkondensatoren. Da soll man auch nicht zuerst mit der Leitung Spazierenfahren. Johannes R. schrieb: > Asche auf mein Haupt! (Reicht ein halber Eimer??? ;-)) ) nicht nötig :-) Wir haben alle schon mal was falsch eingeschätzt! Grüße, Tilo
Alternativ oder zusätzlich zum Kondensator wäre noch eine Zenerdiode (oder ähnlich) zur Begrenzung der Versorgungsspannung sinnvoll. So sehr groß ist die in der Relaisspule gespeicherte Energie in der Regel auch nicht. D.h. der Kondensator muss in der Regel nicht besonders groß sein, wenn die Spannung etwas ansteigen darf. Ggf mag der Spannungsregler (sofern man einen hat) eine Diode parallel. Einige mögen es nicht so wenn die Ausgangsspannung höher wird als die Eingangsspannung.
Bitte melde dich an um einen Beitrag zu schreiben. Anmeldung ist kostenlos und dauert nur eine Minute.
Bestehender Account
Schon ein Account bei Google/GoogleMail? Keine Anmeldung erforderlich!
Mit Google-Account einloggen
Mit Google-Account einloggen
Noch kein Account? Hier anmelden.





