Servus zusammen, vielleicht hat jemand eine Empfehlung einer Mikrocontroller-Serie für mich: Da sich die Aufgaben erweitert haben, soll neben einem Raspberry Pi ein Mikrocontroller zusätzliche Arbeiten ausführen. PWM für einen Lüfter, Helligkeitssensor (Displayhelligkeit des Pi´s wird angepasst), Hoch und Runterfahren des Pi´s per Taster. Gerade letzte Funktion gibt einen Grund warum ich zu einem Gedanke für einen externen Mikrocontroller kam. Der LTC2954, der momentan in Verwendung ist, gibt ein paar Einschränkungen. Insgesamt ist es mithilfe eines Mikrocontrollers wohl auch günstiger. ---> Perfekt wäre es allerdings, wenn der Pi es zu Beginn selber flasht. Könnte auf mehrere Stück einfacher sein. Habt Ihr eine Idee? ATtiny? ATmega? Pic? ... Ich danke Euch schon mal :) Grüße
> Da sich die Aufgaben erweitert haben, soll neben einem Raspberry Pi ein > Mikrocontroller zusätzliche Arbeiten ausführen. PWM für einen Lüfter, > Helligkeitssensor (Displayhelligkeit des Pi´s wird angepasst), Hoch und > Runterfahren des Pi´s per Taster. Klingt so als wenn es keinen Grund fuer einen externen Microcontroller gibt. > Habt Ihr eine Idee? ATtiny? ATmega? Pic? ... Wenn du unbedingt einen Controller verwenden willst dann nimm einfach irgendeinen. Was du da vorhast ist banal und sollte jeder Microcontroller koennen. Olaf
Dominik P. schrieb: > Habt Ihr eine Idee? ATtiny? ATmega? Pic? ... Da würde ich ein ATmega32u4 empfehlen, wie auch auf dem Arduino Leonardo und Pro Micro verbaut ist. Die kann man dann per USB an den RPi anschließen. (Wenn der µC ein USB CDC implementiert) Für µC ohne USB: Der RPi hat auch UART an den GPIOs, da sollte man aber vorher die Serielle Konsole und die Kernel-Bootausgaben deaktivieren. Beides in der /boot/cmdline.txt Was auch geht ist Kommunikation über I2C
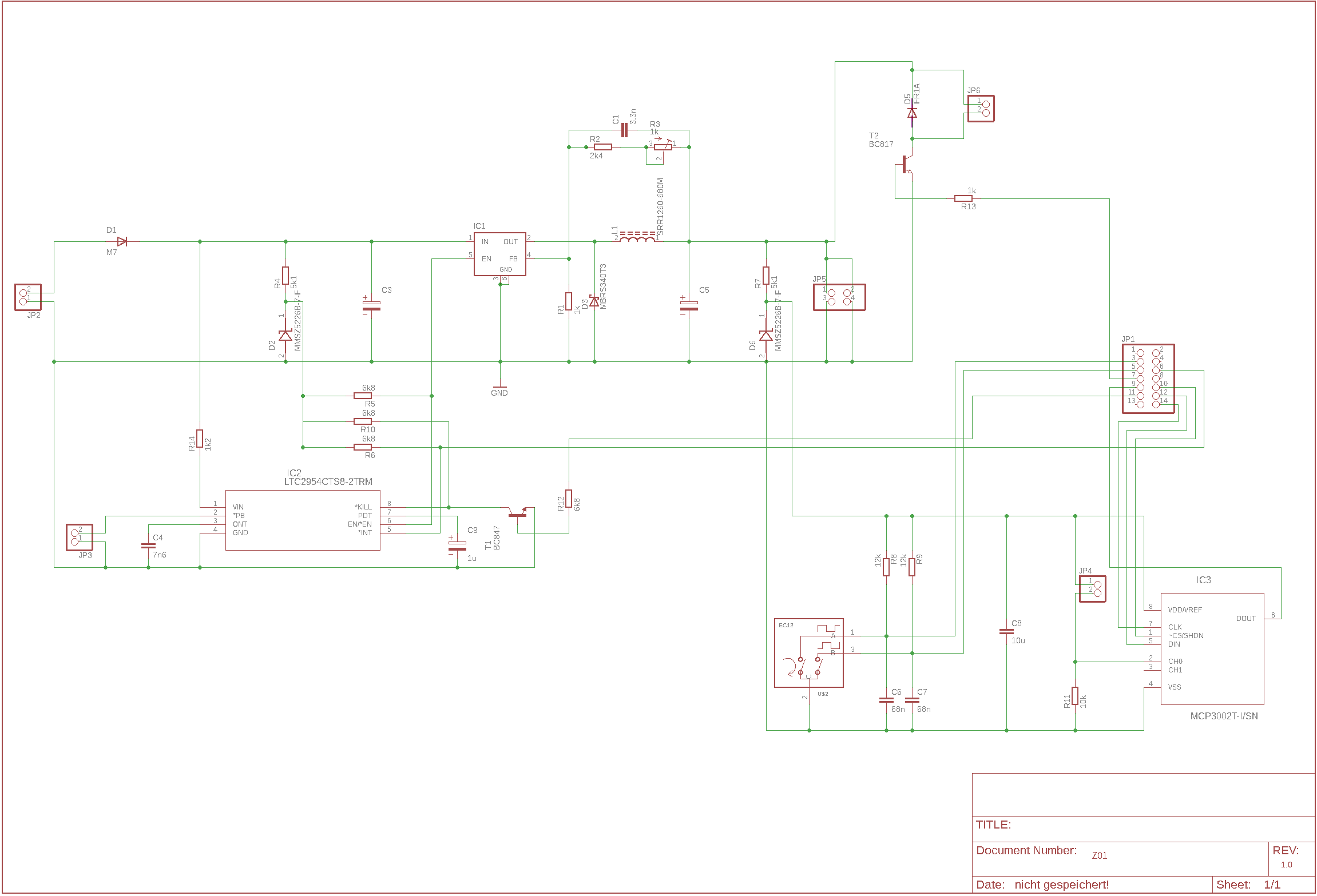
C6 und 7, parallel zu den Inkrementalgeberkontakten solltest Du weglassen, langfristig werden die Kontakte damit verbrannt.
Nimm einen beliebigen tiny/mega mit genügend Pins neben den SPI Pins. Kommunikation und flashen läuft dann über SPI.
C.K. schrieb: > Da würde ich ein ATmega32u4 empfehlen anyavr schrieb: hatte bei mir irgendwie geklemmt, war nicht in der IDE > Nimm einen beliebigen tiny/mega mit genügend Pins neben den SPI Pins. > Kommunikation und flashen läuft dann über SPI. kann nur am PI mit 3,3V ohne Pegelwandler und ist durch 3,3V auf 8MHz begrenzt und ich empfehle einen Arduino, nano328p, uno, mega2560 mit der IDE 1.8.5 kann auch auf dem PI installiert werden und ist am USB dann auch kein Problem mit dem Datenaustaustausch ohne extra Pegelwandlung wegen 5V und Programmierung vom PI auch aus der IDE möglich. sonst hatte ich mal simpel Rx und Tx gekreuzt mit 470 Ohm Serienwiderstände und am PI BAT42 nach 3,3V als Ableitdioden, nur dann keine Programmierung.
Dominik P. schrieb: > ---> Perfekt wäre es allerdings, wenn der Pi es zu Beginn selber flasht. Bei jedem Einschalten? das ist überflüssig und auch völlig unüblich. Georg
Ich habe einen ganz normalen Arduino Uno per USB an den Raspi angeschlossen. Der Arduino übernimmt die Dekodierung der Infrarot-Fernbedienung, und der Raspi bekommt dann die Tastencodes. Funktioniert 24/7 schon seit Jahren.
Hi Als Alternative dazu einen LPC von NXP. Dann einen mit integriertem I2C Bootloader. Der kann dann Initial vom RPi programmiert werden. Oder über UART. Dann ist die Auswahl etwas größer. Matthias
Hallo zusammen, danke für die Antworten:) Olaf schrieb: >> Da sich die Aufgaben erweitert haben, soll neben einem Raspberry > Pi ein >> Mikrocontroller zusätzliche Arbeiten ausführen. PWM für einen Lüfter, >> Helligkeitssensor (Displayhelligkeit des Pi´s wird angepasst), Hoch und >> Runterfahren des Pi´s per Taster. > > Klingt so als wenn es keinen Grund fuer einen externen Microcontroller > gibt. > >> Habt Ihr eine Idee? ATtiny? ATmega? Pic? ... > > Wenn du unbedingt einen Controller verwenden willst dann nimm einfach > irgendeinen. Was du da vorhast ist banal und sollte jeder > Microcontroller koennen. > > Olaf Eigentlich kann der Pi alles übernehmen. Allerdings nicht das Hoch- und Herunterfahren per Taster. Zumindest nicht so, dass er bei dem ersten Anschluss an die Stromquelle nicht hochfährt. Deshalb der LTC2954. Allerdings schaltet er dem Pi relativ schnell die Spannung ab. Individuell wäre ich mit einem Mikrocontroller. - Nicht bei jedem Einschalten wird geflasht. - Da es in einem Gehäuse verbaut ist, wird es wohl mit dem Arduino eng. - Werde mir mal wohl einfach was bestellen und sehen wie es läuft ;) Danke Euch Allen! ;)
Hallo, ich würde ein STM32 empfehlen, je nach Aufgabe gibt es genug Auswahl und lässt sich einfach über den PI programmieren. Die Realtimeaufgaben bewerkstelligt der STM32 ohne Probleme. Beispiele, Community und Hilfe gibt es mehr als genug.
Bitte melde dich an um einen Beitrag zu schreiben. Anmeldung ist kostenlos und dauert nur eine Minute.
Bestehender Account
Schon ein Account bei Google/GoogleMail? Keine Anmeldung erforderlich!
Mit Google-Account einloggen
Mit Google-Account einloggen
Noch kein Account? Hier anmelden.
