Hallo liebe Menschen für meine Technik Arbeit will ich eine akustische Lichtorgel, bauen, welche über ein Mikrofonsignal gestuert wird bauen. Nun bin ich mir nicht sicher ob Tschebyscheff Filter 2. Ordnung die beste Wahl sind - die Flankensteilheit ist von Vorteil und wichtig für die Lichtorgel jedoch macht mir die Welligkeit im Amplitudengang sorgen - wird dies negative Auswirkungen haben? Bzw nach gleichrichtung der Wechselspannung zu Blinken des LEDS führen? Leider kenne ich mich gar nicht aus - vllt ist diese Frage auch blöd. vielen Dank !!! Grüße
Moin, Nee, das wird schon klappen. Bei 2. Ordnung sind die Unterschiede zwischen den verschiedenen Filterarten eh' noch nicht so riesig. Gruss WK
Die hier ist bewährt und einfach aufzubauen. http://www.dieelektronikerseite.de/Circuits/3%20Kanal%20LED-Lichtorgel.htm Habe ich auch schon mit LED sowie dort und mit Optokoppler+Triac für 250W Halogenlampen aufgebaut (MOC3063 und TICxxx oder so, irgendwas aus der Bastelkiste). Leider sind die Lampen ein bisschen Träge, mit LEDs finde ich das besser.
Safari schrieb: > Leider sind die Lampen ein bisschen Träge, mit LEDs finde ich das > besser. LEDs passen gut für flackernde mehrkanalige Vintage-Lichtorgeln aus den 70er-Jahren. Heutzutage triggert man Lichtorgeln präzise im Bassrhythmus. Da kann man durchaus noch herkömmliche (Halogen-) Glühlampen verwenden.
Safari schrieb: > Die hier ist bewährt und einfach aufzubauen. das ding trennt aber die kanäle miserabel. such mal nach elv lo12 (pdf) ist ne dreikanal lo mit mosfet ausgangsstufen. da n ssr drann zu hängen ist auch kein hexenwerk. als lampen dienen hier farbige r80/60w glühlampen vom freundlichen chinamann.sollte das einganssignal stark schwanken ist es günstig der lo einen dynamikkompressor vorzuschalten der hält den pegel an seinem ausgang dann in grenzen konstant.
Maya R. schrieb: > Nun bin ich mir nicht sicher ob Tschebyscheff Filter 2. Ordnung die > beste Wahl sind - die Flankensteilheit ist von Vorteil und wichtig für > die Lichtorgel jedoch macht mir die Welligkeit im Amplitudengang sorgen Du kannst dir doch dein eigenes Filter ganz nach deinen Wünschen selbst machen. Es muss nicht Butterworth, Bessel oder Tschebyscheff sein. Im Anhang mal ein Vergleich verschiedener Filter mit gleicher Grenzfrequnz (90° Phase) aber unterschiedlich steilem Übergang in den Sperrbereich und unterschiedlicher Welligkeit. Wenn man das Produkt der Kapazitäten konstant hält, bekommt man immer die gleiche (Phasen-) Grenzfrequenz. Mit steigendem Kapazitätsverhältnis steigt die Steilheit und die Welligkeit.
Nimm die Schaltung @safari. Die scheint erprobt. Musik in Farben umzusetzen ist nicht so easy wie's scheint: Dynamik-Anpassung, Frequenzaufteilung ... mfg Achim
Bastler schrieb: > Heutzutage triggert man Lichtorgeln präzise > im Bassrhythmus. Sagt wer? Viele möchten eigentlich nur eine Farbe für die Bässe und die anderen für die Höhen, damit man knackige von weichen Bässen unterscheiden kann.
Maya R. schrieb: > Nun bin ich mir nicht sicher ob Tschebyscheff Filter 2. Ordnung die > beste Wahl sind - die Flankensteilheit ist von Vorteil und wichtig für > die Lichtorgel Echt ? Bei nur 3 Freqeunzbändern und Farben wäre es doch sehr langweilig, Signale bis 440 Hz mit rot, bis 4400Hz mit gelb und ab 4400Hz mit blau auszugeben, wie sollte man da 100 von 400 Hz unterscheiden ? Das macht man doch über Mischfarben, etwas gelb zum rot, und dafür braucht man gerade KEINE steilen Filter. Daher ist eine simple Schaltung genau angemessen http://www.produktinfo.conrad.com/datenblaetter/100000-124999/116246-as-01-de-3_Kanal_Lichtorgel.pdf (ich verstehe jetz auch gerade nicht, warum in dieser Schaltung nur Thyristoren statt TRIACs verwendet werden, tja).
Maya R. schrieb: > eine akustische Lichtorgel, bauen, > welche über ein Mikrofonsignal gestuert wird Wenn man mit Mikrofon ansteuert, braucht man zwingend auch eine AGC. Deutlich einfacher wird es, wenn man irgendwo Linepegel abgreifen kann und den in das Gerät einspeist.
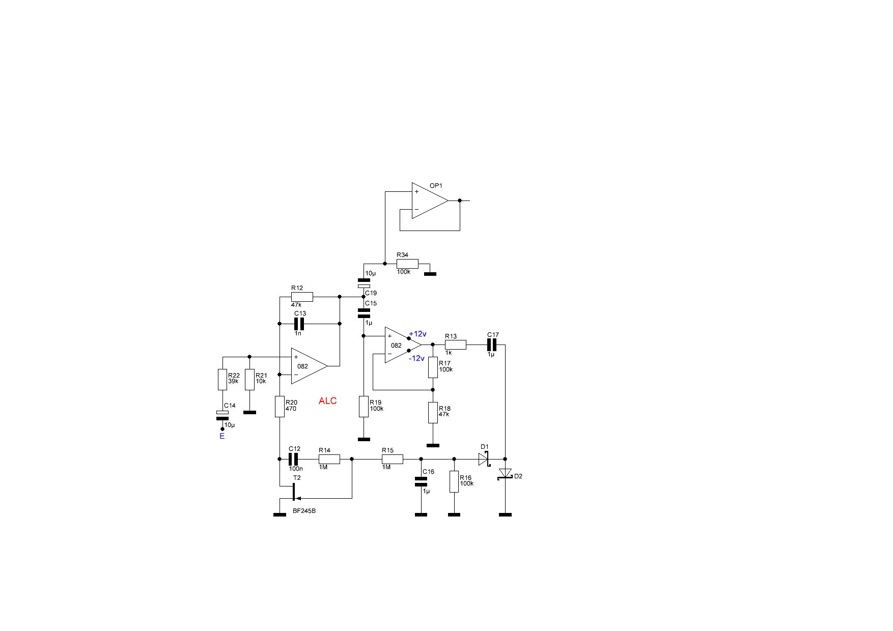
Axel S. schrieb: > Deutlich einfacher wird es, wenn man irgendwo Linepegel abgreifen kann > und den in das Gerät einspeist. wenn man kann. oft kann man nicht. ne alc ist aber keine schlechte idee. eine variante von vielen. der ne570/572 macht sich auch ganz gut. mfg
Perfekt, dankeschön! Die Anregungen sind toll, jedoch habe ich bereits festgelegt die Orgel mit Mikro zu bauen - diesem würde ein NF Verstärker folgen, dann die Drei Pässe mit OPV und evtl Poti, dann eine Gleichrichtung dann die LEDS - würde dass so in etwa funktionieren? hätte jetzt noch eine Frage - und zwar bekomme ich nich den richtigen Überblick über die OPVs - in einem Hochpass bzw tiefpass funktionieren diese doch als Integrierer oder Differenzierer oder? Jedoch habe ich in allen Beispielschaltungen immer verschiedene OPVs gefunden - kann ich sowohl für Tief, Hoch und Bandpass den gleichen nehmen wenn ich eine Tschebyscheff Filterung 2. Ordnung baue? Ich habe beispielsweise mal einen TL 084 gekauft. Vielen Vielen Dank!
Moin, Maya R. schrieb: > würde dass so in etwa funktionieren? Schon gut moeglich. Maya R. schrieb: > in einem Hochpass bzw tiefpass funktionieren > diese doch als Integrierer oder Differenzierer oder? Nicht so ganz. Integrierer und Differenzierer neigen zu Problemen, wegen der hohen Verstaerkung nahe 0 Hz bzw. bei hohen Frequenzen. Hoch- und Tiefpaesse sind da gutmuetig. Da bleibt die Verstaerkung im Durchlass dann irgendwo bei "haushaltsueblichen" Groessen. Maya R. schrieb: > kann ich sowohl für Tief, Hoch und Bandpass den gleichen > nehmen Ja. Mit so einem 4fach OpAmp wie z.B. dem TL084 koenntest du z.b. 1x TP, 1x HP und 1x BP(bestehend aus 1x TP und 1x HP) aufbauen. Gruss WK
Maya R. schrieb: > würde dass so in etwa funktionieren? ich würde das so bauen. mikro + vorvestärker dann die alc danach das filter deiner wahl und den folgt der kram wie in der lo12. wie man der lo12 ne led z.b. in einem ssr mit zc folgen lässt wird ja im elv beitrag erklärt. natürlich kannst du als schaltstufen so wie in der lo12 auch passende mosfet verwenden. ich hab der lo ssr verpasst.
brauche ich wirklich zwangsläufig einen ALC/AGC ? Auch wenn ich es möglichst simpel halten will - gibt es dann eine einfachere Lösung? Ich bin so schon ganz schön am struggeln... Danke !!!!! Ganz großen Dank
Maya R. schrieb: > Ich bin so schon ganz schön am struggeln. Ein einziger LM324 reicht aus. Den ersten OP als Mikrofonverstärker und die anderen drei für die Filter (Tiefen, Mitten und Höhen).
Maya R. schrieb: > Ich habe beispielsweise mal einen TL 084 gekauft. Der kann halt als steinzeitalter OpAmp wie ein uA741 nicht von 0V bis 3V und von VCC-3V bis VCC messen und ausgeben, sondern nur zwischen 3V und VCC-3V. Daher verwenden viele Schaltungen mit ihm eine positive und eine negative Versorgungsspannung. Wenn der Aufwand nicht stört, kann man zum fast allerbilligsten greifen was es gibt.
@ Maya R.: > brauche ich wirklich zwangsläufig einen ALC/AGC ? Nur, wenn Du nicht bei jedem neuen Titel/Quelle am "Knöpfchen" drehen willst. Btw., eine CD hat einen Dynamik-Umfang von 90dB, eine LED dürfte zwischen kaum noch sichtbar und Maximum bestenfalls Faktor 100 haben. Evtl. solltest Du auch über eine Dynamik-Kompression nachdenken (quasi eine schnelle AGC), wenn Du mehr haben willst, als ein Aus-An-Flackern. mfg Achim
Habe jetzt einen TL074 - brauch dieser zwangsläufig eine + und minus Spannung ?? Woher weiß ich dass? Kann ich nicht einfach GND und 12 V anschliesen? Danke nochmal !
Moin, Maya R. schrieb: > Kann ich nicht einfach GND und 12 V anschliesen? Jedem "normalen" OpAmp ist's voellig wurscht, ob er an eine "Einfach"- oder "Doppel"-Spannungsversorgung angeschlossen ist. Das kriegt der nicht mit, denn er hat ja selbst keinen "GND" Pin. Also: Ja, du kannst den an GND und 12V anschliessen. Musst aber gucken, dass er aber dann innerhalb seines Spannungsbereichs "operiert". Guck' dir mal die beiden letzten Schaltungen auf dieser Seite an: https://www.mikrocontroller.net/articles/Operationsverst%C3%A4rker-Grundschaltungen#Spannungsversorgungen Da wird mit R3,R5 und C3 eine entsprechende Vorspannung erzeugt, damit der OpAmp innerhalb von 0V und 12V operiert. Gruss WK
Maya R. schrieb: > Habe jetzt einen TL074 - brauch dieser zwangsläufig eine + und minus > Spannung ?? Ja. Jedenfalls muss die um mindestens 3V negativer bzw. positiver als das Signal sein und einen bestimmten Mindestwert haben. > Woher weiß ich dass? Datenblatt: Eingangsspannungsbereich, Ausgangsspannungsbereich. > Kann ich nicht einfach GND und 12 V anschliesen? Im Prinzip ja. Allerdings musst du (mit einem Rail-Splitter) dafür sorgen, dass die DC-Spannungen an den Eingängen im zulässigen Bereich liegen.
Das ist doch viel zu kompliziert für eine Auswertung eines Signals. Da reicht auch ein unsymmetrischer einfach beschalteter OP. Zu der Frage nach den Frequenzen: Ich würde es zumindest oktaven-weise splitten, weil der Bass sich über mehre Töne erstrecken kann und zu nahe zusammenliegende Frequenzen keine Information bieten. Außerdem ist es so, dass ein Bass immer auch hohe Frequenzen hat. Je knackiger der ist, desto mehr hohe Frequenzen. Dann leuchten die an deren Lampen auch mit. Ich würde vielleicht 6 Filter benutzen jeweils zwei zusammenschalten, um eine Oktave abzudecken: 50Hz, 100Hz 200Hz, 300Hz 400Hz, 600Hz Die Oberwellen der Bässe im Bereich 25Hz ... 125Hz koppeln dann direkt mit den Harmonischen 2,3fach rein. Mehr haben die nicht drin.
Bitte melde dich an um einen Beitrag zu schreiben. Anmeldung ist kostenlos und dauert nur eine Minute.
Bestehender Account
Schon ein Account bei Google/GoogleMail? Keine Anmeldung erforderlich!
Mit Google-Account einloggen
Mit Google-Account einloggen
Noch kein Account? Hier anmelden.

