Hallo Da ein Kollege und ich für eine Arbeit eine Gleichrichterschaltung benötigen, welche vorgegebene MOSFETs (mit integriertere Body Diode) beinhalten soll, ist unsere Frage: Kann man eine gesteuerte Sechspuls-Brückenschaltung aus MOSFETs realisieren? Weiß jemand von euch wie man die Ansteuerung eines solchen Schaltung in LTspice realisieren kann? (Schaltung unserer Simulation im Anhang) Danke im Voraus.
Max M. schrieb: >Kann man eine gesteuerte Sechspuls-Brückenschaltung aus MOSFETs >realisieren? Nein, wegen der integrierten Body Diode.
C2M... FETs klingt stark nach Crees SiC Mosfets. Das wird ein teurer Spaß, wenn ihr damit die Grundlagen der Leistungselektronik erlernen wollt. Um die Frage zu beantworten: Ja, man kann mit den Dingern einen getakteten Gleichrichter realisieren. Man benötigt dazu idR die Clark Park Transformation und eine funktionierende PLL. Der Rest ist Raumzeigermodulation und Hardware Entwicklung. Beachte bitte eine vernünftige Oberstrom - Sicherung zu implementieren und eine Kurzschlusserkennung der Fets einzubauen. Viel Erfolg,
Max M. schrieb: > Kann man eine gesteuerte Sechspuls-Brückenschaltung aus MOSFETs > realisieren? Wenn du die Mosfet umdrehst und eine serielle Diode dazu hängst um die Body-Diode zu sperren sollte es meiner Meinung nach funktionieren. Normalerweise verwendet man dazu aber Triacs. Max M. schrieb: > Weiß jemand von euch wie man die Ansteuerung eines solchen Schaltung in > LTspice realisieren kann? Einfach eine Spannungsquelle (PWM) oder behavioral Voltage Quelle in jeden Gate-Source Pfad.
MiMa schrieb: >> Kann man eine gesteuerte Sechspuls-Brückenschaltung aus MOSFETs >> realisieren? > > Wenn du die Mosfet umdrehst und eine serielle Diode dazu hängst um die > Body-Diode zu sperren sollte es meiner Meinung nach funktionieren. Genau. Eie Diode in Serie... welchen Sinn hätten dann die MOSFTs noch? Ein paar extra Schaltverluste vielleicht? Mal im Ernst. Die FETs sind genau richtig herum eingebaut und da braucht es auch keine Seriendioden....
Habe mal ein Ladegerät gesehen wo der Gleichrichter so eingespart wurde. Also scheint es zu funktionieren.
Man muss dann die 6 FET so ansteuern, dass jeder zur "richtigen Zeit" leitet. Also jeweils dann, wenn die betreffende "integrierte Diode" schon von alleine leiten würde. In diesem Moment liegt der Einschaltwiderstand des FET parallel zur Body-Diode, man spart dann Durchlassverluste.
Elektrofan schrieb: > man spart dann Durchlassverluste. Man kann aber nicht abregeln, wie es z.B. mit Triacs geht.
Danke für eure unterstützung. Nochmal zu unserem Problem: Bei unserer Simulation kamen wir zum Ergebnis das nur die Body Diode eine ungesteuerte Sechspuls-Brückenschaltung erzeugt hat und die MOSFETs unwirksam waren. Wie können wir die Body Diode überbrücken, sodass wir nur die MOSFETs ansteuern können und die Spannung dadurch verändern können.
Steuern geht nur, wenn man je 2 FETs antiseriell schaltet, d.h. 12 FETs werden benötigt + 6 Ansteuerschaltungen + 6 Optokoppler + 6 Stromversorgungen.
Mir kräuseln sich schon die Haarlocken, wenn ich so etwas lese Max M. schrieb: > in LTspice realisieren Realisieren ist für mich was anderes als eine Simulation in LTspice basteln. > (Schaltung unserer Simulation im Anhang) Was soll daran bitte eine Simulation sein? Gebt euch mal ein bisschen mehr Mühe. Das sind sechs MOSFETS richtig orrientiert. Gratulation... Ein bisschen mehr Eigenleistung solltet ihr schon reinstecken. Damit ihr was zum spielen habt: Datenblatt LTC4359, Funktionsblöcke auf Seite 6.
Peter D. schrieb: > Steuern geht nur, wenn man je 2 FETs antiseriell schaltet, d.h. 12 FETs > werden benötigt + 6 Ansteuerschaltungen + 6 Optokoppler + 6 > Stromversorgungen. Oke. Weißt du wie solche Ansteuerschaltungen ausschauen könnte(in LTspice)? Jack schrieb: > Damit ihr was zum spielen habt: Datenblatt LTC4359, Funktionsblöcke auf > Seite 6. Danke für die Rückmeldung. Werden wir uns anschauen.
Current Fed? schrieb: >Günter Lenz schrieb: >> Nein, wegen der integrierten Body Diode. > >Inwiefern stört diese? Weil dann kein Gleichrichten möglich ist. Wenn die FETs dann durchgesteuert werden, gibt es einen vollen Kurzschluß. Die gezeigte Schaltung kann also so nicht Funktionieren. Um das Problem zu beheben, müßte jedem FET noch eine Diode in Reihe geschaltet werden.
Günter Lenz schrieb: > Weil dann kein Gleichrichten möglich ist. Wenn die > FETs dann durchgesteuert werden, gibt es einen > vollen Kurzschluß. Die gezeigte Schaltung kann also > so nicht Funktionieren. Um das Problem zu beheben, > müßte jedem FET noch eine Diode in Reihe geschaltet > werden. Wenigstens jemand der mich (bzw. die Grundgesetze der Elektronik) versteht.. :-)
Max M. schrieb: > Nochmal zu unserem Problem Welches also nicht ist, die "ganz normale" Gleichrichtung effizienter (via Synchrongleichrichtung) zu gestalten, wie es aussieht. Peter D. schrieb: > Steuern geht nur, wenn man je 2 FETs antiseriell schaltet Kommen wir doch mal vom vermeintlichen Problem zur gesicherten Lösung: Geht es einfach nur darum, aus 3P einen variablen Gleichspannungsbus <= der ungesteuert gleichgerichteten Spannung zu erzeugen (+ evtl. PFC)? Denn dies läßt sich auf ganz verschiedene Weise realisieren. Hier mal ein Überblick (es sind aber auch Boost-Topologien dabei): http://citeseerx.ist.psu.edu/viewdoc/download?doi=10.1.1.462.3042&rep=rep1&type=pdf Hier etwas mit nur 2 aktiven Schaltern: http://ipasj.org/IIJEE/Volume2Issue1/IIJEE-2013-12-02-015.pdf MiMa schrieb: > Wenigstens jemand der mich (bzw. die Grundgesetze der Elektronik) > versteht.. :-) Sorry, MiMa - ich hatte nicht begriffen, worum genau es ging.
Günter Lenz schrieb: > Um das Problem zu beheben, > müßte jedem FET noch eine Diode in Reihe geschaltet > werden. Und die FETs umgedreht.
MiMa schrieb: > Wenigstens jemand der mich (bzw. die Grundgesetze der Elektronik) > versteht.. :-) Vielleicht die Grundgesetze der Elektronik, aber nicht die Grundgesetze der Leistungselektronik. Die gezeigte Schaltung ist ein üblicher Dreiphasen Gleichrichter. Habe ich schon mehrfach so aufgebaut. Mit geeigneter Ansteuerung gibt es dort keine Kurzschlüsse. Gruß, Edit: https://electronics360.globalspec.com/article/9845/wolfspeed-sic-mosfets-enable-radical-improvements-in-efficiency-power-density-and-cost-for-three-phase-industrial-pfcs
Al3ko -. schrieb: >aber nicht die Grundgesetze >der Leistungselektronik. Die Physikalischen Gesetze sind bei Leistungselektronik auch nicht anders.
Günter Lenz schrieb: > Al3ko -. schrieb: > aber nicht die Grundgesetze >der Leistungselektronik. > > Die Physikalischen Gesetze sind bei Leistungselektronik > auch nicht anders. Das stimmt. Aber dann frage ich mich, weshalb eine Vielzahl der aktiven Gleichrichter genau die oben gezeigte Schaltung verwenden, wenn sie eurer Ansicht nach aufgrund der physikalischen Gesetze gar nicht funktionieren kann. Kann aber auch gut sein, dass ich etwas Wichtiges im Anfangspost überlesen habe, worauf ihr eure Ansicht stützt. Dann bitte ich natürlich um Entschuldigung. Ansonsten bleibe ich dabei: Die Schaltung funktioniert und braucht keine antiseriellen Fets oder Dioden oder ähnliches. Gruß,
Danke für die hilfreichen Informationen über die Schalung (B6C). Bei uns in LTspice funktioniert die Angegebene Schaltung von oben nicht, da nur die Body Diode leitet. Weiters benötigen wir noch Infos zu der Ansteuerung der Schaltung.(Wichtig für unsere Arbeit wäre das die Schaltung in LTspice funktioniert).
Al3ko -. schrieb: > > Ansonsten bleibe ich dabei: > Die Schaltung funktioniert und braucht keine antiseriellen Fets oder > Dioden oder ähnliches. > > Gruß, Deine Aussage ist vollkommen korrekt, hier nochmal zur Bestätigung: https://hal.archives-ouvertes.fr/hal-00257713/document ab Seite 2
Al3ko -. schrieb: > Das stimmt. Aber dann frage ich mich, weshalb eine Vielzahl der aktiven > Gleichrichter genau die oben gezeigte Schaltung verwenden Gute Frage.. Mein Verständnisproblem bei "deiner" Schaltung: Durch die Body Dioden wird bei jeder positiven Halbwelle der Ausgangskondensator aufgeladen um anschließend bei negativer Halbwelle und eingeschalteten Fet`s, IGBT`s oder ähnlichem in das Netz zurück gespeist zu werden? Wäre es da nicht weitaus sinnvoller nur die benötigte Energie ("meine Schaltung") aus dem Netz zu ziehen? Oder bin ich hier auf dem Holzweg? Gruß,
Max M. schrieb: > Weiters benötigen wir noch Infos zu der Ansteuerung der > Schaltung.(Wichtig für unsere Arbeit wäre das die Schaltung in LTspice > funktioniert). Hab ich dir doch schon gegeben. Aber hier das ganze in LTspice..
MiMa schrieb: > Mein Verständnisproblem bei "deiner" Schaltung: Durch die Body Dioden > wird bei jeder positiven Halbwelle der Ausgangskondensator aufgeladen um > anschließend bei negativer Halbwelle und eingeschalteten Fet`s Da ist dein Verständnisproblem. Das Zauberwort heißt hier PWM. High Side FET und Low side FET takten mit einer bestimmten Schaltfrequenz, die wesentlich höher als die Netzfrequenz ist (mehrere kHz) und sind IMMER zueinander invertierend (wenn oberer FET eingeschaltet ist, ist unterer FET ausgeschaltet und vice versa). Somit wird ein Kurzschluss verhindert. Das meinte ich mit "Ansteuerung" Der Strom fließt (bei reiner Wirkleistung) in Phase zur Spannung. Da sollte man sich mal die Schaltzustände der Fets anschauen, und gucken wie der Strom fließt. Stück Papier und Bleistift reichen dabei aus, Ltspice braucht man nicht. Gruß,
Al3ko -. schrieb: > Da ist dein Verständnisproblem. Das Zauberwort heißt hier PWM. Nein DA liegt es sicher nicht. Bin doch schon einige Jahre in der Elektronik tätig. Al3ko -. schrieb: > Stück Papier und Bleistift reichen dabei aus, Ltspice braucht man nicht. Genau. Bei positiver Halbwelle kannst du takten was du willst, so oft du willst und auch so schnell du willst - diese fließt vollständig über die Body Dioden in den Kondensator. Diesen kannst du anschließend (negative Halbwelle) mit der selben Phase (oder währenddessen mit einer anderen Phase) und PWM wieder in das Netz zurück entladen. Das ist doch nicht wirtschaftlich??
Vielleicht müßte noch mal geklärt werden was überhaupt erreicht werden soll, also was ist das Ziel? Max M. schrieb: >Kann man eine gesteuerte Sechspuls-Brückenschaltung aus MOSFETs >realisieren? Ich habe es so verstanden, daß die Ausgangsspannung der Gleichrichtung steuerbar sein soll. Dieses Prinzip kenne ich bei Stromversorgungsgeräte die mit Thyristoren arbeiten. Da arbeiten die Thyristorn als Gleichrichter und gleichzeitig als Steuerelemente für die Ausgangsspannung. Es gibt da einen Regelkreis, und die Thyristoren machen eine Phasenschnittsteuerung.
MiMa schrieb: > Nein DA liegt es sicher nicht. Bin doch schon einige > Jahre in der > Elektronik tätig. Auch nach einigen Jahren kann man noch dazu lernen. Hatte letztlich einen Kollegen mit >30 Jahren Erfahrung in der Entwicklung von Schaltnetzteilen, der noch nie etwas von spread spectrum oder feedforward in Verbindung mit SMPS und PFC gehört hat. Ich wollte dir aber definitiv nicht zu nahe treten und deine Erfahrung und Können in Frage stellen. Ich werde versuchen, heute Abend mal das Pulsmuster zu skizzieren. Vielleicht können wir ja dann einen Schritt weiter kommen. Gruß,
Al3ko -. schrieb: > Ich wollte dir aber definitiv nicht zu nahe treten und deine Erfahrung > und Können in Frage stellen. Ich bin mental belastbar also kein Problem :-) Bin allerdings sehr interessiert an der Lösung und wollte nur klar stellen, dass mein Verständnisproblem nicht bei PWM liegt
Andrew T. schrieb: > Deine Aussage ist vollkommen korrekt, Schaut euch mal die Fets genau an. So wie die Schaltung im ersten Post steht, funktioniert sie nicht.
Hier meine Interpretation der Schaltung: Die Schaltung ist korrekt und würde bei den passenden Pulsmusten auch "verlustarm" funktionieren. Werden die FETs gar nicht angesteuert, entspricht die Schaltung durch die Bodydioden einer B6U. Um die Diodenverluste zu verringern, wird der FET immer dann aktiv wenn Strom durch die Bodydiode fließen würde, also immer dann wenn die Spannung einer Phase größer der Zwischenkreisspannung wird. Wenn die Spannung an einer Phase wieder abnimmt würde bei der B6U kein Strom durch die Diode fließen, also muss der FET wieder schließen. Einige verstehen hier nicht, dass der Strom "falsch herum" durch die FETs fließt, also von Source nach Drain.
Im Anhang ein einphasiges Beispiel, wie die beiden Fets bei PWM schalten, und auch welcher FET den Strom führt. Was wichtig ist: Die Dioden D1 und D2 sind in der idealen Anwendung überflüssig, weil der Kanal des Fets die body Diode kurzschließen wird. In der realen Anwendung dienen die body Dioden dazu, den Strom in der Totzeit zu führen. Gruß,
ich schrieb: > Um die Diodenverluste zu verringern, wird der FET immer dann aktiv wenn > Strom durch die Bodydiode fließen würde, also immer dann wenn die > Spannung einer Phase größer der Zwischenkreisspannung wird. Klar, kann man machen. Preis + Aufwand für aktive Schalter (dedizierter Treiber, Kurzschlussschutz etc) kommen hinzu, was den Aufwand und die Verluste lediglich in eine andere Ecke schiebt. Darüber hinaus hat man dennoch die blöden Oberwellen, wie bei einem gewöhnlichen Dioden Gleichrichter. Man verwendet PWM, weil man damit die Oberwellen wesentlich besser regeln kann, weil der Strom sinusförmig geregelt wird, und oftmals in Phase mit der Netzspannung. Es ist lediglich ein effizienteres Konzept zur gewöhnlichen Boost PFC. Gruß,
Ich sehe das anders. PWM bewirkt hier gar nichts, da dann der Strom vom FET lediglich auf die Bodydiode übergeht. Das ist eine ganz gewöhnliche B6 mit "idealen" Dioden, ausgeführt als FET. Daher ist die Ausgangsspannung hier nicht einstellbar. Mit PWM würde man nur den Wirkungsgrad einstellen... Die Verlustleistung der Ansteuerung verschlechtert natürlich den Gesamtwirkungsgrad, aber bei entsprechend großen Strömen kann man dennoch einiges gewinnen. Und ja, der Stromverlauf der Phasen ist beschissen... PWM setzt Schaltelemente ohne Bodydiode voraus, z.B. IGBTs
ich schrieb: > PWM setzt Schaltelemente ohne Bodydiode voraus, z.B. IGBTs Das höre ich nun wirklich zum ersten Mal. :-) Wie dem auch sei. Ich bezweifle, dass wir auf einen gemeinsamen Nenner kommen werden. :-) Gruß,
Al3ko -. schrieb: > ich schrieb: >> PWM setzt Schaltelemente ohne Bodydiode voraus, z.B. IGBTs > > Das höre ich nun wirklich zum ersten Mal. :-) > Wie dem auch sei. Ich bezweifle, dass wir auf einen > gemeinsamen Nenner kommen werden. :-) Nun ja, das ist wohl einfach eine begriffliche Sache. Nach meinen schwächlichen Kenntnissen steht die bescheuerte Abkürzung "B6C" für eine GESTEUERTE Sechspulsbrücke, und gesteuerte Brücken verwendet man, wenn man die Ausgangs- spannung z.B. mittels Phasenanschnitt einstellen will. Genau die Funktion als GESTEUERTE Brücke wird durch die Body-Dioden verhindert.
Possetitjel schrieb: > wenn man die Ausgangs- spannung z.B. mittels > Phasenanschnitt einstellen > will Phasenanschnittssteuerung und Pulsweitenmodulstion sind zwei grundlegend unterschiedliche Dinge, oder sehe ich das jetzt falsch? Nur weil der TE im Titel B6C schreibt, bin ich noch nicht davon überzeugt, dass er auch wirklich B6C meint. Ich befürchte viel mehr, dass er dort irgendwelche Begriffe in den Raum wirft, ohne zu wissen, was er tut. Diese Vermutung bekräftigt sich, wenn ich mir seine Fragen angucke. Und ja, auch mittels PWM lässt sich die Spannung am Zwischenkreis einstellen, nämlich über den Modulationsgrad der Referenzspannumg Uref. Dass Igbts eine Freilaufdiode besitzen liegt einfach daran, dass Igbts den Strom NICHT vom Emitter zum Collector leiten können. Das heißt, obwohl der Igbt vom Gate Treiber eingeschaltet wird, kann der Strom nicht von "unten nach oben" fließen. Dafür benötigt man die Freilaufdiode. Verwendet man Mosfets, überbrückt der Kanal die Diode und der Strom fließt vom Source nach Drain. Damit spart man sich die Freilaufdiode im Design. Gruß,
ich schrieb: > PWM bewirkt hier gar nichts, da dann der Strom vom FET lediglich auf die > Bodydiode übergeht. > Das ist eine ganz gewöhnliche B6 mit "idealen" Dioden, ausgeführt als > FET. Doch, die PWM bewirkt hier alles. Sie definiert nämlich den Strom, und leitet ihn, damit er Sinusförmig läuft. Das ist der große Unterschied zum Diodengleichrichter, der netzgeführt ist. :-) PWM kann man auch bei Mosfets verwenden :-)
Al3ko -. schrieb: >> PWM setzt Schaltelemente ohne Bodydiode voraus, z.B. IGBTs > > Das höre ich nun wirklich zum ersten Mal. :-) Das gilt natürlich nur für diesen Kontext. Bei z.B. einem Buck Regler sieht das anders aus, da fließt der Strom aber eben auch in die andere Richtung (im high side FET).
Al3ko -. schrieb: > Doch, die PWM bewirkt hier alles. Sie definiert nämlich den Strom, und > leitet ihn, damit er Sinusförmig läuft. Das ist der große Unterschied > zum Diodengleichrichter, der netzgeführt ist. :-) Nein. Der Strom kommutiert beim Abschalten des FET einfach auf die Bodydiode!
ich schrieb: > Al3ko -. schrieb: > PWM setzt Schaltelemente ohne Bodydiode voraus, z.B. IGBTs > > Das höre ich nun wirklich zum ersten Mal. :-) > > Das gilt natürlich nur für diesen Kontext. Und dem stimme ich nicht zu. Siehe meinen vorigen Beitrag: Al3ko -. schrieb: > Dass Igbts eine Freilaufdiode besitzen liegt einfach daran, dass Igbts > den Strom NICHT vom Emitter zum Collector leiten können. Das heißt, > obwohl der Igbt vom Gate Treiber eingeschaltet wird, kann der Strom > nicht von "unten nach oben" fließen. Dafür benötigt man die > Freilaufdiode. > Verwendet man Mosfets, überbrückt der Kanal die Diode und der Strom > fließt vom Source nach Drain. Damit spart man sich die Freilaufdiode im > Design. Ist aber auch schwer den anderen (Sowohl du mir als auch ich dir) vom Gegenteil zu überzeugen :-) Ich habe die Dinger mit Fets und PWM Ansteuerung bereits gebaut, habe das Konzept so in diversen anderen Firmen in Industrieprodukten (Dreiphasige Motorsteuerungen einige kW, Windkraftanlagen einige MW) sowie in zahlreicher Fachliteratur gesehen. Das Konzept mit Fets kann also nicht so verkehrt sein. Das alles vorausgesetzt, dass wirklich PWM verwendet wird, und nicht eine B6C oder wie auch immer man das auf deutsch nennt. Gruß,
ich schrieb: > Nein. Der Strom kommutiert beim Abschalten des FET einfach auf die > Bodydiode! genau, und dann kommt auch schon wenige ns später direkt der andere FET und schaltet ein. Die body Diode leitet nur während der Totzeit, gewöhnlich ein paar hundert ns. Nicht mehr. Noch mal: das PWM Muster gibt die Schaltreihenfolge des Fets vor. Und die Schaltreihenfolge ist so gelegt, dass der Strom möglichst im Sinus durch die Drossel fließt. Meine Zeichnung mag nicht die beste sein, weil Grundwelle und Schaltfrequenz fast identisch sind. Normal ist die Schaltfrequenz wesentlich höher, also im kHz Bereich verglichen mit den 50Hz. Da läuft der Strom Dan schon Sinusförmig mit etwas Ripple oben drauf. Das macht er bei einem Diodengleichrichter definitiv nicht, weshalb PFC erforderlich ist aufgrund der Oberwellen. Gruß,
Danke für die ganzen hilfreichen Antworten. Für alle etwas genauer. Wir brauchen wie schon gesagt für unsere Arbeit einen Gleichrichter basierend auf SiliziumCarbid Bauteilen. Wir sind auf die Idee gekommen, eine gesteuerte Sechspuls-Brückenschaltung aus MOSFETs zunehmen. Außerdem sollten wir, wenn es möglich ist, wieder die Gleichspannung von der Ausgangsseite in Wechselspannung umwandeln und ins Netze zurückspeisen. Wir sind aber auch offen was die Schaltung betrifft. Daten der Schaltungen sollten sein: Eingangsspannung: AC 230/400V Ausgangsspannung: DC ca. 500V (steuerbar) Da es ein Ungleichgewicht gibt, wären wir dankbar, wenn jeder seine Aussage mit einer Simulation (LTspice usw.) bekräftigen würde. Natürlich probieren wir die verschiedenen Ideen auch selber aus. Da wir auch noch Schüler sind, sind wir für neues Wissen immer offen. Außerdem werden wir schon ein wenig Nachdenklich, da wir schon lange an diesem Problem hängen.
Danke für die ganzen hilfreichen Antworten. Für alle etwas genauer. Wir brauchen wie schon gesagt für unsere Arbeit einen Gleichrichter basierend auf SiliziumCarbid Bauteilen. Wir sind auf die Idee gekommen, eine gesteuerte Sechspuls-Brückenschaltung aus MOSFETs zunehmen. Außerdem sollten wir, wenn es möglich ist, wieder die Gleichspannung von der Ausgangsseite in Wechselspannung umwandeln und ins Netze zurückspeisen und das geht unseres Wissens auch mit dieser Schaltung. Wir sind aber auch offen was neue Schaltungsmöglichkeiten betrifft. Daten der Schaltungen sollten sein: Eingangsspannung: AC 230/400V Ausgangsspannung: DC ca. 500V (steuerbar) Da es ein Ungleichgewicht gibt, wären wir dankbar, wenn jeder seine Aussage mit einer Simulation (LTspice usw.) bekräftigen würde. Natürlich probieren wir die verschiedenen Ideen auch selber aus. Da wir auch noch Schüler sind, sind wir für neues Wissen immer offen. Außerdem werden wir schon ein wenig Nachdenklich, da wir schon lange an diesem Problem hängen.
@Al3ko ich bin davon ausgegangen, dass die Schaltung so wie im Link funktioniert https://www.xplore-dna.net/mod/page/view.php?id=288 ..wenn der obere einschaltet, wird Energie in den Zwischenkreis geladen.. (positive Halbwelle betrachtet) -> PFC nicht möglich Das würde mit Fet`s so nicht funktionieren. Mit Fet`s müsste der untere einschalten um den potenzialfreien Zwischenkreis anzuheben und ein nachladen zu verhindern oder? Al3ko -. schrieb: > Im Anhang ein einphasiges Beispiel, wie die beiden Fets bei PWM > schalten, und auch welcher FET den Strom führt. Einphasig kann das doch gar nicht funktionieren, da der Zwischenkreis potentialfrei ist? Würde die Schaltung echt gerne verstehen :-)
Max M. schrieb: > Da es ein Ungleichgewicht gibt, wären wir dankbar, wenn jeder seine > Aussage mit einer Simulation (LTspice usw.) bekräftigen würde. Ich glaube wir reden von verschiedenen "Schaltungen". Die Schaltung mit Fet`s funktioniert nach einem anderen Prinzip wie die mit Thyristoren Max M. schrieb: > Wir brauchen wie schon gesagt für unsere Arbeit einen Gleichrichter > basierend auf SiliziumCarbid Bauteilen. Ihr wollt das aufbauen und in Betrieb nehmen??
MiMa schrieb: >> Da es ein Ungleichgewicht gibt, wären wir dankbar, wenn jeder seine >> Aussage mit einer Simulation (LTspice usw.) bekräftigen würde. > > Ich glaube wir reden von verschiedenen "Schaltungen". Die Schaltung mit > Fet`s funktioniert nach einem anderen Prinzip wie die mit Thyristoren Welchen Unterschied gibt leicht? MiMa schrieb: > Max M. schrieb: >> Wir brauchen wie schon gesagt für unsere Arbeit einen Gleichrichter >> basierend auf SiliziumCarbid Bauteilen. > > Ihr wollt das aufbauen und in Betrieb nehmen?? Nein unsere Aufgabe is derweil nur es zu planen.
Max M. schrieb: > Welchen Unterschied gibt leicht? Bezüglich der Ansteuerung. Phasenanschnitt oder PWM?
Al3ko -. schrieb: > Bezüglich der Ansteuerung. > > Phasenanschnitt oder PWM? Weist du ob die Schaltung mit MOSFETs so richtig ist? Deshalb Fragen wir auch da wir nicht wissen wie die Ansteuerung der einzelnen MOSFETs in der Schaltung funktioniert? (Da wir die Ansteuerung leider nicht in der Schule besprochen haben.)
MiMa schrieb: > Einphasig kann das doch gar nicht funktionieren, da der Zwischenkreis > potentialfrei ist? Das Bild ist sicherlich ein wenig verwirrend für "Neulinge" auf dem Gebiet von Dreiphasenumrichtern. Das ist ein einphasiges Ersatzschaltbild eines Dreiphasensystems. Wenn es ein reiner einphasiger Wechselrichter ist, benötigt man noch die Rückführung vom Zwischenkreis, um den Strom zu schließen. Beim dreiphasigen System dienen die anderen beiden Phasen, um den Stromkreis zu schließen. Entschuldige bitte das Missverständnis. > Würde die Schaltung echt gerne verstehen :-) Dann habe ich extra für dich mal eine Simulation erstellt. Ist nicht perfekt, sollte aber für die Diskussion ausreichen. Schematic: Schaltplan vom Dreiphasenwechselrichter. Zwischenkreis ist als Konstantspannungsquelle modelliert zwecks Vereinfachung, damit man sowohl als Gleichrichter (Leistung fließt from Netz in den Zwischenkreis) als auch als Wechselrichter (Leistungs fließt vom Zwischenkreis ins Netz) arbeiten kann. Phase A: Oberer Graph ist der Strom durch die Spule in Phase A. Unterer Graph ist die Netzspannung in Phase A. Man sieht schön die 180° Phasenverschiebung zwischen Strom und Spannung, und dass der Strom sinusförmig verläuft mit ein wenig überlagertem Ripple. Das heißt, dass keinerlei niederfrequenten Oberwellen (3. Harmonische und triplen davon) vorhanden sind -> Excellente PFC PWM: (ist in PDF um die Qualität mit niedriger Dateigröße wiedergeben zu können) Oberer Graph zeigt die Referenzspannung Uref (siehe Uref in meiner Skizze vom 17.07.) für den PWM Generator. Die Filterung ist nicht 100% perfekt, und das Modell arbeitet nicht diskret. Macht aber für diese Diskussion keinen Unterschied. Was zu erkennen ist, ist, dass Uref sinusförmig ansteigt. Mittlerer Graph zeigt das erzeugte PWM Muster für S1 nach Vergleich mit dem Trägersignal (siehe UTräger in meiner Skizze vom 17.07.) nach dem PWM Generator. Man sieht deutlich, dass die Pulsbreite mit steigendem Uref zunimmt. Von anfangs ca. 50% Pulsbreite zu nahezu 100% Pulsbreite. Unterer Graph zeigt das erzeugte PWM Muster für S2 nach Vergleich mit dem Trägersignal (siehe UTräger in meiner Skizze vom 17.07.) nach dem PWM Generator. Man sieht deutlich, dass das Signal invertiert ist im Vergleich zu dem PWM Signal von S1. Auch dies ist im Einklang mit meiner Skizze vom 17.07. FFT: Zeigt die FFT von 0Hz bis 1kHz. Man sieht, dass lediglich die 50Hz Komponente vorhanden ist. Die ganzen Oberwellen liegen bei der Schaltfrequenz, in meinen Simulationen bei 48kHz, also sehr, sehr weiter von 50 Hz entfernt. Fazit: Ein AC-DC Gleichrichter mittels Pulsweitenmodulation (PWM) funktioniert super. Der Strom ist sinusförmig mit ein wenig überlargertem hochfrequenten Stromrippel. Das heißt, dass das Spektrum keine niederfrequenten Oberwellen besitzt und somit eine tolle Möglichkeit zu sparsamen und effizienten Gleichrichtung dient. Und genau das ist letztendlich der Grund, weshalb das in so hoher Stückzahl in der Industrie eingesetzt wird, wie z.B. Frequenzumrichter für adjustable speed drives, Wind Turbinen etc. Und da wir jetzt eine Simulation am Start haben: Nun habt ihr die Möglichkeit, direkte Fragen zu stellen, welche Signale ihr wo sehen möchtet. Gruß,
Max M. schrieb: >Daten der Schaltungen sollten sein: >Eingangsspannung: AC 230/400V >Ausgangsspannung: DC ca. 500V (steuerbar) Also die Schaltung soll steuerbar sein, die am Anfang gezeigte Schaltung ist nicht steuerbar, sie kann höchstens einfach nur Gleichrichten. Da könntest du auch gleich normale Dioden benuntzen. Die FETs haben da keinerlei Vorteile gegenüber Dioden. Das man vielleicht die 0,7V Spannungsabfall der Bodydioden reduzieren kann, spielt ja bei 500V keine Rolle. Steuerbar wird die Schaltung erst wenn den FETs noch Dioden in Reihe geschaltet werden. Dann ist bei der Ansteuerung alles möglich, linear PWM oder Phasenschnitt. Aber wenn die FETs kalt bleiben sollen, linear möglichst nicht verwenden.
Günter Lenz schrieb: > Also die Schaltung soll steuerbar sein, die am Anfang > gezeigte Schaltung ist nicht steuerbar, sie kann höchstens > einfach nur Gleichrichten. Unfassbar...
Also es gibt zwei Lösungen Entweder eine PWM mit den MOSFETs und Drosseln auf der Netzseite. Das gibt dann einen Aufwärtsdwandler der alles ab 600V DC aufwärts liefern kann und zugleich eine sinusförmige Stromaufnahme aus dem Netz bewirkt. Oder eine Phasenanschnittsteuerung mit MOSFETs oder Thyristoren die die Netzspannung direkt zerhackt und daraus eine Zwischenkreisspannung von 0 bis 500V erlaubt. Bitte gib an welche es sein soll sonst streiten wir ewig herum.
Al3ko -. schrieb: > Dann habe ich extra für dich mal eine Simulation erstellt. Ist nicht > perfekt, sollte aber für die Diskussion ausreichen. Vielen Dank :-) Al3ko -. schrieb: > Und da wir jetzt eine Simulation am Start haben: > Nun habt ihr die Möglichkeit, direkte Fragen zu stellen, welche Signale > ihr wo sehen möchtet. Kannst du bitte noch ein Bild machen wo man die Phasenspannung und die beiden Fet Ströme von einem Zweig sieht? Und zusätzlich wären noch die beiden Zwischenkreispotenziale bezogen auf die Sternpunktspannung interessant :-)
Nicht-Prüf-Elektriker schrieb: > Oder eine Phasenanschnittsteuerung mit MOSFETs oder Thyristoren die die > Netzspannung direkt zerhackt und daraus eine Zwischenkreisspannung von 0 > bis 500V erlaubt. Eine Schaltung mit Thyristoren erlaubt nur Phasenanschnitt. Für PWM braucht er Fet`s.
Anbei der neue Schaltplan. Änderungen sind in Rot eingekreist. MiMa schrieb: > Kannst du bitte noch ein Bild machen wo man die Phasenspannung und die > beiden Fet Ströme von einem Zweig sieht? Ist im Bild Currents_FETs: Oberer Graph ist IA, also der Strom durch die Spule zwischen Gleichrichter und Netz Mittlerer Graph is IS1, also der Strom durch den oberen FET S1 Unterer Graph is IS2, also der Strom durch den unteren FET S2. Beachte die Richtungsanzeige der Strommessung! Unterer Graph is Va0, die Spannung zwischen Phase 1 und Sternpunkt im Netz. Man sieht, wie sich der Strom durch die Spule zwischen S1 und S2 aufteilt, je nachdem welcher FET durch die PWM eingeschaltet ist. Ist S1 eingeschaltet, fließt der gesamte Netzstrom durch den Zweig S1. S2 ist entsprechend vollkommen ausgeschaltet (da invertierend) und es fließt KEIN Strom durch S2. Erst wenn S1 ausschaltet, schaltet S2 ein, und der Strom kommutiert von S1 zu S2. Die Pulsweite ändert sich mit jeder Schaltperiode entsprechend dem Sinus. > Und zusätzlich wären noch die beiden Zwischenkreispotenziale bezogen auf > die Sternpunktspannung interessant :-) Im Bild Common_Mode: Oben: Phasenspannung Va0 (Phase A und Sternpunkt) Unten: Spannung zwischen Sternpunkt und Mittelpunkt des Zwischenkreises. Nennt sich in Fachkreisen "Common Mode Voltage" und ist ein bitterer Beigeschmack der PWM Anwendung, weil es gravierende EMV Probleme erzeugen kann. Google Suche: Bearing currents Gruß,
Danke für die Rückmeldung. Nicht-Prüf-Elektriker schrieb: > Bitte gib an welche es sein soll sonst streiten wir ewig herum. Das haben wir nicht gewusst, dass es zwei Möglichkeiten gibt. Oke für uns ist die zweite Möglichkeit sicher die Beste da wir den Spannungsbereich von 0 bis 500V benötigen. Wenn diese mit MOSFETs funktioniert wäre das die beste Lösung. MiMa schrieb: > Eine Schaltung mit Thyristoren erlaubt nur Phasenanschnitt. Für PWM > braucht er Fet`s. Wir möchten einfach mit MOSFETs eine gesteuerte Sechspuls-Brückenschaltung realisieren und möchten wissen wie man die MOSFETs ansteuert. Ist das möglich?
MiMa schrieb: > Kannst du bitte noch ein Bild machen wo man die Phasenspannung und die > beiden Fet Ströme von einem Zweig sieht? Dieses Bilder ist schön, weil die ersten drei Achsen nun dieselbe Skalierung haben. Ist mir vorher nicht aufgefallen. Gruß,
Hier ist ein Drehstromgleichrichter abgebildet. Bitte mal schauen bei "Ungesteuerte Drehstrombrücke (B6U)" https://de.wikipedia.org/wiki/Dreiphasengleichrichter Die Bodydioden der FETs in der Schaltung hier am Anfang sind genauso angeordnet wie in diesem Drehstromgleichrichter, und die machen auch das gleiche. Wir haben also immer noch eine Gleichspannung am Ausgang auch wenn die FETs nicht angesteuert werden. Wir können also die Schaltung nicht so ansteuern, daß am Ausgang vielleicht 100v oder 0V oder 200v rauskommt.
Günter Lenz schrieb: > Wir können also die Schaltung > nicht so ansteuern, daß am Ausgang vielleicht 100v > oder 0V oder 200v rauskommt. Jetzt hat es endlich Klick gemacht. Ich bin immer von Zwischenkreisspannungen größer als Netzspannung ausgegangen. Sorry, dass ich den Fall von Zwischenkreisspannungen kleiner als Netzspannung ausgeschlossen habe, was sicherlich dein Einwand war. Du hast natürlich Recht, für Zwischenkreisspannung kleiner Netzsspannung brauchen wir einen Buck Rectifier oder eine B6C mit Phasenanschnittssteuerung. Buck Rectifier ist dann aber eine andere Schaltung als am Anfang. Jetzt habe ich deinen Einwand endlich verstanden. :) Möchte man eine Zwischenkreisspannung niedriger als die Netzsspannung, gibt es meines Erachtens 3 Ansätze: 1. Buck Rectifier (nicht so toll, weil der Buck Rectifier nicht arbeitet, wenn der Momentanwert der Netzspannung niedriger ist als die Zwischenkreisspannung) 2. Boost Rectifier mit anschließendem DC/DC Wandler 3. B6C mit Phasenanschnittsteuerung. Gruß,
Al3ko -. schrieb: > B6C mit Phasenanschnittsteuerung. Jetzt noch mal. Kann ich jetzt eine B6C Schaltung aus MOSFETs nehmen wenn ich die 230/400V AC auf 0-500V DC umrichten will. Wenn ja, bitte erklärt wie die Ansteuerung funktioniert und wie genau die Schaltung aussieht. Da wir leider nicht zum Ergebnis kommen und die MOSFETs bei uns in der Schaltung nichts machen, sondern nur die Body Dioden.
Günter Lenz schrieb: > Die Bodydioden der FETs in der Schaltung hier am Anfang > sind genauso angeordnet wie in diesem Drehstromgleichrichter, > und die machen auch das gleiche. Danke, endlich jemand der mich versteht!!!
Max M. schrieb: > Kann ich jetzt eine B6C Schaltung aus MOSFETs nehmen wenn ich die > 230/400V AC auf 0-500V DC umrichten will. NEIN. Das ist eine ungesteuerte B6, egal ob die Gates angesteuert werden oder nicht. Also kommt auch immer die gleiche Spannung raus.
Al3ko -. schrieb: > Man sieht, wie sich der Strom durch die Spule zwischen S1 und S2 > aufteilt, je nachdem welcher FET durch die PWM eingeschaltet ist. Ist S1 > eingeschaltet, fließt der gesamte Netzstrom durch den Zweig S1. S2 ist > entsprechend vollkommen ausgeschaltet (da invertierend) und es fließt > KEIN Strom durch S2. Dass es mit einer Serieninduktivität funktioniert habe ich nie bezweifelt. Die Ausgangsschaltung ist aber definitiv ohne. Max M. schrieb: > Wir möchten einfach mit MOSFETs eine gesteuerte > Sechspuls-Brückenschaltung realisieren und möchten wissen wie man die > MOSFETs ansteuert. > Ist das möglich? Wie man grundsätzlich in LTspice ansteuersignale generiert, hab ich dir schon zugesendet. Über die Funktionsweise der Schaltung an sich sind wir (oder zumindest ich) uns noch nicht ganz einig -> etwas Geduld ;-) Al3ko -. schrieb: > Du hast natürlich Recht, für Zwischenkreisspannung kleiner Netzsspannung > brauchen wir einen Buck Rectifier oder eine B6C mit > Phasenanschnittssteuerung. Buck Rectifier ist dann aber eine andere > Schaltung als am Anfang. Jetzt habe ich deinen Einwand endlich > verstanden. :) Sag ich doch seit meinen ersten Post... Trotzdem vielen Dank für deine Bemühungen Al3Ko :-) Max M. schrieb: > ich schrieb: >> NEIN. > > Was kann ich dann machen? In dem du deine Fet durch Triacs ersetzt, auf PFC verzichtest und das ganze mit Phasenanschnitt ansteuerst.
MiMa schrieb: > Wie man grundsätzlich in LTspice ansteuersignale generiert, hab ich dir > schon zugesendet. Wo? Habe ich das übersehen? MiMa schrieb: > In dem du deine Fet durch Triacs ersetzt, auf PFC verzichtest und das > ganze mit Phasenanschnitt ansteuerst. Problem ich brauche SiliciumKarbid Bauteile da gibt es momentan nur Dioden und MOSFETs auf dem Markt.
Max M. schrieb: > MiMa schrieb: >> Wie man grundsätzlich in LTspice ansteuersignale generiert, hab ich dir >> schon zugesendet. > > Wo? Habe ich das übersehen? Ja. Datum: 17.07.2018 16:03 Max M. schrieb: > Problem ich brauche SiliciumKarbid Bauteile da gibt es momentan nur > Dioden und MOSFETs auf dem Markt. Dann mach es so wie ich es dir (und alle anderen auch) seit dem ersten Beitrag sagen. Polatität der Fet`s umdrehen und eine Diode in Serie schalten ;-)
MiMa schrieb: > Trotzdem vielen Dank für deine Bemühungen Al3Ko > :-) immer wieder gerne - jetzt habe auch ich es gerallt und wir sind uns alle einig ? Phasenanschnittssteuerung kenne ich nur aus der Vorlesung, erklärt vom Professor mit grauen Haaren. In meinen vielen Jahren in der Leistungselektronik (mehrere 100W bis hin zu mehreren MW) habe ich Gleichrichter mittels Phasenanschnittssteuerung nie in Produkten gesehen. Ich dachte immer, dass es aus der alten Zeit kommt, in der Igbts und Mosfets noch nicht ausgereift waren. Daher eine Grundsatzfrage von mir: B6C mit Triacs, wie bekommt man dort die Oberwellen (3. Harmonische etc) in in industriellen Anwendungen in den Griff? Mittels netzseitigem Filter (L, LC oder LCL) nehme ich an? Gruß,
MiMa schrieb: > Max M. schrieb: >> MiMa schrieb: >>> Wie man grundsätzlich in LTspice ansteuersignale generiert, hab ich dir >>> schon zugesendet. >> Wo? Habe ich das übersehen? > Ja. Datum: 17.07.2018 16:03 Aso danke. Für einen MOSFET kann ich das Ansteuern auch aber wenn ich das Wissen dann auf die B6 Schaltung übertrage funktioniert es nicht. MiMa schrieb: > Max M. schrieb: >> Problem ich brauche SiliciumKarbid Bauteile da gibt es momentan nur >> Dioden und MOSFETs auf dem Markt. > > Dann mach es so wie ich es dir (und alle anderen auch) seit dem ersten > Beitrag sagen. Polatität der Fet`s umdrehen und eine Diode in Serie > schalten ;-) Oke habe ich schon mal gemacht. Aber funktionirt leider nicht. Kannst du mir das mal auf LTspice simulieren und mir schicken? Danke im Voraus.
Al3ko -. schrieb: > Phasenanschnittssteuerung kenne ich nur aus der Vorlesung, erklärt vom > Professor mit grauen Haaren. So wie jeder Professor den ich kenne ;-) Al3ko -. schrieb: > mehreren MW Soweit bin ich noch nicht. Leider erst einige hundert kW aber trotzdem schon sehr interessant! Habe allerdings auch noch keine grauen Haare Al3ko -. schrieb: > Ich dachte immer, dass es aus der alten Zeit kommt, in der Igbts und > Mosfets noch nicht ausgereift waren. Kann ich dir nur zustimmen. Ohne PFC kauft dir doch keiner was ab. Al3ko -. schrieb: > in in industriellen Anwendungen in den Griff? DARF man da überhaupt von Netzanbieter aus Phasenanschnitt machen? Das wird doch nur bei kleinen Leistungen (Beleuchtung) geduldet. Al3ko -. schrieb: > Mittels netzseitigem > Filter (L, LC oder LCL) nehme ich an? Ist doch nahezu unmöglich weil die dritte Harmonische bei nur 150Hz liegt. Wird im großen Stil (alles außer Hobby) wo man eine EMV Prüfung benötigt nicht bezahlbar sein. Max M. schrieb: > Oke habe ich schon mal gemacht. Aber funktionirt leider nicht. Schick mir das und wenn ich Zeit finde ändere ich es dir ab. Ansonsten kann ich ja gleich die ganze Arbeit selber machen ;-) Was ist das für eine Schule?
MiMa schrieb: > Al3ko -. schrieb: >> Ich dachte immer, dass es aus der alten Zeit kommt, in der Igbts und >> Mosfets noch nicht ausgereift waren. > > Kann ich dir nur zustimmen. Ohne PFC kauft dir doch keiner was ab. > > Al3ko -. schrieb: >> in in industriellen Anwendungen in den Griff? > > DARF man da überhaupt von Netzanbieter aus Phasenanschnitt machen? Das > wird doch nur bei kleinen Leistungen (Beleuchtung) geduldet. > > Al3ko -. schrieb: >> Mittels netzseitigem >> Filter (L, LC oder LCL) nehme ich an? > > Ist doch nahezu unmöglich weil die dritte Harmonische bei nur 150Hz > liegt. > Wird im großen Stil (alles außer Hobby) wo man eine EMV Prüfung benötigt > nicht bezahlbar sein. Gut, dass wir auch hier derselben Ansicht sind. Dieses Mal ohne ellenlange Diskussion ? Ich glaube, Max hat zu wenige Informationen preis gegeben. Bzw ich bin fest davon überzeugt, dass Max eigentlich nicht genau weiß, was genau er will. Bis dahin zweifle ich sogar daran, dass Phasenanschnitt für ihn die richtige Wahl ist. Ich würde ein Eis darauf verwetten, dass seine Anwendung insgeheim nach Boost PFC schreit, er aus der Vorlesung aber nur B6C kennt. Ist aber nur wilde Spekulation. Ich halte mich ab jetzt heraus und lese nur noch still mit. Gruß,
Al3ko -. schrieb: > Gut, dass wir auch hier derselben Ansicht sind. Dieses Mal ohne > ellenlange Diskussion ? Wie lange warst du da am kopieren? ;-) Es liegt nun mal in der Natur von Technikern Problemen auf den Grund zu gehen. Empfinde das als sehr positive Eigenschaft Al3ko -. schrieb: > Ich würde ein Eis darauf verwetten, dass seine > Anwendung insgeheim nach Boost PFC schreit, er aus der Vorlesung aber > nur B6C kennt. Dagegen spricht: Max M. schrieb: > Oke für uns ist die zweite Möglichkeit sicher die Beste da wir den > Spannungsbereich von 0 bis 500V benötigen. Al3ko -. schrieb: > Bis dahin zweifle ich sogar daran, dass Phasenanschnitt für ihn > die richtige Wahl ist. Die einzig umsetzbare Lösung wenn die Verwendung von SiC und diese Schaltung vorgeschrieben ist oder?
Beitrag #5491098 wurde von einem Moderator gelöscht.
Max M. schrieb im Beitrag #5491098: > Schicke dir im Anhang das Bild von unserer Schaltung. Keine Ahnung ob > das passt oder komplett falsch ist. LTspice. Ein wenig Arbeit sollt auch du haben ;-) Max M. schrieb im Beitrag #5491098: > Darf man eigentlich LTspice Dateien (.asc) in den Anhang geben? Kannst sie auch direkt als Text posten. Wird aber bei grösseren Schaltungen sehr lang und deshalb mach ich es lieber als Anhang. Max M. schrieb im Beitrag #5491098: > Al3ko -. schrieb: >> Ich würde ein Eis darauf verwetten, dass seine >> Anwendung insgeheim nach Boost PFC schreit, er aus der Vorlesung aber >> nur B6C kennt. > > Du hast sogar recht. Wäre nett wenn du mir das nochmal genau erklärst. > Sind noch Neulinge auf diesem Gebiet. Deshalb fragen wir euch. :) Super. Nur 72 Beiträge und schon wissen wir um welche Schaltung es eigentlich geht ;-) Du hast doch gesagt die Ausgangsspannung soll zwischen 0V und 500V einstellbar sein? Das geht nicht mit dem Boost.
MiMa schrieb: > Super. Nur 72 Beiträge und schon wissen wir um welche Schaltung es > eigentlich geht ;-) Vielleicht macht er sich auch nur einen Spaß und veräppelt uns hier alle. :-D
Al3ko -. schrieb: > Vielleicht macht er sich auch nur einen Spaß und veräppelt uns hier > alle. :-D Auch wenn schon. Jetzt habe ich mir wenigstens mal über gesteuerte Gleichrichter den Kopf zerbrochen :-)
MiMa schrieb: > Schick mir das und wenn ich Zeit finde ändere ich es dir ab. > Ansonsten kann ich ja gleich die ganze Arbeit selber machen ;-) Schicke dir im Anhang das Bild von unserer Schaltung. Keine Ahnung ob das passt oder komplett falsch ist. Bitte um Verbesserung. Darf man eigentlich LTspice Dateien (.asc) in den Anhang geben? Al3ko -. schrieb: > Ich würde ein Eis darauf verwetten, dass seine > Anwendung insgeheim nach Boost PFC schreit, er aus der Vorlesung aber > nur B6C kennt. Du hast sogar recht. Wäre nett wenn du mir das nochmal genau erklärst. Sind noch Neulinge auf diesem Gebiet. Deshalb fragen wir euch. :) Danke für eure Hilfe. Hoffe ihr helft uns weiter so und weiter wir machen uns keinen Spaß mit euch brauch nur dringend Hilfe. :)
Was denn nun? Soll die geregelte, variable Ausgangsspannung nun unterhalb oder oberhalb des (weitgehend festen) Wertes einer ungesteuerten Gleichrichtung (egal ob allein mit Dioden, oder mit FETs als Synchrongleichrichter) liegen? Unterhalb = Buck Rectifier Oberhalb = Boost Rectifier Beides = Buck / Boost Rectifier Prämisse ist, daß PFC Funktion enthalten sein soll. @Al3ko: Ja, bei Phasenanschnitt wird mit hohen L und C Werten gearbeitet, wenn der Power Factor einigermaßen hoch sein soll. Für Taktung bei höheren Frequenzen dürfen die Elemente naturgemäß weit kleiner (Wert wie auch phys. Größe) ausfallen. Drück Dich bitte exakt aus, was das Ziel ist, Max. Am besten nicht nur, was Du glaubst, daß die Lösung sein könnte, sondern auch, worum es im_Gesamten geht (zumindest mehr als bis jetzt...). Sonst gibt es vielleicht weitere 420 Beiträge, nach welchen sich wieder alles als nutzlos herausstellt.
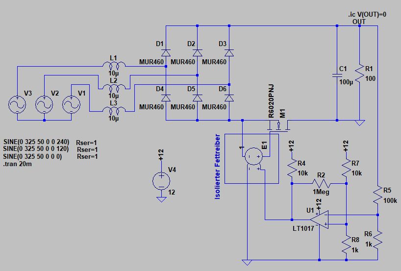
Hi, hier was für Wagemutige: ein Fet; eine Ansteuerung; ein Ding, das explodieren kann. Kann irgendwas zwischen wenigen Volt und Spitzenspannung. Grüße
Current Fed? schrieb: > Drück Dich bitte exakt aus, was das Ziel ist, Max. Hier nun nochmal unser Ziel: Unsere Vorgabe ist eine Gleichrichterschaltung mit SiliziumCarbid Bauteilen zu entwerfen, mit einer Eingangsspannung von 230V/400V AC. Die Ausgangsspannung hat keine Grenze nach oben und soll bis auf wenige Volt steuerbar sein. Der Markt bietet derzeit aber nur Dioden und MOSFETs aus SiliziumCarbid. Eine weitere Aufgabe wäre, die Gleichspannung von der Ausgangsseite wieder in einen Sinus umzuwandeln und in das Netz zurückspeisen. Wäre super, wenn das auch mit der Schaltung möglich ist an. Felsentreu schrieb: > Hi, > hier was für Wagemutige: ein Fet; eine Ansteuerung; ein Ding, das > explodieren kann. Kann irgendwas zwischen wenigen Volt und > Spitzenspannung. > > Grüße Danke für die Simulation. Haben sie schon simuliert und eine Gleichspannung am Ausgang rausbekommen. Haben aber noch Fragen. Wie kann man bei dieser Schaltung die Spannung steuern (Welchen Wert muss man ändern um eine höhere/kleinere Spannung zu bekommen)? Ist mit dieser Schaltung auch das zurückspeisen ins Netz möglich?
Al3ko -. schrieb: > Anbei der neue Schaltplan. Der entscheidende Trick sind die Speicherdrosseln L1, L2 und L3. Nur dadurch kann man die FETs so steuern, daß die Substratdioden nicht kurzschließen. Man hat dadurch an den FETs auch nicht mehr den 50Hz Drehstrom. Diese Drosseln fehlen aber in der Originalschaltung, diese kann daher nur gleichrichten.
Peter D. schrieb: > Al3ko -. schrieb: >> Anbei der neue Schaltplan. > > Der entscheidende Trick sind die Speicherdrosseln L1, L2 und L3. Nur > dadurch kann man die FETs so steuern, daß die Substratdioden nicht > kurzschließen. Man hat dadurch an den FETs auch nicht mehr den 50Hz > Drehstrom. > Diese Drosseln fehlen aber in der Originalschaltung, diese kann daher > nur gleichrichten. Das stimmt. Ich hatte - auch wenn die Drosseln nicht mit eingezeichnet waren - trotzdem mit bedacht. Auch hatte ich die Angabe überlesen, dass die Spannung zwischen 0V und 500V einstellbar sein soll. Das geht bei Boost PFC lediglich mit nachgeschaltetem DC/DC Wandler. Da hatte ich nicht zu Ende gedacht, bzw. den Stand der Technik als absolute Lösung angesehen, und andere Lösungen ignoriert. Aber danke für die (nochmalige) Aufklärung :) Gruß,
Moin, Max M. schrieb: > Ist mit dieser Schaltung auch das zurückspeisen ins Netz möglich? Nein, diese Schaltung macht nur Gleichrichtung. Die Ausgangsspannung kann durch Ändern der Spannungsteiler R5/R6 oder R7/R8 eingestellt werden. Grüße
Felsentreu schrieb: > Moin, > Max M. schrieb: >> Ist mit dieser Schaltung auch das zurückspeisen ins Netz möglich? > Nein, diese Schaltung macht nur Gleichrichtung. > Die Ausgangsspannung kann durch Ändern der Spannungsteiler R5/R6 oder > R7/R8 eingestellt werden. Oke gibt es da eine Formel wo man sich die Widerstandswerte für eine gegebene Ausgangsspannung ausrechen kann. Weiters: Weiß noch jemand eine bessere Lösung. Da wir eigentlich nicht immer Widerstandswerte ändern wollen. Da es sehr umständlich ist wenn man diese Schaltung in echt realisieren will (was wir nicht wollen aber nur der Gedanke) und die Widerstände immer ändern muss. Oder hat jemand eine andere Idee wie das geht? Da wir ja die Ausgangspannung variabel haben wollen. Nur zur Info: Da wir vorher immer geschrieben haben, dass wir eine B6C Schaltung aus MOSFETs wollen. Das möchten wir immer noch aber uns geht ein bisschen die Zeit aus und wenn das die einzige Möglichkeit ist um die DC Spannung kleiner zu machen müssen wir die Methode mit dem DC-DC Wandler nehme.
Max M. schrieb: > Weiters: Weiß noch jemand eine bessere Lösung. Da wir eigentlich nicht > immer Widerstandswerte ändern wollen. Da es sehr umständlich ist wenn > man diese Schaltung in echt realisieren will (was wir nicht wollen aber > nur der Gedanke) und die Widerstände immer ändern muss. Potentiometer.. Dann nehmt einen Gleichrichter mit nachgeschaltetem Buck-Converter.. Hier hast du <deine ganze Arbeit> in LTspice als Simulation. Zum verändern der Ausgangsspannung einfach den dutycycle zwischen 0 und 1 (entspricht 100%) verändern. Die Formel dazu: Ausgangsspannung=Eingangsspannung*dutycycle (Gilt nur solange du im continous conduction mode arbeitest. Sprich die Last darf nicht zu gering sein am Ausgang) Hoffentlich werde ich dafür bei eurer Arbeit auf der Titelseite als Autor vermerkt..
MiMa schrieb: > Hoffentlich werde ich dafür bei eurer Arbeit auf der Titelseite als > Autor vermerkt.. Danke für die Hilfe und deine Geduld. Zur Info In der Zwischenzeit haben mein Kollege und ich das Problem auf eine andere weiße gelöst. Mit folgenden Unterlagen ist uns das gelungen: Current Fed? schrieb: > Denn dies läßt sich auf ganz verschiedene Weise realisieren. Hier mal > ein Überblick (es sind aber auch Boost-Topologien dabei): > > http://citeseerx.ist.psu.edu/viewdoc/download?doi=10.1.1.462.3042&rep=rep1&type=pdf
Bitte melde dich an um einen Beitrag zu schreiben. Anmeldung ist kostenlos und dauert nur eine Minute.
Bestehender Account
Schon ein Account bei Google/GoogleMail? Keine Anmeldung erforderlich!
Mit Google-Account einloggen
Mit Google-Account einloggen
Noch kein Account? Hier anmelden.







