Moin, ich habe eine alte Elektronik zum Betrieb eines Lautsprechers, welche wohl einen Wasserschaden bekommen hat. Die Platine hat 2 Kondensatoren der Firma Frako und eine Betriebsspannung von 4,5V. Da ich mich nicht damit auskenne benötige ich Hilfestellung, ob man so eine Platine irgendwie neu herstellen kann. Fotos: https://drive.google.com/open?id=1Uwh1rInE7c5yvmzZqJuVNvB4B18AEObj Ich habe versucht, die Kondensatoren auszulöten, aber das Löt schmilzt nicht. Vielleicht kann jemand mit einem Tipp helfen, gerne auch als Auftrag. Grüße von der Ostsee.
Natürlich! Ein Stückchen Streifenraster Platine sollte schon reichen.
Wieso nachbauen? Wenn man die heisse von der kalten Seite eines Lötkolbens unterscheiden kann, könnte man das reparieren.
Marc R. schrieb: > Ich habe versucht, die Kondensatoren auszulöten, aber das Löt schmilzt > nicht. Mit viel frischem Lot (vorzugsweise verbleit) nachhelfen. Vorher evtl. die Oxidschicht runterschaben (Glasfaserpinsel).
Das klingt ja ermutigend, jedoch ausserhalb meiner Fähigkeiten (Glasfaserpinsel etc). Laut Recherche im Internet und der Messung des Kondensators mittels Multimeter ist dieser wohl hin (kein Durchgang). Die Anschlussklemme ist auch stark verrostet, daher wäre mir ein Neubau am liebsten. Hat jemand einen Tipp, wer so etwas gegen Aufwand macht?
Marc R. schrieb: > ob man so eine Platine irgendwie neu herstellen kann. Könnte man, auc auf Streifenraster, aber die Platine ist doch noch gut. Sicher auch nicht bleifrei gelötet. Nimm Flussmittel (Kolophonium in Spiritus) und streiche die Platinenrückseite damit ein. Dann sollte das Lötzinn beim Lötkolben wieder ordentlich schmelzen.
Suche einen Freund deines Vertrauens und bitte ihn, erst die Platine zu prüfen und dann ggf. auf Lochraster nachzubauen. Die Platine/Bauteile(Kondensator) ist nicht unbedingt defekt. Ein Kondensator hat nie Durchgang!
Marc R. schrieb: > Messung des > Kondensators mittels Multimeter ist dieser wohl hin (kein Durchgang). Kondensatoren haben gleichstrommäßig nie Durchgang!
Marc R. schrieb: > und der Messung des > Kondensators mittels Multimeter ist dieser wohl hin (kein Durchgang). Wie hast du da gemessen? "kein Durchgang" riecht nach Messung im Ohmbereich. Da wird mit Gleichstrom gemessen, den ein Kondensator nicht durchlässt. Wenn du einen Kondensatormessbereich hast, müsste da mindestens ein kleiner Kapazitätswert oder 0 angezeigt werden.
Ich bin hier im Schiffsbau an der Küste - bei Elektronik schlagen hier alle die Hände über dem Kopf zusammen bzw. gibt es hier kaum Jemanden, der sich damit auskennt. Am liebsten wäre mir der Versand der Platine zu Jemanden, der sich wie oben beschrieben auskennt und das Ding zum Laufen bringt.
Dietrich L. schrieb: > Marc R. schrieb: >> und der Messung des >> Kondensators mittels Multimeter ist dieser wohl hin (kein Durchgang). > > Wie hast du da gemessen? > "kein Durchgang" riecht nach Messung im Ohmbereich. Da wird mit > Gleichstrom gemessen, den ein Kondensator nicht durchlässt. > Wenn du einen Kondensatormessbereich hast, müsste da mindestens ein > kleiner Kapazitätswert oder 0 angezeigt werden. http://multimetertests.de/kondensator-messen-mit-multimeter/ "Akustisches Signal durchgehend oder gar nicht bedeutet der Kondensator ist defekt." Kann aber auch an meinem einfachen Multimeter liegen.
>Ich bin hier im Schiffsbau an der Küste - bei Elektronik schlagen hier >alle die Hände über dem Kopf zusammen bzw. Ja salzwasser und elektronik mögen sich halt überhaupt nicht...
Marc R. schrieb: > Ich habe versucht, die Kondensatoren auszulöten, aber das Löt schmilzt > nicht. Mit was für einem Lötkolben? Mit einer "Lötnadel"?
Marc R. schrieb: > http://multimetertests.de/kondensator-messen-mit-multimeter/ > > "Akustisches Signal durchgehend oder gar nicht bedeutet der Kondensator > ist defekt." > > Kann aber auch an meinem einfachen Multimeter liegen. Naja, die Aussage ist schon nahe an "geraten". Denn das hängt auch vom Multimeter und der Größe des Kapazitätwertes ab. An den Bauteilen (2 Elkos, 2 Dioden und ein Widerstand) geht eigentlich nicht so schnell was kaputt - jedenfalls sehen sie noch gut aus. Könnte es denn nicht sein, das der Fehler am anderen Ende des Kabels ist? Was hängt denn da dran?
aGast schrieb: > Mach mal ein Foto von der anderen Platinenseite Marc R. schrieb: > Fotos: > > https://drive.google.com/open?id=1Uwh1rInE7c5yvmzZqJuVNvB4B18AEObj
Rufus Τ. F. schrieb: > Marc R. schrieb: >> Ich habe versucht, die Kondensatoren auszulöten, aber das Löt schmilzt >> nicht. > > Mit was für einem Lötkolben? Mit einer "Lötnadel"? So ein einfacher: https://www.hellweg.de/Maschinen-Werkzeuge/Elektrowerkzeuge/Dekorationswerkzeuge/Loetkolben-Profi-60-Watt.html
Dietrich L. schrieb: > Marc R. schrieb: >> http://multimetertests.de/kondensator-messen-mit-multimeter/ >> >> "Akustisches Signal durchgehend oder gar nicht bedeutet der Kondensator >> ist defekt." >> >> Kann aber auch an meinem einfachen Multimeter liegen. > > Naja, die Aussage ist schon nahe an "geraten". Denn das hängt auch vom > Multimeter und der Größe des Kapazitätwertes ab. > > An den Bauteilen (2 Elkos, 2 Dioden und ein Widerstand) geht eigentlich > nicht so schnell was kaputt - jedenfalls sehen sie noch gut aus. > Könnte es denn nicht sein, das der Fehler am anderen Ende des Kabels > ist? Was hängt denn da dran? Ich habe die Fotos des Lautsprechers in den Ordner hochgeladen. Der Hinter Lautsprecher mit der gleichen Platine funktioniert (noch) tadellos.
Ich sehe nichts auf den Fotos! Zwergenbildchen. Warum hängst du die hier nicht als Anhang dran?
Marc R. schrieb: > Ich habe die Fotos des Lautsprechers in den Ordner hochgeladen Besser ist es, die Upload-Funktion dieses Forums zu verwenden. Dafür ist die nämlich da.
Rufus Τ. F. schrieb: > Dafür ist die nämlich da. Genau! Fremdhoster neigen dazu irgendwann die Bilder zu löschen, dann ist der Thread dahin.
Rufus Τ. F. schrieb: > Marc R. schrieb: >> Ich habe die Fotos des Lautsprechers in den Ordner hochgeladen > > Besser ist es, die Upload-Funktion dieses Forums zu verwenden. Dafür ist > die nämlich da. Weitere Dateien anhängen fkt. nicht...
Wenn die Bauteile alle beschriftet sind kann ein Fachmann die Platine nachbauen. Dass das IC ein Mikrocontroller ist, könnte die Sache eventuell daran scheitern, dass sein Speicher vor dem Auslesen/Kopieren geschützt ist oder das er defekt ist. Allerdings wird der Fachmann die nachgebaute Platine kaum ohne weitere Angaben ordentlich testen können, so dass der Erfolg ungewiss ist. In dieses Vorhaben wirst du vermutlich mindestens 100€ stecken müssen ohne Erfolgsgarantie. Ich mache es nicht, ist mir zu heiß.
Wieviele Drähte gehen da nun an diese Platine? Die Fotos sind sowas von daneben, man erkennt eigentlich in dem Drahtverhau nichts richtig! Und dann Y-se als Kontaktverbinder weil jemad zu ungeschickt war die Platine richtig anzufertigen und dann nicht mal Löten konnte? 2x Elkos und 2x Dioden plus 1x R .... offen gelassene Anschlüsse in der Mitte welchen Sinn soll das Konstrukt bitte haben?
>2x Elkos und 2x Dioden plus 1x R .... offen gelassene Anschlüsse in der >Mitte >welchen Sinn soll das Konstrukt bitte haben? Er hat doch geschrieben, das da oben keiner ahnung von elektronik hat.
Ist der schwarze Kasten ein Relais ? Dient das ganze diesen sirenenartigen Lautsprecher zu betreiben ?
Niemand schrieb: > Wieviele Drähte gehen da nun an diese Platine? > Die Fotos sind sowas von daneben, man erkennt eigentlich in dem > Drahtverhau nichts richtig! > Und dann Y-se als Kontaktverbinder weil jemad zu ungeschickt war die > Platine richtig anzufertigen und dann nicht mal Löten konnte? > > 2x Elkos und 2x Dioden plus 1x R .... offen gelassene Anschlüsse in der > Mitte > welchen Sinn soll das Konstrukt bitte haben? Das ist so hilfreich wie ein Loch im Boot...
Teakdeckfan schrieb: > Ist der schwarze Kasten ein Relais ? > Dient das ganze diesen sirenenartigen Lautsprecher zu betreiben ? Der schwarze Kasten ist nur die Klemmleiste der Drähte. Da wird +/- und der Lautsprecher angebunden. Die Schrauben sind verrostet, daher sieht das komisch aus.
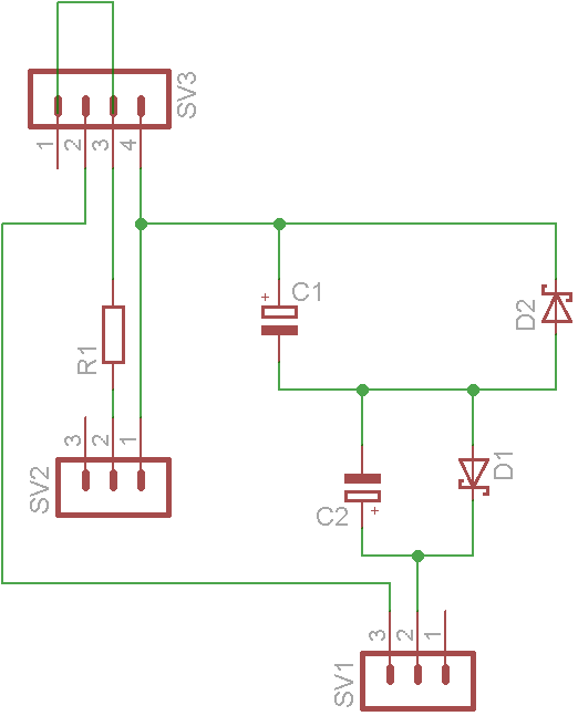
Ich habe es aus Interesse mal aufgezeichnet, für mich ergibt es keinen Sinn, kenne mich allerdings was Audiotechnik angeht auch überhaupt nicht aus. Ob der Plan so richtig ist kann ich nicht garantieren, ist schon sehr sehr heiß heute. Vielleicht hilft es ja jemandem.
Was ist mir aufgefallen: verbindet man den Lautsprecher direkt mit Strom, funktioniert er, jedoch sehr leise.
Holger L. schrieb: > Ich habe es aus Interesse mal aufgezeichnet, für mich ergibt es keinen > Sinn, kenne mich allerdings was Audiotechnik angeht auch überhaupt nicht > aus. > > Ob der Plan so richtig ist kann ich nicht garantieren, ist schon sehr > sehr heiß heute. > > Vielleicht hilft es ja jemandem. Ich habe nur die Vermutung, dass die Platine das Audiosignal verstärkt?
Für mich sieht das aus, wie eine Gleichspannungsentkopplung für einen Lautsprecher - den bipolaren Elko hat man sich halt gespart und zwei polare mit Z-Dioden eingesetzt... Wenn ein Elko ausgetrocknet ist, dann tut das Teil natürlich nicht mehr. Auf Verdacht würde ich einfach die Elkos tauschen. Verstärken tut da nix, das ist rein passiv!
Wenn Du mir das Teil zuschickst, dann mach ich Dir neue Teile drauf... einfach PN mit Mailadresse senden!
Holger L. schrieb: > für mich ergibt es keinen Sinn, Es hat auch keinen. Das ist eine ganze Platine um einen bipolaren Elko nachzubauen. Kaufe einfach einen bipolaren Elko, und vergiss die Platine. https://www.reichelt.de/tonfrequenzelko-axial-bipolar-100-f-100-v-85-c-2500h-20-ton-100-100-p21641.html Der kommt in Reihe zum Lautsprecher in EINE Zuleitung (ordentlich angelötet, mit Schrumpfschlauch isoliert), und gut is. Der Widerstand R1 ist in einer anderen Leitung, und bleibt darin.
>> das IC ein Mikrocontroller ist > welches bauteil genau meinst du? Ich meinte das Bauteile in der Mitte. An den inzwischen nachgereichten Fotos sehe ich allerdings, da dort gar kein Bauteil sitzt, nur Drähte. Also hat sich das Thema schon erledigt. Das vereinfacht den Nachbau ungemein. Den Test allerdings noch nicht.
> Der kommt in Reihe zum Lautsprecher in EINE Zuleitung (ordentlich > angelötet, mit Schrumpfschlauch isoliert), und gut is. > Der Widerstand R1 ist in einer anderen Leitung, und bleibt darin. So würde ich das auch machen. Die Platine an sich ist überflüssig.
Bitte melde dich an um einen Beitrag zu schreiben. Anmeldung ist kostenlos und dauert nur eine Minute.
Bestehender Account
Schon ein Account bei Google/GoogleMail? Keine Anmeldung erforderlich!
Mit Google-Account einloggen
Mit Google-Account einloggen
Noch kein Account? Hier anmelden.





