Das ist ein Differenzverstärker mit schwimmendem Ausgang, der mit nur vier Transistoren auskommt. Wie nennt man diese Schaltung? Wird sie in einem Euch bekannten (Fach-)Buch behandelt? LG old.
Mit MOSFETs wäre es anscheinend folgende Schaltung: https://www.researchgate.net/figure/Transmitter-circuits-a-Up-conversion-I-Q-modulator-using-current-mixing-scheme-b_fig4_236932205
Wegen ungültigen Skripten auf der Seite hing sich zweimal der Browser auf.
Dieter schrieb: > Mit MOSFETs wäre es anscheinend folgende Schaltung Ein Doppelgegentaktmischer, siehe MC1496, ist das definitiv nicht. Trotzdem danke fürs Suchen. LG old.
Erinnert an eine Schaltung für QAM mit Transistoren. Dunkel erinnere ich mich noch an Schaltungsvarianten mit Außenbeschaltung von R und C für besondere Funktionen.
Dieter schrieb: > Erinnert an eine Schaltung für QAM mit Transistoren. Aber nicht alles mit vier Beinen ist ein Tisch. Schrieb ich ja schon im letzten Beitrag, ein Doppelgegentaktmischer ist das definitiv nicht. Eigentlich sollte diese Schaltung in Lehrbüchern, die unter Anderem Differenzverstärker behandeln, zu finden sein. Im Titze-Schenk vielleicht? Oder in Audiogeräten die elektronischer floatender (=schwimmender) Ein- und Ausgänge bedürfen. LG old.
Die gezeigte Realisierung hat halt so viele Nachteile, dass diese Schaltung niemand verwenden will. Man kann immer Dinge kompliziert machen. Die Schaltung spart einen einzigen Transistor und benötigt dafür ein Dutzend passiver Bauteile zusätzlich. Und die 100kOhm in der Basis sind auch schon ziemlich krank. Ablage P(apierkorb) bitte.
Helmut S. schrieb: > Die Schaltung spart einen einzigen Transistor Dann zeige mir doch mal Deine Alternative mit einem Transistor mehr. Ich freue mich auf Deine weniger komplizierte Schaltung mit einem Transistor mehr. Hä? Helmut S. schrieb: > Und die 100kOhm in der Basis Die Bauteile haben Bezeichner, die Du ruhig nennen darfst damit man Deine Kritik auch nachvollziehen kann. Du darfst die Schaltung auch sehr gerne verbessern, auch dafür habe ich ja die asc dazu getan und das Ganze hier ins Diskussionsforum gestellt. LG old.
Zu verbessern wäre die Collektorverbindung Q3 / Q4 ?
Flow schrieb: > Zu verbessern wäre die Collektorverbindung Q3 / Q4 ? Die hat schon 0 Ohm. Hast Du kein LTspice? LG old.
Was ist ein "schwimmender Ausgang"? Ich kann nur zwei Wechselstromgekoppelte Ausgänge erkennen.
Darunter würde ich einen Stromkreis ohne Massebezug verstehen, also so etwas wie eine Trafowicklung o. Anbindung an die restliche Schaltung.
Mark S. schrieb: > Darunter würde ich einen Stromkreis ohne Massebezug verstehen, also so > etwas wie eine Trafowicklung Genau so ist das. Prüfe es in der Simu nach: Du kannst z.B. ausg1 oder ausg2 an GND legen, ohne dass sich die Spannung zwischen ausg1 und ausg2 ändert. In der Simu dafür "mark reference" an einen Ausgang legen und die Tastspitze an den andern Ausgang. LG old.
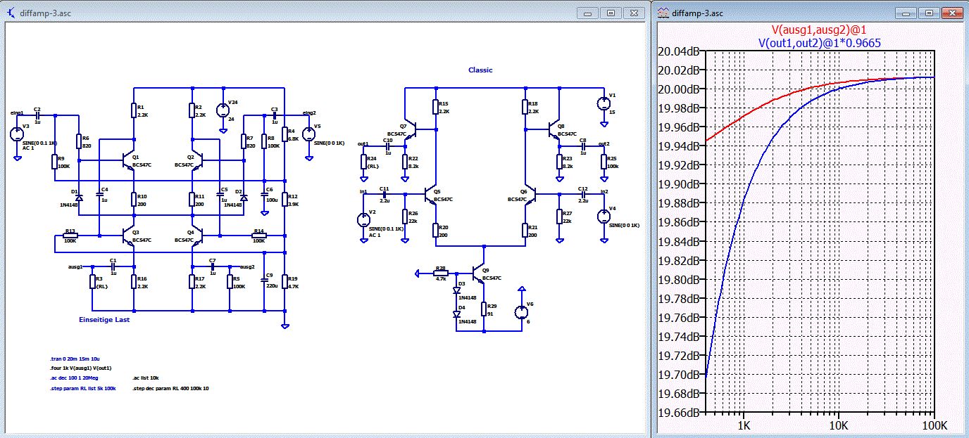
Hallo LG old. ich habe mal deine Schaltung näher unter die Lupe genommen. Ein großer Nachteil der von dir gezeigten Schaltung ist, dass die Spannung am Augang2 von der Last am Ausgang1 abhängt. Siehe Bild mit RL 5k und 100k. Eigentlich sollten Ausg1 und Ausg2 gleich groß bleiben. In der klassisschen Schaltung rechts gibt es dieses Problem nicht. Gruß Helmut
Aus der W. schrieb: > Genau so ist das. Prüfe es in der Simu nach: > Du kannst z.B. ausg1 oder ausg2 an GND legen, ohne dass > sich die Spannung zwischen ausg1 und ausg2 ändert. Naja, das ist doch ganz normal, bei Wechselstromkopplung mit Kondensatoren. Das sind doch nur einfache Gegentaktausgänge, die sich auch noch gegenseitig beeinflussen. Ich kann an dieser Schaltung nichts besonderes sehen, außer die Nachteile die Helmut aufgezeigt hat. Und die sind ja auch logisch, da die Last parallel zum Emitterwiderstand der Stronsenke(n) liegt. Nochmal: Was ist an dieser Schaltung besonders?
Helmut S. schrieb: > ich habe mal deine Schaltung näher unter die Lupe genommen. Leider nicht korrekt. (Ich dachte Du kommst jetzt mit der komplementären Version daher...) Lies mal bitte diese beiden Beiträge vor Deinem: Beitrag "Re: Diffamp: Wer kennt diese vier Transistorschaltung?" Helmut S. schrieb: > Eigentlich sollten Ausg1 und Ausg2 gleich groß bleiben. Nein, bei mir bekommst Du einen echten symmetrischen Ausgang. Da soll die Spannung zwischen den Ausgängen gleich groß bleiben. Du hast da nur Emitterfolger die lediglich einen Gegentakt- Ausgang bieten. Erkennst Du den Unterschied? Sonnst zeige ich Dir das Aus der W. schrieb: > Du kannst z.B. ausg1 oder ausg2 an GND legen, ohne dass > sich die Spannung zwischen ausg1 und ausg2 ändert. In der asc. Aber nicht mehr heute. Vielen Dank für Deine Mitarbeit, das ist nicht selbstverständlich. LG old.
>> Helmut S. schrieb: >> Eigentlich sollten Ausg1 und Ausg2 gleich groß bleiben. > LG old. schrieb > Nein, bei mir bekommst Du einen echten symmetrischen Ausgang. > Da soll die Spannung zwischen den Ausgängen gleich groß bleiben. Jetzt verstehe ich auf was du hinaus willst. Ich habe jetzt mal zwei Simulationen gemacht. 1. diffamp-3.asc einseitige Last 400Ohm bis 100kOhm 2. diffamp-4.asc differentielle Last 400Ohm bis 100kOhm Bezüglich der Differenz V(ausg1)-V(ausg2) ist deine Schaltung in der Tat sehr unempfindlich/vorteilhaft gegenüber der Laständerung.
Helmut S. schrieb: > Bezüglich der Differenz V(ausg1)-V(ausg2) ist deine Schaltung in der Tat > sehr unempfindlich/vorteilhaft gegenüber der Laständerung. Da habe ich ja nochmal Glück gehabt. Danke. Helmut S. schrieb: > Ich habe jetzt mal ... Simulationen gemacht. Ich auch. Allerdings habe ich Ballast abgeworfen, damit man die Schaltungen auch vom Aufwand her vergleichen kann. Meine braucht einen Widerstand und zwei Kondensatoren mehr. Deine, wie versprochen, einen Transistor. Die Komplementäre Variante habe ich aus bestimmten Gründen nicht verwendet. Der Vergleich mit dem Übertrager kommt in der nächsten Simu. Ich stochere lieber mit dem Oszilloskop in der Schaltung rum. Für mich hat das mehr Aussagekraft als ein Diagramm. Resultat: Bei gleicher Last auf beiden Seiten tun sich die Schaltungen nichts. Wenn man den Ausgang asymmetrisch macht, indem man einen Ausgang an GND legt, macht Deine nur noch die halbe Ausgangsspannung. Diesen Fall hat man z.B. wenn man an eine symmetrische Leitung einen Cinch-Stecker lötet. Natürlich ist dann bei Dir ein Ausgang überlastet. Der verzerrte Laststrom fließt über die Leitung. Um das darzustellen, habe ich einen Ausgang mit 100R belastet. Dann zerrt Deine Schaltung schon mächtig. Diese Situation hast Du bei einer langen Leitung wenn Du sie am Ende asymmetrisch anklemmst. Aus der W. schrieb: > Eigentlich sollte diese Schaltung in Lehrbüchern, > die unter Anderem Differenzverstärker behandeln, > zu finden sein. Im Titze-Schenk vielleicht? > > Oder in Audiogeräten die elektronischer floatender > (=schwimmender) Ein- und Ausgänge bedürfen. Und? Titze-Schenk? LG old.
Hallo zusammen, die Schaltung steht m.W. nicht im Tietze-Schenk o.ä. Büchern. Vielleicht in einer der vielen Publikationen von TI zum Thema fully-differential-opamp. Ich werde das nach dem Urlaub mal simulieren. Auf den ersten Blick sieht die Schaltung ziemlich genial aus. Mit 0815-OPVs bricht man sich jedenfalls einen ab um das hin zu bekommen. Lg Michael
Bitte melde dich an um einen Beitrag zu schreiben. Anmeldung ist kostenlos und dauert nur eine Minute.
Bestehender Account
Schon ein Account bei Google/GoogleMail? Keine Anmeldung erforderlich!
Mit Google-Account einloggen
Mit Google-Account einloggen
Noch kein Account? Hier anmelden.







