Hallo, ich habe hier leider ein kleines Problem mit meiner OPV Schlatung. Ich möchte hier einen Teil eines 4-20mA Signals auf 0-4V skalieren. Dazu habe ich die Schaltung wie Anhang ersichtlich aufgebaut. Leider ist es aber so, dass ich beim Aufbau nie unter 1.8V beim Ausgan komme. Mein Ausgangssignal halt also Minimum 1.8V und danach steigt es erst. Kann mir jemand meine Fehler erklären? Laut Simulation sollte es doch so Funktionieren. LG
Schau mal ins Datenblatt des OP. Output voltage swing.
Der LM324 ist kein Single Supply OpV und die Versorgungsspannung ist einfach zu klein. Nimm einen anderen OpV oder höhere Spannung. Gruß - Werner
LM324 ist sehr wohl ein single supply OPV: Auszug aus TIs Datenblatt:http://www.ti.com/lit/ds/symlink/lm324.pdf "These devices consist of four independent high-gain frequency-compensated operational amplifiers that are designed specifically to operate from a single supply over a wide range of voltages. Operation from split supplies also is possible if the difference between the two supplies is 3 V to 32 V (3 V to 26 V for the LM2902 device), and VCC is at least 1.5 V more positive than the input common-mode voltage. Ungeeinget ist er Trotzdem, da er bei 5VDC Single Supply einen Voltage Swing von 0V-3.5V erlaubt, was nicht zu TOs Anforderungen passt. Meine Simulation gibt das auch so her, also scheint der TO noch nicht das orginale LM324 spice model zu nutzen.
DocDirac schrieb: > Ungeeinget ist er Trotzdem, da er bei 5VDC Single Supply einen Voltage > Swing von 0V-3.5V erlaubt, was nicht zu TOs Anforderungen passt. Ich meine mich zu erinnern das mit einem Pullup gemacht zu haben. Ich sehe auch in der Innenschaltung des 324 nichts was dagegen spräche. Laut Innenschaltbild hast Du nach unten noch den BE-Spannungsabfall des PNP-Emitterfolgers. Also besser mit der Innenschaltung aus dem Datenblatt, als mit dem Modell simulieren. LG old.
So sollte das eigentlich auch mit dem LM324 funktionieren. Ich werde mal ein Modell aus dem Innenschaltbild vom Datenblatt machen … LG old.
Ananas E. schrieb: > Leider ist es aber so, dass ich beim Aufbau nie unter 1.8V beim Ausgan > komme. > Mein Ausgangssignal halt also Minimum 1.8V und danach steigt es erst. > > Kann mir jemand meine Fehler erklären? Laut Simulation sollte es doch so > Funktionieren. Die einfachste Erklärung wäre, dass der OPV in deinem Aufbau kein (bzw. echter) LM324 ist. Ein LM324 schafft sowohl am Ein- wie am Ausgang fast die 0V. Was nicht klappen dürfte, ist die gewünschte max. Ausgangsspannung von 4V bei einer Versorgung mit nur 5V.
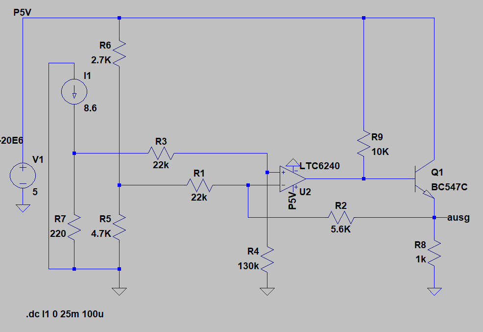
Aus der W. schrieb: > Ich werde mal ein Modell aus dem Innenschaltbild vom > Datenblatt machen … Anbei. LG old.
Aus der W. schrieb: > Anbei. Hmmm, mit Ube=0,65V und max. 4,4V Ausgangsspannung müsste der OPV 5.05V ausgeben obwohl ihm nur 5V zur Verfügung stehen? Die LM324 von National Semi schaffen m.W.n. mit Ach und Krach 4V bei Ub=5V aber das wars dann auch schon.
Robert M. schrieb: > Hmmm, mit Ube=0,65V und max. 4,4V Ausgangsspannung müsste der OPV 5.05V > ausgeben obwohl ihm nur 5V zur Verfügung stehen? Dann lasse Dir doch mal Ube anzeigen! Und wie hoch ist Ube? Robert M. schrieb: > Die LM324 von National Semi schaffen m.W.n. mit Ach und Krach 4V bei > Ub=5V aber das wars dann auch schon. Nichts gegen einzuwenden ... Beitrag "Re: Differenzenverstärker Messbereich Verfeinerung" LG old.
Hallo, welches Simulationsprogramm hast Du benutzt? (reines Interesse) Thorsten
Aus der W. schrieb: > Dann lasse Dir doch mal Ube anzeigen! > Und wie hoch ist Ube? Bei kleinster Ausgangspannung Ube=0,57V und steigt bei max. Ausgangspannung auf Ube=0,65V (BC547C / NI Multisim). Was sagt LTSpice?
Robert M. schrieb: > Bei kleinster Ausgangspannung Ube=0,57V und steigt bei max. > Ausgangspannung auf Ube=0,65V (BC547C / NI Multisim). Was sagt LTSpice? Alles korrekt. Die idealen Stromquellen haben mir einen Streich gespielt. Die Stromquellen im Modell und Datenblatt (!) können natürlich über Vcop ziehen! Habe sie jetzt begrenzt. Weiß aber nicht wie weit das muß. Jetzt sieht das schon realistischer aus. Danke. Werde bei Gelegenheit an einem realen LM324 messen und das Modell optimieren. Musste den Pullup R9 auf 2K2 verringern. LG old.
Aus der W. schrieb: > DocDirac schrieb: >> Ungeeinget ist er Trotzdem, da er bei 5VDC Single Supply einen Voltage >> Swing von 0V-3.5V erlaubt, was nicht zu TOs Anforderungen passt. > > Ich meine mich zu erinnern das mit einem Pullup gemacht zu haben. Ich > sehe auch in der Innenschaltung des 324 nichts was dagegen spräche. > Laut Innenschaltbild hast Du nach unten noch den BE-Spannungsabfall > des PNP-Emitterfolgers. Habe eben eine Testschaltung mit dem LM324 aufgebaut. Es ist genau so wie ich schrieb, Du kannst den Ausgang mit einem Pullup hochziehen. Ohne Pullup liegt man zwei BE-Strecken drunter, also sind die Stromquellen (I3) über Spiegel angeklemmt. https://www.mikrocontroller.net/attachment/372391/LM324E_Innenschaltbild_001.png Das ändere ich gerade an dem Modell. So langsam bekomme ich einen brauchbaren LM324 für LTspice. :-) LG old.
Aus der W. schrieb: > Das ändere ich gerade an dem Modell. Das Modell möchte ich Euch noch nachreichen. Mit diesem Modell könnt Ihr die Schaltung hier korrekt simulieren. Ihr könnt es ja mal selbst prüfen. Was ich noch genau ermitteln muss, sind die Werte für C1,R1,R2 und die hfe-Klassen der BJTs. Im Gegensatz zu dem mathematischen Modellen, weiß ich bei einer Modellschaltung wo ich schrauben muss, damit das Modell der Realität entspricht. Das ist eine feine Sache bei LTspice. LG old.
Hallo ihr Lieben, vielen Dank für die vielen Rückmeldungen. Ich werde die Woche mal noch mal die Schaltungen und Vorschläge im Labor ausprobieren. Inzwischen hab ich einfach einen INA122P verwenden, den ich noch herumliegen hatte. Der ist zwar relativ teuer, aber dafür Rail-To-Rail. Mir ist nur noch nicht ganz klar, warum ich nun die 0.65V nach unten hin nicht erreichen konnte. Das ich nach oben hin nicht auf die 5V Versorgung des OPV komme, ist mir klar, weil er ja nicht Rail-to-Rail ist. Darum hab ich auch gleich die Anforderung auf 4V reduziert, da ich beim versuch auf ca. 4.4 gekommen bin. Aber wenn ich nun beispielsweise Vin- auf 2V und Vin+ auf 1.8 V habe, müsste ich doch an die 0.65V am Ausgang kommen oder nicht? Oder liegt das an der Gleichtaktaussteuerung? Wenn ja, wo sehe ich sowas im Datenblatt? Viele Grüße!
Hallo, dies steht unter dem englischen Begriff "common mode voltage range". Also bei Dir von 0 bis 3,5V. Zusätzlich wäre ein Offsetausgleich ratsam, wenn Di es genau haben möchtest. Und die Last ist etwas groß am Ausgang. Ist in der Schaltung kein Abblockkondensator eingebaut, wie der Schaltplan vermuten läßt? MfG
Ananas E. schrieb: > Darum hab ich auch gleich die Anforderung auf 4V reduziert, da ich > beim versuch auf ca. 4.4 gekommen bin. Aber wenn ich nun beispielsweise > Vin- auf 2V und Vin+ auf 1.8 V habe, müsste ich doch an die 0.65V am > Ausgang kommen oder nicht? Der LM324? Soll ich das mal testen? LG old.
Kommt auf 0 runter. Mit 2K2 Pullup auf 0V8 also BE-Strecke Q12 plus Drop vom Spiegel für I4 (den ich im Modell vergessen habe). Mit einem 470K Pullup lässt sich der Drop messen, es sind damit 55mV Sättigungsspannung am Spiegel. LG old.
Aus der W. schrieb: > Kommt auf 0 runter. Könntest du mir dazu einmal die Schaltung wie du sie aufgabaut hast zeichnen? LG
Bitte melde dich an um einen Beitrag zu schreiben. Anmeldung ist kostenlos und dauert nur eine Minute.
  
  Bestehender Account
  
  
  
  Schon ein Account bei Google/GoogleMail? Keine Anmeldung erforderlich!
Mit Google-Account einloggen
Mit Google-Account einloggen
  Noch kein Account? Hier anmelden.









