Hallo Elektro Experten, habe auf dem Schreibtisch einen RPi3 und einen Radarsensor (leider ohne Typenbezeichnung, irgendein billig Teil von eBay das ich vor langer Zeit mal gekauft hatte und noch "übrig" ist) liegen, sowie ein Netzteil das 12VDC und 5VDC (vgl. Anhang Netzteil) aus dem Stromnetz transformiert. Da der Radarsensor 9V benötigt, habe ich zusätzlich noch ein 12VDC->9VDC Wandler (Murata MEV3S1209SC) verbaut (vgl. oben IST Bereich der Schaltung.jpg). Die ganzen (Versorgungs-)Spannungen alle ohne weitere Technik/Komponenten, d.h. so wie auf dem Schaltplan ersichtlich. Der Radarsensor besitzt einen Open Kollektor Ausgang, den ich über einen Spannungsteiler auf die nötigen/zulässigen 3V3 des RPi aufteile. Erkennen möchte ich "nur" Bewegung ja/nein, Richtung und Geschwindigkeit (also Dinge wie Frequenz o.ä. des Radarausgangs) interessiert mich nicht. Auf dem Schreibtisch funktioniert das alles auch wunderbar. Im Haus hinter einer Gipskartonplatte allerdings nur noch so halbwegs: es gibt sehr häufig Fehlauslösungen vom Sensor. Nach ein wenig Kampf konnte ich das auch recht gut auf dem Schreibtisch nachstellen. Auf dem RPi läuft auch FHEM und wenn dort Schaltvorgänge für Status LEDs und ein Display/Magic Mirror stattfinden, kommt es häufig zu dem Fehler. Vermutlich sind da die Spannungen oder Massen nicht sauber weil ich das alles zusammengebastelt habe. Daher würde ich jetzt eienn Optokoppler einplanen (vgl. unteren SOLL Bereich der Schaltung.jpg), habe so etwas aber noch nie verbaut. Daher ein paar Fragen: - ist das überhaupt sinnvoll einen Optokoppler zu nutzen? - müsste man den DC/DC Wandler von 12->9V noch irgendwie stützen, entstören o.ä. (den habe ich so wie er ist dazwischen gelötet) - wenn ein Optokoppler hilfreich wäre: welchen Optokoppler könntet ihr empfehlen (den es z.B. bei Reichelt für Privatpersonen gibt) - benötigt der Optokoppler weitere Beschaltung/Entstörung? Am nächsten Wochenende kann evtl. ein Kollege mit einem Oszilloskop vorbeikommen, dann kann ich vielleicht auch das Signal zwischen Sensor und RPi aufnehmen, oder die Versorgung und GND. Keine Ahnung ob das geht oder ob man da was sieht. Gruß und schönes WE, Hans P.S. Ich hoffe, dass der Text nicht gelöscht wird wg. des falschen Dateiformats des Schaltplans, aber als png wäre die Datei viel größer gewesen
Hans schrieb: > Der Radarsensor besitzt einen Open Kollektor Ausgang, den ich über einen > Spannungsteiler auf die nötigen/zulässigen 3V3 des RPi aufteile. Ein Open Kollektor Ausgang liefert keine Spannung. Was willst du da mit einem Spannungsteiler bzw. was für einen Ausgang besitzt dein Radarsensor wirklich?
Zur Hardware: -Der Optokoppler ist unnötiger quatsch. Ausserdem im Schaltbild falsch angesteuert. Vergiss den O-Koppler. Oberes Schaltbild ohne OptoK: Spannungsteiler ist quatsch (üble Notlösung). Richtigerweise kommt ein Widerstand als Pullup an den RPi (also von 3V3 RPi gegen Eingangspin des RPi). Und der Kollektor direkt an den Eingang des RPi. Spart die einen Widerstand, und verhindert Arger.
Beide Varianten haben Fehler. IST-Plan: Der 5k6 Pullup geht auf 9V, sollte aber auf die Raspi-3.3V gehen. So hast du ggf. 9V an dessen GPIO. SOLL-Plan: Den OK bekommst du so nicht durchgeschaltet. Woher soll dessen LED einen Strom bekommen? Hans schrieb: > - ist das überhaupt sinnvoll einen Optokoppler zu nutzen? Du musst keine galvanische Trennung haben, also: zumindest unnötig! > - müsste man den DC/DC Wandler von 12->9V noch irgendwie stützen, > entstören o.ä. (den habe ich so wie er ist dazwischen gelötet) Schau ins Datenblatt. Murata hat bei der Messschaltung 1μ X7R und 10μ Tantal am Ausgang. In anderen Bilder sogar noch ein L. > - wenn ein Optokoppler hilfreich wäre: welchen Optokoppler könntet ihr > empfehlen (den es z.B. bei Reichelt für Privatpersonen gibt) Standard. Ich meine, er ist nicht notwendig, aber so besteht zumindest weniger Gefahr, dass die 9V vom Sensor an den RasPi gelangen - wie leider im IST-Plan bereits drin. > - benötigt der Optokoppler weitere Beschaltung/Entstörung? Beschaltung: die LED braucht einen Rv, der Kollektorausgang einen Pullup - wie der Sensorausgang auch. Entstörung: hängt davon ab, wie das Ausgangssignal des Sensors aussieht.
Der Ist-Zustand ist doch fast ok, einzig der 5k6-Pullup gehört an 3V3 des RaspPi und der 10k wird 0Ω (also weggelassen). Der Optokoppler im Soll-Bild wird so nicht funktionieren - woher soll die LED ihren Strom bekommen? Wenn es keinen zwingenden Grund für nen Optokopler gibt, würd ich auch keinen einsetzen. Ist ja nicht so, dass der Probleme auf magische Weise löst. Wenn du Störungen auf längeren Signalleitungen hast, sollte man die gezielt verhindern oder filtern, nicht einfach mit Voodoo rangehen.
HildeK schrieb: > Beide Varianten haben Fehler. > IST-Plan: > Der 5k6 Pullup geht auf 9V, sollte aber auf die Raspi-3.3V gehen. So > hast du ggf. 9V an dessen GPIO. Ja, aber die 9V werden nicht am Pin erreicht wegen Innenwiderstand des Spannungsteilers und der Klammerdioden im RPi. Hier anderer Arger: Im Low-Fall 5,8V. Duerfte eigentlich garniemals funzen ohne Pulldown im RPi (kenne dessen Eingangsschaltung nicht exakt)
Hallo, das ging ja mehr als Fix, hatte gar nicht so schnell damit gerechnet. Was soll ich zur Schaltung sagen: sie funktioniert bis jetzt und Rauch hat es auch nocht nicht gegeben. Habe mir das alles aus dem Internet "geholt". Aufgrund eurer Kommentare habe ich erst mal alles abgeklemmt. Zur Schaltung an sich: @Wolfgang: im Radarsensor bekommt der Transistor doch 9V, oder? Deswegen hatte ich ihn wieder an die 9V Versorgungsspannung (mit den Widerständen dazwischen) angeschlossen. Und da er an die 9V geht, habe ich mit den beiden Widerständen einen Teiler gebaut damit dazwischen maximal 3,3V liegen. Die Spannung bekommt er also von meinen 9V an die ich ihn angeschlossen habe. @2 Cent: Das mit dem Optokoppler sehe ich jetzt auch, der sollte eigentlich 9V auf die LED bekommen und das ganze über die 10k Ohm Widerstand (oder anderen Wert) Den Kommentar bzgl. des direkten Anschlusses an die 3,3V verstehe ich und kann ich machen. Hatte es damals nicht gemacht, da der Sensor ja mit 9V läuft. @HildeK: wenn ich so nachdenke: da hast du Recht. Wenn der Sensor nichts erkennt und komplett sperrt, dann liegen da 9V. Habe ich evtl. nur Glück gehabt und glücklicherweise immer davor bewegt... Oder der RPi war nett zu mir und robust genug. Wenn der Koppler unnötig ist, dann würde ich ihn weglassen. Kostet nur wieder Versandkosten und ich kenne mich damit nicht aus... Aber wenn es helfen könnte, dann lieber rein damit. Wenn es erst einmal hinter der Wand ist, komme ich da nicht mehr gut ran. Die Kondensatoren für den Wandler bestelle ich, nicht das es daran liegt. @foobar: danke für die Bestätigung, hatten die anderen ja auch schon so gesagt. Die Leitungen sind aber eher kurz, also alles so im Bereich 30...50cm und mit 1mm Querschnitt. Aber was es genau ist, kann ich halt nicht sagen. Stochere also im Nebel und bete... Mache mir noch mal Gedanken wegen des Kopplers, neue Skizze ist in Arbeit. Danke für die Tips. Hans
Hans schrieb: > dann liegen da 9V. Habe ich evtl. nur Glück > gehabt Nein, denn zwischen dem GPIO und denn 9V liegen die 5k6 und die haben den RasPi geschützt. Hans schrieb: > Und da er an die 9V geht, habe ich mit den > beiden Widerständen einen Teiler gebaut damit dazwischen maximal 3,3V > liegen. Der Teiler ist aber falsch. Wenn der T im Sensor nicht leitet, hast du über die 5k6 9V am GPIO - er hat das überlebt, siehe oben. Ist aber nicht sauber. Wenn der Transistor leitet, dann hast du einen Teiler aus den 5k6 und den 10k. Macht dann aber ca. 5.8V am GPIO, also kein LOW. Das funktioniert so nicht. Was du tun kannst: Die 10k zu den 9V und die 5k6 fest auf GND - als Teiler. Dann dazwischen den Sensorausgang und den GPIO. Aber warum so kompliziert? Einfach 1k oder 5k an den Sensorausgang als Pullup zu den 3.3V des Raspi. Und den Ausgang auf einen GPIO.
...ging dank eurem Wiki schneller als gedacht, würde es jetzt so anschließen wollen
Hallo HildeK, für mich zum Versethen: den Fehler wenn der Transistor nicht leitet und das da dann 9V anliegen habe ich verstanden. Wenn ich die beiden Widerstände gegeneinander austausche, dann sollte es passen. Ich Blödmann habe die beiden Werte vertauscht, argh. Was schief gehen kann, geht schief. Also die 5k6 sollten 10k sein und die 10k sollten 5k6 sein. Wie auch immer: das Konstrukt habe ich jetzt komplett entfernt. Traue mich trotzdem noch nicht das wieder scharf zu schalten. Grüße, Hans
So ist's ok. Btw, bei der Version ohne Optokoppler ist der isolierende DC/DC-Wandler etwas overkill - nen einfacher Spannungsregler (i.e. 7809) würde es auch tun.
Hans schrieb: > Also die 5k6 sollten 10k sein und die 10k sollten 5k6 sein. Ja UND der 5k6 muss dann an GND und nicht an den Transistor angeschlossen sein. Es hätte so aussehen müssen (rechne einfach mal den Spannungsteiler 10k/5k6 an 9V aus für den Fall, dass der Transistor sperrt):
1 | 9V |
2 | | |
3 | .-. 3V3 |
4 | | | | |
5 | | |10k .----o-----. |
6 | '-' | | |
7 | . | | |
8 | | GPIO| | |
9 | .-----o---------------| | |
10 | | | | | |
11 | | | | | |
12 | Sensor | .-. | | |
13 | |/ | | | RasPi | |
14 | ----| | | 5k6 | | |
15 | |> '-' | | |
16 | | | | | |
17 | '-----o --------------| | |
18 | | | | |
19 | === | | |
20 | GND '----------' |
21 | (created by AACircuit v1.28.6 beta 04/19/05 www.tech-chat.de) |
Aber besser ist allemal den Pullup auf die RasPi-3V3 zu legen, wie jetzt in deinem Bild gezeichnet. Hans schrieb: > Traue mich trotzdem noch nicht das wieder scharf zu schalten. Durch die Strombegrenzung der Widerstände kann trotzdem nichts passieren. Aber: man kann ja vorher mal messen, welche Pegel der GPIO bekommen würde, bevor man ihn an den RasPi anschließt - um sicher zu gehen :-).
Hallo foobar, den DC/DC Wandler konnte ich einfach ohne weitere Bauteile anlöten, bzw. sogar auf dem Steckbrett stecken. Bei einem Regler hätte ich mehr löten müssen. Danke für die Bestätigung, werde es morgen erst mal in ruhe ohne den Koppler probieren und den ansosnten bestellen. Jetzt habe ich da nicht mehr die Nerven dazu, vertausche sonst wieder irgendwo + und - oder so. An alle: wo gibt es denn bitte die geforderten Tantal Kondensatoren mit ESR unter 100 milli Ohm bei 100kHz? Wenn ich mir z.B. den hier ansehe http://cdn-reichelt.de/documents/datenblatt/B300/KEM_T3XXX_DB-EN.pdf dann hat der 10 uF Typ bei 9V satte 5 Ohm, ist also um den Faktor 50 entfernt von den Anforderungen. Oder verstehe ich da was falsch? Hans
Hans schrieb: > @Wolfgang: im Radarsensor bekommt der Transistor doch 9V, oder? Na ja, die maximale Spannung an der Basis beträgt etwa 0.7V und am Emitter liegt Gnd. Die 9V sind weit weg.
Hans schrieb: > wo gibt es denn bitte die geforderten Tantal Kondensatoren mit ESR unter > 100 milli Ohm bei 100kHz? Wenn ich mir z.B. den hier ansehe > http://cdn-reichelt.de/documents/datenblatt/B300/KEM_T3XXX_DB-EN.pdf > dann hat der 10 uF Typ bei 9V satte 5 Ohm, ist also um den Faktor 50 > entfernt von den Anforderungen. Oder verstehe ich da was falsch? Wahrscheinlich nirgends :-). Das würde ich jetzt auch nicht so eng sehen. Das war die Messschaltung für möglichst ripple- und rauschfreien Ausgang. Du kannst aber auch einen 10µ/25V Keramik nehmen, der erfüllt das auf jeden Fall und die gibt es in handlicher SMD-Größe. Tantal vermeidet man auch aus anderen Gründen. Selbst ein normaler 10µ Elko ist verwendbar und besser als nichts. Das LOW-ESR macht eigentlich der 1µ Keramik. Was da noch parallel liegt, spielt nur eine untergeordnete Rolle.
Hallo HildeK, danke dir. Da ich es noch löten muss, kommt SMD nicht in Frage. Und mit Draht habe ich die bei Reichelt immer nur im nF Bereich gefunden. Komisch, dass es sie in ganz klein (wo Platz eine rolle spielt) mit ein paar uF gibt, in großer Bauform aber nur mit so kleinen Kapazitäten. Egal, ich suche weiter, notfalls ein normaler Elko wie von dir erwähnt. an alle: DANKE für eure Hilfe und Denkanstöße, hat mir das Wochenende und ggf. auch das ein oder andere Bauteil gerettet! Gruß, Hans
Hans schrieb: > Da ich es noch löten muss, kommt SMD nicht in Frage. Sooo klein wäre der auch nicht. Ich nehme solche beim Lochrasteraufbau auch, das Löten ist da kein Problem. Bedrahtet dürften die selten sein ...
Hans schrieb: > Erkennen möchte ich "nur" Bewegung ja/nein, > Die Kondensatoren für den Wandler bestelle ich, nicht das es daran > liegt. Falls es noch nicht erwähnt wurde: Ich würde sehr viele Kondensatoren (Elko) nachrüsten ^^ In der Spannungsversorgung. Hinter dem Netzteil also nach dem Kabel. Und auch natürlich nach den Regler an den 9V!! Und ggf auch 'nen kleinen' in dem "Datenpfad" praktisch vor dem Optokoppler. Hans schrieb: > und wenn dort Schaltvorgänge für Status LEDs und ein > Display/Magic Mirror stattfinden, kommt es häufig zu dem Fehler. Damit kann man solche Störungen teilweise Wegfiltern! Wenns immer noch net geht, dann vielleicht sogar mit Spulen + Elko... Edit: Was du brauchst sind warscheinlich noch Spannungs- / Netzfilter!?
Hans schrieb: > Wenn der Koppler unnötig ist, dann würde ich ihn weglassen. Kostet nur > wieder Versandkosten und ich kenne mich damit nicht aus... Aber wenn es > helfen könnte, dann lieber rein damit Nochmal: Der Optokoppler hilt NIX! DEr ist doch auch nur ein weiterer Open-Kollektor mit verlängertem Lichtweg. Lass weg! Hans schrieb: > Traue mich trotzdem noch nicht das wieder scharf zu schalten. LOL foobar schrieb: > Btw, bei der Version ohne Optokoppler ist der isolierende DC/DC-Wandler > etwas overkill - nen einfacher Spannungsregler (i.e. 7809) würde es auch > tun. Richtig, bis auf "bei der Version ohne Optokoppler". Bedenke: GND ist doch sowieso mit Absicht (und gut so) durchverbunden. Meine Gedanken, warum es mit 5,8V überhaupt irgendwann irgendwie irgendwas gefunzt hat: die Flanken wurden wohl erkannt. Durch deinen, ich sag mal salopp "Drahtverhau" wurden die Flanken kapazitiv oder induktiv ruebergekoppelt. Aber der statische Pegel auf garkeinen Fall. D.h. wenns richtig angeschlossen funktioniert musst du womoeglich sogar etwas an der Software ändern. LOL
>> [linear statt dc/dc] > > den DC/DC Wandler konnte ich einfach ohne weitere Bauteile anlöten, > bzw. sogar auf dem Steckbrett stecken. Bei einem Regler hätte ich > mehr löten müssen. Eigentlich nicht - nen 7809 ins Steckbrett, nen Kondensator am Eingang, einen an den Ausgang, fertig. Und die sind auch nicht so pingelig, was die ESR der Kondensatoren angeht. Zum Testen ist so nen Wandler ganz nett, aber sinnlos in ner Schaltung verbauen? Dazu wären sie mir zu "wertvoll" ;-)
Hallo, @Tim S.: Also der RPi bekommt ja normalerweise seine Versorgung aus einem USB Netzteil. Und ich glaube (ok, da ist der Fehler...) so sauber sind die auch nicht, jedenfalls nicht besser als das alte Pollin Netzteil was ich da aktuell nutze. Und ich schalte ja auch keine großen Lasten, das sind doch nur immer ein paar mA. Da hätte ich eigentlich gedacht (schon wieder der Fehler...), dass das vom RPi so weggebügelt wird. Wobei: habe dieses Video mit dem Blitzlichtgerät gesehen und mich schon gewundert wie empfindlich der RPi ist und das es bei mir dann doch so gut läuft. Aber wahrscheinlich ist es der Sensor der einfach zu empfindlich ist und was auf die Leitung legt. @2 Cent: na ja, der Optokoppler würde den Sensor Teil mit 9V doch komplett vom RPi mit seinen 5V (oder 3V3 intern) abkoppeln. Denn nach dem Wandler hätte ich ja eine "neue" Masse. Aber bin da nur Laie was "gemeinsame Masse" (aktueller IST Stand) und zwei getrentne Massen angeht und warum das eine oder andere Vorteile hat. Tante Google sagte halt nur lapidar: bei Störungen, auf saubere Signalwege und Trennung achten. Wie gesagt: morgen baue ich um und teste erst mal den neuen (19:49Uhr) IST Stand. Schönen Abend, Hans
Hans schrieb: > Aber wahrscheinlich ist es der Sensor der einfach zu > empfindlich ist und was auf die Leitung legt. Ja dann nachschauen (Oszi) ob die Spannungen vorallem an 9V sauber sind. Und dass dein Sensor nicht ammok läuft. Da natürlich mit den Endkomponenten "wie in der Wand" (oder was du machst) benutzen und messen! Also "richtiges" Netzteil und Kabel und Adapter und Leitungslängen usw. Beim Dev eh immer zu empfehlen. Zumindest am Schluss. Und ja mit dem USB Netzteil und Masse usw mit dem Optokoppler hast du warscheinlich alles richtig gemacht... Und mit der "Verbundenen Masse" ist der Koppler dann egal. Insgesammt bau hald nen "Delay" in die Software, dass der GPIO real erst nach 3 sekunden Triggert oder so. Zusammen mit dem Elko und Entladewiderstand. Das "belastet" den Sensor bissle mehr, dass der Ausgang nicht 'floatet' usw.
Hans schrieb: > @2 Cent: na ja, der Optokoppler würde den Sensor Teil mit 9V doch > komplett vom RPi mit seinen 5V (oder 3V3 intern) abkoppeln Richtig, mein Fehler! In diesem Schaltbild hast du die GNDs absichtlich getrennt. Habe ich nicht gerafft gehabt. Sorry! Dieses wuerde ich in Anwesenheit von HF (Radar) aber auch (erst recht) nicht empfehlen: dann bekommst du möglicherweise völlig neue Probleme und Arger mit kapazitiven Kopplungen und Folgeeffekten im Nahfeld. Meine Meinung: Alle GNDs vernünftig miteinander verbinden sollte dein Problem (Auslöser war Spannungsteiler) bestens lösen. OT Wieso A? ä geht doch. A geht doch auch. Oder nicht? Ist ein anderes Argernis. Tastaturtabelle ist genauso strubbelig wie meine Tastatur, stoppt manchmal mitten im
Hallo, habe jetzt alles so aufgebaut wie gestern Abend angekündigt, d.h. "nur" mit Widerstand. Und was soll ich sagen: bis jetzt schaut es gut aus und funktioniert wie es soll. Lasse es jetzt erst mal (wieder) laufen und schaue wie stabil es sich im Alltag macht. Habe aber blöderweise eine LED Halterung vergessen zu bestellen, muss also eh noch mal was kaufen. Werde mir da evtl. noch einen Optokoppler mit bestellen, kostet ja nicht die Welt @2 Cent: was meinst du mit "vernünftig" verbinden? Bis jetzt sind halt am 12V->9V Wandler die beiden "Minus" Pins gebrückt. Ganz grob zum Aufbau: der RPi und das ganze Netzteilzeug hängt hinter einem Spiegel der an einer Trockenbau/Gipskartonwand hängt. Hinter der Wand gehe ich ca. 30cm höher und etwas über die Oberkante vom Spiegel und dort kommt der Radarsensor hin. Die einzige "Leitung" ist also die vom/zum Radarsensor, einfach 3-Einzeladern frei fliegend, müsste so 0,5qmm sein. @foobar: ein Festregler wie der 7809 kostet ja auch nicht viel, landet auch mit in der Bestellung. Wusste nicht, dass die so einfach anzuschließen sind. Dachte da muss immer noch eine Diode und zig Kondensatoren mit dran. Wie gesagt: schaut bis jetzt gut aus, also schlimmstenfalls gebe ich noch mal ~5€ für Teile aus die ich dann nicht verbaue. Gruß und schönen sonntag, Hans
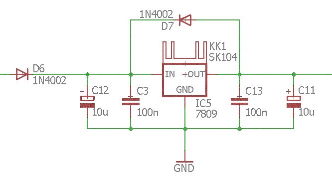
Hallo, ein kurze Frage: sofern ich auf einen 7809 wechsel (dann lege ich mir den Wandler wieder ins Regal): so wie angehängt sollte es richtig sein, oder? Dann bestelle ich die Teile nämlich gleich mit. Gruß, Hans
Hans schrieb: > habe jetzt alles so aufgebaut wie gestern Abend angekündigt, d.h. "nur" > mit Widerstand. Und was soll ich sagen: bis jetzt schaut es gut aus und > funktioniert wie es soll. Lasse es jetzt erst mal (wieder) laufen und > schaue wie stabil es sich im Alltag macht. Jo :D Hans schrieb: > @2 Cent: was meinst du mit "vernünftig" verbinden? Einfach gesagt: Vor allem eins: verbinden :D Hans schrieb: > Ganz grob zum > Aufbau: der RPi und das ganze Netzteilzeug hängt hinter einem Spiegel > der an einer Trockenbau/Gipskartonwand hängt. Hinter der Wand gehe ich > ca. 30cm höher und etwas über die Oberkante vom Spiegel und dort kommt > der Radarsensor hin. Die einzige "Leitung" ist also die vom/zum > Radarsensor, einfach 3-Einzeladern frei fliegend, müsste so 0,5qmm sein. AHA! ERWISCHT! Du willst also in der Damenumkleidekabine Film+Photomaterial "sichern". OK, da bin ich dabei :D BTT Falls der Radarsensor keinen vernünftigen Abblockkondensator an seiner Versorgung hat (unwahrscheinlich): klemm dort einen an. 30 cm Drahtlänge sind mit 3,3V-Pegel des Open-Kollektor-ausgangs des Radarmoduls zum RPi eher kein Problem. (auch wenn die dadurch entstehende GND-Loop nicht optimal ist, aber: EGAL. Vergiss das erstmal) Hans schrieb: > auf einen 7809 wechsel (dann lege ich mir > den Wandler wieder ins Regal): so wie angehängt sollte es richtig sein Uberoptimal. D6 darfst du in deinem Fall Ersatzlos brücken. C11 darf in die Nähe des Radarmoduls (wenn nicht dort schon vorhanden, das ist zu erwarten). Diode D7 würde ich drin lassen (Erklärung sprengt diesen Thread), aber es muss keine 4002 sein. Nimm die billigste 400X. (Erklärung sprengt diesen Thread). Viel Erfolg!
Hallo zusammen, DANKE! Lief jetzt die Tage über stabil durch, in meinen Augen sind die Probleme damit behoben. Am Wochenende werde ich hingehen und es "schön" machen und den Drahtverhau verstecken. Und bevor ich wieder estwas verschlimmbessere oder kaputt-bastel, lasse ich den Umstieg auf den 7809 sein. @2 Cent: nein, keine Umkleide. Magic Mirror, also ein Display hinter einem Spiegel im Flur. Und da ich es absolut "sauber" haben wollte, kam mir halt das Radarmodul gelegen. Wenn also jemand vor dem Spiegel ist, dann kann ich darauf noch mal gesondert reagieren. Gruß, Hans
foobar schrieb: > Der Ist-Zustand ist doch fast ok, einzig der 5k6-Pullup gehört an 3V3 > des RaspPi und der 10k wird 0Ω (also weggelassen). wat. 0Ω ist eine direkte Verbindung.
Hallo, muss euch leider noch einmal behelligen: die Weihnachtsferienzeit ist ideal zum Basteln, allerdings habe ich es wohl wieder kaputtgebastelt... Bis jetzt gehe ich hin und lasse den RPi den Eingang immer pollen, das lief bis heute auch wunderbar. Da der RPi nun noch weitere Aufgaben parallel übernehmen soll, bin ich auf Interrupts aus der Python3 RPi.GPIO Bibliothek umgestiegen. Das reduziert die CPU Last deutlich und die liegt jetzt bei 4...5% (vorher nahezu 100%). ABER: Dabei wird sehr häufig/immer mal wieder die steigende Flanke nicht erkannt. Somit bleibt mein Licht vorm Spiegel und das Display immer an (das wird bei Bewegung angeschaltet). Als quick-and-dirty Workaround wird das jetzt einfach immer hart nach 10min abgeschaltet. Aber eigentlich sollte es 30sec nach der (letzten) steigende Flanke ausgehen. Blöd nur, wenn man die nicht zuverlässig erkennt. Nachbar hatte auch Zeit, anbei ein paar Messungen der Flanken als Screenshot. Das einzige was mir als Laie auffällt: die steigende Flanke ist massiv langsamer, nahezu um den Faktor zehn. Nun die spannende Frage: woran liegt das? Sollte ich den Pull-Up 10kOhm Widerstand deutlich verkleinern (auf 1kOhm) und den IO-Schutzwiderstand von 1kOhm komplett rausschmeißen? Die internen Pull-Ups des RPi nutze ich nicht, da ja schon ein externer dranhängt, im Signalpfad ist auch kein Kondensator der sich aufladen müsste und der Optokoppler ist ein CNY 17F2. Aus dem Datenblatt des Optokopplers (z.B. https://cdn-reichelt.de/documents/datenblatt/A200/CNY17F2-CNY17F2-MOC8101_FAI.pdf) hätte ich jetzt aus "Fig. 9 Switching Speed vs. Load Resistor" (siehe S. 7) eher Probleme für Toff abgelesen weil die mit dem Lastwiderstand ansteigt, die bei mir problematische Ton ist aber nahezu konstant... Gruß und frohe Festtage, Hans
ich nochmal: habe evtl. eine Lösung für das Problem gefunden. Beim RPi scheint das Problem ggf. nicht an der Flankenerkennung an sich zu liegen, sondern an den unterschiedlichen Schaltschwellen der Interrupt- und Port-/Pinabfragen. Konkret: der Interrupt für die rising edge löst beim Durchgang von 0V kommend bei 1,25V aus. Die Python Bibliothek erlaubt bei Interrupts nur einen (gemeinsamen) Handler/Callback für die steigende und fallende Flanke, d.h. in der Callback Funktion die durch den Interrupt ausgeführt wird, muss noch geprüft werden ob es eine steigende oder fallende Flanke war. Das geht nur über eine Port-/Pinabfrage und Vergleich auf logisch 1 (oder 0), die wiederum mit einer Hysterese beaufschlagt ist und ganz leicht abweichende Spannungswerte hat. -> Lösung: vor Abfrage des Ports/Pin einfach kurz warten bis der Spannungspegel sicher im validen Bereich ist (hier bei mir wären also 1msec ausreichend) warten. Habe das so mal umgesetzt und bis jetzt läuft es wie gewünscht. Wenn ihr bessere/andere Ideen habt, immer her damit.
Bitte melde dich an um einen Beitrag zu schreiben. Anmeldung ist kostenlos und dauert nur eine Minute.
Bestehender Account
Schon ein Account bei Google/GoogleMail? Keine Anmeldung erforderlich!
Mit Google-Account einloggen
Mit Google-Account einloggen
Noch kein Account? Hier anmelden.




