Hallo zusammen, ich habe versucht eine Art "Dummy"-Load für meine Powerbank und deren unterschiedliche Ausgangsstufen zu bauen. Dazu trigger ich eine Reihe von NMOSFETS mit einem PWM Signal (DutyCycle = 0,01%). Für ein paar µS wird dann jeder NMOS durchgeschaltet und es fließt Strom durch die "Lastwiderstände". Diese Funktionalität benötige ich, damit meine Powerbank sich nicht automatisch abschaltet. Jetzt ist es jedoch so, dass die Widerstände permanent mit Strom durchflossen werden. Kann mir jemand veraten, was ich bei meiner Schaltung verkehrt gemacht habe? Besten Dank!
Das Thema wurde schon öfter behandelt. Dein Aufwand scheint recht hoch zu sein.
Sicher dass die PWM Quelle einen ausreichenden Pulldown widerstand hat? Sonst bleiben die gates nämlich geladen!
Danke für den Hinweis mit dem Pulldown - das PWM Signal kommt aus einem 555 und wird dann durch einen inverter geschoben - dann gehe ich direkt ans Gate.
Habe dem Gate jetzt einen 4k7 Pulldown gegeben - alle MOSFETs schalten weiterhin durch. Was mache ich hier nur falsch?
Felix K. schrieb: > Danke für den Hinweis mit dem Pulldown - das PWM Signal kommt aus > einem > 555 und wird dann durch einen inverter geschoben - dann gehe ich direkt > ans Gate. Ers wäre schon hilfreicher die komplette Schaltung zu posten. Welche Transistoren verwendest Du? Sind die Anschlüsse ggf. vertauscht? Welcher Inverter? Wie sieht die Ausgangsstufe von ihm aus? OC?
NMOS: https://de.farnell.com/diodes-inc/dmn3404l-7/mosfet-n-kanal-30v-5-8a-sot-23/dp/1858601 555: https://de.farnell.com/texas-instruments/lm555cm/ic-timer-smd-soic8-555/dp/9488227 INVERTER: https://de.farnell.com/texas-instruments/sn74ahc1g14dckr/inverter-gate-single-sc70-5-7v/dp/1287468 Die restliche Schaltung habe ich leider gerade nicht zur Hand. Das invertierte PWM Signal sieht jedenfalls prima aus.
Jörg R. schrieb: > Felix K. schrieb: >> Danke für den Hinweis mit dem Pulldown - das PWM Signal kommt aus >> einem >> 555 und wird dann durch einen inverter geschoben - dann gehe ich direkt >> ans Gate. > > Ers wäre schon hilfreicher die komplette Schaltung zu posten. Welche > Transistoren verwendest Du? Sind die Anschlüsse ggf. vertauscht? Welcher > Inverter? Wie sieht die Ausgangsstufe von ihm aus? OC? Felix K. schrieb: > Habe dem Gate jetzt einen 4k7 Pulldown gegeben - alle MOSFETs > schalten weiterhin durch. Was mache ich hier nur falsch? Messe mal die Spannung an den Gates (gegen GND) und jeweils über den Transistoren an Source und Drain. R206 würde ich verkleinern, den 4K7 vergrößern. Wozu der Inverter?
Spannung am Gate 0V (bis zum Puls durch den 555), Spannung Drain 0,7V, Spannung Source 0V Spannung über Wiederstand 4,2V. Hierbei messe ich an der Rail "+5V1"
Der Inverter ist wird gebraucht, da der 555 Timer einen minimalen DutyCycle von 50% hat - ich dreh den Spaß dann einfach um. Das verkleinern kann ich probieren, wird allerdings auch nicht wirklich helfen, dass die Mosfet geschlossen bleiben oder? Ich hab den Pulldown am Gate jetzt mit 4k7 schon recht großzügig bemessen, dass sich das Gate schön entladen kann.
Felix K. schrieb: > Habe dem Gate jetzt einen 4k7 Pulldown gegeben - alle MOSFETs schalten > weiterhin durch. Was mache ich hier nur falsch? Felix K. schrieb: > Spannung Drain 0,7V Sieht so aus, als hättest du D und S am MOSFET vertauscht. Oder es sind p-Kanal MOSFET. Auf jeden deutet alles auf eine Diodenflußspannung zwischen GND und den Drain-seitigen Enden der Widerstände hin.
Felix K. schrieb: > Spannung am Gate 0V (bis zum Puls durch den 555), Spannung Drain 0,7V, > Spannung Source 0V Spannung über Wiederstand 4,2V. > > Hierbei messe ich an der Rail "+5V1" Fragen: andere Rails genauso? Oder ist das Problem nur bei 5v1? Im letzeren Fall ist der FET defekt. 5v1 evtl. verpolt angeschlossen? Axel S. schrieb: > Sieht so aus, als hättest du D und S am MOSFET vertauscht Hatte ich auch erst gedacht, aber das SOT Gehäuse dieses FET verhindert das (eigentlich...) das man sich da vertut.
Danke für die zahlreichen Hinweise. Es ist bei allen anderen Rails genau so. Einen defekt kann ich somit eigentlich ausschließen. Vertauscht habe ich die Fets auch nicht. 5V1 ist auch nicht verpolt angeschlossen.
Felix K. schrieb: > Spannung am Gate 0V (bis zum Puls durch den 555), Das passt nicht. Wenn der Puls vom 555 kommt (womit misst Du den?) liegen die Gates auf ca. 0V. Du hast ja einen Inverter dazwischen. Die Gates liegen auf H wenn der 555 auf L liegt. Oder hast Du 2 Inverter in Reihe? Axel S. schrieb: > Sieht so aus, als hättest du D und S am MOSFET vertauscht. Oder es sind > p-Kanal MOSFET. Auf jeden deutet alles auf eine Diodenflußspannung > zwischen GND und den Drain-seitigen Enden der Widerstände hin. Sieht für mich auch so aus. @TO Messe mal von Source zu GND, mit einem Ohmmeter. Das sollte ja nahezu 0 Ohm sein. Felix K. schrieb: > Ich hab den Pulldown am Gate jetzt mit 4k7 schon recht großzügig bemessen, > dass sich das Gate schön entladen kann. Den 4K7 kannst Du ruhig größer auslegen. Dann wird auch die Gatespannung etwas höher. R206 dagegen würde ich kleiner machen. Trenne mal die Verbindung vom Inverter zum 1K und lege den 1K dann mal auf 0 Volt bzw. 5 Volt. Dann kannst Du statische Messungen machen, ohne Puls. Das Problem ist eigentlich recht trivial. Fotos vom Aufbau und der komplette Schaltplan wären schon hilfreich.
Felix K. schrieb: > Für ein paar µS > wird dann jeder NMOS durchgeschaltet und es fließt Strom durch die > "Lastwiderstände". Ein paar µs werden kaum reichen. Aber mache Deine Erfahrungen!
m.n. schrieb: > Felix K. schrieb: >> Für ein paar µS >> wird dann jeder NMOS durchgeschaltet und es fließt Strom durch die >> "Lastwiderstände". > > Ein paar µs werden kaum reichen. Aber mache Deine Erfahrungen! Vor allem wird es schwierig das messtechnisch zu erfassen, jedenfalls nicht mit einem normalen DMM. Und wenn nur ein Inverter hinter dem 555 ist wäre das auch eine Erklärung dafür, dass die Transistoren durchgeschaltet sind.
Axel S. schrieb: > Sieht so aus, als hättest du D und S am MOSFET vertauscht. Oder es sind > p-Kanal MOSFET. Falls die Realität nicht mit dem gezeigten Schaltplan überein stimmt, lässt sich hier natürlich hervorragend über Fehler philosophieren.
Mir ist nicht klar, wie die Akkus an deine Schaltung angeschlossen werden und wie du GND mit den Akkus verbunden hast. Ergänze mal den Schaltplan mit den Akkus, dann sehen wir weiter.
An deinem Schaltplan im Eröffnungspost finde ich die Konnektor-Symbole seltsam beschaltet. Üblicherweise ist das eine Art Pin-Header 1x2, eine Schraubklemme mit zwei »Löchern« oder etwas Ähnliches. Es hilft dann nichts, an einen Anschluss im Schaltplan ein Symbol zu hängen (bspw. +5V) und das andere Ende als Ausgang anzunehmen. Wenn das allerdings ein Flachsteckeranschluss ist – 10,3mm-Varianten haben auch zwei Anschlüsse im Schaltplan – fehlt in der Tat ein Gegenstück zu GND. Denn da genügt es auch nicht, einfach nur ein Symbol (bspw. GND) anzuhängen. Jeder CON_01_02 müsste mit einem Anschluss an einen MOSFET gehen und mit dem anderen an GND. Andernfalls schlägt deine Schaltplanprüfung mit fehlenden Anschlüssen für die Symbole +5V usf. Alarm (Da keine Leitungen von dort wegführen).
Felix K. schrieb: > Danke für die zahlreichen Hinweise. Es ist bei allen anderen Rails genau > so. Einen defekt kann ich somit eigentlich ausschließen. Vertauscht habe > ich die Fets auch nicht. 5V1 ist auch nicht verpolt angeschlossen. Und bist du sicher, daß du S und D nicht vertauscht angeschlossen hast? Dein "Stromlaufplan" zeigt Pin "2" für Drain und "3" für Source. Aber die Numerierung der Pins bei SOT-23 ist nicht kanonisch (das von dir verlinkte Datenblatt schreibt z.B. keine Nummern an die Pins). Gate ist fast immer links unten als Nr. 1. Aber denn kann man entweder im Uhrzeigersinn oder dagegen zählen. In jedem Fall ist Drain der einzeln stehende Anschluß. Beachte auch die Umkehrung der Zählrichtung je nachdem, auf welcher Seite das Bauelement bestückt wird. Dein Meßwert von U(Drain) = 0.7V bei U(Gate) = 0V deutet jedenfalls ganz deutlich darauf hin, daß da die Source-Drain Diode dauerhaft leitet. Was entweder ein n-Kanal MOSFET mit verpolter D-S Strecke sein kann oder ein p-Kanal MOSFET mit korrekter Polung. Daß 4 MOSFET das gleiche Fehlerbild zeigen und noch dazu U(ds)=0.7V bei U(gs)=0V, kann man in der Tat praktisch ausschließen.
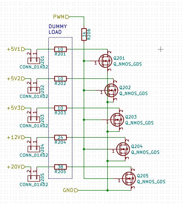
Hallo Zusammen, Vielen Dank - ist ja echt der Wahnsinn, was hier für gutes Feedback kommt! Ich habe jetzt den kompletten Schaltplan bzw. alle relevanten Teilschaltung zusammengetragen und hoffe ihr erhaltet damit einen besseren Überblick über das System. Ich versuche jetzt kurz alle gestellten Fragen zu beantworten: @ Jörg Vom 555 Timer kommt ein 99,9% DutyCycle (positiv), damit ich damit einen NMOS für sehr kurze Zeit schalten kann, klemme ich hinter dem 555 noch einen Inverter und erhalte einen wunderschönen kurzen Puls (diesen kann ich, falls die pulslänge für das spätere Durchschalten nicht ausreicht, über Widerstände variieren. Ich habe die Verbindung jetzt zum Inverter getrennt (R206) entfernt und ziehe das Gate mit 4k7 auf Masse - hier scheint also echt was mit den Mosfets nichts zu stimmen. @ m.n. Danke für den Hinweis - ich werde hier einfach ein wenig experimentieren. @ Jörg Hab ein Osszi rumstehen und habe damit auch bereits den Puls validiert. @ Stefanus, @ Boris Im unteren Bereich der Nachricht beschreibe ich den SChaltplan nochmal präziser. @ Axel Aus meinem SChaltplan geht hervor, dass Gate Pin 1, Drain Pin 2 und Source Pin 3 ist. Die Zeichnung in meinem Schaltplan stimmt mit der aus dem Datenblatt des NMOS überein oder? (siehe nmos_datasheet.JPG) Details zu der Schaltung: Die Platine dient als eine Art Stromverteilerplatine. Man hat die Möglichkeit ein Netzteil anzuschließen (stationärer Betrieb) und eine Powerbank (Mobiler Betrieb). Sämtliche Ausgänge der Powerbank (Poweroak k2) (20V, 12V, 5V. 5V, 5V) werden an den Platineneingang gehangen. Der interessante Teil ist hier, dass ich die Ausgänge der Powerbank nun zyklisch "anpingen" möchte. Auf dem Steckbrett hat das alles schon problemlos funktioniert. In Abbildung "overview.JPG" erhaltet Ihr einen Gesamtüberblick. Die Teilsysteme sind in Teilschaltungen aufgeteilt (Name der Teilschaltung entspricht dem Bildnamen). Die Schaltung "DummyLoad" beinhaltet jeweils eine Art Bridge (J201 ... J205), mit der ich entscheiden kann, ob ich eine Last schalten möchte oder nicht. Diese sind überblicherweise gebrückt. Die eigentliche Ausgangslast der Platine wird in SChaltung "powerConnectors" angeschlossen (..._OUT).
Felix K. schrieb: > Ich habe die Verbindung jetzt zum Inverter getrennt (R206) entfernt und > ziehe das Gate mit 4k7 auf Masse - hier scheint also echt was mit den > Mosfets nichts zu stimmen. Wie schon mehrfach vermutet hast Du wohl einen Fehler im Layout. Drain und Source sind vertauscht. Bei dir geht Source an den Vorwiderstand anstatt auf GND. "Top View" ist die Ansicht von oben. Der Fehler ist auch nicht so einfach korrigierbar. Anmerkung: Ich hätte das Layout etwas übersichtlicher gestaltet. Scheinbar fehlt R202, nebenbei bemerkt;-) Ist das Gate von Q202 unbeschaltet?
Felix K. schrieb: > Die Platine dient als eine Art Stromverteilerplatine Also das wäre jetzt der Punkt, an dem ich die Powerbank weggeworfen und selbst einen Laderegler + Schaltregler auf die Platine gesetzt hätte.
Felix K. schrieb: > @ Axel > > Aus meinem SChaltplan geht hervor, dass Gate Pin 1, Drain Pin 2 und > Source Pin 3 ist. Das ist nicht der Punkt. Sondern: daß aus keiner deiner Unterlagen hervorgeht, welchen Pin am SOT-23 Gehäuse du "2" bzw. "3" nennst. Aber unter der Annahme, daß die große Fläche der Platine GND ist, sind Q201 .. 205 allesamt verpolt - Drain statt Source ist an GND.
Bist du sicher, dass die Ausgänge der Powerbank potentialfrei sind? Normalerweise würde ich erwarten, dass deren GND Anschlüsse alle miteinander verbunden sind. Wenn dem so ist, kann dein Konzept nicht funktionieren, die GND Ausgänge der Powerbank an die Lastwiderstände zu schalten.
Danke für das Feedback. Drain und Source sind tatsächlich vertauscht. Habe einen NMOS ausgelötet und mit jumper wires versehen und diese dann umgepolt an die Anschlüsse gelötet. Jetzt funktioniert der Spaß - ich werde mir einfach andere NMOS (andere Pinbelegung) besorgen. Also sollte ich mir für die Zukunft merken: Stromrichtung immer von Drain -> Source (stichwort body effekt) ?
Wo wir gerade schon bei diesem Thema sind - wie verhält sich das ganze bei PMOSFETs?
Felix K. schrieb: > Wo wir gerade schon bei diesem Thema sind - wie verhält sich das ganze > bei PMOSFETs? Spiegelverkehrt. P-Kanal sind als High-Side Schalter geeignet - die Gate-Spannung muss entsprechend geringer sein, als die Versorgung.
Wie ich erfahren habe ist das typische SOT-23 package im "GSD" "Format". Da ich jetzt allerdings ein "GDS" benutze - weiß jemand wonach ich bei den großen Elektronikdistributoren suchen muss, ohne jedes Datenblatt zu öffnen? Oder ist das SOT-23 Package immer im Format Gate-Source-Drain - ich bräuchte, wie gesagt Gate-Drain-Source.
Felix K. schrieb: > Oder ist das SOT-23 Package immer im Format Gate-Source-Drain - ich > bräuchte, wie gesagt Gate-Drain-Source. Der mittlere Anschluß bei SOT-23 ist das Substrat (die Rückseite des Halbleiterkristalls). Bei VMOS-FET [1] ist das der Drain-Anschluß. Und da die meisten (alle?) aktuellen diskreten MOSFET diese Struktur verwenden, haben sie eben dieses Anschlußschema. Bipolare Transistoren in SOT-23 haben aus dem gleichen Grund den Kollektor-Anschluß am mittleren Pin. Es gibt wohl jeweils seltene Ausnahmen. Aber wie man die effizient findet, kann ich dir auch nicht sagen. [1] https://de.wikipedia.org/wiki/Metall-Oxid-Halbleiter-Feldeffekttransistor#VMOS
Bitte melde dich an um einen Beitrag zu schreiben. Anmeldung ist kostenlos und dauert nur eine Minute.
Bestehender Account
Schon ein Account bei Google/GoogleMail? Keine Anmeldung erforderlich!
Mit Google-Account einloggen
Mit Google-Account einloggen
Noch kein Account? Hier anmelden.













