Hallo Zusammen Ich habe ein Problem mit der Schaltung für ein 1Hz Takt. Ich habe die Schaltung so aufgebaut wie im Bild und an TP1 gemessen, jedoch habe ich dort eine Frequenz von 5.833Hz und am Ausgang vom IC 4060 (Pin3) 11.66Hz das heisst für mich, dass der IC 4013 funktioniert. Wo liegt mein Fehler? Ich komme einfach nicht drauf. Vielen Dank schon mal für eure Hilfe. Gruss Simon
An Pin 14 vom 4060 sollten jetzt eigentlich 2Hz zu messen sein (32768Hz x 2 hoch minus 14 = 2Hz).
Warum geht Pu auf den oszilator? Wie hoch ist die Eingangsfrequenz? 1 Hz bekommst die bei 32khz sowieso nicht am Q14 Thomas
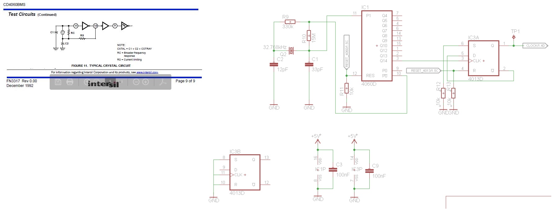
Hallo Simon, guck mal hier auf Seite 9: https://www.intersil.com/content/dam/Intersil/documents/cd40/cd4060bms.pdf Ist das Deine Schaltung? Dann irritiert mich, dass beim unbenutzten FF Set und Reset beide High sind. Würde ich auf Masse legen und Clock dazu ebenfalls. ... nur so auf die Schnelle. Viel Erfolg! Bernd
Thomas schrieb: > Warum geht Pu auf den oszilator? Das habe ich aus dem Datenblatt entnommen. (Pin Nr3 ist der Ausgang)
Vermutlich schwingt er Oszillator auf einer falschen Frequenz (RC-Zeitkonstante oder Quarz-Oberwelle) Miss mal die Frequenz an Pin 9 oder 10, da hast Du vermutlich etwa 191 kHz statt 32 kHz
Simon schrieb: > Das habe ich aus dem Datenblatt entnommen. (Pin Nr3 ist der Ausgang) Das ist dann ein seltsames Datenblatt. Mach die Verbindung setzen unter kontrolliere ob der oszilator auf 32k schwingt Thomas
Bernd B. schrieb: > Würde ich auf Masse legen und Clock dazu ebenfalls. Ouhh ja mache ich normalerweise auch, vielen Dank. Mike schrieb: > Miss mal die Frequenz an Pin 9 oder 10, da hast Du vermutlich etwa 191 > kHz statt 32 kHz Ja, habe genau 191kHz. Wie kann ich das korrigieren?
Thomas schrieb: > Mach die Verbindung weg hab ich gemeit..... Sorry, welche Verbindung meinst du genau?
Simon schrieb: > Wo liegt mein Fehler? Ich komme einfach nicht drauf. Ein Fehler sind sicherlich die zwei offenen Eingänge an der unbenutzten Hälfte des 4013. Allerdings kann dieser Fehler nicht die Ursache für das beobachtete Verhalten sein. Die Ursache dafür kann nur sein, dass der Quarz nicht auf der gewünschten Frequenz schwingt, oder auch (wesentlich wahrscheinlicher): garnicht schwingt. Warum ist letzteres wahrscheinlicher? Ganz einfach: Es wäre zwar denkbar, dass der Quarz ungewollt auf einer Oberwelle schwingt, aber dann würde sich immerhin noch recht genau ein ganzzahliges Vielfaches der erwarteten Frequenz ergeben. Tut es aber offensichtlich nicht. Also ist sehr wahrscheinlich, dass der Quarz garnicht schwingt und du eigentlich nur irgendwelche EMV-Störungen zählst. ~180kHz passt recht gut für den heutzutage üblichen Störkram aus billigen Schaltwandlern. Wenn sicher ist, dass der Quarz funktioniert, kann es eigentlich nur an falsch gewählten Bürdekapzitäten liegen. Hat man kein Datenblatt zum Quarz, kann man schlicht und einfach durch Probieren die Korrekten ermitteln. Ich würde es mal ca. 33..39pF probieren...
Nimm mal C2 mit 12pF und C1 mit einem einstellbaren 5..30pF. Außerdem habe ich 330k am R9 und 15M am R10. Damit funktioniert es bei mir, saubere 2Hz am Q14.
Bernd B. schrieb: > guck mal hier auf Seite 9: > > https://www.intersil.com/content/dam/Intersil/documents/cd40/cd4060bms.pdf > > Ist das Deine Schaltung? ... ich bin auch penetrant - nech? Gruß Bernd
Bernd B. schrieb: > ... ich bin auch penetrant - nech? Entschuldige, ja ist meine Schaltung. Super G. schrieb: > Nimm mal C2 mit 12pF und C1 mit einem einstellbaren 5..30pF. > Außerdem habe ich 330k am R9 und 15M am R10. Habe die Schaltung nun auch mit diesen Werten aufgebaut, siehe da jetzt habe ich ein schönes 1Hz Signal. Vielen Dank euch allen.
Hier ist noch das abgeänderte Schema. So habe ich es nun aufgebaut und 2Hz am Ausgang vom 4060 und 1Hz am Ausgang vom 4013.
Hallo Simon, den Dateneingang D von IC3B solltest Du unbedingt auch auf GND legen!
Simon schrieb: > Bernd B. schrieb: >> ... ich bin auch penetrant - nech? > > Entschuldige, ja ist meine Schaltung. Hallo Simon, ich habe einmal einen Auszug der Testschaltung mit Deiner Schaltung zusammenkopiert. Wenn ich die Netzliste im Kopf für die Testschaltung erstelle, ist an Pin 10 nur ein Widerstand angeschlossen. Erstelle ich eine Netzliste für Deine Schaltung, finde ich zwei Widerstände an Pin 10 angeschlossen. Oder irre ich mich hier? Gruß Bernd PS: (Weil PS ja das Thema wechselt.) Sofern Du Set und Reset und die anderen Anschlüsse über Widerstände (ggf. mit trennbarer Kurzschlussbrücke) an Masse legst, könntest Du ja später noch einmal das freie FF irgendwo bei Bedarf anfädeln.
Bernd B. schrieb: > Erstelle ich eine Netzliste für Deine Schaltung, finde ich zwei > Widerstände an Pin 10 angeschlossen. Oder irre ich mich hier? Ja hast recht. R10 sollte nur an R9 anliegen, dieser liegt aber bei mir an Pin 10 und R9, dann ist es evt. doch nicht genau meine Schaltung. Bei mir funktioniert es nun ja. Im Anhang ist ein Bild mit der gleichen Schaltung, die habe ich auch im Internet gefunden.
Simon schrieb: > Schaltung, die habe ich auch im Internet gefunden ... Quelle? Ist immer gut, könnte ja bereits ein Fehler sein. Gruß Bernd
Bernd B. schrieb: > ... Quelle? Ist immer gut, könnte ja bereits ein Fehler sein. https://www.electroschematics.com/225/1hz-generator-and-2hertz-oscillator/ Könnte durchaus ein Fehler sein. Nimmt mich doch Wunder wie es funktioniert, wenn ich die Position von R9 wechsle. Werde es ausprobieren und meine Ergebnisse mit euch teilen.
Simon schrieb: > Ich komme einfach nicht drauf. Der Quarz ist falsch angeschlossen, siehe Datenblatt. Der Quarz muss immer zwischen den beiden Oszillator-Pins liegen. Georg
georg schrieb: > Der Quarz muss > immer zwischen den beiden Oszillator-Pins liegen. Der Quarz ist richtig angeschlossen, zwischen Pin10 und Pin11.
Uhrenquarze vertragen nur wenig Leistung. VCC sollte daher nur max 3..5V betragen. Der 10M sollte besser parallel zum Quarz sein, also wie im Datenblatt angegeben (RC). Mit einem CD4536 kann man sich den 4013 sparen. Die Quarzschaltung kommt an Pin 14 (Eingang) und 4 (Ausgang). Pin 3 kommt an VCC.
Hallo, > Simon schrieb: > Hier ist noch das abgeänderte Schema. So habe ich es nun aufgebaut und > 2Hz am Ausgang vom 4060 und 1Hz am Ausgang vom 4013. die Schaltung mit 32kHz Uhrenquarz am 4060 ist offenbar etwas empfindlich gegen Parmeteränderungen. Da habe ich auch schon etwas Lehrgeld bezahlt. Bei den meisten Oszillatorschaltungen mit Quarzen hat man da eher weniger Probleme. Bei einer ersten Schaltungsdimensinierung hat alles gut geklappt, dann aber mit nachgekauften 4060 von einem anderen Hersteller ging plötzlich nichts mehr. Die Schaltung hatte Probleme anzuschwingen und der Quarz lief dann auf einer undef. höheren Frequenz. Man muß offenbar die optimalen Werte für C1, C2 und R9,R10 zumindest für IC von verschiednen Herstellern erst ermitteln. Ich habe auch bemerkt, dass die Schaltung nicht bei jeder Spannnung gleich gut läuft, zumindest ist da so, wenn die Werte nicht optimal sind. Wenn sie aber mit annähernd optimalen Bauelementwerten stabil ist, kann man die Spannung auch von ca. 3V bis über 6V variieren, ohne dass die Frequenz sich ändert. Leider habe ich hier die Unterlagen nicht zur Hand, sonst würde ich die Werte publizieren, welche ich ermittelt hatte. Gruß Öletronika
> die Schaltung mit 32kHz Uhrenquarz am 4060 ist offenbar etwas > empfindlich gegen Parmeteränderungen. Das gilt immer bei Schaltungen mit 32khz Quarzen. Von daher sollte man dankbar sein das man auf Probleme stoesst weil es einem klar macht das man dort etwas mehr Aufwand und testing reinstecken muss. .-) > Man muß offenbar die optimalen Werte für C1, C2 und R9,R10 zumindest für > IC von verschiednen Herstellern erst ermitteln. Ausserdem sind diese Werte natuerlich auch abhaengig vom genauen Typ des Quarzes. Und das gilt nebenbei gesagt auch fuer alle Quarze. Jedenfalls wenn man die Genauigkeit laut Datenblatt erreichen will und es nett waere wenn die Schaltung ueber den gesamten Temperaturbereich eines ICs arbeiten soll. > Leider habe ich hier die Unterlagen nicht zur Hand, sonst würde ich die > Werte publizieren, welche ich ermittelt hatte. Brauchst du nicht weil sie nur fuer deinen Quarz und dein Layout gelten. Hier mal ein paar Grundlagen wo sich jemand die Muehe gemacht hat die Unterschiede zwischen den beiden ueblichen 32khz Typen aufzuzeigen: https://www.geyer-electronic.de/fileadmin/user_upload/frequenz/service/GEYER-32kHz-Design-Information.pdf Olaf
Bitte melde dich an um einen Beitrag zu schreiben. Anmeldung ist kostenlos und dauert nur eine Minute.
  
  Bestehender Account
  
  
  
  Schon ein Account bei Google/GoogleMail? Keine Anmeldung erforderlich!
Mit Google-Account einloggen
Mit Google-Account einloggen
  Noch kein Account? Hier anmelden.



