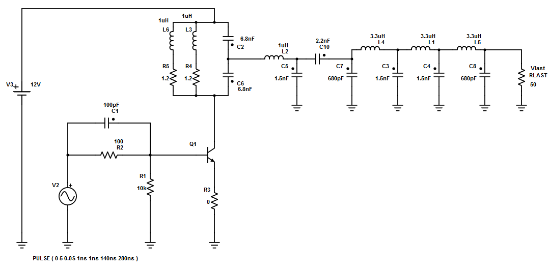
Hallo, ich habe die obige 80m Class C QRP PA simuliert und aufgebaut. Q1 ist ein BCP55. Laut Simulation sollte an der 50 Ohm Last ca. ein +/-10V Signal (~1W) anliegen. Real kommen +/-4V (~160mW) aus dem Aufbau. Ich würde gerne verstehen, warum das so ist. mni tnx, Stefan
Hm sieht nicht aus wie 'ne typische PA. Hast Du Dir das selber ausgedacht oder woher kommt die Schaltung? Ich kenne da so, daß der Transistor auf eine Spule arbeitet und die HF-Leistung am Kollektor des Transistors abgenommen wird.
Nein, ist im Prinzip eine Text-Book-Version (siehe auch: https://nptel.ac.in/courses/117107095/32 ... keine Lust, jetzt den Scanner rauszukramen, das Bild ist identisch bis auf den Abgriff für RLast). Übrigens: Der Abgriff für RLast spielt keine Rolle. Es sind in beiden Fällen 4V.
Real haben die Bauteile Verluste. Die Bauteilwerte streuen in den Werten. Parasitaere Induktivitaeten und Kapazitaeten hat der Aufbau zusaetzlich. Das zusammen wird verantwortlich sein fuer die Unterschiede.
Stefan schrieb: > Ich würde gerne verstehen, warum das so ist. Hast Du die Verlustwiderstände der restlichen Spulen und Kondensatoren in der Simu berücksichtigt? LG old.
Ich glaube, der Schuldige ist der Transistor... Bestellt war ein BCP55-16 ... geliefert wurde ein BCP-55. (Ist mir leider bis eben nicht aufgefallen... **grmpf**). Simulation entsprechend geändert und der Output bricht auf +/-4,3V ein. Das ist recht nahe an der Realität würde ich sagen... Ich werde es zunächst mal mit dem korrekten Transistor probieren... **Seufz** Wenn es das nicht bringt, melde ich mich noch mal **g** Vielen lieben Dank, Stefan
Die maximale Ausgangsleistung wirst nur erzielen, wenn alle frequenzbestimmenden Elemente perfekt passen. Besonders Spulen haben gerne mal größere Toleranzen. Da kommt man um Messen und Optimieren nicht rum. In Keramikkondensatoren kann ein bisschen was an Leistung verschwinden, Perfektionisten nehmen Glimmer-Cs. In Spulen kann einiges an Leistung verschwinden. Geeignet wären z.B. Ringkerne mit Amidon Kernmaterial 2, Draht so dick wie möglich. Simulationsmodelle für Halbleiter sind im höheren Frequenzbereich teilweise nur noch eingeschränkt brauchbar. Im Simulationsmodell werden reale Widerstände von Induktivitäten nicht oder nicht ausreichend berücksichtigt. Vermutlich ist's eine Mischung aus all diesen Gründen und noch ein paar mehr, die ich noch vergessen habe :-)
Stefan schrieb: > Ich glaube, der Schuldige ist der Transistor... Der Meinung bin ich auch, aber aus einem anderen Grund. Der BCP55 ist ein NF-Transistor, der für schnelles übersteuertes Schalten (~4MHz) vollkommen ungeeignet ist. Dessen Speicherzeit ist ja etwa so lang wie eine Signalhalbwelle, der Transistor geht also nie "aus". Nimm einen richtigen HF-Transistor, da bekommst du mit weniger Leistung mehr hinten raus.
Hallo allezusammen, ja, für einen perfekten Aufbau würde ich ebenfalls einen HF-Transistor bevorzugen. Allerdings soll dieser Aufbau betont "billig" werden. Das hat verschiedene Gründe, die hier den Rahmen sprengen würden. Aber daher resultiert der "Feld-, Wald- und Wiesentransistor"... mni tnx, Stefan PS: für den Zweck reichen die 160mW an sich auch aus. Zumal der Transistor dabei auch massive Fehlanpassung (z.B. ohne Antenne oder zufällig im Spannungsbauch gespeist) schluckt, ohne warm zu werden.
Ein richtiger HF-Transistor wird manchmal bewußt nicht verwendet aus den Gründen um sehr hohe Oberwellen zu vermeiden und damit die Schaltung nicht parasitär auf einer sehr hohen Frequenz (zusätzlich oder statt dessen) schwingt. Ob das hier zutrifft, weiß ich nicht. Daher den Hinweis einfach nur mal im Hinterkopf behalten und wieder hervorziehen, wenn etwas nicht passen sollte.
Eine Alternative in der untersten Preisklasse wäre evtl. der gute alte IRF510 (0,36€ Reichelt). Der hat sich für Klasse A/B-Endstufen gut bewährt: www.qsl.net/dk7zb/Download/vmosfet.pdf Mit 12V Versorgungsspannung sollte der auch mal eine gröbere Fehlanpassung überleben. Ist halt THD und nicht SMD. Eine Frage, die ich mir gerade noch stelle: Wenn du eh schon beim Simulieren und Basteln bist, warum nicht gleich Klasse E? Im QCX: qrp-labs.com/images/qcx/assembly_A4.pdf haben sie eine witzige Konstruktion mit 3x BS170 (0,10€ Reichelt)
Florian W. schrieb: > warum nicht gleich Klasse E? Naja... für den Zweck ein wenig zu aufwändig... OK, dann mal was es ist: Es handelt sich um einen 80m Fuchs-TX. Gedacht für die Jugendarbeit. Dazu soll das Ding möglichst billig sein (es ist leider damit zu rechnen, dass es Liebhaber oder Vandalen finden wird...)... und -- für den Fall, dass jemand sich wirklich für die technischen Details interessieren sollte -- einfach zu erklären. Für GeoFoxing würde an und für sich sogar das gefilterte Pout des uC selbst reichen (ca. 25-50mW?). Mit 6m langer Vertikal langt das ca. für 400m. Allerdings sieht man den Fuchs dann eher, als das man ihn wirklich peilen müsste. Daher ist die Idee Pout etwas zu vergrößern, um die Antenne "etwas" verkleinern zu können. Dann lässt er sich hoffentlich besser verstecken. Die 160mW, die der Fuchs derzeit macht reichen für ca. 3km an der oben angesprochenen Vertikal. Das langt also eigentlich, da damit die Antenne deutlich kleiner ausfallen kann, wenn man nur etwa 300-500m Reichweite haben will... vy 73, Stefan
Habe mal als aus dem QCX-Doku.pdf, das oben verlinkt ist, den Schaltplan der Endstufe angehängt. Ich kann jetzt hier keinen höheren Aufwand erkennen. Eigentlich ist es sogar einfacher, da du auf eine getestete Konstruktion zurückgreifen kannst. Da muss nichts mehr simuliert oder optimiert werden. Vy73 Flo
Bitte melde dich an um einen Beitrag zu schreiben. Anmeldung ist kostenlos und dauert nur eine Minute.
Bestehender Account
Schon ein Account bei Google/GoogleMail? Keine Anmeldung erforderlich!
Mit Google-Account einloggen
Mit Google-Account einloggen
Noch kein Account? Hier anmelden.

