Hallo zusammen. Wozu dienen C5/C6 D3/D4/D5/D6 ? Der Rest ist mir bekannt als Spannungsregelung. Vielen Dank
Johann schrieb: > Hallo zusammen. > Wozu dienen C5/C6 D3/D4/D5/D6 ? > Der Rest ist mir bekannt als Spannungsregelung. Lies das Datenblatt von National Semiconductor und Du wirst Deine Fragen beantwortet bekommen, das hier vorzukauen ist nicht sonderlich hilfreich für Deine Lernkurve MiWi
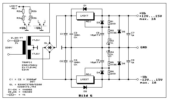
Man beachte die gefährliche Umschaltung der Ausgangsspannung oben links: Wenn der Umschalter auf dem Weg von einem Kontakt zum anderen ist, springt die Ausgangsspannung auf volle Trafospannung hoch. Man baut das niemals so, sondern schaltet immer den Widerstand für die niedrigere Spannung parallel zum dauernd angeschlossenen für die höhere Spannung.
denke das steht auch in der alten Ausgabe der Elektor 30x Schaltungsbuchreihe wo der Plan abgebildet ist
Hi, D5 und D6 findet man als Verpolschutzdioden oft in deratigen Plus-Minusspannungsversorgungen mit gemeinsamem GND Anschluss. Damit wird verhindert, dass bei Drahtbruch Spannung mit falscher Polarität in das "falsche" IC zurückfließt. Die Dioden an Adjust sollen auch vor Verpolung schützen, fehlen aber oft. Ist nur eine zusätzliche Sicherheit. Aber schau Dir einmal oben links die Schalterstellungen an. R3a und R3b. Deswegen noch Dioden! Wenn nämlich die Adjust-Widerstände fehlen, hängt der Anschluss nicht auf falschem oder verpoltem Potenzial. Dazu dienen dann die Dioden D3 und D4. Habe es selbst ausprobiert, das hat man oft an den Netzteilen mit den Spannungseinstellungen. Es macht dem IC normalerweise nichts aus, wenn Adjust beim Schalten kurz weg ist. Dann geht die Spannung am Ausgang normalerweise auf Null. Und C5 und C6 puffern die "Umschaltpause" noch ab. Aber dienen in erster Linie zur Verbesserung des Regelverhaltens. Aber Vorsicht, ich würde es nicht machen wollen. Also, immer Netzstecker raus, dann Spannungswähler umschalten. Und die Reversdioden D1 und D2 verhindern bei Spannungen über 7V, dass bei Einbruch der Spannung am Ladeelko das IC nicht auch revers betrieben wird. ciao gustav
Karl B. schrieb: > Es macht dem IC normalerweise nichts aus, wenn > Adjust beim Schalten kurz weg ist. Dann geht die Spannung am Ausgang > normalerweise auf Null. Nope, der Regler gibt Vollgas.
2 Cent schrieb: > Nope, der Regler gibt Vollgas. Karl B. schrieb: > Aber Vorsicht, ich würde es nicht machen wollen. Also, immer Netzstecker > raus, dann Spannungswähler umschalten. Hi, wird LM317 als Strombegrenzer geschaltet, liegt die Vout an Adjust und nicht am Vout-Pin. Das käme dann dem Wegfall des "unteren" Spannungsteilerwiderstands gleich. Die Spannung geht hoch, das ist richtig. Das gezeigte Netzteil ist so geschaltet, dass über denselben Knopf die Vorwiderstände für Adjust und Abgriffe an der Sekundärseite des Trafos geschaltet werden. Der Schalter ist "doppelreihig". Und da ist der Murks drin. Löte besser noch einen Extra-Widerstand rein. ciao gustav
Karl B. schrieb: > wird LM317 als Strombegrenzer geschaltet Was soll jetzt der Schaltplan einer Stromquelle ? Johann hat seinen Schaltplan gepostet, der ist eine Spannungsuqelle und damit was ANDERES. > Die Spannung geht hoch, das ist richtig. Natürlich lag '2 Cent' richtig und du falsch. Da brauchst du jetzt versuchen, mit dem falschen Schaltplan möglichst viel Verwirrung zu streuen damit keiner deinen Fehler merkt, der ist schon bemerkt. Karl B. schrieb: > Es macht dem IC normalerweise nichts aus, wenn > Adjust beim Schalten kurz weg ist. Dann geht die Spannung am Ausgang > normalerweise auf Null. Einfach mal dazu stehen daß du Blödsinn geschrieben hast.
Karl B. schrieb: > Hi, > wird LM317 als Strombegrenzer geschaltet, liegt die Vout an Adjust und > nicht am Vout-Pin. Hi Gustav :D Nix für ungut, aber ich darf das, mit deiner Erlaubnis vorausgesetzt, und anhand deines Bildes besser Formulieren: Wird der LM317 als Strombegrenzer beschaltet, fliesst Iout von LM317out über R1 (Shunt) zur Last. LM317adjust misst den Spannungsabfall an R1 und regelt diesen im Konstantstrombetrieb auf 1,2V Shuntspannung. In deinem Bild erkennbar: "Iadj 100uA vernachlässigbar" Anmerkung: diese ca 100uA sind, unabhängig aller anderen Parameter, weitestgehend konstant; das macht den 317 zu etwas besonderem (als Spannungsregler zwei Widerstände als Teiler um die Ausgangsspannung zu erhöhen); andere Regler (zB7805) können das nicht, oder nicht richtig. Weitere Anmerkung: Der 317 braucht eine Mindestlast von ca 4mA. Also R1 maximal etwa 270 Ohm. > Das käme dann dem Wegfall des "unteren" Spannungsteilerwiderstands > gleich. > Die Spannung geht hoch, das ist richtig. Wenn du dem 317er den adj (also den Pin) wegreisst, oder den "unteren" Spannungsteilerwiderstand wegreisst: so oder so gibt das Ding "Vollgas". Das geht bis in die Backfold-Kennlinie, also nicht unbedingt 1,5A sondern uU weniger, aber auf jeden Fall bedeutet das am Ausgang eine Überspannung. > immer Netzsteckerraus, dann Spannungswähler umschalten Bei deinem abgebildeten Netzteil wirklich ein muss. Nur: wer macht das schon? Erst durch Schaden werden die Leute klug, und selbst dann... :D Michael B. hat ja oben schon eine Lösung für das Problem mit dem Kippschalter genannt. Begrenzt natürlich auch nur bis zur höchsten einstellbaren Sollspannung. > Das gezeigte Netzteil ist so geschaltet, dass über denselben Knopf die > Vorwiderstände für Adjust und Abgriffe an der Sekundärseite des Trafos > geschaltet werden. Der Schalter ist "doppelreihig". > Und da ist der Murks drin. Löte besser noch einen Extra-Widerstand rein. Also beim deinem gezeigten Netzteil wird der R1 wohl 270 Ohm haben, der Konstantspannungsausgang an LM317out liegen, und ein weiterer Widerstand zwischen GND und LM317adj zwecks Einstellung der Spannung umgeschaltet werden. Das könnte man sicherlich so pimpen (wenn nicht durch den Hersteller bereits geschehen) das maximal 12V Ausgangsspannung erreicht werden (mit einem nicht geschaltetem R), und die anderen (kleineren) Spannungen durch dazugeschaltete Widerstände erreicht werden, aber: ein Empfindliches Gerät geht womöglich trotzdem beim Umschalten kaputt. Also bei so einem Teil: immer Stecker raus, ganau so wie du es predigst! > ciao > gustav HTH p.
Parallelschrieb: @Michael B. bleib doch bitte mal locker, danke :D
2 Cent schrieb: > Begrenzt natürlich auch nur bis zur höchsten einstellbaren Sollspannung. Was egal ist, da ja nur zwischen 2 Spannungen umgeschaltet wiord. Entweder die hohe Spannung liegt etwas länger an während der Schalten umschaltet oder kommt etwas früher als die Kontakte sich berühren. In beiden Fällen egal da man ja entweder von der hohen Spannung gerade zur niedrigen umschaltet als die Last die hohe aushalten muss oder von der niedrigen absichtlich in die hohe will und die Last das besser auch abkann. Bei 3 Spannungen baut man es auch anders, damit nicht beim Umschalten von der geringsten Spannung zur mittleren Spannung kurzu die höchste Spannung erscheint.
Michael B. schrieb: > 2 Cent schrieb: >> Begrenzt natürlich auch nur bis zur höchsten einstellbaren Sollspannung. > > Was egal ist, da ja nur zwischen 2 Spannungen umgeschaltet wiord. > Entweder die hohe Spannung liegt etwas länger an während der Schalten > umschaltet oder kommt etwas früher als die Kontakte sich berühren. > > In beiden Fällen egal da man ja entweder von der hohen Spannung gerade > zur niedrigen umschaltet als die Last die hohe aushalten muss oder von > der niedrigen absichtlich in die hohe will und die Last das besser auch > abkann. > Klar! Wobei ich ja selbst das schon für OT halte, aber wenn wir hier schon munter dabei sind ... :D > Bei 3 Spannungen baut man es auch anders, damit nicht beim Umschalten > von der geringsten Spannung zur mittleren Spannung kurzu die höchste > Spannung erscheint. Jetzt bin ich neugierig, gibts da eine "einfache" Lösung?
Michael B. schrieb: > Einfach mal dazu stehen daß du Blödsinn geschrieben hast. OK, ok, ich übe hiermit schonungslos Selbstkritik, Genosse Chefingenieur ;-) 2 Cent schrieb: > das könnte man sicherlich so pimpen (wenn nicht durch den > Hersteller bereits geschehen) das maximal 12V Ausgangsspannung erreicht > werden (mit einem nicht geschaltetem R), und die anderen (kleineren) > Spannungen durch dazugeschaltete Widerstände erreicht werden, aber: ein > Empfindliches Gerät geht womöglich trotzdem beim Umschalten kaputt. Hier 'mal ein paar Zahlen aus dem realen Beispiel: 15,5 V ~ an der Sekundärwicklungsanzapfung, Eingang Gleichrichter 20,3 V Vin am LM317 12,1 V Vout am LM317 Ausgangsstrom 0 A 14,4 V ~ an der Sekundärwicklungsanzapfung, Eingang Gleichrichter 16,8 V Vin am LM317 12,0 V Vout am LM317 Ausgangsstrom 1200 mA Killt mir also das angeschlossene Gerät mit 20,3 V, wenn es worst case wird. ciao gustav
Total OT: Karl B. schrieb: > Michael B. schrieb: >> Einfach mal dazu stehen daß du Blödsinn geschrieben hast. > > OK, ok, ich übe hiermit schonungslos Selbstkritik, Genosse Chefingenieur > ;-) Errrrrm. ", (iW Komma) Genosse Chefingenieur"? Sehr unsauber hier und jetzt, so hätte ich dich nicht eingeschätzt! @Karl: ich sehe das locker, ist aber nicht unbedingt witzig. Immernoch. Aber ich muss wohl noch einiges lernen. Es gibt nicht nur schwarz und weiss. @Michael: Vielleicht (ich erkenne hier noch nicht alle Schäfchen an ihrem Gang) ist ein Maulhaubrett, aka deine Formulierung, doch besser geeignet KLARTEXT zu sprechen. Sollte in einem Technikforum pflicht sein. SCNR
Karl B. schrieb: > Auf jeden Fall prüfe ich das noch einmal nach im Versuch. > Bis dann... OK, hier das Ergebnis: LM317 R1 = 270 Ohm (hatte gerade keinen anderen) R2 = 360 Ohm Belastungswiderstand: 360 Ohm Vin = 9,1 V (von anderem stab. Netzteil ) Vout = 2,9 V So, jetzt kommt's (oder auch nicht...) Mit Belastung 360 Ohm R2 abgeklemmt: Vout = 7,5 V ohne Belastung R2 abgeklemmt 8,6 V Dann war das IC defekt schon oder bei der Prüfung Messung ist ein fataler Fehler passiert. Mein größter Fehler ist aber gewesen, von diesem "Sonderfall" auf das allgemeine Verhalten des ICs zu schließen. Noch einmal: Ohne R2 wird es gefährlich für die angeschlossene Last. ciao gustav
Michael B. schrieb: > Einfach mal dazu stehen daß du Blödsinn geschrieben hast. Mittlerweile klar: Das wäre tatsächlich von Vorteil gewesen.
uff. schrieb: > Mittlerweile klar: Das wäre tatsächlich von Vorteil gewesen. Hi, nicht unbedingt. Eine falsche Auffassung einfach verbal zu revidieren, finde ich nicht gut. Besser ist dann doch, die Verifizierung durch ein Experiment, denn dann kann man eventuell noch bestehende Zweifel besser ausräumen. Das ursprüngliche Netzteil war ja als defekt verkauft worden. Jetzt hatte ich den neuerlichen Versuch mit einem intakten LM317 gemacht. ciao gustav
Bitte melde dich an um einen Beitrag zu schreiben. Anmeldung ist kostenlos und dauert nur eine Minute.
Bestehender Account
Schon ein Account bei Google/GoogleMail? Keine Anmeldung erforderlich!
Mit Google-Account einloggen
Mit Google-Account einloggen
Noch kein Account? Hier anmelden.


