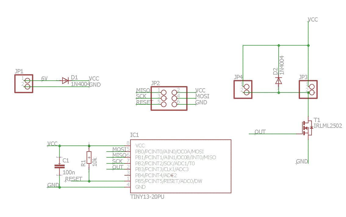
Hallo auch, meine Frau brauchte eine kleine Schaltung, die zwei kleine Lüfter in regelmäßigen Abständen laufen lässt - so 5 Minuten alle Stunde. Ich habe also mal geschaut, was ich noch so rumfliegen habe und habe dann folgende Schaltung zusammengewürfelt. Betrieben wird das Ganze über vier AAA Batterien- daher die Diode D1, um die 6V auf ein erträgliches Maß für den Controller zu drücken. An den Jumpern J3 und J4 hängt nun je ein kleiner Lüfter (70mA bei 5V). Nun zeigt sich ein drolliges Problem - das Ganze funktioniert bestens, solange nur ein Lüfter angeschlossen ist. Hänge ich beide an, tut sich nichts mehr. Ich habe nun leider nicht die Möglichkeit, den Anlaufstrom zu messen, aber die Dinger sind wirklich klein und der IRLML kann ja deutlich mehr ab. Was übersehe ich da, bzw. wo kann ich ansetzen?
Wahrscheinlich läufst du in einen brownout-Reset, wenn die Lüfter anlaufen, sprich, die Spannung bricht zu weit ein, schau mal nach den diesbezüglichen fuses.
Ralph B. schrieb: > Betrieben wird das Ganze über vier AAA Batterien- daher die Diode D1, um > die 6V auf ein erträgliches Maß für den Controller zu drücken. An den > Jumpern J3 und J4 hängt nun je ein kleiner Lüfter (70mA bei 5V). 4 neue AAA Zellen haben deutlich mehr als 6 Volt. > Nun zeigt sich ein drolliges Problem - das Ganze funktioniert bestens, > solange nur ein Lüfter angeschlossen ist. Hänge ich beide an, tut sich > nichts mehr. Beide Lüfter sind in Ordnung? Sind die Lüfter baugleich? Polung? Bricht die Spannung zusammen?
Danke Euch beiden schon einmal für die schnellen Antworten! Die Brownout-Detection war ausgeschaltet, aber ich habe das Programm einfach mal dahingehend geändert, dass ich direkt beim Einstieg in main() den Port hochschalte - und siehe da, beide Lüfter springen an, und auch die Timer Interrupts laufen in den richtigen Intervallen (testweise schalte ich den Port alle 10s um). Das ist nett für meine Frau (bzw. die Schnecken in ihrem Terrarium), aber so ganz befriedigend finde ich das noch nicht. Die Lüfter sind vollkommen identisch. Als Spannung VCC-GND messe ich 5.74V bei ausgeschalteten Lüftern (ich weiss, etwas zuviel für den ATTiny, aber der läuft auch nur auf 600 Hz) - bei einem eingeschalteten Lüfter geht das auf 5.24V runter.
Ralph B. schrieb: > Das ist nett für meine Frau (bzw. die Schnecken in ihrem Terrarium), > aber so ganz befriedigend finde ich das noch nicht. Weshalb Batterien wenn es wohl 24/7 läuft und scheinbar kein Platzproblem besteht? Und wenn Batterien...dann Monozellen und ein MCP17xx für den uC.
Mach mal einen 100k R vom Gate des MosFet nach Masse! Dann bleiben die Lüfter nach dem Einschalten so lange still, bis du die explizit einschaltest.
Naja, "Terrarium" ist vielleicht ein bischen hochgegriffen - es ist mehr so ein grösseres Plastikgefäß, das sie auch schon mal mit sich herumträgt. Das Ganze sollte halt schnell am Wochenende zusammengebaut werden, mit Teilen, die ich noch hier habe. Im Nachhinein wäre es aber sicherlich besser gewesen, den Controller mit einer geregelten Spannung zu versorgen. Ohne das mit einem Oszi messen zu können, erkläre ich mir das Verhalten nun so - nach dem Reset fahren die Lüfter an, Spannung bricht ein und Controller führt wieder einen Reset aus. Das Ganze wiederholt sich nun so lange, bis durch die ständigen Kurz-Anschübe die Motoren ihre Drehzahl erreicht haben und die Spannung stabil bleibt. Klingt das plausibel genug? Gibt es schon ein Patent auf Brownout-PWM?
Und hänge noch so 10µF, na an den µC. Nich nur wegen den Lüftern. 100nF an Alkalien, mit ihrem doch recht hohem Innenwiderstand, ist meist auch für 2-3 LEDs blinken lassen schon zu wenig. Die Batterien sollen ja auch möglichst leergelutscht werden. Ralph B. schrieb: > Klingt das plausibel genug? Bingo Ralph B. schrieb: > Gibt es schon ein Patent auf Brownout-PWM? Wat? Du meinst die Lüfter langsam per PWM hochfahren? Wenn dann ist das sich schon lange ausgelaufen. :)
Beachte den Hinweis von Harry. Versuche es auch mal mit anderen Batterien, z.B. AA Zellen. Die haben einen geringeren Innenwiderstand. Klemme die Lüfter direkt mit + an die Batterien. Hinter die Diode machsts Du ggf. noch einen kleinen Elko.
Ich würde mir Sorgen machen, wenn meine Frau anfangen würde, Schnecken mit sich rumzutragen.... Batterien: 140mA für 5min/h -> durchschnittlich 12mAh/h. Sprich, alle 5 Tage sind die Batterien leer. Kein gutes Konzept.
Bitte melde dich an um einen Beitrag zu schreiben. Anmeldung ist kostenlos und dauert nur eine Minute.
Bestehender Account
Schon ein Account bei Google/GoogleMail? Keine Anmeldung erforderlich!
Mit Google-Account einloggen
Mit Google-Account einloggen
Noch kein Account? Hier anmelden.
