Guten Abend Zusammen, ich benötige ein wenig Unterstützung bei meinen Projekt. Ich steuere mit Hilfe eines Mosfet einen Gleichstrommotor an. Ich gebe in den Gate-Driver eine PWM rein, soweit so gut funktioniert das auch, nur wenn man die Motorspannung mit Hilfe des Osci anschaut, fällt auf dass der Mosfet relativ lange braucht bis er den Strom unterbricht (siehe Scope Aufnahme). Das wäre für mich erstmal kein Problem, wenn sich der Mosfet in dieser Phase nicht erwärmen würde... Was kann ich tun, dass der Mosfet schneller abschaltet. Bisherige Versuche: - Gate Vorwiderstand reduziert bis auf 0 - keine Auswirkung - Motorleitung verkürzt - keine Auswirkung - Freilaufdiode geändert bishin zum Weglassen - keine Auswirkung - PWM-Frequenz und Duty Cycle verändert - keine Auswirkung Die Schaltung habe ich auch mit einem rein Ohmischen Verbraucher getestet - da war die Flanke sehr steil, also OK. Schaltplan Leistungsteil habe ich auch dazugehängt...
Wie schon erwähnt ich habe diesen Widerstand bis auf 0 verringert - keine Auswirkung..
Michael K. schrieb: > - Freilaufdiode geändert bishin zum Weglassen - keine Auswirkung "Gute" Idee :-( Wie hast du den Strom gemessen?
Strom gemessen hab ich noch nicht. Ich geh davon aus du meinst den Gate Strom? Mit der Freilaufdiode hatte ich auch ein schlechtes Gewissen, da aber der Mosfet eine Bodydiode hat konnte ich das verkraften... :)
Teo D. schrieb: > Sche.. Layout!? Ich hab mein bestes versucht, die traces sind so kurz als Möglich gehalten worden...
Unter einem 1 A TRMS über einen shunt widerstand 0,25 Ohm ermittelt... Halte gerade mal das Osci hin...
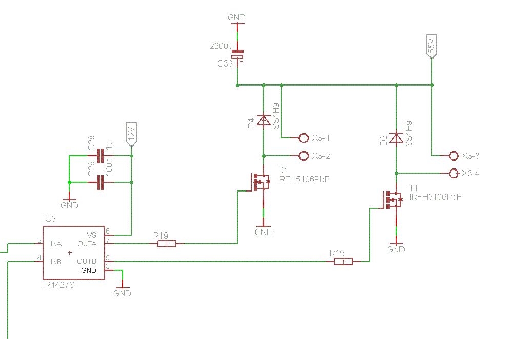
Erst mal die Grundlagen klären: Wann schaltet ein N-Kanal Mosfet durch? Wenn die Gate-Source-Spannung > xV ist, bei diesem Fet liegt die Thresholdspannung im Bereich von 2..4V. Zwei verschiedene Betriebsspannung, wo IRGENDWO die Masse zusammengewurschelt ist -> Masseversatz? Hebt deine Sourcespannung an, wenn der Mosfet beginnt leitend zu werden, damit wird deine Gate-Source kleiner, Mosfet zieht sich wieder zu? Wie potent ist die 12V Versorgung? Abblockkondensatoren, wo platziert? Außerdem halte ich einen 60V Typ bei 55V Versorgung für ein wenig eng dimensioniert. Zum Oszibild: Keine Angaben was welcher Kanal ist oder wie das Oszi überhaupt eingestellt ist. Ohne diese Angaben macht sich keiner weitere Gedanken.
Michael K. schrieb: > 16A Spitze... Dann werden sich die Mosfets schon durch den Strom deutlich erwärmen. (16 x 16 x 0,0056 = 1,43W) Schaltverluste kommen noch dazu.
bzw. 32A im negativen... Christian G. schrieb: > Zum Oszibild: Keine Angaben was welcher Kanal ist oder wie das Oszi > überhaupt eingestellt ist. Ohne diese Angaben macht sich keiner weitere > Gedanken. Sorry - also der letzte Graph zeigt den Motorstrom (Kanal2). Im meinen ersten geposteten Graph ist Kanal 1 direkt am Gate-driver-Ausgang gemessen worden. Zeitgleich an Kanal2 die Motorspannung. Christian G. schrieb: > Wie potent ist die 12V Versorgung? Abblockkondensatoren, wo platziert? Die 12 V Verorgung kann ohne Probleme 3A Dauerstrom liefern die Ablockkondensatoren sind so nah als Möglich am Gatedriver plaziert 1µF und 100nF. Christian G. schrieb: > Außerdem halte ich einen 60V Typ bei 55V Versorgung für ein wenig eng > dimensioniert. Ja, hatte ich noch übrig. Läuft seit ca. 3 Stunden ohne defekt ...:)
Sven S. schrieb: > Dann werden sich die Mosfets schon durch den Strom deutlich erwärmen. > (16 x 16 x 0,0056 = 1,43W) > Schaltverluste kommen noch dazu. In dem Zusammenhang hatte ich vergessen zu sagen dass ich die PWM mit ca. 2% Duty Cycle laufen lasse..
Auf Kanal1 ist die Spannung direkt an Source gemessen der Massebezug vom Osci habe ich bewußt ein stück weiter weg (eingangsklemme Schaltung)hergeholt. Es ist tatsächlich eine kleine Spannung zu messen ca. 1V - Das sollte aber doch nichts machen bei 12V Gatespannung!? Auf Kanal2 hab ich wieder die Motorspannung...
Wohin wandert denn der Teil der Energie, die während der Abschaltung noch im Motor steckt? Wo misst du denn die Spannung der grünen Kurve? Bei Gate-Signal keine Spannung und dann langsamer Anstieg, das ist die Spannung über Drain und Source? Der MOSFET-Treiber schafft 1.5A, das sollte schneller ansteigen. Er wird ja auch derb angeworfen. Verhalten sich beide Motoranschlüsse gleich? Bzgl. Layout ist mir unklar, warum die GND-Anschlüsse der MOSFETs unbedingt auf den anderen Layer müssen. Der Kondensator ist mir auch ein bisserl weit weg. Der Leistungsteil muss in Gänze so niederohmig wie möglich angeschlossen werden. Der schmale Steg unterhalb von IC5, GND von T1, ist kein Zeichen guten Layouts.
Boris O. schrieb: > Wohin wandert denn der Teil der Energie, die während der Abschaltung > noch im Motor steckt? Werden über die beiden Schottkey dioden kurzgeschlossen D4 u. D2 Boris O. schrieb: > Wo misst du denn die Spannung der grünen Kurve? über einen Shunt 0,25 OHM Widerstand der Positiven Leitung des Motors (ist nicht vorgesehen- zur Fehleranalyse) Boris O. schrieb: > Er wird ja auch derb angeworfen. Verhalten > sich beide Motoranschlüsse gleich? Den zweiten teste ich gleich noch... momentan teste ich den T2 sprich den oberen der beiden Mosfets... Boris O. schrieb: > Bzgl. Layout ist mir unklar, warum die GND-Anschlüsse der MOSFETs > unbedingt auf den anderen Layer müssen. Mein Ground liegt nun mal auf bottom Boris O. schrieb: > Der Kondensator ist mir auch ein > bisserl weit weg wlecher? der für den Gatepuffer - oder der Zwischenkreiskond? Boris O. schrieb: > Der schmale Steg unterhalb von IC5, GND > von T1, ist kein Zeichen guten Layouts. geb ich Dir recht wird aber momentan nicht getestet...
Hab jetz mal nen anderen Motor angeschlossen (geringere Leistung) und die Abschaltphase ist wieder deutlich besser bzw. perfekt. Somit bleibt mir wahrscheinlich nur noch zu sagen: Schaltung und Layout ist für den großen Strom nicht ausgelegt...? oder wir übersehen hier was... Warum das aber gerade nur beim Auschalten des Mosfets nicht hinhaut ist mir bis jetzt noch ein Rätsel... Vielleicht versucht sich noch jemand mit einer These...
Der MOSFET hat abgeschaltet, wenn Ugs auf Null abgefallen ist. An dem gezeigten gate-Rechteck gibt es erstmal nichts aus zu setzen. Und mit kleineren gate-Widerständen tut sich da auch nichts mehr. Die danach aufbauende langsame Rampe der drain-Spannung ist nicht zwangsläufig auf langsames Abschalten zurück zu führen - sondern auf den geringen Induktionsstrom im Lastkreis der die Ausgangskapazität entsprechend langsam umlädt. Das erscheint mir vor allem bei dem kleinen Tastverhältnis von 2% durchaus plausibel.
Michael K. schrieb: > Mit der Freilaufdiode hatte ich auch ein schlechtes Gewissen, da aber > der Mosfet eine Bodydiode hat konnte ich das verkraften... :) Die Bodydiode schuetzt deinen MosFet nicht.Wenn der MosFet abschaltet,baut sich eine extrem hohe Induktionsspannung auf die so gepolt ist,dass sie sich zur Betriebsspannung hinzuaddiert.D.h am Drain liegen z.B +1000V gegen Masse.Diese Spannung liegt aber auch gleichzeitig an der (ebenso gesperrten)Bodydiode an.Entweder stirbt der MosFet zuerst oder die Diode,was aber auch keine Rolle spielt.... Ich hab von Infinion die das Spicemodel runtergeladen.Zumindest in der Simulation macht der MosFet was er soll:einwandfrei schalten. Du kannst ja gerne mal selbst simulieren und auch mal die Freilaufdiode weglassen...sieht nicht so dolle aus.Zwar keine 1000V sondern "nur" 60V bei 10V Betreibsspannung,aber ich vermute mal,dass da die Bodydiode durchbricht. ========================== Zur Simulation selbst: Alle Dateien in einen Ordner abspeichern. Test.asc doppelklicken und Simulation starten.Bauteile je nach Bedarf aendern.
Schau Dir im Vergleich die Rampe an, wenn Du drei in Reihe, statt einer Freilaufdiode verwendest. Und danach ein zweiter Versuch mit einer zusaetzlichen Induktivitaet in Reihe mit der Last.
Toxic schrieb: > Michael K. schrieb: >> Mit der Freilaufdiode hatte ich auch ein schlechtes Gewissen, da aber >> der Mosfet eine Bodydiode hat konnte ich das verkraften... :) > > Die Bodydiode schuetzt deinen MosFet nicht.Wenn der MosFet > abschaltet,baut sich eine extrem hohe Induktionsspannung auf die so > gepolt ist,dass sie sich zur Betriebsspannung hinzuaddiert. Das war von mir leichtfertig rausgehauen worden... da hast natürlich recht! Beim erstellen meines Layout habe ich das Berücksichtigt deswegen beide Dioden Bei meinen Testen sind die Dioden aber drin... Ich werde Morgen deine Simulation mal nachsimulieren. Die Rampe hast du auch hinbekommen?
Michael K. schrieb: > In dem Zusammenhang hatte ich vergessen zu sagen dass ich die PWM mit > ca. 2% Duty Cycle laufen lasse.. Bei 78 kHz ist die Periodendauer rund 12,5 µs. 2% davon sind 250 ns. Das entspricht auch in etwa der Anstiegszeit. Das ist doch völlig in Ordnung. Soviel zu Diagrammen ohne Skalierung. Michael K. schrieb: > Werden über die beiden Schottkey dioden kurzgeschlossen D4 u. D2 Ich bin kein Schlosser!
Michael K. schrieb: > der Massebezug vom > Osci habe ich bewußt ein stück weiter weg (eingangsklemme > Schaltung) So kannst Du die Spannung am Mosfet natürlich nicht vernünftig messen. Das Oszi muß direkt am Mosfet angeschlossen werden. Und für eine Strommessung mußt Du die Platine opfern, indem Du die Leiterbahn unterbrichst, und da den Shunt einbaust. So kannst Strom und Spannung miteinander vergleichen. 0,25 Ohm sind zuviel. Nimm 0,01 Ohm! Die Freilaufdiode ist lächerlich dimensioniert. Lebt die überhaupt noch? Wenn Du diese Schaltung in diesem kleinen Format verwirklichen willst, kommst Du an einem geschalteten Mosfet statt Diode nicht vorbei.
Sven S. schrieb: > So kannst Du die Spannung am Mosfet natürlich nicht vernünftig messen Naja, die Messung wurde gemacht um zu zeigen das sich das Source Potential gegenüber Gate nicht zu sehr verändert. Ich habe bedingt durch den hohen Einschaltstrom 32A auf den GND Pfad zum Zwischenkreiskondensator einen geringen Spannungsabfall von ca. 1 Volt. Daurch hat das Gate "nur" noch 11V Gegenüber Source. -> Diese Messung auf auf Anliegen von Christian G. Christian G. schrieb: > Masseversatz? Hebt deine Sourcespannung an, > wenn der Mosfet beginnt leitend zu werden, damit wird deine Gate-Source > kleiner, Mosfet zieht sich wieder zu? Den Strom hab ich ja schon ermittelt-> direkt in der Motorleitung. Wenn ich auf dem Source GND Pfad einen Widerstand einlöte verfälscht es die Angelegenheit nochmehr, da mit 10mOhm bei 30 A auch mind 0,3 V Source gegenüber GND anliegen. Noch dazu kommt die Impedanz des Shunt... Die Frage ist, warum braucht der Mosfet solange bis er wieder voll sperrt.
Michael K. schrieb: > Die Frage ist, warum braucht der Mosfet solange bis er wieder voll > sperrt. Lass mal den Motor weg. Dann wirst du sehen, dass der Motor nie sperrt, weil die Spannung am Ausgang auf 0 bleibt. So interpretiert man falsch!
Moin Michael, 1) lass die Widerstände R15 und R19 mal weg. Also auf 0 Ohm. 2) Setze jeweils ca. 10 kOhm von den Gates gehen Masse. Damit entlädst du die Gate-Kapazitäten. 3) Wenn nicht unbedingt erforderlich: Reduziere die PWM Frequenz so weit es geht, jedoch nicht unter 2 kHz. Lass hören ob es dann besser wird! Gordon
Gordon schrieb: > 1) lass die Widerstände R15 und R19 mal weg. Also auf 0 Ohm. schon passiert weiter vorne in den Beiträgen.... Über 10k kannst du leider nicht alzu schnell das Gate entladen, deswegen ja der Gate treiber der beim abschalten über sein Ausgangsstufe das Gate auf GND zieht... siehe Datenblatt..
Gordon schrieb: > Wenn nicht unbedingt erforderlich: Reduziere die PWM Frequenz so weit > es geht, jedoch nicht unter 2 kHz. auch schon geschehen siehe weiter vorne in den Beiträgen. Danke trotzdem für deinen Beitrag!
Michael K. schrieb: > Den Strom hab ich ja schon ermittelt-> direkt in der Motorleitung. Du meinst diese wilde Oszi-Kurve weiter oben? Sorry, aber das ist Müll. Außerdem wäre Strom versus Spannung im und am Mosfet interessant. Sperrt er wirklich so langsam? Oder sperrt er schnell und die Spannung steigt langsam? Und: Die Oszi-Masse muß direkt am Messobjekt angeschlossen werden, sonst misst Du Mist.
@miccha die Pulldowns direkt am Gate gehören IMMER in solch eine Schaltung. 10...100kOhm. So haben die FETs beim "poweron" der Schaltung einen definierten Zustand - ansonsten kann es abhängig einiger Umstände dazu kommen, dass sich der Halbleiter direkt verabschiedet. Gate-Vorwiderstände im Bereich 5...50Ohm sind normalerweise ok. Hier begrenzt man nur Peakströme bei Schalten (EMV, Treiberüberlastung) Wie schon erwähnt muss die Masseverbindung zum Oszi direkt am zu messenden Objekt angebracht werden - ansonsten misst man sehr viel Müll. Generell ist es schon eine halbe Kunst für sich verlässliche Messergebnisse mit dem Oszi an einer Leistungsstufe zu messen... 1:10 Tastköpfe sind hier auch kontraproduktiv. Zum Testen solltest du die Motoren durch Hochlast-Widerstände ersetzen...das produziert weniger Störungen und man kann sich besser anschauen was wirklich schiefläuft. Ohne es jetzt böse zu meinen: dein Layout ist absoluter Schrott...aber keine Sorge...das ist bei den ersten Layouts in der Leistungselektronik ganz normal. An deiner Stelle würde ich die Tipps hier nutzen sowie das Wiki um eine neues, vernünftigeres Layout zu erstellen....
Sven S. schrieb: > Du meinst diese wilde Oszi-Kurve weiter oben? Sorry, aber das ist Müll. Ich lass mich ja gerne Berichtigen du musst aber deine Annahme "Müll" irgendwie begründen. Sven S. schrieb: > Die Oszi-Masse muß direkt am Messobjekt angeschlossen werden, sonst > misst Du Mist. hätte hier nichts gebracht dann kann ich das Oszi gleich kurzschliessen...
Christian G. schrieb: > Zum Oszibild: Keine Angaben was welcher Kanal ist oder wie das Oszi > überhaupt eingestellt ist. Guckst du Einblendung oben im Oszi-Bild an: Kanal 1 (gelb) 5V/div Kanal 2 (grün) 2V/div Abtastrate 1GSa/s Zeitdarstellung 500ns/div
Nu zu den Obskuren Möglichkeiten. Wie sieht der Aufbau aus, madige Lötstellen. zB. hat der Treiber keine GND Verbindung etc.
TestX schrieb: > Wie schon erwähnt muss die Masseverbindung zum Oszi direkt am zu > messenden Objekt angebracht werden - ansonsten misst man sehr viel Müll. Da gebe ich Dir in den meisten Umständen recht, aber hier wollte ich nur zeigen was meine GND Impedanz mit dem Source Potential anstellt während der große Strom fließt. Hätte ich GND zu nah daran gemacht dann hätte ich nichts gemessen da keine Impedanz dazwischen.. TestX schrieb: > Zum Testen solltest du die Motoren durch Hochlast-Widerstände > ersetzen...das produziert weniger Störungen und man kann sich besser > anschauen was wirklich schiefläuft. Schon passiert, da sieht der Verlauf deutlich besser aus. Also denke ich es muss also mit der Induktivität des Motors zusammenhängen... bloß wie..?
Michael K. schrieb: > du musst aber deine Annahme "Müll" > irgendwie begründen. Das ist nur eine gedämpfte Schwingung.
Michael K. schrieb: > Da gebe ich Dir in den meisten Umständen recht, aber hier wollte ich nur > zeigen was meine GND Impedanz mit dem Source Potential anstellt während > der große Strom fließt. Nichts für ungut, aber du bist in deinen Messansätzen schon etwas chaotisch. Einfach irgendeine aufsehenerregende Kurvenform zu zeigen ohne dass man vernünftig bewerten kann, was da eigentlich gezeit wird (Spannungsabfall an welcher Impedanz) ist kaum aussagekräftig. Wenn du etwas misst, dann schreib immer gleich dazu, was genau hier abgegriffen wurde und unter welchen Bedinungen die Messung stattfand (wie viel Motorstrom floss in dem Fall gerade, wie war dabei gerade der eingestellt Tastgrad, wie die PWM-Frequenz...) Zu deiner ursprügnlichen Fragestellung: der langsame Spannungsanstieg beim Ausschalten des FET könnte daher kommen, dass an deinem Motor Entstörkondensatoren verbaut sind. Dann füllt der Motostrom erst mal die Kapazität auf, ehe die Freilaufdiode zum Zug kommt. Dein Spannungsanstieg von ca. 60V in 6µs könnte zu einem Kondensator von 100nF bei 1A Motorstrom passen. Also bitte konkrete Angaben: welchen Motor verwendest du, hast du ein Datenblatt dazu mit Angaben zum Entstörkondensator, wie groß war der Motorstrom bei deiner ersten Messung? Ein Entstörkondensator am Motor wird bei hochfrequenter PWM schon auch den FET etwas quälen: 100nF an 55V machen bei 80kHz PWM (stimmt diese Angabe aus deiner ersten Messung) schon 12W. Und beim Einschalten fließt jedesmal ein gewaltiger Spitzenstrom, weil der Entstörkondensator schlagartig entladen wird. Wenn tatscählich ein Entstörkondensator in dieser Größenordnung verbaut sein sollte hilft dir nur eine PWM mit deutlich geringerer Frequenz. Die Versorgugnsspannung von 55V ist auch nicht sehr weit von der Druchbruchspannung deiner FETs (60V) entfernt - auch wenn da mal was ein bisschen wackelt werden die FETs sehr schnell sehr heiß. Ansonsten wurde ja schon gesagt, dass du natürlich ausreichend kräftige und ausreichend schnelle Freilaufdiode einsetzen musst. (Bitte den konkreten Diodentyp angeben, den du derzeit einsetzt).
Mir ist gestern abend mit der Simulation ein "kleiner" Fehler unterlaufen.Ich bin von 8kHz anstatt 80kHz ausgegangen..... Der Anhang zeigt nun die Simulation nun einem Gateimpuls von 2%/0.25us. Fuer die Induktivitaet kann ich nur Annahmen machen und ein Motormodel fuer LTspice hab ich nicht.Aber man sieht ,dass die Simulation nicht weit von der Realitaet entfernt ist.
Hab mal ein 8 Ohm Widerstand in die Schaltung gehängt und den Graph aufgezeichnet. Bei 8 Ohm und 55 V dürften so um die 7 bis 8 Ampere unterwegs sein. Bin ich aber leider von meinen Motor noch weit weg (Ohmisch gemessen 0,8 Ohm). Bei 8 Ohm schaut es doch ganz gut aus! TestX schrieb: > Zum Testen solltest du die Motoren durch Hochlast-Widerstände > ersetzen...das produziert weniger Störungen und man kann sich besser > anschauen was wirklich schiefläuft Da hast du recht, ich baue mir mal einen gleich großen Widerstand zusammen!
Toxic schrieb: > Ich bin von 8kHz anstatt 80kHz ausgegangen Das tut mir leid wahrscheinlich hast du die Messung am Oszi falsch interpretiert... Es sind tatsächlich um die 8Khz. Das wäre jetzt aber schön gewesen...:) wenn das die Antwort gewesen wäre...
Was für ein Motor ist denn das überhaupt? Hat der eine Erregerwicklung in Reihe mit dem Läufer, oder hat der Dauermagnete? Wenn ein Transistor eine Induktivität mit parallel geschalteter Freilaufdiode schaltet, würde ich erwarten, daß die Spannung am Transistor Rechteckig ist und der Strom durch die Induktivität eine Dreieckkurve hat. Wenn das ein Gleichstrommotor mit Dauermagnet ist, würde ich Richtung Motor noch eine Drossel schalten und dem Motor noch einen Kondensator parallel schalten.
Nochmal klar stellen: eine PWM mit 8,5Khz bei einem duty cycle genau 3,85% entspricht einer Pulsbreite von ca 4,5µs. So sieht es momentan aus - sorry für die späte Richtigstellung. Dein Puls in der simulation sollte daher ein wenig breiter sein (4,5µs). Dann sollte es passen.
Günter Lenz schrieb: > Was für ein Motor ist denn das überhaupt? https://www.pollin.de/productdownloads/D310467D.PDF Vermutlich mit Erregerwicklung...
Michael K. schrieb: > Es sind tatsächlich um die 8Khz. Auf was beziehen sich dann die 77.1/94khz-Angaben in den von Dir geposteten Oszibildern? Ich hab nun mal diese Angaben ausser acht gelassen(die gesamte Periode ist nicht erkennbar) und den Gateimpuls auf 4us verlaengert so wie im Bild dargestellt(laut Oszibild 2us/Div) Das Ergebnis ist das gleiche.... Irgendwie stehe ich nun auf dem Schlauch - wird Zeit fuer eine Tasse Kaffee?
Michael K. schrieb: > https://www.pollin.de/productdownloads/D310467D.PDF > > Vermutlich mit Erregerwicklung... Nö, ist permanent erregt.
Toxic schrieb: > Irgendwie stehe ich nun auf dem Schlauch - wird Zeit fuer eine Tasse > Kaffee? Gute Idee ich geh jetzt was essen und lass nochmal alles sacken... Danach Probier ich die Drossel... hinz schrieb: > Michael K. schrieb: >> https://www.pollin.de/productdownloads/D310467D.PDF >> >> Vermutlich mit Erregerwicklung... > > Nö, ist permanent erregt. Okay, hast du vielleicht das Original Datenblatt? Hab gerade an der Spindel gedreht, siehe da es wird eine Spannung erzeugt! Hast also demnach recht
Toxic schrieb: > Michael K. schrieb: >> Es sind tatsächlich um die 8Khz. > > Auf was beziehen sich dann die 77.1/94khz-Angaben in den von Dir > geposteten Oszibildern? > Hab diese Messung von einer anderen Situation her noch drinnen gelassen. Das Osci sucht sich selber die Perioden und spuckt halt dann irgendwas raus... werde bei meinen nächsten Graphen das ausschalten... sorry nochmal für die Verwirrungen ?
Michael K. schrieb: > Okay, hast du vielleicht das Original Datenblatt? Nein, aber ich kenne den Motor. Und die Kennlinie passt nur für Permanentmagnet oder Nebenschluss, wobei letzteres ehr selten anzutreffen ist.
Michael K. schrieb: > Von welcher Ausgangskapzität sprichst du? Der drain-source-Kapazität des MOSFET
Michael K. schrieb: > Kennst du die induktivität bei dem Motor? Nein, wird aber im zweistelligen mH Bereich liegen. Bau dir doch ein Soundkarten LCR-Meter.
Toxic schrieb: > Ich hab nun mal diese Angaben ausser acht gelassen(die gesamte Periode > ist nicht erkennbar) und den Gateimpuls auf 4us verlaengert so wie im > Bild dargestellt(laut Oszibild 2us/Div) > Das Ergebnis ist das gleiche.... Das liegt daran, dass du dir jeweils den ersten PWM-Puls anschaust, nicht den "eingeschwungenen" Zustand. Beim ersten PWM-Puls bleibt der Strom durch die induktive Last sehr klein. Sobald der FET sperrt lädt dieser sehr kleine Strom die parasitäre Induktivität auf. Wenn der erste Puls 250ns breit ist, ergibt sich ein Motorstrom von 10V*250ns/10mH=250µA. Wenn du den ersten Puls stattdessen 4µs wählst, dann fließt danach ein Strom von 10V*4µs/10mH=4mA. In beiden Fällen ist der Strom so gering, dass er mehrere µs braucht um die Drain-Kapazität des FET auf 10V aufzuladen (CDSS des IRFH5106 beträgt ca. 0,5nF). Würdest du nicht den ersten Strompuls deiner Simu betrachten sondern den hundersten, dann wäre die Abschaltflanke schon sehr viel steiler (weil der Strom in deiner Simu, in die Last keinen Widerstandsanteil hat, auf einen wesentlich höheren Wert hochgelaufen wäre). In den Messungen des TO fließt wahrscheinlich wesentlich mehr Strom als bei deiner Simu des ersten PWM-Pulses. Leider fällt es schwer, sich aus den verteilten Beiträgen mit Detaildaten zu erschließen, wie groß der Strom in der erste Messung wohl tatsächlich gewesen sein könnte. Bei der Strommessung am 0,25Ohm Shunt sieht man wahrscheinlich kaum etwas außer Messartefakten. Bei der Messung am 8 Ohm Widerstand sieht man, dass 55V / 8Ohm = 7A ergeben (das ohmsche Gesetz stimmt also noch). Wie viel Strom aber in der Motormessung tatsächlich fließt, ist ziemlich offen. Wenn es ein Strom im A-Bereich sein sollte (55V/0,8Ohm*2%=1,3A), dann muss die kapazitive Last eher im Bereich einiger 10nF bis 100nF liegen. Wie oben schon geschrieben, wäre ein im Motor verbauter Entstörkondensator ein heißer Kandidat dafür. Einfach mal am elektrischen Anschlussblock des Motors nachschauen, ob dort so was wie ein Keramikkondensator zwischen den Enden der Motorwicklung zu sehen ist. In dem Fall wird der FET immer warm werden. Bei 8kHz natürlich einen Faktor 10 weniger als ich oben für 80kHz vorgerechnet hatte. Aber es bleiben immer noch ~1W, die den FET rund 40° über die Umgebungstemperatur aufheizen, nur um den Entstörkondensator regelmßig umzuladen. In dem Fall ist der Motor für (schnelle) PWM halt nicht gut geeignet. Entweder mit der PWM-Frequenz runtergehen. Oder den Entstörkondensator finden und gegen was kleineres austauschen.
Achim S. schrieb: > Sobald der FET sperrt lädt > dieser sehr kleine Strom die parasitäre Induktivität auf. Mist: ich wollte schreiben: sobald der FET sperrt lädt dieser sehr kleine Strom die parasitäre Kapazität auf.
Michael K. schrieb: > Mit der Freilaufdiode hatte ich auch ein schlechtes Gewissen, da aber > der Mosfet eine Bodydiode hat konnte ich das verkraften... :) Nein, verdammt nochmal! Warum kommt das immer wieder? Mach doch mal die Augen auf, schaus Dir genau an und denk scharf drüber nach in welche Richtung der Freilaufstrom gerne fließen möchte!
Bernd K. schrieb: > Warum kommt das immer wieder? Halbleiter sind doch minderwertig. Vollleiter dagegen ein Goldkörnchen ;-)
Achim S. schrieb: >Oder den >Entstörkondensator finden und gegen was kleineres austauschen. Den würde ich größer machen, vielleicht so 10µF und eine Speicherdrossel, so 1mH vorschalten, dann funktioniert es so wie es bei PWM sein muß. Der Strom hat dann Dreieckform, und man hat wenig Verluste am Motor und Transistor.
HALLO, die Schaltung ist ganz falsch (FET gegen Masse und an Drain Motor, parallel Diode ). Diese Schaltung könnte man als Relais-Ansteuerung mit Freilaufdiode bezeichnen. Im Freilauffall schließt die Dioden den Motor (L) kurz und der Strom klingt ganz langsam ab. Du solltest eine Halbbrücke bestehend aus 2 Fets aufbauen. Ein nächste Problem könnte auftreten und hängt von der Spannungsquelle ab. Falls DU beim PWM das Tastverhältnis zurücknimmst, wird mit der Energie im Rotor des Motors zum Generator. Bei einem ACCU ist das unproblematisch, bei einem Labor-Netzgerät aber nicht. (Oder eine Netzspannung gleichzurichten ist bezüglich einer Rückspeisung problematisch.)
MAX123 schrieb: >Im Freilauffall schließt die Dioden den Motor (L) kurz und >der Strom klingt ganz langsam ab. Nein, die Diode schließt den Motor nicht kurz, die Polarität die der Motor im Freilauffall erzeugt läst die Diode sperren. Und die Body-Diode im Transistor würde nur leitend werden wenn der Motor aktiv angetrieben wird. Und eine Speicherdrossel läst den Strom beim abschalten des Transistors in der gleichen Richtung weiterfließen.
Bitte melde dich an um einen Beitrag zu schreiben. Anmeldung ist kostenlos und dauert nur eine Minute.
Bestehender Account
Schon ein Account bei Google/GoogleMail? Keine Anmeldung erforderlich!
Mit Google-Account einloggen
Mit Google-Account einloggen
Noch kein Account? Hier anmelden.










