Hallo, ich möchte eine Taschenlampenschaltung bauen. In einer Schalterstellung soll die Lampe direkt über den mechanischen Schalter geschalten werden, in der zweiten Schalterstellung soll die Lampe indirekt über einen µC schaltbar sein. Ich habe mir folgenden Plan überlegt, der so aber nicht funktionieren kann, weil der NPN-Transistor so nicht richtig funktioniert. Die LED müsste eigentlich vor den Emitter, aber dann klappt das mit dem mechanischen Schalten nicht mehr. Eigentlich bräuchte ich sowas wie ein Relais, aber das zieht dann zuviel Strom. Das ganze soll recht energieeffizient sein, da es mit einer Batterie betrieben werden soll. Kann mir jemand einen kleinen Denkanstoß geben, wie ich das lösen könnte. Vielen Dank Frank
Naja, dann nimm nen PNP, Basis mit R (zb. 47K) nach oben ziehen, damit gesperrt. Und vom uC ein R (geschätzt 22K) mit open collector nach GND.
Frank schrieb: > der so aber nicht funktionieren kann, Doch, funktioniert, ein Transistor hält -5V reverse aus, aber man hat ca. 1V Spannungsabfall durch den Transistor. Mit einem PNP Transistor ginge es auch, und wenn man einen LowSat wie BC369 oder LogivLevel P-Kanal MOSFET wie IRF7401 verwendet sogar mit weniger Spannungsverlust. Die Probleme deiner Schaltung liegen aber woanders: 220R von 5V an einer Weisslicht-LED bringt gerade mal 8mA, das ist kein Taschenlicht sondern funzelig. Und 5V klingt wie ein Netzteil, eine Lampe mit Netzstromversorgung ist aber keine Taschenlampe mehr. Du hast wohl eher einen Akku. Akkus haben das Problem, eine beim Entladen fallende Spannung zu besitzen. Eine Lithiumzelle z.B. von 4.2V bis 2.5V. Und wenn man dem Akku einen step-up Spannungswandler nachschaltet, Prinzip PowerBank, dann hat man das Problem, daß dieser Wandler nicht weiss wann er ausgeschaltet ist und immer Strom benötigt. Und wenn er sich selber einschaltet, dann reicht der Stromverbrauch eines uC allein (LED noch aus) nicht aus, um ihn einzuschalten. Du musst also weit früher ansetzen, an der Stromversorgung, an der Aufgabe wie man den Strom durch eine LED kosntant hält auch wenn die Akkuspannung sinkt, am Stromverbrauch bei ausgeschaltetem System. Die Frage, wie man eine LED dann per uC oder Schalter bedient (eine Aus-Stellung hast du offenbar nicht) kommt ganz zum Schluss, die ergeibt sich sozusagen aus dem Rest.
Hallo Thomas und Michael, vielen Dank für Eure Hinweise. Ich habe das mal erweitert und einen Festspannungsregler eingeplant. Die LED ist so eine USB-LED Lampe (hatte in der Zeichnung das vereinfacht dargestellt). Ich habe gemessen, dass die bei 5 V 150 mA benötigt. Könnte das so gezeichnet klappen?
Frank schrieb: > Könnte das so gezeichnet klappen? 1. Kannst du deinen µC mit 9V versorgen? 2. Kannst du von der LED nicht einfach die Kathode schalten? Das würde die ganze Sache wesentlich vereinfachen. BTW: deine Lampe hat mit den vielen Spannungsreglern, die alle von 9V auf 5V herunterregeln, einen miserablen Wirkungsgrad und taugt super als Heizung...
Lothar M. schrieb: > einen miserablen Wirkungsgrad und taugt super als Heizung... Dual use: Handwärmer.
Etwas falsch ! Der 22 K nicht nach GND direkt, sondern der sollte über den OpenCollector des Boards geschaltet werden.
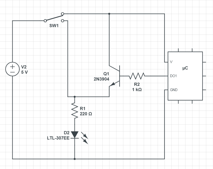
Hallo, @Lothar zu 1. ja, das sollte klappen. Es ist ein Arduino mini, der nimmt bis 13 V. zu 2. Ich hab so eine goolge: Usb Led Lampe (die flexible) und eine einfach USB Buchse. Da kann ich also entweder die Zuleitung oder die Leitung zu Ground schalten. zu 3. (Wirkungsgrad) es ist ja stets nur 1 Spannungsregler aktiv. Irgendwie muss ich ja die 9 V auf 5 V für die LED Lampe bringen. Beim einfachen Spannungsteiler hätte ich ja wieder das Problem, dass sich das Spannungsverhältnis mit dem Ladungszustand der Batterie ändert. Könnte man das eleganter lösen? @Thomas Ok, ich glaube ich steige bei der Schaltung nicht mehr richtig durch. Ich brauche doch bei dem npn-Transistor eine negativ(ere) Spannung an der Basis, bezogen zum Emitter. Ich habe mal Zahlen an die möglichen Verbindungsstellen gemacht, ich glaube die Schaltung passt noch immer nicht richtig. Könntest du mir die notwendige Veränderung durchgeben damit die Schaltung zu deinem Vorschlag passt? Merci.
Hallo Frank, wenn der Ausgang des Arduino mini ein open-Collector ist, dann sollte das klappen. Widerstände sind von mir mal so geschätzt. Die Basis des PNP muss zum Durchschalten um mind. 0,7V negativer sein, als der Emitter. Mit dem 47 K wird die Basis auf das Potential des Emitter, hier 5 V gesetzt. Wenn nun der Opencollector des Arduino den 22 K auf GND 'zieht', dann sin an der Basis des PNP ca. 0,7 V weniger als der Emitter, und der Transistor schaltet durch. Sollte !!
Bitte melde dich an um einen Beitrag zu schreiben. Anmeldung ist kostenlos und dauert nur eine Minute.
Bestehender Account
Schon ein Account bei Google/GoogleMail? Keine Anmeldung erforderlich!
Mit Google-Account einloggen
Mit Google-Account einloggen
Noch kein Account? Hier anmelden.


