Ich habe mir schnell eine provisorische Trafo-Testschaltung zusammengelötet und war ganz erstaunt das es auf Anhieb funktioniert. Mit einem 5V Steckernetzteil habe ich bei 50Hz und 50% DutyCyle paarunddreisig Volt generieren können. Mit 24V sogar 250V. Als ich dann die zwei 9V-Wicklungen trennte und nur eine angeschlossen habe, hat mein direkt angeschlossenes Multimeter nur noch kleine bis ganz kleine Voltzahlen angezeigt. Bei DC muß man jetzt die Messwerte mit 30 Multiplizieren um auf die tatsächliche Voltzahl zu kommen. Lange Rede kurzer Sinn: Habe ich mehr als 750VAC erzeugt? Das ist die Grenze für mein 5€ Multimeter gewesen.
Kann durchaus sein. Der springende Punkt ist, dass du den Transformator nicht mit einer Wechselspannung ansteuerst, sondern Impulsweise mit Gleichspannung. Jedes mal, wenn der Transistor einschaltet, lädt sich der Transformator magnetisch auf. Jedes mal, wenn der Transistor aus schaltet, wandelt der Transformator das Magnetfeld wieder in Strom um. Je schneller das geht, umso höher ist die Spannung. Schnell geht es bei Dir deswegen, weil du den Stromfluss mit einem Rechtecksignal (annähernd unendlich steilen Flanken) abschaltest. Dem entgegen wirkt hier nur die parasitäre Kapazität zwischen den Spulen-Wicklungen. Sei Dir bewusst, dass nicht nur am Ausgang des Transformators überhöhte Spannungs-Impulse entstehen, sondern auch auf seiner Eingangsseite. Der Transistor verträgt nicht beliebig viel Spannung, daher ist er akut gefährdet.
Max M. schrieb: > Das ist die > Grenze für mein 5€ Multimeter gewesen. Wenn du mal die Netzspannung misst, weisst du zumindest, ob das Messgerät hops ist. Oder du misst eine kleinere Wechselspannung, die du z.B. mit dem Printtrafo machst (diesmal betreibst du den Trafo mal als Netztrafo).
Auto-Zündspulen haben eine Übersetzung von nur 1:30 bis 1:100 - und trotzdem erzeugen sie aus 12 V 20000 bis 30000 V. Das ist halt der Schalterbetrieb. Gruß - Werner
Mit einer solchen Schaltung (als Sperrwandler) erzeugte ich 2kV auf der 220/230V-Seite um bei einem älteren DMM und analogen MM den mehrere kV Meßbereich auszuprobieren. Verwendet wurde ein Trafo aus einem alten Radiorecorder.
Das ist übrigens die Grundschaltung für einen netten (nicht ganz ungefährlichen) Elektroschocker.
Werner H. schrieb: > Auto-Zündspulen haben eine Übersetzung von nur 1:30 bis 1:100 - und > trotzdem erzeugen sie aus 12 V 20000 bis 30000 V. Das sind ja auch keine echten Trafos.
Stefanus F. schrieb: > Der > Transistor verträgt nicht beliebig viel Spannung, daher ist er akut > gefährdet. Ist er nicht. Die Body-Diode ist nämlich auch eine Z-Diode, die bei etwas über 60 Volt leitend wird. Die im Trafokern gespeicherte Energie wird einfach in Wärme umgewandelt. Da der Trafokern nicht viel Energie speichert, und die Frequenz nur 50Hz beträgt, ist der Transistor nicht gefährdet. Zu beachten wäre nur, daß beim Abschalten des T. immer ca. 65 Volt an der Primärwicklung anstehen, an der Sekundärwicklung entsprechend mehr.
Stefanus F. schrieb: > Sei Dir bewusst, dass nicht nur am Ausgang des Transformators überhöhte > Spannungs-Impulse entstehen, sondern auch auf seiner Eingangsseite. Der > Transistor verträgt nicht beliebig viel Spannung, daher ist er akut > gefährdet. Der Trafo auch, denn auch dessen Isolationsmaterialien vertragen die hohen Spannungen mit hoher Flankensteilheit nicht beliebig lange und schlagen bei solchen Experimenten nach einer Weile gerne durch. Danach taugt der Trafo allenfalls noch als Briefbeschwerer.
Max M. schrieb: > Bei DC muß man jetzt die Messwerte mit 30 > Multiplizieren um auf die tatsächliche Voltzahl zu kommen. Woher hast du diesen seltsamen Wert?
Sven S. schrieb: > Die Body-Diode ist nämlich auch eine Z-Diode, die bei etwas über 60 > Volt leitend wird. Die im Trafokern gespeicherte Energie wird > einfach in Wärme umgewandelt. Ja, und jetzt schauen wir mal im Datenblatt nach, wie viel Energie diese Diode verträgt und wie viel Energie der Transformator abgibt. Die konkreten Zahlen liegen mir nicht vor. Meine Erfahrung sagt, dass es für mehr als eine kleine Relais-Spule meistens nicht reicht. Auf jeden Fall sollte man diese parasitäre Zenerdiode nur bei Transistoren nutzen, die "Fully avalance rated" sind, was bei dem oben gezeichneten Transistor der Fall ist.
Also ich würde hiner den falsch rum angeschlossesen Trafo noch einen übertrager mit 1 zu 100 nehmen. Dann wären wir bei 75 kv. Ob die 'irgendwo' rauskommen ...... ?
Harald W. schrieb: > Das sind ja auch keine echten Trafos. Eher Flyback- (also Speicher-) Trafos. Bei einem richtigen Transformator ist die magnetische Speicherfähigkeit (evtl. zum Glück) recht gering. Am geringsten bei Ringkerntrafos. @maxmus: Wenn dich das Prinzip Flyback+Hochspannung interessiert, dann recherchiere darüber. Für ernsthafte Versuche das richtige induktive Bauelement wählen (Kern mit Luftspalt). Aber recherchiere zuallererst mal über die Gefahren und Schutzmaßnahmen, welche Spannung bei welcher Frequenz (und Stromlieferfähigkeit) wie gefährlich ist. ("Hohe Leistung" sind da schon einige wenige Watt, davon warst Du mit dem Printtrafo nämlich meilenweit entfernt - ist eben kein Speichertrafo.) https://de.wikipedia.org/wiki/F%C3%BCnf_Sicherheitsregeln https://de.wikipedia.org/wiki/K%C3%B6rperwiderstand https://de.wikipedia.org/wiki/Stromunfall http://elektro-wissen.de/Tipps/Wirkung-des-elektrischen-Stroms-auf-den-Menschen.php Man kann sich gar nicht genug informieren. Laß Dir Zeit dafür. Entweder richtig vorbereitet, oder vielleicht schon bald tot. Hast Du keine Lust, so viel zu lernen dafür, dann Finger weg.
Matthias S. schrieb: > Wenn du mal die Netzspannung misst, weisst du zumindest, ob das > Messgerät hops ist. Oder du misst eine kleinere Wechselspannung, die du > z.B. mit dem Printtrafo machst (diesmal betreibst du den Trafo mal als > Netztrafo). Das Multimeter ist sicher (etwas) defekt. Aber, Messwert x 30 = tatsächliche Voltzahl (DC). Habe ich mit einigen Netzteilen ausprobiert. Für AC gilt es 30 nicht. AC 9V: angezeigt 0,2 (x30=6V). Ohm und so geht aber noch. Außerdem habe ich an den Trafo eine 230V Glühled drangehängt und die Lampe brennt bei 5V DC Eingangsspannung ... leuchtet. Vielleicht brennt sie auch, wenn ich ein 24V Netzteil anschließe und an Frequenz und DutyCycle rumspiele.
nachtmix schrieb: > Woher hast du diesen seltsamen Wert? Soll-Volt dividiet durch gemessener Wert. Dann mit verschiedenen Netzteilen nachgeprüft.
Kann man davon ausgehen, dass Du nicht versuchst mit dem DC-Meßeingang am AC-Ausgang des Trafos zu messen.
Thomas schrieb: > Also ich würde hiner den falsch rum angeschlossesen Trafo noch einen > übertrager mit 1 zu 100 nehmen. Dann wären wir bei 75 kv. Ob die > 'irgendwo' rauskommen ...... ? Das mache ich lieber nicht ABER ich werde die 10-Stufige-Fleischwolf-Spannungsmultiplikationsschaltung dranhängen. Ein DC-Analogpanel das viele Kilovolts anzeigen kann, habe ich auch.
Bei der Wellenform zeigt so ein billiges Multimeter ggf. ziemlichen Blödsinn an. Mit höherer Frequenz hatte ich das auch schon mal mit einem analogen Multimeter: in allem Spannungsbereichen z.b. 90% von Vollausschlag, bis hin zum 1200 V Bereich. Je nach Trafo kann die magnetisch gespeicherte Energie auch recht hoch werden, vor allem wenn man den Trafo mit viel Strom betreibt. Daten dazu findet man nur eher selten in den Datenblättern.
britzel schrieb: > > https://de.wikipedia.org/wiki/F%C3%BCnf_Sicherheitsregeln > > https://de.wikipedia.org/wiki/K%C3%B6rperwiderstand > > https://de.wikipedia.org/wiki/Stromunfall > > http://elektro-wissen.de/Tipps/Wirkung-des-elektrischen-Stroms-auf-den-Menschen.php > > Man kann sich gar nicht genug informieren. Laß Dir Zeit dafür. > Entweder richtig vorbereitet, oder vielleicht schon bald tot. > Hast Du keine Lust, so viel zu lernen dafür, dann Finger weg. Sehr wichtige Überlebenstipps. Eine ganz wichtige Sache beim Experimentieren tut aber nicht dastehen. Nämlich immer kühlen Kopf bewahren und nicht überhastig agieren um schussligkeitsfehler zu vermeiden ... kann etwas wehtun.
Dieter schrieb: > Kann man davon ausgehen, dass Du nicht versuchst mit dem DC-Meßeingang > am AC-Ausgang des Trafos zu messen. Ja, das kann man. Ich habe höchstens den falschen "Messbereich" gewählt. Bei mir sind das 200 und 750 VAC. Das Multimeter war beim Experimentieren fest mit dem Trafo verbunden.
Sven S. schrieb: > Die Body-Diode ist nämlich auch eine Z-Diode, die bei etwas über 60 > Volt leitend wird. Die im Trafokern gespeicherte Energie wird einfach in > Wärme umgewandelt. Da der Trafokern nicht viel Energie speichert, und > die Frequenz nur 50Hz beträgt, ist der Transistor nicht gefährdet. Zu > beachten wäre nur, daß beim Abschalten des T. immer ca. 65 Volt an der > Primärwicklung anstehen, an der Sekundärwicklung entsprechend mehr. Wie kommt man auf 65? 13 x 5?
Ab und zu muss auch einmal ein Meßgerät kaputt gehen, damit die Hersteller nicht Pleite gehen.
Dieses Ding ist super. Gerade eben habe ich einen Zeilentrafo daran angeschlossen und es klappt. Das bereits ab 5 Volt's und 1,2Amp's. (10KHz/ 50% DutyCycle und 9 Primär-Windungen mit einem blauen Kabel) Ich nehme an das es da bereits 5-8KV sind. Das ist in etwa der Abstand zwischen Kabel und Pin. Morgen schließe ich es direkt an die Ionisierungelektroden.
Max Daliman A. schrieb: > Wie kommt man auf 65? Das ist ungefähr die maximale Spannung am Drain des IRF3205.
Stefanus F. schrieb: > ........ > Sei Dir bewusst, dass nicht nur am Ausgang des Transformators überhöhte > Spannungs-Impulse entstehen, sondern auch auf seiner Eingangsseite. Der > Transistor verträgt nicht beliebig viel Spannung, daher ist er akut > gefährdet. Jetzt ist es passiert. Es hat beim Rumprobieren den Transistor/PowerMosfet überfordert. Ich habe etwas im Internet gefunden was das beheben soll. Beispielsweise eine Diode-Widerstand-Kombi paralell zur Primärwicklung. (siehe Bild) und zwei weitere Transistoren die schützend vor dem Signalgeber, wie angelötet dastehen. Würde es aber nicht ausreichen (in meinem Fall zumindest) eine 50V (das verträgt der Mosfet) Diode paralell und sperrend zum Mosfet zu schalten? Diese würde im Idealfall 50V sperren und somit durch den Transistor fließen lassen und bei Spannungen über diesem Niveau, diese durchlassen (müssen). Wenn das nur ab und zu vorkommt, müsste das die Diode doch aushalten können.
Daliman F. schrieb: > Wenn das nur ab und zu vorkommt, müsste das die > Diode doch aushalten können. Wie oft ist denn "ab und zu" und wie viel Energie steckt in den einzelnen Impulsen? Ich kann das nicht beurteilen.
>> Wenn das nur ab und zu vorkommt, müsste das die >> Diode doch aushalten können. > > Wie oft ist denn "ab und zu" und wie viel Energie steckt in den > einzelnen Impulsen? Ich kann das nicht beurteilen. Genau kann ich das auch nicht beantworten aber ich denke das es viel Energie sein kann. Die Primärwicklung ist ja eigentlich ein Induktor für den Strom und wieviel Energie ein Boost-Converter ausspucken kann ist ja jedem Elektriker bekannt. Eigentlich ist mir nur wichtig zu wissen ob das im Prinzip funktionieren kann. Ansonsten wäre vermutlich eine Zenner-Diode die bessere Wahl. Habe ich aber nicht vorrätig. Außerdem kann ich diese auch über den Duty-Cycle regeln. Bei 10 bis 20% bleibt bei mir der Mosfet kalt und darüber wird es war bis heiß.
Daliman F. schrieb: > Ich habe etwas im Internet gefunden was das beheben soll. Das ist je nach Anwendung und Schaltung "etwas anderes". Normalerweise betreibt man einen Flyback nicht von 0-100% Duty Cycle (das ist auch gar nicht nötig für eine geregelte V_out), sondern nur in einem bestimmten Bereich, in welchem weder I_D noch V_DS übermäßig hoch werden können. Sonst müßte man für z.B. 400VDCin mit wenigen Watt trotzdem einen 1200V IGBT mit 20A Schaltstrom benutzen... Die hier verwendete Schaltung, ein reiner Duty-Cycle-Steller, tut das natürlich nicht - wäre daher eher zum generieren der Steuersignale für einen Abwärtswandler gefahrlos zu benutzen. (Wobei man allerdings einen HighSide Level-Shifter oder aber einen anderen Schaltungstrick (LowSide Buck) benutzen müßte.) Schon häufig wurde Dir gesagt, Du sollest erst mal minimales theoretisches Grundwissen verinnerlichen, anstatt echt völlig sinnlos try and error herumzumodeln. Da ich jetzt erkenne, daß Du darauf definitiv nicht reagieren wirst, niemals also, werde ich Dich zukünftig ignorieren. VG
britzel schrieb: > Schon häufig wurde Dir gesagt, Du sollest erst mal minimales > theoretisches Grundwissen verinnerlichen, anstatt echt völlig > sinnlos try and error herumzumodeln. > > Da ich jetzt erkenne, daß Du darauf definitiv nicht reagieren > wirst, niemals also, werde ich Dich zukünftig ignorieren. > > > VG Da bin ich jetzt echt etwas traurig und entsetzt zugleich darüber. Aber trotz der vielen Hellseher hier, kann ich nur ausdrücklich betonen das du/ihr auf dem Holzweg bist/seid und meine Ausführungen simpel falsch und unbegründet interpretiert/st. Es gibt eben Dinge die stehen in keinem Lehrbuch oder so. Da muß sich unterhalten darüber.
Daliman F. schrieb: > Habe ich mehr als 750VAC erzeugt? Das ist durchaus möglich, und auch mehr. Deine Meßtechnik ist aber völlig unzureichend. Eher kann man die Spannung an der Schlagweite der auf der Hochspannungsseite zu ziehenden Funken abschätzen. Dein Trafo wird solche Experimente aber nicht lange mitmachen, bis die Isolationssschichten im Innern versagen. Danach ist der Trafo Schrott, taugt nur noch als Briefbeschwerer.
nachtmix schrieb: > Daliman F. schrieb: >> Habe ich mehr als 750VAC erzeugt? > > Das ist durchaus möglich, und auch mehr. > Deine Meßtechnik ist aber völlig unzureichend. > Eher kann man die Spannung an der Schlagweite der auf der > Hochspannungsseite zu ziehenden Funken abschätzen. > > Dein Trafo wird solche Experimente aber nicht lange mitmachen, bis die > Isolationssschichten im Innern versagen. > Danach ist der Trafo Schrott, taugt nur noch als Briefbeschwerer. Nicht unbedingt. Man muß nur den richtigen Printtrafo kaufen. Dieser hier z.B. https://www.ebay.de/itm/myrra-44380-Trafo-230V-Printtrafo-30VA-2x9V-2x1-66mA-Transformator-855816/182380499661?epid=1927022144&hash=item2a76b992cd:rk:24:pf:0&checksum=1823804996618c8ca2cca7534614a0bd6b19811e7e1f&enc=AQADAAAC4BkojIFHYtWT%2BANpG6F7t2Hken%2BLvh4rgz%2BhLS%2BRSW31Pt%2BZAjftfhnRznGRiqahx2yq1MH53DgZQuRuoVKvJjObtbBg950V9pinJY7nhFOrl8m2O2KZJQonr4vvgnnY8yiqGjGaZ2skWCU95zHJFDZswgoZwcngeR%2B2mtftpKM9M9kXaXig4mr7pBV6Zpn9Ech46SK%2BHxnsyvxz8CoMdI%2B2%2BBk1YwyD1%2FmIlflH9yYf11SDfuv5EPqJTUg7uxWQWf07X6%2BQX7q%2BwdftsNkn7VPpq7xsH9GugN3Iy5poj8Ftgne2JvFSNdNBy3JYiPnVZvDsSwTMor832PSMbtliO8CLz3iM%2BhDVb8D79tfulhkhmcNz0kxcvog5T6%2FCzuK9XuJofp72kZSjQQsLdHz%2BlpQnoHYw6wVSs%2Fuxr8qFNQxkSO6pLHkUBh0qE%2B3HH%2F5hRXPD7YBB6HgcxPQs5RLUo6RreQL0VA%2Fn%2Bsud2eYdE2%2BBPf57dMmn%2FVGfY28fGf03e2tKj5Eim%2Ba8yx9FFey5szRKuSdRvQ%2BB6eHx%2FUNFI7b%2BUZGJodfKffPdWrW8IoOfSr2GRfJ0geitZbxgzcEwpv%2F7cMxVqAJ5%2FdGHCI%2Fjg4WBpSOzvAM2qJjfBGFdv78hsKErRN8by5phwo6BYXAis8wE8nvwn6aWEtyuzVXQzbCPMKytCefpHbQV54BzKk80TXmB3%2BGyU2O52NMlz8Xm0W5JdT0Fq9vr%2Bv9DiXMG4BhfdRRJVlhH8fmY6Xhru5M2p9%2FxwB20lonKCfeQciOVQDt1%2BPDCkpzok2ErP%2B0UoBFHbNACH3aFdRlZ061zJ71mvgeKoFIREICzsISMDsHnxCVHCjyWIqzjjVobfv7WGpxrlfiKTJgjJKmm6U3ExHCmf9t2QgzaNYCSOuKWqBJjPakja79ejmMkXCAPm%2B9OQ3u424yqmxmAjbCi1FqaROtYWjQrU9MCBpJueIpnGfAcSzY%3D ist bis zu 6KV belastbar.
britzel schrieb: > Die hier verwendete Schaltung, ein reiner Duty-Cycle-Steller, > tut das natürlich nicht - wäre daher eher zum generieren der > Steuersignale für einen Abwärtswandler gefahrlos zu benutzen. > > (Wobei man einen HighSide Level-Shifter ... benutzen müßte.) Für andere Interessierte: Eine sehr bequeme und auch effiziente Methode hierzu wäre mittels eines Halbbrücken-Treibers, der einen einzigen Eingang Low side sitzen hat. [Gibt - zwar nicht häufig - HB-Treiber mit invertierendem L_IN. (Invertierend ist dabei mit dem Negations-Überstrich versehen.) Oder - noch seltener - welche mit nichtinv. GND referenced H_IN. Falls man aber keinen invertierenden, mit Überstrich versehenen __ L_IN Eingang, sondern einen nichtinvertierenden (beachte: ohne Üerstrich) L_IN hat, ist zu bedenken: LowSide = in Phase mit L_IN Eingangssignal - soll der Buck Duty Cycle aber dem Eingangssignal entsprechen (Lowside wäre ja der Sync FET, Highside der regelnde PWM-Switch), müßte das Signal zuvor noch (separat also) invertiert werden.] Das Ergebnis bleibt allerdings ein ungeregelter Wandler / Steller. Kann jedoch auch Vorteile haben, auf eine Regelung zu verzichten.
Daliman F. schrieb: > Nicht unbedingt. Man muß nur den richtigen Printtrafo kaufen. Wenn man einen Printtrafo braucht, stimmt die Aussage ja... > z.B. Ebay-Artikel Nr. 182380499661 ist bis zu 6KV belastbar. Und ist trotzdem nicht das, was im Schaltplan genannt ist (und was Du eigentlich bräuchtest): Ein(en) HV_Flyback_Transformer nämlich. Aber das steht sicher nur zum Spaß dort, nicht wahr? Offensichtlich liest (oder gar verstehst) Du die Beiträge nicht. Angesichts Deiner abenteuerlichen Behauptungen, was gehen soll, kann ich Dich nicht einmal ignorieren (wie ich eigentlich oben schrieb, und auch wollte), sondern muß diesen Unsinn zum Schutz aller dies lesenden Laien korrigieren ... Ein "richtiger" Trafo ist völlig anders als ein Speichertrafo - sogar, wenn Du einen 50Hz-Trafo innerhalb seiner Spezifikationen (also ohne z.B. Durchschlagsgefahr) betreibst, ist es Unsinn. Ein dafür gedachter Speichertrafo ((Ferrit-)Kern mit Luftspalt, oder auch Kern aus Pulvermaterial mit "Distributed Air Gap") ist um mehrere Größenordnungen kleiner und billiger. Du machst einfach nur sinnlosen Quatsch, und denkst, so lernst Du dazu. Willst nicht begreifen, daß Du echt auf dem (und zwar dem modrigsten, naivsten, schlechtest denkbaren) Holzweg bist. Oh, Mann... :(
britzel schrieb: > Ein "richtiger" Trafo ist völlig anders als ein Speichertrafo - > sogar, wenn Du einen 50Hz-Trafo innerhalb seiner Spezifikationen > (also ohne z.B. Durchschlagsgefahr) betreibst, ist es Unsinn. Ein "richtiger" Trafo ist völlig anders als ein Speichertrafo - sogar, wenn Du einen 50Hz-Trafo innerhalb seiner Spezifikationen (also ohne z.B. Durchschlagsgefahr) SO betreibst, ist's Unsinn.
Daliman F. schrieb: > Nicht unbedingt. Man muß nur den richtigen Printtrafo kaufen. Dieser > hier z.B. > Ebay-Artikel Nr. 182380499661 > > ist bis zu 6KV belastbar. Der hat eine zugesagte Isolationsspannung von 4 kV, getestet mit 6kV, zwischen den Wicklungen. Das heißt aber noch lange nicht, daß man eine einzelne Wicklung mit dieser Spannung beaufschlagen darf.
Wollvieh W. schrieb: > Daliman F. schrieb: >> Nicht unbedingt. Man muß nur den richtigen Printtrafo kaufen. Dieser >> hier z.B. >> Ebay-Artikel Nr. 182380499661 >> >> ist bis zu 6KV belastbar. > > Der hat eine zugesagte Isolationsspannung von 4 kV, getestet mit 6kV, > zwischen den Wicklungen. Das heißt aber noch lange nicht, daß man eine > einzelne Wicklung mit dieser Spannung beaufschlagen darf. Das ist mit einem 230/18V Trafo bestimmt auch sehr schwer möglich. Aber ich werde den mal mit 32 bis 64 gepulsten DC-Volt im Dauertest durchlaufen lassen. Und wieso mein Mosfet jetzt kaputtging obwohl er vorher wochenlang funktioniert hat ist mir auch klar geworden. Die einzigen Unterschiede zu vorher waren, das ich Frequenz und DutyCycle im Betrieb verändert habe und dabei bis 0 oder 100 ging. Trotzdem werde ich die Diode zum Schutz einlöten. Bei der simplen Farstad-Simulation kann gut sehen das es funktioniert. Und zwar dann, wenn man diese parallel zum Induktor reinmalt.
britzel schrieb: > Du machst einfach nur sinnlosen Quatsch, und denkst, so lernst > Du dazu. Willst nicht begreifen, daß Du echt auf dem (und zwar > dem modrigsten, naivsten, schlechtest denkbaren) Holzweg bist. > > Oh, Mann... :( Das hört sich ganz schön kompliziert an. Ich nehme lieber die Diode-Widerstand-Kombi.
Daliman F. schrieb: >> Dein Trafo wird solche Experimente aber nicht lange mitmachen, bis die >> Isolationssschichten im Innern versagen. >> Danach ist der Trafo Schrott, taugt nur noch als Briefbeschwerer. > > Nicht unbedingt. Man muß nur den richtigen Printtrafo kaufen. Dieser > hier z.B. > https://www.ebay.de/itm/myrra-44380-Trafo-230V-Printtrafo-30VA-2x9V-2x1-66mA-Transformator-855816/182380499661 > ist bis zu 6KV belastbar. Schade, auch das hast Du falsch interpretiert. Ich denke das der Trafo bei spätestens 500V an der 230V-Wicklung zerstört wird.
Harald W. schrieb: > Daliman F. schrieb: > >>> Dein Trafo wird solche Experimente aber nicht lange mitmachen, bis die >>> Isolationssschichten im Innern versagen. >>> Danach ist der Trafo Schrott, taugt nur noch als Briefbeschwerer. >> >> Nicht unbedingt. Man muß nur den richtigen Printtrafo kaufen. Dieser >> hier z.B. >> > https://www.ebay.de/itm/myrra-44380-Trafo-230V-Printtrafo-30VA-2x9V-2x1-66mA-Transformator-855816/182380499661 > >> ist bis zu 6KV belastbar. > > Schade, auch das hast Du falsch interpretiert. Ich denke das der > Trafo bei spätestens 500V an der 230V-Wicklung zerstört wird. Beim Testen sollte man auch ein Infrarot-Thermometer zur Hand haben und regelmäßig die Temperatur der beteiligten Komponenten messen. Transistor/Mosfet und Trafo. Bei übermäßiger Hitzeentwicklung sollte man den DutyCycle etwas verringern.
Daliman F. schrieb: > Beim Testen sollte man auch ein Infrarot-Thermometer zur Hand haben und > regelmäßig die Temperatur der beteiligten Komponenten messen. > Transistor/Mosfet und Trafo. Bei übermäßiger Hitzeentwicklung sollte man > den DutyCycle etwas verringern. Das bringt überhaupt nichts. Wenn die Temperatur ansteigt ist die Wicklung schon längst durchgeschlagen. Du solltest Dir wirklich etwas mehr Grundlagenwissen aneignen.
Wollvieh W. schrieb: > aliman F. schrieb: >> Nicht unbedingt. Man muß nur den richtigen Printtrafo kaufen. Dieser >> hier z.B. >> Ebay-Artikel Nr. 182380499661 >> >> ist bis zu 6KV belastbar. > > Der hat eine zugesagte Isolationsspannung von 4 kV, getestet mit 6kV, > zwischen den Wicklungen. Stimmt. Und solch ein Test dauert gewöhnlich nicht länger als eine Minute und wird mit sinusförmiger 50Hz Wechselspannung gemacht. Das belastet die Isolationen wesentlich weniger als die steilflankigen Impulse solcher Wandlerschaltungen. Ich habe ja auch nicht behauptet, dass der Trafo sofort verreckt. Vielleicht aber nach einer halben Stunde, zwei Tagen, ... Niemand weiss das vorher.
nachtmix schrieb: > Wollvieh W. schrieb: > Ich habe ja auch nicht behauptet, dass der Trafo sofort verreckt. > Vielleicht aber nach einer halben Stunde, zwei Tagen, ... > Niemand weiss das vorher. Zwischen Theorie und Praxis liegen Welten. Ich handhabe das so seit Monaten und habe dabei jeden Trafo maßlos übertaktet. Angeschlossen wird es, nach bestandener Wärmeprüfung, an eine fleischwolfsche Spannungsmultiplikationsschaltung samt Ionisations-Elektroden (neuerdings auch an einen nachgeschalteten Max-Generator) und triggert dann Tagelang nonstop vor sich hin. Manche mittlerweile schon monatelang. Vielleicht sollte man nicht immer nur theoretisches Wissen anstreben, sondern auch mal was tun. Aber das ist bei uns in Deutschland ein politisch vorangetriebenes Problem, das sich durch Unternehmen bis hin zum Fußvolk erstreckt.
Daliman F. schrieb: > Zwischen Theorie und Praxis liegen Welten. Ich handhabe das so seit > Monaten und habe dabei jeden Trafo maßlos übertaktet. > Angeschlossen wird es, nach bestandener Wärmeprüfung, Was ist das? > Vielleicht sollte man nicht immer nur theoretisches Wissen anstreben, > sondern auch mal was tun. Aber das ist bei uns in Deutschland ein > politisch vorangetriebenes Problem, das sich durch Unternehmen bis hin > zum Fußvolk erstreckt. Für private Basteleien mag das manchmal noch sinnvoll sein. Wenn ein Entwickler in einer Firma sich so verhalten würde, wäre das m.E. ein berechtigter Grund zur fristlosen Kündigung.
Daliman F. schrieb: > Nicht unbedingt. Man muß nur den richtigen Printtrafo kaufen. Dieser > hier z.B. > Ebay-Artikel Nr. 182380499661 > > ist bis zu 6KV belastbar. Blödsinn. Die Angabe auf dem Trafo sagt nur, das der Trafo Isolationsprüfung bestanden hat, die ZWISCHEN Primär- und Sekundärseite durchgeführt wurde. Jedoch nicht, das man auf der Windung 6kV ZUVERLÄSSIG erzeugne kann. Da schlägt die Spannung zwishcne dne Windungslagen über. Sorry, aber der Ansatz des TE ist derart daneben, und der TE ist vollkommen lernresistent. > Zwischen Theorie und Praxis liegen Welten. Ich handhabe das so seit > Monaten und habe dabei jeden Trafo maßlos übertaktet. Schon mal überlegt, Deinen Namen zu tanzen?
Daliman F. schrieb: > Zwischen Theorie und Praxis liegen Welten. Es kommt auch ganz auf die Impulsform an. Bei Sinus noch recht harmlos, solange die Drahtisolation dem Versuch wohlgesinnt ist. Bei Impulsen__|_|_|_ wirst Du dem gleichen Trafo irgendwann einen Todesstoß versetzen, weil Du die hohe Spannung dieser Impulsform mit einem üblichen Voltmeter gar nicht richtig messen kannst. Dafür werden Spannungsüberschläge Leiterzüge im Multimeter zerlegen.
nichts einfacher als das..nimm einen Spannungsfesten Elko und eine Diode und schau welche Spannung er schafft
Daliman F. schrieb: > und habe dabei jeden Trafo maßlos übertaktet Sicher daß du nicht den Trafo übertaktet und Hochspannung an deinen PC gegeben hast? Man kann übrigens mit einem 9V Printrafo sogar 30cm Panzerstahl durchschlagen, es kommt nur auf die Geschwindigkeit an. SCNR
Kim P. schrieb: > nimm einen Spannungsfesten Elko Das ist leichter gesagt als getan. Den muss man erstmal haben, ebenso eine dazu passende Diode.
Noch ein Hinweis wäre, dass bei höherem, als kleinem Taktverhältnis der MOS warm wird, weil der Trafoeisenkern in die Sättigung geht.
Daliman F. schrieb: > Da bin ich jetzt echt etwas traurig und entsetzt zugleich darüber. Aber > trotz der vielen Hellseher hier, kann ich nur ausdrücklich betonen das > du/ihr auf dem Holzweg bist/seid und meine Ausführungen simpel falsch > und unbegründet interpretiert/st. Der Sch..., den Du praktisch fabrizierst und theoretisch von Dir gibst, läßt aus Sicht jedes (!) Fachmanns keinerlei Interpretationsspielraum. Vielleicht begreifst Du es nach dem ersten großen (Personen-)Schaden? Viel Glück - Dir, und allen, die Du besser kennst.
Diese PDF ist sehr interessant. Zum Rest hier. Ich glaube euch ja, sonst würde ich hier keine Fragen stellen. Trotzdem probiere ich gern mal ganz neue Sachen. Außerdem denke ich, daß ihr zu überarbeitet seid und das zu der erhöhten Aggressivität führen tut. UND, ihr habt ihr nicht alles gelesen, sonst würden sich einige Kommentare erübrigen.
Daliman F. schrieb: > Ich probiere gern mal ganz neue Sachen. Hast Du auch schon mal Zyankali probiert? Das ist zwar schon etwas älter, aber wenn Du etwas suchst, wirst Du sicer auch modernere Sachen mit ähnlicher Wirkung finden.
Mit PWM war mir die ganze Sache zu fehlerträchtig und auch kompliziert. Also habe ich nachgedacht, Grundlagen studiert und überlegt. Wieso kompliziert wenn's aus Simpel geht? Die Simpel-Selbst-Schwinger-Schaltung in Verbindung mit einer achtfachen fleischwolfschen Vermultiplizierung, spuckt wunderscho:ne 6KV aus. Wobei wahrscheinlich etwas Widerstand fehlt denn diese Schaltung verbraucht nur 0,2 Watt. Die dabei freigesetzten Ionen lassen sehr zu wünschen übrig. (Bild 1) Wer keine Netzteil besitzt kann einen weiteren 230/9V Trafo richtigrum nehmen, einen Gleichrichter dranhängen und damit den anderen fu:ttern. (anderes Bild) *** DANGER - OBACHT maybe deadly high voltage - deadly low voltage *** Möge der Fi-Schutzschalter mit euch sein!
Daliman F. schrieb: > Wer keine Netzteil besitzt kann einen weiteren 230/9V Trafo richtigrum > nehmen, einen Gleichrichter dranhängen und damit den anderen fu:ttern. Ich würde vorschlagen, an einem höheren Baum in der Nähe an der Spitze einen Metallstab zu befestigen und von dort eine Leitung in Dein Bastel- zimmer zu legen. Dann hast Du beim nächsten Gewitter die passende Span- nung für Deine Ionisationsversuche. Die dadurch verursachten Gefahren dürften auch nicht viel grösser sein als die Deiner Bastelversuche.
Harald W. schrieb: > Daliman F. schrieb: > >> Wer keine Netzteil besitzt kann einen weiteren 230/9V Trafo richtigrum >> nehmen, einen Gleichrichter dranhängen und damit den anderen fu:ttern. > > Ich würde vorschlagen, an einem höheren Baum in der Nähe an der Spitze > einen Metallstab zu befestigen und von dort eine Leitung in Dein Bastel- > zimmer zu legen. Dann hast Du beim nächsten Gewitter die passende Span- > nung für Deine Ionisationsversuche. Die dadurch verursachten Gefahren > dürften auch nicht viel grösser sein als die Deiner Bastelversuche. Habe viele Dank fur diese konstruktive Vorschlag. Were ich gleich morgen mal ausprobieren.
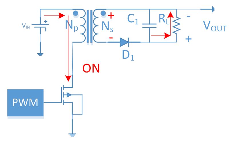
Die Schaltung weist einen gravierenden Fehler auf, der mir erst jetzt aufgefallen ist. PWM und Transistor müssen VOR dem Trafo installiert werden, dann entfällt auch die Notwendigkeit von Schutz gegen Spannungsspitzen und so, da so erst gar kene hingelagen. Folglich kann man auch einen einfachen Transistor verwenden.
Endlich habe ich unter den etwa tausenden Vorschlägen im Internet das richtige Flyback-Design gefunden. Mitsamt Formeln um diesen seinen Bedürfnissen anpassen zu können. Ich komme nur nicht darauf für was der Buchstabe N steht? Außerdem, ist es wirklich nötig die Frequenz von der Ausgangsvoltage abhängig zu machen? Es ist dann vermutlich etwas schankend aber für viele Zwecke immer noch ausreichend. Ich denke nicht das man eine konstante Spannung von ca. 1KV im PC braucht. Quelle: https://www.electronicdesign.com/analog/take-flier-flyback-your-high-voltage-circuit-design
Sven S. schrieb: > Daliman F. schrieb: >> der Buchstabe N > > N = Wicklung. ??? Üblicherweise steht N für die WINDUNGSzahl. Dabei besteht eine WICKLUNG aus vielen WINDUNGEN.
Sven S. schrieb: > Daliman F. schrieb: >> der Buchstabe N > > N = Wicklung. Ich sehe überhaupt kein N im Schaltplan. Nur ein M vor dem OS.
Harald W. schrieb: > > Ich sehe überhaupt kein N im Schaltplan. Nur ein M vor dem OS. Im Schaltplan nicht aber auf der Internetseite, weiter unten. Das dumme ist nur das man die Windungszahl nicht kennt. Nicht mal im Datenblatt eines Trafos steht das. Diese Wert wird aber in den Formeln als Einsetzungsparameter gebraucht. Ich befurchte das man den Trafo dann selbst wickeln muß falls man alles genau berechnen will.
Daliman F. schrieb: >> Ich sehe überhaupt kein N im Schaltplan. Nur ein M vor dem OS. > > Im Schaltplan nicht aber auf der Internetseite, weiter unten. Das dumme > ist nur das man die Windungszahl nicht kennt. Ich denke, der TE will sowieso einen 9V Printtrafo zur Erzeugung seiner Hochspannung nehmen.
Ein Bild aus obigem Link. Großes N = Wicklung. In den Formeln findet sich ein kleines n = Windungszahl.
mehrmals taucht der Terminus "echter Trafo" auf. Was ist also ein unechter Trafo? Alles was mindestens 2 verkoppelte Spulen hat ist ein Trafo. Die Kopplung der beiden Spulen kann max. 1 sein, Was nur theoretisch ist. Nur Kopplung NULL zwischen 2 Spulen ist kein Transformator. Was in der Radiotechnik manchmal ausgenützt wird indem man z.B. Luftspulen so gegeneinander geometrisch anordnet, dass sie wechselweise nicht koppeln. Zur Zündspule oder Trafo 9V auf 220V. Wenn Strom fließt und man schaltet ihn ab, so möchte er gerne weiterfließen und baut deshalb eine hohe Spannung auf, was sich eben oft in einem Überschlag, Funken äußert und damit die Energie in der Spule umgewandelt wurde. Man kann übrigens damit auch gedämpfte Schwingungen erzeugen, wie es Marconi verwendete. Google Funkensender oder siehe hier die Oszillogramme http://www.b-kainka.de/bastel129.html
Weder solcherlei Fragen nach ominösen Bedeutungen nicht näher örtlich definierter Einzelbuchstaben noch (egal, ob noch so geniale) Antwort- versuche darauf sind fähig, zu irgend etwas zu führen, das endlich dem Fragesteller in irgend einer Weise dabei hilft, schlauer zu werden. Harald W. schrieb: > Ich denke, der TE will sowieso einen 9V Printtrafo > zur Erzeugung seiner Hochspannung nehmen. Selbstverständlich.
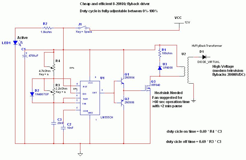
Stefanus F. schrieb: > Kann durchaus sein. > was ist das für ein nettes Printplättchen mit Display? Schaut sehr interessant aus.
Rudi D. schrieb: > Alles was mindestens 2 verkoppelte Spulen hat ist ein Trafo. Es reicht eine Wicklung - mit Anzapfung... :) > Kopplung der beiden Spulen kann max. 1 sein, Was nur theoretisch ist. > > Nur Kopplung NULL zwischen 2 Spulen ist kein Transformator. Daß ein Speichertrafo gar kein Trafo sei, hatte ich nie behauptet. > Zur Zündspule oder Trafo 9V auf 220V. Wenn Strom fließt und man schaltet > ihn ab, so möchte er gerne weiterfließen und baut deshalb eine hohe > Spannung auf, was sich eben oft in einem Überschlag, Funken äußert und > damit die Energie in der Spule umgewandelt wurde. > Man kann übrigens damit auch gedämpfte Schwingungen erzeugen, wie es > Marconi verwendete. Google Funkensender oder siehe hier die > Oszillogramme Tja. So oder so ist ein 50Hz-Printtrafo hier das falsche Bauteil. (Außer, man wollte z.B. einmalig die parasitären Effekte austesten.) Aber wer sich, wie D. F., nicht für Bauteil-Eigenschaften etc. interessiert, sondern einfach irgendwie herumexperimentiert (der nicht - wie er zwar ständig zu behaupten nicht müde wird - der Praxis den Vorzug gibt, sondern schlicht von der (jedoch unverzichtbaren!) Theorie NULL AHNUNG hat), für den sind Deine Bemühungen wohl einfach vergebens. Ich hab's doch selbst laufend versucht - nicht nur in einem Thread. Auf verschiedenste Weise. Rudi, der will einfach nicht fassen, daß es ohne Theorie nicht geht (daß (nicht wenig) Wissen unverzichtbarer Grundstock ist). Was will man denn da noch machen? Es ist einfach zwecklos. Und jede Sekunde ernsthafte Beschäftigung ist vergeudet.
britzel schrieb: >sondern einfach irgendwie herumexperimentiert > Ich hab mit 11 Jahren auch so angefangen. Vergönne ihm sein Hobby.
Daliman F. schrieb: > Ich komme nur nicht darauf für was der > Buchstabe N steht? Mich würde eher interessieren, wo es das Bauteil V1 zu kaufen gibt. > Außerdem, ist es wirklich nötig die Frequenz von der > Ausgangsvoltage abhängig zu machen? Es wird nicht die Frequenz moduliert, sondern die Pulsbreite. Damit wird die Energiemenge gesteuert, die in den Trafo reingeht. Je nach Ausgangsbelastung muß das ja mal mehr und mal weniger sein, um die Ausgangsspannung konstant zu halten. P.S.: V1 gibt es von Silego. Das ist eine - in Grenzen - programmierbare analoge Schaltung. Ohne Programmierung und ohne passendes Programmiergerät nebst Programmiersoftware geht da nix.
Daliman F. schrieb: > Das dumme > ist nur das man die Windungszahl nicht kennt. Kennt man doch seit längerem. N = 42 YMMD.
Rudi D. schrieb: > britzel schrieb: > >>sondern einfach irgendwie herumexperimentiert >> > Ich hab mit 11 Jahren auch so angefangen. Vergönne ihm sein Hobby. Leider hat der Gradient seiner Lernkurve kein positives Vorzeichen .-)
Ich störe nur ungern eure Diskussionen aber ich habe noch ein paar Fragen die mir ein paar Spezis vielleicht beantworten könnten. 1) Ich frage das alles nicht weil ich es unbedingt umsetzen werde, sondern weil ich von Anfang an einen guten Ionisator bauen möchte. Außerdem will ich meinen Geldbeutel schonen weil mir ständig irgendwelche Bauteile abfackeln. 2) Heute habe ich mal eine 9W Energiesparlampe vorichtig zerlegt (Nicht zerbrechen - hochgiftiges Quecksilber inside.). Da sind dann vier Drähte, wobei jeweils zwei an ein Ende der Röhre angeschlossen werden. Diese habe ich verzwirbelt (um eine angeschlossene Röhre zu simuliere) und die zwei verzwirbelten Enden an eine Kaskade angeschlossen. Ergebnis: Es war dem Zischen nach besser als alles andere was ich bisher probiert habe. Aber nach ein paar Sekunden habe ich abgeschaltet weil sich alles bereits bis 36 Grad erwärmt hat. Frage: ich nehme an das es Gleichstrom ist (aber wieso geht es dann an der Kaskade? (Villard/Greinacher/Fleischwol)) Die Erwärmung führe ich auf zu viel Strom zurück. Wie kan man diesen senken? 3)Das unter 2 erwähnte habe ich probiert weil: es kein extra Netzteil braucht und alles auf einer 2 quadratzentimeter Pltine untergebracht ist. daraus ergibt sich Frage 3): Wie kann ich eine gleichgerichtete Steckdosenspannung (ca. 325V dynamisches DC) verdoppeln und damit dann eine 10 stufige Kaskade antreiben? Muß es unbedingt ein Trafo sein? Der wird dann aber groß und schwer. Die 325VDC würden wahrscheinlich in einen viel kleineren passen müssten aber wieder in AC umgewandelt werden? etc. etc.
such doch mal unter Teslatrafo, da geht es bis 100 kV, was ganz schön zischt
noch etwas vergessen. Frage 5) Ein Marx-Generator funktioniert mit Gleichstrom (vermutlich aber pulsierender DC). Man brauch nur halb so viele Kondensatoren und die müssen auch nicht die doppelte Eingangsspannung vertragen und keine Dioden sondern nur hochohmige Widerstände die ein paar Watt vertragen. Was aber stört sind die zwischenfunkenstrecken, die notwendig zu sein scheinen um die addierte Gesamtspannung am Ende auszugeben. Der Strom müsste hier im Gegensatz zur Villard/Greinacher/Fleischwolf-Kaskade dringend verringert werden, da er tötet. Kann man statt der Zwischenfunkkenstrecken auch passende Z-Dioden verwenden? Bei rund 1KV Eingangsspannung müssten diese vermutlich über eine Durchbruchsspannung von 1KV verfügen.
Rudi D. schrieb: > mehrmals taucht der Terminus "echter Trafo" auf. > Was ist also ein unechter Trafo? Ach ja... da war doch noch etwas. So ein (imho) echter Trafo überträgt rein symmetrische AC. (Aus dem Netz oder von einer Gegentakt-Schaltung gespeist.) Rudi D. schrieb: > Nur Kopplung NULL zwischen 2 Spulen ist kein Transformator. Natürlich ist auch der Speichertrafo eines Sperrwandlers ein Trafo. Das Übersetzungs- ("Transformations-") Verhältnis ist ja nicht bedeutungslos, sondern wird gezielt ausgenutzt. Der Invertierende Wandler ist allein für sich gesehen schon vorteilhafter (#) als Buck oder Boost - kann er doch sowohl als Auf- als auch als Abwärts-Wandler arbeiten. (# sofern Invertierung/GND-Bezug egal, z.B. Akku-Versorgung) Sperrwandler (+ Speichertrafo) aber ist schaltungstechnisch ein wahrer Geniestreich - über die Isolation wird die vorherige (#) Einschränkung bedeutungslos, das Übersetzungsverhältnis tut ein übriges zur fast universellen Anwendbarkeit. Rudi D. schrieb: > Ich hab mit 11 Jahren auch so angefangen. Der ... war ehrlich gar nicht übel. (Mich hättest Du damit wohl wachgerüttelt.) BackToTopic: Daliman F. schrieb: > Außerdem will ich meinen Geldbeutel schonen weil mir > ständig irgendwelche Bauteile abfackeln. Kaum zu fassen. (Äh... oder doch?) > Ich frage das alles nicht weil ich es unbedingt umsetzen > werde, sondern weil ich von Anfang an... Mann, was für'n Brett. Echt: Du tust mir leid. Gute Besserung!
Heute lasse ich mal die Suche nach Möglichkeiten der einfachen und billigen Hochspannungsmultiplikation und widme mich der Xenon-Nachrüstung. Da muß man nur sehr vorsichtig sein, denn aus der 12V-35W-Boardspannung macht es locker über 20 Kilo Volt. Ganz schön Heavy.
Daliman F. schrieb: > 35W-Boardspannung Aha. Hast Du ein Motherboard im Auto? > macht es locker über 20 Kilo Volt. Ganz schön Heavy. 20 Kilo kann man aber noch recht bequem tragen.
Morgen kommt der Xenon-Ballast. Dann sehen wir mal weiter. Paraffin zum verkapseln habe ich jetzt auch schon. Solange alles deutlich unter 50 Grad ablauft geht das bestimmt gut. FF-Dioden muß ich noch basteln, dann kann ich auch den Max-Generator in Betrieb nehmen. Bei den verschiedenen Wegen um einen Trafo zum schwingen zu bringen bin ich mir noch nicht sicher. Sinus-Wellen (oder ähnliche Formen) holen auf einem Trafo zwar mehr raus aber bei zerhackter Gleichspannung kann man mittels DutyCycle alles in den kühlen Bereich drehen. Es kommt aber (laut meinem primitiv Weidezaunprüfgerät) nur halb so viel aus der Leitung raus. Als eine weitere Möglichkeit habe ich jetzt Steckernetzteile entdeckt. Diese beinhalten bereits einen Steckdosenstrom-DC-Zerhacker (Sinus) den man - zwar unter Lebensgefahr, es könnte sich aber lohnen - direkt an einen anderen HF-Trafo(Übertrager oder so) anschließen kann oder man zwackt den hochfrequenten AC-Strom direkt am Trafoausgang ab. Die machen das aber ab 100kHz und mehr.
Daliman F. schrieb: > trotz der vielen Hellseher hier, kann ich nur ausdrücklich betonen das > du/ihr auf dem Holzweg bist/seid und meine Ausführungen simpel falsch > und unbegründet interpretiert/st. Es gibt eben Dinge die stehen in > keinem Lehrbuch oder so. Welche Lehrbücher kennst du denn? Daliman F. schrieb: > Steckernetzteile entdeckt. > Diese beinhalten bereits einen Steckdosenstrom-DC-Zerhacker (Sinus) den > man - zwar unter Lebensgefahr, es könnte sich aber lohnen In der Tat könnte es sich lohnen. Der 1. Preis für die Mühe wäre der Darwin-Award: https://de.wikipedia.org/wiki/Darwin_Award
Hp M. schrieb: >> Es gibt eben Dinge die stehen in >> keinem Lehrbuch oder so. > > Welche Lehrbücher kennst du denn? Nun, die abstrusen Ideen stehen sicherlich in keinem Lehrbuch >> Steckernetzteile entdeckt. >> Diese beinhalten bereits einen Steckdosenstrom-DC-Zerhacker (Sinus) den >> man - zwar unter Lebensgefahr, es könnte sich aber lohnen > > In der Tat könnte es sich lohnen. Eigentlich wundere ich mich sowieso, das der TE immer noch lebt. Die zwei Tage Pause brauchte er wohl, um sich vom letzten Strom- schlag zu erholen.
Daliman F. schrieb: > Als eine weitere Möglichkeit habe ich jetzt Steckernetzteile entdeckt. > Diese beinhalten bereits einen Steckdosenstrom-DC-Zerhacker (Sinus) Na, was es nicht alles so gibt an Zeugs, das man massakrieren kann. Harald W. schrieb: > Eigentlich wundere ich mich sowieso, das der TE immer noch lebt. Ich nicht. Er scheint ja oft genug Handschuhe zu tragen. So oder so: Der arme Mann könnte glatt bis zu seinem Tod so weiter machen... Von traurigen Themen weg, hin zu "schwerer Kost" (lenkt ab): http://www.gedichtsuche.de/gedicht/items/Die%20Made%20-%20Erhardt,%20Heinz.html
There it is ... da liegt es nun. Der Xenon-Driver. Leider kann ich noch nicht sagen ob es funktioniert, denn ich habe es versehentlich ohne Bulbs bestellt. Habe mich schon gewundert wieso es so günstig ist. Jetzt habe ich noch Bulbs mit Anschlusskabeln geordert. Input: 9-16V 8A Startstrom, 4,2A Arbeitsstrom. (Ein Steckernetzteil ist damit überfordert) Output 55W (und etwa 20KV) Für einen Ionisator ist es zu stark. Für einen Elektroschocker zu gesetzeswidrig. Als sehr helle 12V Arbeitsleuchte (falls man seine Gartenarbeit am Tag nicht bewältigen kann weil man ständig löten muß) ist es aber sehr gut geeignet.
Daliman F. schrieb: > Der Xenon-Driver. Leider kann ich noch > nicht sagen ob es funktioniert, denn ich habe es versehentlich ohne > Bulbs bestellt. ...und wieso brauchst Du eine Zwiebel dafür?
Daliman F. schrieb: > Input: 9-16V 8A Startstrom, 4,2A Arbeitsstrom. > Output 55W (und etwa 20KV) Wow - das Ding gibt also 20kV mit 55W (Dauerstrom 2,75mA) aus? Du hast ja - wie immer - den vollen Durchblick. Glückwunsch. > Für einen Ionisator ist es zu stark. Tausendfach, ganz klar. > Für einen Elektroschocker zu gesetzeswidrig. Das kümmert Dich? Ich dachte, Du seiest ein wahrer Rebell. Machst aber doch sonst auch alles anders, als alle anderen? Schließ doch mal (D)einen Ozionisatator daran an, geh damit irgend wo hin wo das Ergebnis (produzierte Ionen in Parts Per Million oder was aehnliches) und staune über das Ergebnis. (Man könnte auch lesen, denken, rechnen lernen - kaum, daß man ein klein wenig über Xenon-HID-Lampen wüßte, waere alles klarer. Natürlich nur als (vieeel langweiligere) Alternative zu Deiner heißgeliebten "einfach mal neues machen" Vorgehensweise.)
Das ging zu schnell. Ich ergaenze: britzel schrieb: > wo das Ergebnis ...meßtechnisch erfaßt werden kann, ... > produzierte Ionen in Parts Per Million ...innerhalb geschlossener Testkammer (begrenztes Volumen)
Jetzt kamen meine Xenon-Bulb's + zwei weitere Vorschaltapparate. Mit einem 15V 2.4A Netzteil und einem 12V 13A 350W PC-Netzteil gibt es aber nur ein mehrmaliges Blitzen. (Mit allen drei Spannungsverwandlern). Ne Idee woran das liegen könnte? An den zwei neuen sind drei Kabel dran. +, - und GND. GND kann man zum Testen doch weglassen. Oder sollte ich es an die Kaltwasserrohre anschließen?
Daliman F. schrieb: > GND kann man zum Testen doch weglassen. Wo steht das? Ohne die technischen Unterlagen zu sehen, kann niemand deine Frage vernünftig beantworten.
Stefanus F. schrieb: > Daliman F. schrieb: >> GND kann man zum Testen doch weglassen. > > Wo steht das? Ohne die technischen Unterlagen zu sehen, kann niemand > deine Frage vernünftig beantworten. Es sind die verschiedenen Verkabelungstechniken und Anschlußarten. Z.B. H4 H7 etc. pp. Da braucht man wahrscheinlich keine Unterlagen, sondern muß nur die passenden Stecker und Buchsen verbinden. Anders sieht es aber aus wenn man daraus eine mobile Freilandarbeitsleuchte machen will. Da gibt es keinen Kfz-Kabelbaum.
Bitte melde dich an um einen Beitrag zu schreiben. Anmeldung ist kostenlos und dauert nur eine Minute.
  
  Bestehender Account
  
  
  
  Schon ein Account bei Google/GoogleMail? Keine Anmeldung erforderlich!
Mit Google-Account einloggen
Mit Google-Account einloggen
  Noch kein Account? Hier anmelden.









 Thread beobachten
 Thread beobachten Seitenaufteilung abschalten
 Seitenaufteilung abschalten