hallo, ich plane zur Zeit ein "Mini-STK500" mit JTAG. Im Prinzip ein Evertool, aber alles zusammen auf einem Controller und komplett target powered. Die 12V erzeuge ich mit einer Lade-Punpe und einem nachgeschalteten shunt regulator (wie im orig. STK500). Die Lade-Pumpe zieht so 5mA aus der Ziel-Schaltung. Das Problem, was ich habe, ist dass ich die 12V und die 5V und natürlich Masse auf die Reset-Leitung schalten muss. Einige Schaltungen hab ich schon probiert Die Schaltung aus dem STK500 kann ich nicht nehmen, da die Ladungspumpe abschaltbar ist. Auch ein einfaches Zusammenschalten der 12V und der 5V über PNPs uder p-Kanal MOSFETS (je 12V und 5V an Source und dann die Drains zusammen) geht nicht, da dann über die internen Dioden der Transistoren Strom von der 12V Ladungs-Pumpe in die 5V fließt und dann die Spannung der Pumpe einbricht. (Bei ersten Tests ist eine maximale Belastung von ca. 1mA noch akzeptabel gewesen). Ich hoffe nun einer (oder mehrere) da draussen haben einen Einfall, wie man das Machen kann.
(...ups falsches fenster...)
also kurz gesagt so etwas bräuchte oder ähnlich ich:
12V -----------------------+
5V-----------------------+ |
| |
------
(5V / 12V Auswahl) --- | | --- Ausgang (GND, 5V oder 12V)
(V+ / GND Auswahl) --- | |
------
Danke, für eure Mühe
Lege den Reset-Pin mit 4,7k an 5V, damit hast Du schon mal 5V am Reset Pin. Schalte einen npn-Transistor mit dem Kollektor ebenfalls an den Reset-Pin, Emitter an Masse. Wird dieser npn-Transistor durchgesteuert, hast Du (fast) 0V am Reset-Pin. Nimm einen weiteren npn-Transistor und schließe an dessen Kollektor mit einem Widerstand von 10k die Basis eines pnp-Transistors, dessen Emitter an +12V liegt. Den Kollektor des pnp-Transistors legst Du ebenfalls an den Reset-Pin. Wird der 2. npn-Transistor durchgesteuert, erhältst Du somit 12V am Reset-Pin. Du mußt nur sicherstellen, daß nie beide npn-Transistoren gleichzeitig eingeschaltet werden können, da Du sonst einen Kurzschluß von 12V nach Masse hast.
danke das war bis jetzt auch meine beste idee, aber das problem ist, dass ich einen "starken" sink und source brauche. Da bei den at89s* die reset-logik high aktiv ist. wenn nun eine schaltung mit einem reset pull-down von 10k dran ist, dann komme ich bei ausgabe von 5V nur noch auf 3.xV am Reset-Pin, was etwas heikel ist.
Dann nimm doch einen Rail-To-Rail OV als 1:1 Verstärker und erzeuge die Spannungen über Spannungsteiler und Logik am nichtinvertierenden Eingang. Damit sollte Dein Source/Sink-Problem gelöst sein.
Bei AT89 dreht sich das halt um. Passiver Pulldown und 2 aktive Pullups, der eine 12V der andere 5V. Und wenn du partout AT89 und AT90 unterstützen willst, dann läuft's auf 4 Transistoren raus. - Ein NPN zieht auf GND (invertierend). - Ein PNP zieht auf 5V (invertierend) - Ein NPN/PNP-Paar zieht auf 12V (nichtinvertierend). Irgendeine Art von Strombegrenzung scheint sinnvoll, erstens rettet sie die Transistoren wenn man Mist baut, zweitens könnte am Reset-Pin ein Reset-Taster/Jumper sein, der blöderweise grad kurzschliesst.
OPV ist unpraktisch, weil der sich meist nicht dazu überreden lässt, die Leitung offenzulassen (gibt's welche mit Output-Enable?). Üblicherweise will man ja Reset nur aktiv steuern, wenn man grad programmiert, und es in der übrigen Zeit sich selber überlassen.
Najaa, man will doch einen definierten Status am Reset-Pin haben, oder nicht? Output-Enable könnte man mit einem nachgeschalteten Analogschalter nachbilden.
Für einen stabilen Ruhepegel wie für den Poweron-Reset sorgt üblicherweise das Zielsystem selber, ein Programmer- oder JTAG-Interface hängt da doch bloss optional dran.
"- Ein NPN/PNP-Paar zieht auf 12V (nichtinvertierend)." --> das ist halt der Punkt, der mir Kopfschmerzen macht, wenn ich einen pnp zwischen 12v und reset und zwischen 5v und reset mache fließt, wenn die 12v als ausgang geschaltet sind, ca. 5mA über den 12v pnp durch den 5v pnp, egal ob dieser an ist oder nicht (basis-kollektor-diode). das hat zur folge, dass die spannung der ladungspumpe zusammenbricht. das mit dem opv ist eine idee, dann müsste aber ich die ladungspumpe immer laufen lassen und den OPV daraus versorgen mit den ruhe-pegel hab ich das auch bisher so gemacht: wenn ich ein reset brauche, dann änderte ich den pin (des programmers) zum ausgang mit dem reset-pegel (bei den at90 halt GND, bei den at89 halt 5V)) ansonsten blieb das ein eingang (also passiv) jetzt brauch ich aber aktiv 12v oder aktiv 5v oder aktiv 0v
>> wenn ich einen pnp zwischen 12v und reset und zwischen 5v und reset
mache fließt, wenn die 12v als ausgang geschaltet sind, ca. 5mA über
den 12v pnp durch den 5v pnp, egal ob dieser an ist oder nicht
(basis-kollektor-diode).
Das stimmt so nicht, da sowohl 5V als auch 12V am Emitter der
pnp-Transen positiv gegenüber der Basis sind. Die pnp-Transen werden
ihrerseits von npn-Transen angesteuert, die nach Masse schalten. Da
fließt nichts ab. Nur wenn beide pnp-Transen zeitgleich angesteuert
werden.
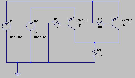
ich hoffe wir reden über die selbe schaltung... also ich hab die schaltung wie im bild zu sehen 3 mal aufgebaut (1x LT SwitcherCADIII, 1x CircuitMaker2000 und 1x RL) diese zeigen alle das selbe: zwischen den kollektoren fließt strom!!! im echten aufbau sogar mehr als in der simulation und dieser strom lässt die spannung der ladungspumpe bis auf ca. 10V absinken (normal bei 15v (5v + 2x 5v))
Nein, wir reden nicht über diese Schaltung (also ich nicht!). Lege doch mal beide pnp-Emitter an die zu schaltende Spannung, also 1x an 5V und 1x an 12V. Dann verbinde beide Kollektoren, während die Basen in der Luft hängen. Du wirst sehen, da fließt nichts. Gut. Dann verbinde die Basen über je einen Vorwiderstand mit je einem npn-Transistor, und zwar dessen Kollektor. Die Emitter der npn-Transen kommen beide auf Masse. Die Basen der npn-Transen kommen an die Schaltlogik, so daß sie abwechselnd eingeschaltet werden können. Legt man nun an eine npn-Basis über einen Vorwiderstand beispielsweise 5V, so wird Versorgungsspannung 1 (5V) an den beiden pnp-Kollektoren zu messen sein. Schaltet man den einen npn Transistor aus und dafür den anderen ein, dann ist Versorgungspannung 2 (12V) an den pnp-Kollektoren zu messen. Sind beide npn-Transen aus, dann ist (fast) keine Spannung an den pnp-Kollektoren und es fließen dann auch keine Ausgleichsströme.
12V VCC
| |
_ |< _ |<
.-|___|--| .------|___|--|
. | |\ | |\
| | | |
| | | |
| | | |
| '--)---------------o------o Reset
| | |
| | |
| | |
_ |/ | _ |/
.---|___|--| | .-|___|--|
| |> | | |>
| | | | |
| GND | | GND
| | |
| | |
A B C
A B C
offen: 0 1 0
GND 0 1 1
5V 0 0 0
12V 1 1 0
Es gibt da natürlich ein paar Kombinationen, die du besser vermeiden
solltest.
ok, der vorschlag von travelrec geht, der von a.k. nicht (da fließt der strom durch den kollektor und den basis-widerstand in den port-pin. danke für eure hilfe
In der Zeichnung ist 12V/VCC verrutscht. Wenn der Controller mit 5V laüft, fliesst bei B nur dann Strom in den Controller, wenn der Ausgang auf 0V steht, nicht aber wenn er auch 5V steht. Und das ist völlig normal.
falsch. von B auf 5v liegt und A auf 5V dann liegt, durch die Basis-Kollektor-Diode des 5V pnps an dessen Basis 11.xV an. an der anderen seite des Basiswiderstandes liegen 5V an und somit fließt strom, der durch den basis-widerstand begrenzt wird. durch den stromfluß wird der 5v pnp leitend und die 5v und die 12v quelle arbeiten gegeneinander. wenn du es mit nicht glaubst, dann probier es selbst aus. ich nehm' jetzt jedenfalls den vorschlag von travelrec. die "angst"-widerstände von emitter zu basis kann ich da auch rein machen. bei dem 5v pnp muss halt noch eine diode rein, dann geht es so wie ich es wollte.
hmm, je nach Stromaufnahme... wäre das nicht eventeull ein Einsatzgebiet für nen Analogmultiplexer oder eine elektronisches Relais?
Die Schaltung von A.K. ist grundsätzlich schon in Ordnung. Um das angesprochene Problem mit der "Rückwirkung" zu vermeiden, kann zwischen dem geschalteten Pin und dem Kolletor des 5-V-PNP-Transistors eine Diode (Anode an Kollektor, vorzugsweise Schottky) geschalten werden. Diese Schaltungsart findet man in vielen Bauanleitungen für EPROM-Brenner, da dort genau das gleich Problem auftritt (GND, 5V, 12V an einem Pin). Jörg
Bitte melde dich an um einen Beitrag zu schreiben. Anmeldung ist kostenlos und dauert nur eine Minute.
Bestehender Account
Schon ein Account bei Google/GoogleMail? Keine Anmeldung erforderlich!
Mit Google-Account einloggen
Mit Google-Account einloggen
Noch kein Account? Hier anmelden.
