Hallo Zusammen, zur Zeit teste ich mit dem DRV8353-EVAL von TI die Ansteuerung eines BLDC. Zur Strommessung wollte ich gerne nicht die LOW-Side Messund verwenden sondern in Phase messen. Wenn ich mir jedoch die Ausgänge der INA240 ansehe, so ist der Strom fast immer bei maximal Ausschlag, was bei der Konfiguration 3mOhm und 5V/V 220A entsprechen würde. Laut Netzteil an dem ich die Testschaltung betreibe stehen aber 2,5A, welche geliefert werden. Das Ergebnis ist gleich bei der Phasenmessung und Low-Side Messung. Betrieben wird das ganze mit 7kHz PWM. Wie misst man den Strom bei solch einem Motor richtig? Peter
Beitrag #5658878 wurde von einem Moderator gelöscht.
Ein Schaltplan was Du wo und wie messen willst waere hilfreich.. Muss die Messung denn per shunt sein, oder geht auch ein anderer Sensor-Typ?
Schaltplan habe ich gerade nicht zur Hand aber es handelt sich um das DRV8353 Eval Board sowie das INA240 Eval Board. Dieses habe ich in die Motor Zuleitung U geklemmt. Shunt ist nicht bindend, ein anderer Sensor geht auch. Hatte schon mit dem ACS von Allegro geliebäugelt jedoch hätte ich früher Probleme mit dem Sensor durch Äußere Magnetfelder!
Moin, grundsätzlich ist der IMA240 eine gut Wahl und was du beschreibst spicht dafür das du den Amp nicht richtig angeschlossen hast. Also ohne Schaltplan wird dir keiner helfen können. Die Forumsglaskugel ist gerade kaputt. Gruß
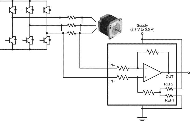
Habe das Eval Board des Sensors. In+ ist an der Halb Brücke, In- geht zum Motor. Das System läuft an 3,3 Volt und die Referenz ist so eingestellt dass bei 0 Ampere die halbe Betriebsspannung am Ausgang anliegt.
Moin, Du hast den Schaltplan nicht zur Hand aber wir sollen das im Kopf haben, wie die Eval-Boards aussehen? Schaltplanprosa ist komplett unbrauchbar. Dann zeichne eben schnell einen, wenn Du keinen hast. Mit Brushless und DRV8353-EVAL hat das aber offensichtlich nichts zu tun, wenn es schon bei der Low-Side-Messung nicht hinhaut. Was Du bei den ACS falsch gemacht hast weiß ich nicht aber die Dinger sind nicht empfindlich. Wir messen damit über 150A bei 400VAC. Eine Messung von wenigen A mit 3mOhm ist da viel sportlicher. Mit so einem Shunt muß das Layout schon stimmen, sonst kommt da nur Müll raus. Gruß, Norbert
Available Gains: – INA240A1: 20 V/V – INA240A2: 50 V/V – INA240A3: 100 V/V – INA240A4: 200 V/V Was für einen hast Du? Was misst Du direkt am Shunt?
INA240A1 verwende. Da ich da bereits vollauschlag habe, habe ich nicht weiter mit höheren Gain probiert. Direkt am Sunt habe ich nicht gemessen. Komisch dass die Messund in der Phase und Low Side gleiche „schlechte“ Ergebnisse liefert.
Also 20V/V? Magst Du nicht verraten, was Du denn gemessen hast und nicht bloß das Ergebnis Deiner Berechnung? Wenn Du schreibst 220A müsstest Du 13,2V am INA gemessen haben. Das kann der gar nicht. Im ersten Beitrag stand 5V/V. Was hatte es damit auf sich? Gruß, Norbert
Ich messe mit dem Oszi 3,3 Volt bei 3,3 Volt versorgungsspannung. Laut Netzteil liegen am Motor 18 Volt und 2,5A. 5V/V war ein Irrtum, es sind 20V/V Gain.
Warum zum Teufel schreibst Du das alles nicht gleich? Schaltplan vom ganzen Aufbau plus Layout oder Bilder. Irgendwas hast Du massiv falsch gemacht. Gruß, Norbert
Da das Peoblem bei der Phasenmessung sowie Low Side Auftritt, beziehe ich mich auf die Low Side Messung. Der DRV8353 besitzt direkt Ausgänge dieser Messung. Auch hier habe ich 3,3 Volt am Oszi. Ich erkenne gut die PWM am Oszi. Der Taskopf ist an Masse und am ISense Ausgang.
Mich dünkt, der Herr ist ein Meister der Prosa. Dies ist herzallerliebst in der Welt der schönen Künste. Man kann sich in ganz neue Welten denken ob dieser famosen Worte. Als Schaltungsbeschreibung ist das aber Rotz. Schaltplan!
Kannst du mal versuchen kleinere Ströme zu fahren und dabei zu messen? 220 A * 0,003 V/A = 0,66 V 0,66 V * 20 V/V = 13, 2 V Natürlich muss ein Verstärker mit 3,3 V Versorgung da clippen... Ganz allgemein gesprochen ist es für das Debugging ungemein hilfreich, ein komplexes Problem in viele Teilprobleme zu zerlegen und durch sukzessive Kombination der (für sich allein funktionierenden) Teillösungen den Fehler im Zusammenspiel eingrenzen zu können.
Wenn er schon ein Oszi hat, soll er halt kurz direkt am Shunt messen und den INA240 weglassen. Wenn dort mehr als 0,165V abfallen, dann ist am INA Ausgang nichts falsch, sondern der Strom zu hoch oder der Shunt zu groß. 0,165V = 3,3V : 20V/V = maximale Ausgangsspannung des INA bei 3,3V Versorgung.
Danke für die Antworten. Auf dem DRV8353 mit integriertem OPV ist ein 7 mOhm Shunt verbaut. Auch da erhalte ich bereits vollausschlag bei 2,5 A. Laut Datenblatt soll es aber bis 40A messen können. Anhand euren Antworten entnehme ich, dass es erstmal nicht normal ist. Werde morgen direkt am Shunt messen.
Guten Morgen, habe nun mit dem Oszi versucht direkt am Shunt zu messen. Aber es ist kein Spanngungsfall in der Höhe festzustellen. Es sind wie zu erwarten nur ein paar mV, Genau lässt es sich nicht feststellen, bzw. ich kann es nicht genau feststellen, jedoch sind es garantiert keiner 0,165 Volt! Habe am DRV8353 nun das Gain der Stromausgabe auf 5V/V (daher kam der Wert weiter oben) gestellt. Nun habe ich zwar keinen Ausschlag mehr bis 3,3 Volt sondern nur ca. 2,3 Volt, jedoch entspricht das nach wie vor nicht dem Strom welcher laut Netzteil gezogen wird. Mir ist bewusst, dass der Stromwert am Netzteil auch nur ein ziemlicher Mittelwert ist aber ich glaube nicht, dass im Leerlauf 20 Ampere oder mehr als Spitze fließen.
Bitte melde dich an um einen Beitrag zu schreiben. Anmeldung ist kostenlos und dauert nur eine Minute.
Bestehender Account
Schon ein Account bei Google/GoogleMail? Keine Anmeldung erforderlich!
Mit Google-Account einloggen
Mit Google-Account einloggen
Noch kein Account? Hier anmelden.
