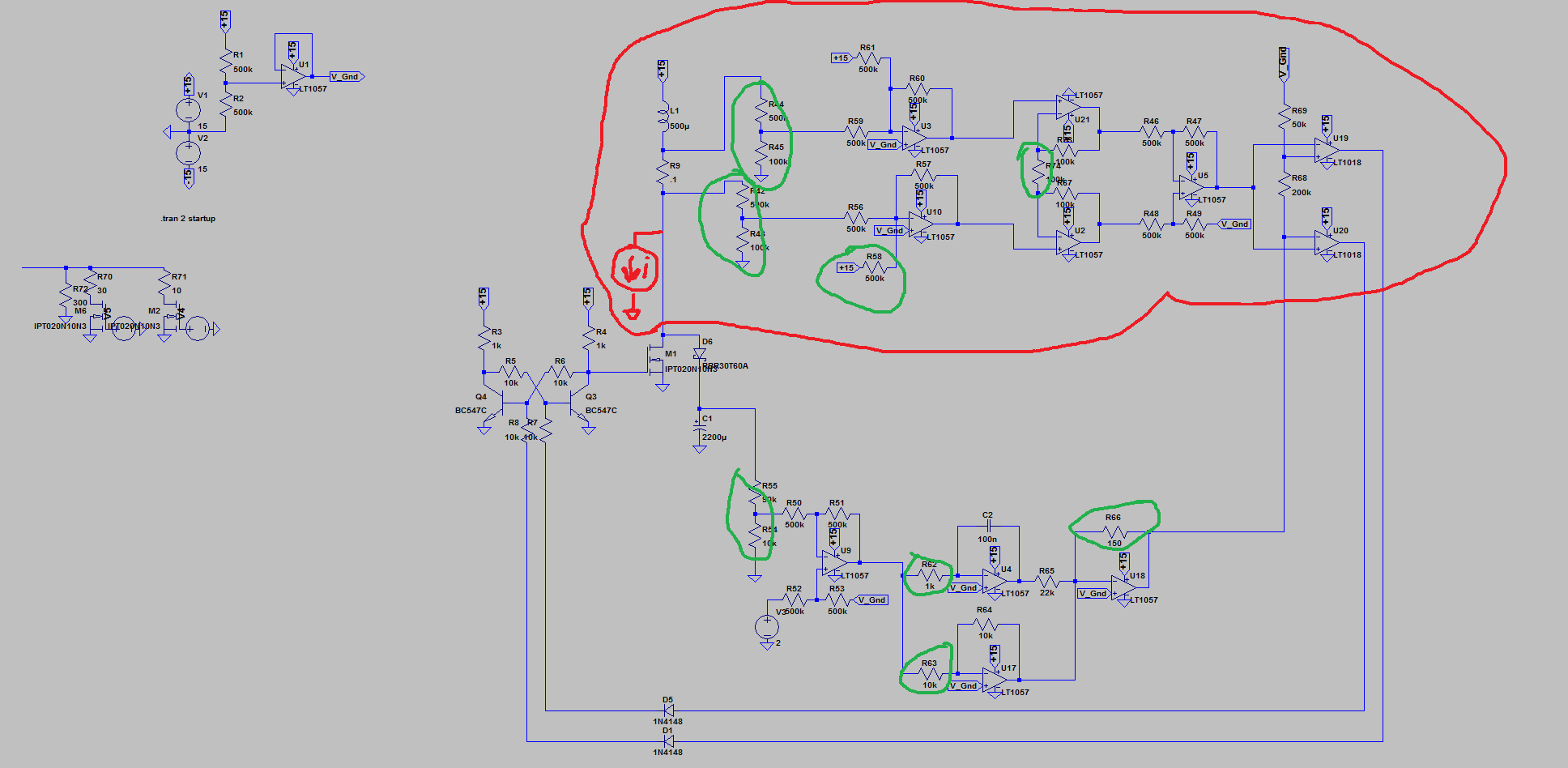
MoinMoin, ich wollte ein wenig mit Reglern rumspielen. Dazu hab ich mir die als Bild angehängte Schaltung ausgedacht. Die Opamps sind LM324, davon hab ich aber kein Model, der LT1054 kommt nicht bis zum unteren Rail runter, also dachte ich, wenns mit dem geht, dann mit dem LM324 auf jeden Fall. Die grün eingekringelten Widerstände sind Potis. Den rot umrandeten Bereich hab ich als erstes aufgebaut. Das hat auch nach Einstellen der Trimmer gut funktioniert. Beide Seiten vom Shunt an eine Spannung angeschlossen, von 0-Vcc durchgenudelt, der Ausgang steht still, Strom fließen lassen und ich bekomme 0.1V pro Ampere. Vcc soll übrigens mal ein 2 zelliger Lipo werden. Auch wenn ich dann den Transistor(IRLZ34N), das FlipFlop, die Diode und den Kondensator dazunehme, den Komparatoren per Poti eine Vergleichsspannung gebe, dann wird mir die Spannung fröhlich auf ca 60V gepumpt, vermutlich bricht dann IRLZ durch, hat es aber alle Testläufe überlebt. Dann hab ich den Spannungsmessenden Teil dazugebaut und grob einestellt. Spannung draufgegeben, es roch recht bald nach sehr sehr warmen Transistoren. Der befeuchtete Finger zischte auch sehr nachdrücklich beim Anfassen des Kühlfähnchens. Der Transistor ist nun durchlegiert. Dann mal nachgemessen (siehe QuickPrint4) am Ausgang von U18, siehe da es schwingt mit 13MHz. Kein Wunder das dem Transistor warm wurde. Das schwingen verschwindet, wenn ich mit der Betriebsspannung auf unter 6V gehe, oder bei 7.6V Vcc mindestens 10V an den Kondensator anlege.(QuickPrint5) (qiuckprint6) zeigt das Schwingen nochmal getriggert Auch Hinzufügen von Ablockkondensatoren brachte keine Besserung. Hat jdm evtl einen Tip, woran das liegen könnte bzw was ich dagegen tun könnte? MfG und für die die dran glauben, schöne Weihnachten =) Chaos
Hast du auch im realen Aufbau den Widerstand am Ausgang von U17 vergessen? In dieser Variante hat U18 keine Chance irgendetwas am invertierenden Eingang auszugleichen. U4 hat damit nicht die geringste Funktion in der Schaltung. Außerdem finde ich 150 Ohm für R66 ziemlich klein. Alles andere ist laut Plan auch unnötig hochohmig, sodass du dir wohl alles Mögliche an Störungen einfängst. Die ganze Schaltung ist unnötig kompliziert und irgendwelche Frequenzgang kompensierenden Elemente fehlen vollständig.
Christian L. schrieb: > Hast du auch im realen Aufbau den Widerstand am Ausgang von U17 > vergessen? In dieser Variante hat U18 keine Chance irgendetwas am > invertierenden Eingang auszugleichen. U4 hat damit nicht die geringste > Funktion in der Schaltung. Nein, den hab ich nicht vergessen, der ist vorhanden. Ich hatte ihn nur zu irgendwelchen Simulationsrumprobierereien entfernt. Christian L. schrieb: > Außerdem finde ich 150 Ohm für R66 ziemlich klein. Ist in der wirklichen Schaltung ein 500 Ohm Poti, welches ziemlich am 500 Ohm-Anschlag ist. Christian L. schrieb: > Alles andere ist laut > Plan auch unnötig hochohmig, sodass du dir wohl alles Mögliche an > Störungen einfängst Ab wann wird es denn zu hochohmig? 100K? 10K? Die Spannungsteiler die am Shunt R9 sitzen, sind in der wirklichen Schaltung auch "nur" 100k Potis. Christian L. schrieb: > Die ganze Schaltung ist unnötig kompliziert und > irgendwelche Frequenzgang kompensierenden Elemente fehlen vollständig. :D Ja die ist so nach und nach und komplizierter und komplizierter geworden. Angefangen hat es damit, dass ich die Idee die oberen und unteren Grenzen für den Spulenladestrom festlegen zu können. Und das hab ich dann nach Gutdünken sehr kleinschrittig aneinandergepopelt. So nach dem Motto: "Ich muss erstmal den Strom messen. Hm.. Shunt mit Instrumentenverstärker. Pling. Achja die Spannung wird ja größer als die Betriebsspannung. Also Spannungsteiler davor. Pling. Ach ich will ja Batteriebetrieb, da ist mit symetrischer Versorgung blöd. Mhh... virtuelle Masse. Pling." usw usw. Ich bin halt nicht vom Fach. P.S. Die 500k hatte ich halt noch massenweise in der Bastelkiste rumfliegen. Daher fiel die Wahl auf sie. Ich versuche nochmal, die Schaltung genau so aufzunehmen wie sie nun ist.
J. T. schrieb: > Ich versuche nochmal, die Schaltung genau so aufzunehmen wie sie nun > ist. Das ist doch nicht nötig. So wie es aussieht, soll das ein simpler Step-up Spannungswandler werden. Die gesamte Operationsverstärkerkette ist auf alle Fälle viiiel zu langsam, damit da etwas brauchbares herauskommen könnte. Eine PWM geht anders.
Sven S. schrieb: > Die gesamte Operationsverstärkerkette ist auf alle Fälle viiiel zu > langsam, damit da etwas brauchbares herauskommen könnte. Soo viel zu langsam können sie auch wieder nicht sein. Immerhin funktioniert der Stromteil (die obere OP-Kette) ja so wie sie soll.
Die gezeigte Schaltung is ein Instrumentenverstaerker. Der LM324 is etwa das maximal Schlechteste, dass du finden konntest um den zu realisieren. Kanst's auch gleich in die Tonne werfen. Das wird so nichts. Und zwar... der 324 ist ein bipolar OpAmp. Der kann mit 500k Eingangsimpedanz nichts anfangen. Er hast einen heftigen Eingangsstrom und eine heftige Offsetspannung.
Clonetto 2nd schrieb: > Und zwar... der 324 ist ein bipolar OpAmp. Der aber bis runter zum negativen Rail kommt. Ich hab auch noch ein paar TL074 rumfliegen(leider nur noch 2, es herscht mal wieder Bastelkistenebbe), die können aber nicht so weit runter. Und aus irgendwelchen Gründen die ich jetzt grad nicht griffbereit habe, bin ich darüber gestolpert dass ich aber bis runter auf Gnd muss.... Wobei wo ich nochmal auf den Plan guck, U3 und U10 hab ich vermutlich genau wegen der Gnd-Sache eingebaut hab. Oder war es nur, weil ich 0A auf V_Gnd also virtuelles Gnd bekommen wollte? Naja so so oder schlägt der wohl 2 Fliegen mit einer Klappe... Clonetto 2nd schrieb: > Der kann mit 500k > Eingangsimpedanz nichts anfangen. Wäre der 074 denn tendenziell geeigneter? Der hat ja wenn ich mich recht entsinne FET-Eingänge. Was wäre denn deiner Meinung nach ein geeigneter OpAmp? Oder wie weit runter sollte ich mit Eingangsimpedanz um mit dem 324 weiterzumachen? Den Offset konnte ich beim oberen Zweig eigentlich ganz gut abgleichen, wenn ich beide Eingänge auf gleiches Potential gelegt hab und das von Gnd bis Vcc durchgenudelt hab, ist der Ausgang lediglich um ein paar mV gewandert. Bei Stromfluss bekomme ich 0,1V/A. Sven S. schrieb: > Eine PWM geht > anders. Es soll ja auch keine "klassische PWM" sein. Der Gedanke den ich hatte war, dem Spulenladestrom definierte Ober- und Untergrenzen geben zu können. Das Strommessen soll der obere Instrumentenverstärker übernehmen. Der (Fenster?)Komparator bekommt seine Vergleichswerte von der unteren Kette. Diese soll mit dem Instrumentenverstärker die Abweichung vom Sollwert ermitteln. Der Integrator macht den I-Anteil, der invertierende OP dreht den P-Anteil nochmal um, damit es in die richtige Richtung geht. Die Stromsteuerung wirkt sich mehr auf die Schaltfrequenz als die Pulsweite aus. Sagt zumindest mein Oszi. Frohes Fest Chaos
Bitte melde dich an um einen Beitrag zu schreiben. Anmeldung ist kostenlos und dauert nur eine Minute.
Bestehender Account
Schon ein Account bei Google/GoogleMail? Keine Anmeldung erforderlich!
Mit Google-Account einloggen
Mit Google-Account einloggen
Noch kein Account? Hier anmelden.



