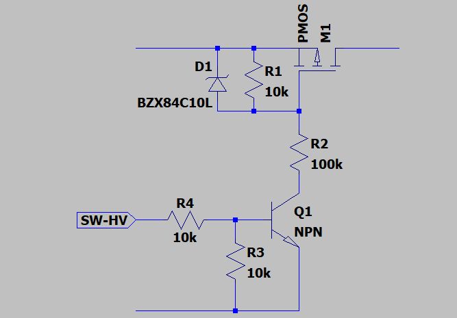
Hallo, ich bin gerade dabei eine Nachregelnung für eine hohe symetrische Spannung zu entwerfen. Schaltplan im Anhang. Eingangsspannung soll irgendwo zwischen +/-48V und +/-175V liegen. Dabei möchte ich aber natürlich nicht über den kompletten Bereich regeln, sondern lediglich eine Ausgangangsspannung einstellen die ein wenig unterhalb der Eingangsspannung liegt. Also keine Angst ich versuche nicht 100V "wegzuregeln". Hauptsächlich geht es darum den Ripple/Noise "abzuschneiden". Da ich keine negativen Spannungsregler für den Spannungsbereich gefunden habe, habe ich den klassischen Ansatz über LM317/LM337 mit vorgeschaltetem FET gewählt. Mit Q3 und Q4 möchte ich zusätzlich die Ausgangspannung schalten. Es geht nur darum sie zu einem definierten Zeitpunkt ein-/auszuschalten. Muss also nicht wirklich schnell sein. Der benötigte Strom liegt so bei ca. 0,5A. Und nun zu meiner Frage: Könnte mal bitte jemand über meinen Schaltplan schauen ob das so halbwegs funktionieren kann? Soll ja keine Rauchmaschiene werden ;). Und nicht alle gleichzeitig wegen dem Murks auf mich einschlagen! Liebe Grüße
Christian D. schrieb: > > Eingangsspannung soll irgendwo zwischen +/-48V und +/-175V liegen. > > Dabei möchte ich aber natürlich nicht über den kompletten Bereich > regeln, sondern lediglich eine Ausgangangsspannung einstellen die ein > wenig unterhalb der Eingangsspannung liegt. Also keine Angst ich > versuche nicht 100V "wegzuregeln". > Hauptsächlich geht es darum den Ripple/Noise "abzuschneiden". und warum nimmst Du dann nicht einen "Capazitive Multiplyer" Für die üblichen 100Hz ist das deutlich einfacher. > > Da ich keine negativen Spannungsregler für den Spannungsbereich gefunden > habe, habe ich den klassischen Ansatz über LM317/LM337 mit > vorgeschaltetem FET gewählt. Die LM3x7 können uim Leerlauf nicht die obligatoreischen mA treiben weil die Widerstände zw. Out und Adj zu hochohmig sind (siehe Datenblatt) > > Mit Q3 und Q4 möchte ich zusätzlich die Ausgangspannung schalten. > Es geht nur darum sie zu einem definierten Zeitpunkt ein-/auszuschalten. > Muss also nicht wirklich schnell sein. Aus reiner Vorsichtsmaßnahme würd ich zw. den Emittern der OK und den BAsen der PZTA noch ein bischen was an Basiswiderstand geben. 1k oder so. Und - Vielleicht denkst Du nochmals über einen Softstart der geschalteten FETs nach, denn da rumpelt es recht heftig - vor allem wenn Du einschaltest > Der benötigte Strom liegt so bei ca. 0,5A. > Und nun zu meiner Frage: > Könnte mal bitte jemand über meinen Schaltplan schauen ob das so > halbwegs funktionieren kann? Vom Konzept her - paßt schon. Abgesehen davon das der Strom durch die Zenerdioden viel zu gering ist und Du damit keine stabile Zenerspannung zusammenbringst. > Soll ja keine Rauchmaschiene werden ;).
Scheinbar ist eine Regelung der Spannung direkt am Ausgang unnötig. Dann hast Du eindeutig zu viel Aufwand betrieben. Google mal "Capacitance Multiplier". Oder dasselbe in schwarz: CLC Siebung. (Sehr haltbar, rein passiv). Beides geht, wenn der Einfluß auf die Absolutspannung egal ist (z.B. wenn nach der Filterung erst die Spannung gemessen wird, woran einen ohne nötige Regelung keiner hindern kann). Niemals mehr Aufwand als nötig betreiben.
klops schrieb: > Scheinbar ist eine Regelung der Spannung direkt am Ausgang unnötig. Weil angeblich ja die variable Spannung schon am Eingang ankommt.
Ripple/Brumm welchen Anteiles (Vrms, Vp oder Vpp), und welcher Frequenz?
MiWi schrieb: > Christian D. schrieb: >> >> Eingangsspannung soll irgendwo zwischen +/-48V und +/-175V liegen. >> >> Dabei möchte ich aber natürlich nicht über den kompletten Bereich >> regeln, sondern lediglich eine Ausgangangsspannung einstellen die ein >> wenig unterhalb der Eingangsspannung liegt. Also keine Angst ich >> versuche nicht 100V "wegzuregeln". >> Hauptsächlich geht es darum den Ripple/Noise "abzuschneiden". > > und warum nimmst Du dann nicht einen "Capazitive Multiplyer" > > Für die üblichen 100Hz ist das deutlich einfacher. Ja, denn "Capazitive Multiplyer" kenne ich. Deswegen auch C3+C4, damit wollte ich Q1 und Q2 gleichzeitig noch ein wenig zu einem solchen Multiplyer machen. Laut LTspice funktioniert das auch. Hintergrund für die Regler ist, dass ich die Eingangsspannung als "unsauber" betrachten muss. Das sind wahrscheinlich 2x preiswerte in Reihe geschaltete Schaltnetzteile aus Chinesischer Produktion. Da hängen dann auch noch mehr Geräte dran. Falls die mal ein wenig asymetrisch auseinanderlaufen (oder sonst was) ist es mir lieber nochmal eine Spannungsregelung nachzuschalten. > > > >> >> Da ich keine negativen Spannungsregler für den Spannungsbereich gefunden >> habe, habe ich den klassischen Ansatz über LM317/LM337 mit >> vorgeschaltetem FET gewählt. > > Die LM3x7 können uim Leerlauf nicht die obligatoreischen mA treiben weil > die Widerstände zw. Out und Adj zu hochohmig sind (siehe Datenblatt) Ich hatte es befürchtet! Geht es dabei nur darum eine Grundlast auf die LM3x7 zu bringen? Oder muss der Adj zu Out so niederomig sein? > > >> >> Mit Q3 und Q4 möchte ich zusätzlich die Ausgangspannung schalten. >> Es geht nur darum sie zu einem definierten Zeitpunkt ein-/auszuschalten. >> Muss also nicht wirklich schnell sein. > > Aus reiner Vorsichtsmaßnahme würd ich zw. den Emittern der OK und den > BAsen der PZTA noch ein bischen was an Basiswiderstand geben. 1k oder > so. Aber funktioniert das Ganze den noch? Es geht doch darum das über die Basis des PZTA und R11 ein definierter Strom fließt, der dann wiederrum an R9 eine definierte Spannung abfallen lässt? So dass das Gate von Q3 immer um eine definierte Spannung niedrieger ist als seine Source. Hier ca. 15V. Das gleiche natürlich umgedreht für die neg. Seite. > > Und - Vielleicht denkst Du nochmals über einen Softstart der > geschalteten FETs nach, denn da rumpelt es recht heftig - vor allem wenn > Du einschaltest Hier hast du wohl Recht. Da werde ich mir nochmal Gedanken drüber machen. Wie ich das am einfachsten realisiert bekomme. Vielleicht die Schalter ganz nach links und die Eingangsspannung damit schalten, durch C3+C4 fährt das ganze nämlich sehr langsam hoch. Obwohl mir das dann schon fast zu langsam wird. > > >> Der benötigte Strom liegt so bei ca. 0,5A. > >> Und nun zu meiner Frage: >> Könnte mal bitte jemand über meinen Schaltplan schauen ob das so >> halbwegs funktionieren kann? > > Vom Konzept her - paßt schon. Abgesehen davon das der Strom durch die > Zenerdioden viel zu gering ist und Du damit keine stabile Zenerspannung > zusammenbringst. Brauche ich den hier wirklich eine stabile Zenerspannung? Sollen doch nur dafür sorgen das in/out vom LM3x7 nicht mehr als die erlaubten 40V auseinander gehen. > >> Soll ja keine Rauchmaschiene werden ;). Aber schonmal danke an dich und die Anderen, komme ja garnicht nach mit dem Antworten. :) :)
Christian D. schrieb: > Hintergrund für die Regler ist, dass ich die Eingangsspannung als > "unsauber" betrachten muss. Das sind wahrscheinlich 2x preiswerte in > Reihe geschaltete Schaltnetzteile aus Chinesischer Produktion. Du hast nichts gemessen? Kannst Du das nachholen? (Oder Datenblätter (oder Specs für Freq. + "Ripple&Noise" aus diesen) nachreichen?) > Da hängen dann auch noch mehr Geräte dran. Welche denn genau? > Falls die mal ein wenig asymetrisch auseinanderlaufen (oder sonst > was) ist es mir lieber nochmal eine Spannungsregelung nachzuschalten. Würde am Eingang eine Asymmetrie auftreten, wäre das aus diversen Gründen nicht über Deine Schaltung auszugleichen. (Alleine schon, da Du alles für geringe/n Verlustleistung und auch Spannungsfall auslegst, wäre via linear keine "neue Mitte" möglich. Außerdem schon gar nichts anderes als Verringerung bezogen auf die Gesamtspannung + zu - ... Du verstehst? Könnte nur ein Schaltregler mit Buck- wie auch Boost-Fähigkeit... aua.) (Leider) weiterhin grundlos, das Konstrukt, bis jetzt. Weshalb ich bisher weiterhin Cap-Multiplier oder CLC empfehle. Bitte um Beantwortung meiner Fragen bzgl. Frequenz und Amplitude.
Übrigens werden Schaltspitzen von den meisten Linear-Spannungsreglern praktisch ungedämpft durchgelassen - nur Sondertypen "können das". So daß von Deiner Absicht keinerlei Wirkung verbleibt. :( (Auch ein auf z.B. 100Hz ausgelegter Cap Multiplier allein aus Elkos versagt bei den Schaltspitzen, vermutlich auch beim HF-Ripple selbst. Man müßte diesen zumindest mit "ein bißchen" passiver HF-Filterung aufmotzen ... am besten jede Idee vor Ausführung diskutieren.)
Sven S. schrieb: > C3 + C4 sind fehl am Platz. Ja, gut erkannt, die gehören da eigentlich nicht hin. Aber stören Sie denn wirklich? Wollte damit Q1/2 zusammen mit R1/2 gleichzeitig zu einem Capacitance multiplier machen. Sollte doch eigentlich trotzdem funktionieren oder nicht?
klops schrieb: > Du hast nichts gemessen? Kannst Du das nachholen? (Oder Datenblätter > (oder Specs für Freq. + "Ripple&Noise" aus diesen) nachreichen?) Datenblatt habe ich nicht und die Muster sind noch auf dem Weg. Messe ich wenn die da sind. Aber ich traue den Dingern auch nicht und würde die gerne "Austauschbar" halten. > >> Da hängen dann auch noch mehr Geräte dran. > > Welche denn genau? Naja noch mehr von den Karten wofür dieser Spannungsregelung sein soll. > >> Falls die mal ein wenig asymetrisch auseinanderlaufen (oder sonst >> was) ist es mir lieber nochmal eine Spannungsregelung nachzuschalten. > > Würde am Eingang eine Asymmetrie auftreten, wäre das aus diversen > Gründen nicht über Deine Schaltung auszugleichen. > > (Alleine schon, da Du alles für geringe/n Verlustleistung und auch > Spannungsfall auslegst, wäre via linear keine "neue Mitte" möglich. > Außerdem schon gar nichts anderes als Verringerung bezogen auf die > Gesamtspannung + zu - ... Du verstehst? Könnte nur ein Schaltregler > mit Buck- wie auch Boost-Fähigkeit... aua.) Das ich dem Regler dafür genügend Headroom lassen muss ist mir schon klar. > > (Leider) weiterhin grundlos, das Konstrukt, bis jetzt. > Weshalb ich bisher weiterhin Cap-Multiplier oder CLC empfehle. > > > Bitte um Beantwortung meiner Fragen bzgl. Frequenz und Amplitude. Sehr gerne sobald die Dinger eingetroffen sind.
Christian D. schrieb: >>> Falls die mal ein wenig asymetrisch auseinanderlaufen (oder sonst >>> was) ist es mir lieber nochmal eine Spannungsregelung nachzuschalten. >> >> Würde am Eingang eine Asymmetrie auftreten, wäre das aus diversen >> Gründen nicht über Deine Schaltung auszugleichen. >> >> (Alleine schon, da Du alles für geringe/n Verlustleistung und auch >> Spannungsfall auslegst, wäre via linear keine "neue Mitte" möglich. >> Außerdem schon gar nichts anderes als Verringerung bezogen auf die >> Gesamtspannung + zu - ... Du verstehst? Könnte nur ein Schaltregler >> mit Buck- wie auch Boost-Fähigkeit... aua.) > Das ich dem Regler dafür genügend Headroom lassen muss ist mir schon > klar. Ist das so? Es ist Dir klar? Ich versuch's noch mal genauer: Bisher sprachst Du von minimalem Spannungsfall, nur als Filter, und plötzlich willst Du "genügend Headroom (für ...) lassen"? Beißt sich. Würde eine der Geräte plötzlich keine Spannung mehr ausgeben, müßte ja Deine Schaltung zumindest eine neue (jetzt "virtuelle") Masse produzieren können. Nur so wäre sichergestellt, die Folgeschaltung wenigstens immer symmetrisch_versorgt_würde - und das ist für die meisten Lasten mit symmetrischer Versorgung recht wichtig. Ob das auch hier zutrifft? Hmmmmmmm... :) Christian D. schrieb: >>> Da hängen dann auch noch mehr Geräte dran. >> >> Welche denn genau? > Naja noch mehr von den Karten wofür dieser Spannungsregelung sein soll. Falls ich nicht plötzlich Blindheit zu beklagen habe: Keine Ahnung... Weder zuvor, noch jetzt, wurde die Last(-Art) genannt/spezifiziert. Ehrlich, ich denke, Du bist (noch) völlig auf dem falschen Dampfer. Meine bisherigen Aussagen (bitte noch mal lesen) meinte ich ernst. HF-Ripple mit überlagerten Schaltspitzen entfernt man i.d.R. passiv, und solltest Du bestimmte Eventualitäten diverser Art ausschließen bzw. "ausgleichen" wollen, braucht es auch etwas anderes. Christian D. schrieb: >> Bitte um Beantwortung meiner Fragen bzgl. Frequenz und Amplitude. > Sehr gerne sobald die Dinger eingetroffen sind. Okay, trotzdem könnte man sich auf eine Art der Durchführung der Filterung einigen, und auch jetzt schon viel dazu sagen. Immerhin wird die Frequenz wohl nicht unter 20kHz, und vermutlich auch nicht über niedrige einstellige X00kHz hinaus gehen, würde ich sagen. VG
Zu den Schaltspitzen von Schaltnetzteilen.. Die gehen natuerlich voll durch. Durch nahezu alles. Denn auch wenn die Schaltfrequenz zB 100kHz ist, sind die Spitzen zusammengesetzt aus Frequenzanteilen bis oberhalb 1GHz. Die wird man weder mit Elkos noch mit dicken Spulen los. Allenfalls mit Ferritfiltern. Eine bessere Moeglichkeit sind Schaltregler, die diese Stoerungen in viel geringerem Mass emittieren. Zb LTC1777, LT1683, LTC1738, die machen das durch kontrolliert flachere Flanken.
Ripple & Noise kriegt man mit stromkompensierenden Drosseln ganz gut weg. Eine Handvoll Keramik Kondensatoren und Ferrite braucht es auch. Wenn du R&N einigermaßen kennst, lässt sich das mit LTSpice gut abschätzen. Ich komme bei einer Schaltung hier von 50 mVss auf 0,25 mVss, allerdings bei 30 V.Bisschen bei Würth, Murata in den Applikationen wühlen hilft.
Christian D. schrieb: > Das sind wahrscheinlich 2x preiswerte in > Reihe geschaltete Schaltnetzteile aus Chinesischer Produktion. Dann hast Du ja schon eine stabilisierte Spannung ohne 100Hz Ripple. Gegen HF-Störungen schaltest Du noch ein LC-Filter dahinter.
Christian D. schrieb: > Eingangsspannung soll irgendwo zwischen +/-48V und +/-175V liegen. Dann machen R3 und R4 mit einer Dimensionierung von 200 k keinen Sinn bei den 680 Ohm im obenliegenden Spannungsteiler. Kleineren Wert von unter 100 k wählen. Den minimalen Strom den der LM3xx zum regeln beötigt (> 3.5 mA) sicherstellen. Q3/Q4 die Gate mit Z-Dioden schützen für Ugs < 20 V. Etc.
Christian D. schrieb: > Könnte mal bitte jemand über meinen Schaltplan schauen ob das so > halbwegs funktionieren kann? > Soll ja keine Rauchmaschiene werden ;). > Liebe Grüße an Q5 und Q6 unbedingt pulldown BE Widerstand bzw. Basis nach GND Widerstände vorsehen, denn wenn das Licht der Optokoppler weg ist ist der Opto-Transistor noch lange nicht zu und so eine Basis der nachfolgenden Stufe zieht das nicht schnell runter. Warum überhaupt Q5 und Q6? Q3 & Q4 könnten doch direkt aus dem Optokoppler versorgt werden
MiWi schrieb: > Aus reiner Vorsichtsmaßnahme würd ich zw. den Emittern der OK und den > BAsen der PZTA noch ein bischen was an Basiswiderstand geben. 1k oder > so. Das ist völliger Unsinn. Die Emitterwiderstände begrenzen den jeweiligen Basisstrom. Durch zusätzliche Basiswiderstände wird die Konstantstromquelle unnötig "weich". Außerdem bedeuten zusätzliche Bauteile auch immer zusätzliche Ausfallmöglichkeiten. Ich stimme aber durchaus Joachim B. zu, dass jeweils ein Pull-Down-Widerstand zwischen Basis und GND sicherstellt, dass die Restleitfähigkeit des jeweiligen Optokoppler nicht zu einer Ansteuerung des MOSFETs führt.
Noch eine Anmerkung zu den Trimmern/Potentiometern: Es ist nach Möglichkeit zu vermeiden, dass ein relevanter Schleiferstrom auftritt, d.h. solch ein Bauteil sollte stets als Spannungsteiler und nicht als Rheostat betrieben werden. Auf alle Fälle muss aber vermieden werden, dass ein Wackelkontakt am Schleifer zu einem unsicheren Zustand führt; im konkreten Fall würde ein Wackelkontakt zu einem Ansteigen der jeweiligen Ausgangsspannung führen. Leider finden man sehr viele LM317-basierte Schaltungen, bei denen dieser Fehler begangen wird.
Andreas S. schrieb: > MiWi schrieb: >> Aus reiner Vorsichtsmaßnahme würd ich zw. den Emittern der OK und den >> BAsen der PZTA noch ein bischen was an Basiswiderstand geben. 1k oder >> so. > > Das ist völliger Unsinn. Die Emitterwiderstände begrenzen den jeweiligen > Basisstrom. Durch zusätzliche Basiswiderstände wird die > Konstantstromquelle unnötig "weich". Außerdem bedeuten zusätzliche > Bauteile auch immer zusätzliche Ausfallmöglichkeiten. Ach Andreas.... Denkst Du ich schreib das aus Jux und Trollerei um den TO zu ärgern?
Hallo und erstmal ein Dankeschön an Alle für das rege Feedback. :) Peter D. schrieb: > Dann hast Du ja schon eine stabilisierte Spannung ohne 100Hz Ripple. Ja, die habe ich. Aber ich habe mein Anliegen oben mal wieder total bescheiden erklärt. Bin nicht so gut im Dinge für andere Aufschreiben. Entschuldigung dafür. Ich muss hier wohl ein bisschen weiter ausholen, damit klar wird warum ich troztdem ein Nachregelung haben möchte. Also die Karte wofür diese Regelung seinen soll, wird eine Multichannelverstärkerkarte mit ein paar von diesen dicken Apex OpAmps (PA443). Da die Karte aber eine einstellbaren Verstärkungsfaktor bekommen soll und mehrere dieser Karten an meiner HV-Rail hängen werden, ist es mir ganz recht wenn ich die Spannung runterregeln kann. So kann ich bei niedrigem Verstärkungsfaktor die Spannung ein wenig anpassen. Also Hauptsächlich möchte ich die Spannung von den SNT nochmal ein wenig glätten, da ich sie nicht kenne und ihnen nicht traue. Wenn ich dann noch ein wenig die Spannung regulieren kann, nehme ich das gerne mit. Habe das auch schon in LTspice simuliert und bin eigentlich ganz zufrieden. Wollte mein LTspice nur nicht herzeigen, ist ein wenig wirr gezeichnet. Aber habe es mal angehängt. Blaue Kurve ist die Eingangsspannug mit ein wenig Sägezahn drauf, Türkis ist die Spannung hinter Q1/Q2 und grün hinter den LM3x7. Sind jetzt hier so um die 80khz Sägezahn, habe es aber mit anderem Frequenzen und Wellenformen versucht. Peter D. schrieb: > Gegen HF-Störungen schaltest Du noch ein LC-Filter dahinter. Ja, das werde ich noch tun, dahinter oder besser davor? Andrew T. schrieb: > Dann machen R3 und R4 mit einer Dimensionierung von 200 k keinen Sinn > bei den 680 Ohm im obenliegenden Spannungsteiler. Kleineren Wert von > unter 100 k wählen. > > Den minimalen Strom den der LM3xx zum regeln beötigt (> 3.5 mA) Ja hier hast du vollkommen Recht, das passt so noch nicht! Muss mir den Teil nochmal genau ansehen. Die Werte hatte ich bis jetzt erstmal aus dem Bauch geschossen. Auch muss ich hier gucken weil 3.5mA bei 175V sind ne Menge Holz für so einen kleinen Poti immerhin über 600mW. Vielleicht bringe ich auch unabhänig vom Feedback-Pfad eine kleine Last über einen Wiederstand rein. Andreas S. schrieb: > Noch eine Anmerkung zu den Trimmern/Potentiometern: > Es ist nach Möglichkeit zu vermeiden, dass ein relevanter Schleiferstrom > auftritt, d.h. solch ein Bauteil sollte stets als Spannungsteiler und > nicht als Rheostat betrieben werden. Auf alle Fälle muss aber vermieden > werden, dass ein Wackelkontakt am Schleifer zu einem unsicheren Zustand > führt; im konkreten Fall würde ein Wackelkontakt zu einem Ansteigen der > jeweiligen Ausgangsspannung führen. Leider finden man sehr viele > LM317-basierte Schaltungen, bei denen dieser Fehler begangen wird. Ja, die Rheostatschaltung bringt auch den Nachteil mit sich, dass ja immer nur ein Teil des Widerstands belastet wird und ich so bestimmt nicht die Volle max. Verlustleistung hinbekomme. Zum Thema Wackelkontakt am Schleifer: Wie kann ich den hier einen unsicheren Zustand vermeiden? Sollte nicht C7/C8 schonmal einen kurzen Wackler puffern? Klar, bei einem "längeren" Wackler läuft mir die Spannung über R5/R6 hoch. Joachim B. schrieb: > an Q5 und Q6 unbedingt pulldown BE Widerstand bzw. Basis nach GND > Widerstände vorsehen, denn wenn das Licht der Optokoppler weg ist ist > der Opto-Transistor noch lange nicht zu und so eine Basis der > nachfolgenden Stufe zieht das nicht schnell runter. Ja werde ich machen. Die fehlen eindeutig! Joachim B. schrieb: > Warum überhaupt Q5 und Q6? > > Q3 & Q4 könnten doch direkt aus dem Optokoppler versorgt werden Q5 und Q6 bilden ja zusammen mit R11 & R12 eine Konstantstromquelle. Ich möchte ja hier das ein gewisser Strom durch die Basis-Emitter-Strecke fließt und damit dann eine definierte Spannung an R9/R10 abfällt. Man könnte wahrscheinlich auch direkt Optokoppler nehmen und dann das Gate's durch eine Z-Diode vor zu viel V_GS schüzten. Andreas S. schrieb: > MiWi schrieb: >> Aus reiner Vorsichtsmaßnahme würd ich zw. den Emittern der OK und den >> BAsen der PZTA noch ein bischen was an Basiswiderstand geben. 1k oder >> so. > > Das ist völliger Unsinn. Die Emitterwiderstände begrenzen den jeweiligen > Basisstrom. Durch zusätzliche Basiswiderstände wird die > Konstantstromquelle unnötig "weich". Außerdem bedeuten zusätzliche > Bauteile auch immer zusätzliche Ausfallmöglichkeiten. @MiWi bitte nicht falsch verstehen ich bin dankbar für jeden Kommentar, der mich über Dinge nochmal nachdenken lässt. Aber ich würde in diesem Punkt Andreas zustimmen. Zumindest so wie ich die Schaltung verstanden habe, ist das eine Konstantstromquelle und ein zusätzlicher Basiswiederstand wäre hier kontraproduktiv. Ich lasse mich hier aber gerne eines besseren belehren. Ich fasse nochmal die Dinge zusammen die ich bis jetzt mitgenommen habe: - Poti-Schaltung nochmal anpassen (R3/R4) - Auf eine Minimale Leistungsaufnahme von 3,5mA an den LM3x7 achten. - LC-Glied dahinter(davor?) gegen HF-Störungen - Q5/Q6 Pulldown's verpassen - Q5/Q6 zur Sicherheit nochmal ne Z-Diode zwischen Gate und Source - Softstart für Q5/Q6 Ich denke das sind die wichtigsten Punkte oder fehlt noch was? Nochmal Dankeschön an Alle :).
MiWi schrieb: > Denkst Du ich schreib das aus Jux und Trollerei um den TO zu ärgern? Nein, aus Ahnungslosigkeit.
Christian D. schrieb: > Ja, die Rheostatschaltung bringt auch den Nachteil mit sich, dass ja > immer nur ein Teil des Widerstands belastet wird und ich so bestimmt > nicht die Volle max. Verlustleistung hinbekomme. Exakt. Bei z.B. 100V an 100k fließt zwar nur 1mA, aber das sind schon 100mW. Für einen sehr kleinen Trimmer kann das schon grenzwertig sein. > Zum Thema Wackelkontakt am Schleifer: Wie kann ich den hier einen > unsicheren Zustand vermeiden? Sollte nicht C7/C8 schonmal einen kurzen > Wackler puffern? Klar, bei einem "längeren" Wackler läuft mir die > Spannung über R5/R6 hoch. Ganz einfach: Nicht R3, sondern R5 muss als Trimmer ausgelegt werden. Und wenn man das ganze als Spannungsteiler auslegt, dann schaltet man einen hochohmigen Festwiderstand parallel, der das Potential am gebrochenen Schleiferanschluss in die richtige Richtung zieht. Bei einer Produktlinie hatten wir aber tatsächlich das Problem, dass die Nietverbindungen zwischen Widerstandsbahn und Pins zu Wackelkontakten neigten. Das ist natürlich wesentlich, weil durch diesen Fehler eine Auslenkung des Schleiferpotentials in jede Richtung erfolgen konnte. > Man könnte wahrscheinlich auch direkt Optokoppler nehmen und dann das > Gate's durch eine Z-Diode vor zu viel V_GS schüzten. Dann muss aber der Phototransistor fast die gesamte Ausgangsspannung vertragen können. > Basiswiederstand ARGH
Hi, die Schaltung scheint mir nicht kurzschlussfest zu sein. Beim Kurzschluss kann die Ladung des C2 den LM317 zerstören, er gehört als vor dem M1. C4 sollte kleiner werden, er muss im Kurzschluss schnell über D entladen werden. Den Optokoppler würde ich weglassen. grüße
Christian D. schrieb: >> Das ist völliger Unsinn. Die Emitterwiderstände begrenzen den jeweiligen >> Basisstrom. Durch zusätzliche Basiswiderstände wird die >> Konstantstromquelle unnötig "weich". Außerdem bedeuten zusätzliche >> Bauteile auch immer zusätzliche Ausfallmöglichkeiten. > @MiWi bitte nicht falsch verstehen ich bin dankbar für jeden Kommentar, > der mich über Dinge nochmal nachdenken lässt. Aber ich würde in diesem > Punkt Andreas zustimmen. Zumindest so wie ich die Schaltung verstanden > habe, ist das eine Konstantstromquelle und ein zusätzlicher > Basiswiederstand wäre hier kontraproduktiv. Ich lasse mich hier aber > gerne eines besseren belehren. Mir ist das vollkommen egal was Du machst, es ist Deine Schaltung. Abgesehen davon: Widerstand schreibt nicht mit langem ie.
Hallo zusammen, habe mal Versucht die hier gemacheten Vorschläge umzusetzen. Andreas S. schrieb: > Ganz einfach: Nicht R3, sondern R5 muss als Trimmer ausgelegt werden. > Und wenn man das ganze als Spannungsteiler auslegt, dann schaltet man > einen hochohmigen Festwiderstand parallel, der das Potential am > gebrochenen Schleiferanschluss in die richtige Richtung zieht. Puhhh, muss gestehen das ich mich mit der Dimensionierung der Widerstände recht schwer getan habe. Entweder habe ich nicht die benötigten 3.5mA für einen stabilen Betrieb des LM zusammen bekommen oder der Verlust am Poti war zu hoch. Auch hat es den Nachteil, wenn man den Poti "oben" setzt, dass sich auch der Strom durch den Spannungsteiler mitändert. Habe mich dann entschieden das Ganze recht hochohmig zu machen und dafür einen Konstantstromsenke an den Ausgang zu setzen um die 3.5mA sicherzustellen. Ist aber immernoch eine Rheostatschaltung geblieben aber der Strom durch den Schleifer ist jetzt niedrig genug, denke ich. Und im Falle eines "Schleiferwacklers" sollte die Spannung jetzt nach unten laufen. Libary schrieb: > die Schaltung scheint mir nicht kurzschlussfest zu sein. Beim > Kurzschluss kann die Ladung des C2 den LM317 zerstören, er gehört als > vor dem M1. C4 sollte kleiner werden, er muss im Kurzschluss schnell > über D entladen werden. Ja, hier hast du Recht! C5 wird zwar über D1 entladen aber die packt das natürlich bei weitem nicht! Hatte die fehlende Kurzschlussfestigkeit bewusst in Kauf genommen, um eine vermeidlich bessere Rippleunterdrückung zu erhalten. Das ist natürlich totaler Bullshit. Habe C3/4 auf 470n verkleinert, dass sollten die BZG04 noch gerade so schaffen. C5/C6 sind noch drin geblieben, wenn auch kleiner aber ich werde sie erstmal nicht bestücken. Hatte schonmal Probleme mit einer ähnlichen Konstellation aus FET(als Capacitance Multiplier) + Linearregler, da ist der Regler ohne Cin in die Knie gegangen. Wenns ohne geht fliegen sie in der zweiten Revision raus. Wenn ich sie doch brauche muss ich eventuell noch ein paar dicke Dioden ins Spiel bringen. Libary schrieb: > Den Optokoppler würde ich weglassen. Ja, mit dem Teil bin ich auch noch nicht so ganz zufrieden. Die OKs sind eigentlich nur aus einem Grund da drin: Weil ich sonst für die neg. Rail eine negative Spannung zum schalten brauche. Und mit den beiden OKs siehts so schön symmetrisch im Schaltplan aus ;). Was mich an meinem Schaltern aber noch mehr stört ist das ich an meine +/-15V Rail ranmuss. Bin gerade noch am überlegen ob ich hier nicht auf deine Variante mit ner Zener schwenke oder ich mache es so wie bei meiner Konstantstromquelle (Q3/Q5; Q4/Q6). Auch wenn ich damit die OKs noch immer nicht los bin... Aber einen Voltage-inverter oder irgenwas anderes für die neg. Rail zu basteln, wiederspricht meinem persönlichen Symmetrieempfinden ;P. Joachim B. schrieb: > an Q5 und Q6 unbedingt pulldown BE Widerstand bzw. Basis nach GND > Widerstände vorsehen, denn wenn das Licht der Optokoppler weg ist ist > der Opto-Transistor noch lange nicht zu und so eine Basis der > nachfolgenden Stufe zieht das nicht schnell runter. Erledigt! MiWi schrieb: > Und - Vielleicht denkst Du nochmals über einen Softstart der > geschalteten FETs nach, denn da rumpelt es recht heftig - vor allem wenn > Du einschaltest Sollte mit C11/C12 erledigt sein. Aber ob meine kleinen FQD7x20-FET's das aushalten? Da fallen jetzt für ca. 90ms bis zu 20W ab. Was ich aber immernoch nicht behandelt habe, ist die komplette HF-Sache. Da muss ich wohl auf meine SNTs warten und erstmal messen. Möchte es aber auch nicht zu sehr übertreiben. Würde es hier nicht reichen, wenn ich eine Ferritperle und einen kleinen Keramikkondensator davor oder dahinter schalte? Liebe Grüße
> > MiWi schrieb: >> Und - Vielleicht denkst Du nochmals über einen Softstart der >> geschalteten FETs nach, denn da rumpelt es recht heftig - vor allem wenn >> Du einschaltest > Sollte mit C11/C12 erledigt sein. Aber ob meine kleinen FQD7x20-FET's > das aushalten? Da fallen jetzt für ca. 90ms bis zu 20W ab. SOA beachten. Unter allen Umtständen! Wenn Du zwischen dem Gate Q7 und zB. dem Knoten R19/Q9 einen 10k Widerstand schaltest und dann vom Gate nach Source einen kleinen 0603-Kerko dann brauchst Du nicht so viel Platz, da der Kerko nur die max. Gatespannung aushalten muß, die RC-Zeit läßt sich recht einfach bestimmen. Die derzeit gewählten C11/C12 müssen an der Position defakto die ganze Ausgangsspannung - 13V aushalten, werden also relativ groß (1206 oder mehr).
MiWi schrieb: > SOA beachten. Unter allen Umtständen! Da bin ich drin. Sollte bei 200V noch 2A schaffen sollen. Aber ob er das thermisch schafft? Für den Moment des Softstarts fällt ja hier ordentlich was an Leistung ab. > Wenn Du zwischen dem Gate Q7 und zB. dem Knoten R19/Q9 einen 10k > Widerstand schaltest und dann vom Gate nach Source einen kleinen > 0603-Kerko dann brauchst Du nicht so viel Platz, da der Kerko nur die > max. Gatespannung aushalten muß, die RC-Zeit läßt sich recht einfach > bestimmen. > Die derzeit gewählten C11/C12 müssen an der Position defakto die ganze > Ausgangsspannung - 13V aushalten, werden also relativ groß (1206 oder > mehr). 1206, wird wohl eher 1812 oder so. 1206'er gibt es in der Spannungsklasse zwar aber bei 1812 ist die Auswahl größer. Habe deinen Vorschlag mal durch LTspice gejagt und weiß jetzt aktuelle nicht was ich besser finde. Softstart1 ist meine Variante, Softstart2 deine. Bei deiner Variante läuft das ganze viel weicher an, das finde ich eigentlich noch viel wichtiger/besser als den gesparten Boardspace. Hat dafür aber den Nachteil, dass ein schnelles An/Abschalten nicht mehr möglich ist. Gerade beim Abschalten ist die Verzögerung fast 1s bevor sich da was tut. Meine Version hat dieses Problem nicht, läuft aber völlig linear hoch, weswegen ich da am Anfang, bei kapazitiver Last einen recht hohen schlagartigen Stromanstieg habe. Hat dafür aber nicht die blöde Verzögerung. Tendenziell würde ich eher deine Variante probieren wollen, möchte ja nicht ständig ein und ausschalten, so das die Verzögerung nicht wirklich stört. Bin aber gerade am überlegen ob die Verzögerung nicht zu anderen Problemen führen könnte.
Christian D. schrieb: > > Tendenziell würde ich eher deine Variante probieren wollen, möchte ja > nicht ständig ein und ausschalten, so das die Verzögerung nicht wirklich > stört. Bin aber gerade am überlegen ob die Verzögerung nicht zu anderen > Problemen führen könnte. Du solltest - wenn Du nicht C0G nimmst auch daran denken das Kerkos mit zunehmender Spannung weniger C haben und sich damit bei Deiner Version die Ladung nicht so schön linear verhält. der Punkt warum "meine" Schaltung so rumpelt: Dein Ansatz braucht 150ms damit alles erledigt ist. so wie Du "meinen" dimensioniert hat dauert es da 50ms bis alles durch ist. Natürlich ist Ptot dann kurz und heftig. Wie gesagt, gibt acht auf die SOA. Fets sind da ein Luder und oft nicht ausreichend genau spezifiziert, ich hab da schon durchaus interessante und rauchige Erfahrungen gemacht. Rechne auch damit das Du mehrere FETs testen mußt bzw. die Zeit anpassen mußt damit es dann robust läuft. Bei den Anwendungen bei denen ich diese Schaltung verwendet habe spielt es keine Rolle ob die Verbraucher 100ms früher oder später "da" sind sondern es ist einzig wichtig, das die vorgeschalteten Regler nicht ausrutschen wenn dahinterliegende Pufferkapazitäten schlagartig (10-30us) auf Nennspannung gebracht werden. Was die hf betrifft: ein entsprechend berechneter LC-Filter wirkt wunder wenn Du den Lastabwurf hinter dem Filter (weil dadurch Spannungsanstieg) begrenzen kannst, iaW: ausreichend C vorsehen, damit da nix passiert. Mit gutem Aufbau lassen sich solche Störungen weit unter die relevanten EMV-Grenzen drücken. BTDT.
Hi, gib mal in deine Simulation das Statemaent
1 | .ic V(Gate,Drain) = 0 |
ein, und sieh dir die Ausgangsspannung an, wenn der Kondensator ungeladen ist. Grüße
MiWi schrieb: > der Punkt warum "meine" Schaltung so rumpelt: Dein Ansatz braucht 150ms > damit alles erledigt ist. so wie Du "meinen" dimensioniert hat dauert es > da 50ms bis alles durch ist. Natürlich ist Ptot dann kurz und heftig. Ich meinte eigentlich das meine mehr Rumpelt ;). Weil deine am Anfang viel "weicher" ist. Und das finde ich noch viel besser als ein bisschen gesparten Boardspace. Das die Zeiten nicht gleich sind und deswegen P auseinander geht ist schon klar. Wollte nur mein "harte" Stromflanke beim einschalten zeigen ;). MiWi schrieb: > Wie gesagt, gibt acht auf die SOA. Fets sind da ein Luder und oft nicht > ausreichend genau spezifiziert, ich hab da schon durchaus interessante > und rauchige Erfahrungen gemacht. Rechne auch damit das Du mehrere FETs > testen mußt bzw. die Zeit anpassen mußt damit es dann robust läuft. Ja, ich werde die Schaltung wohl oder übel erstmal separat aufbauen. MiWi schrieb: > Bei den Anwendungen bei denen ich diese Schaltung verwendet habe spielt > es keine Rolle ob die Verbraucher 100ms früher oder später "da" sind > sondern es ist einzig wichtig, das die vorgeschalteten Regler nicht > ausrutschen wenn dahinterliegende Pufferkapazitäten schlagartig > (10-30us) auf Nennspannung gebracht werden. Ja, die Ein/Ausschaltzeit an sich ist unkritisch. Hatte hier eher bedenken irrationaler Art. Die haben sich über Nacht praktisch aufgelöst ;). Eine Simulation inkl. dahinterliegender Schaltung brachte dann Gewissheit. MiWi schrieb: > Was die hf betrifft: ein entsprechend berechneter LC-Filter wirkt wunder > wenn Du den Lastabwurf hinter dem Filter (weil dadurch Spannungsanstieg) > begrenzen kannst, iaW: ausreichend C vorsehen, damit da nix passiert. > Mit gutem Aufbau lassen sich solche Störungen weit unter die relevanten > EMV-Grenzen drücken. BTDT. Habe da schon ein wenig gelesen und simuliert. Ein PI-Filter scheint hier wahre Wunder wirken. Bin noch am überlegen ob ich den vor oder nach den Regler setzte oder gleich direkt vor's SNT(geteilt für alle Boards). Libary schrieb: > gib mal in deine Simulation das Statemaent.ic V(Gate,Drain) = 0 ein, > und sieh dir die Ausgangsspannung an, wenn der Kondensator > ungeladen ist. Aua! Der Kondensator hält jetzt ja mein FET am Anfang offen! Dafür hätte schon ein simples .uic(skip initial operating point) Statement gereicht. Danke für den Hinweis! Hätte mir auch mal selber auffallen können. Mit MiWi's Schaltungsvorschlag sollte ich das Problem aber nicht haben. Danke euch beiden! Liebe Grüße
Christian D. schrieb: > MiWi schrieb: >> Was die hf betrifft: ein entsprechend berechneter LC-Filter wirkt wunder >> wenn Du den Lastabwurf hinter dem Filter (weil dadurch Spannungsanstieg) >> begrenzen kannst, iaW: ausreichend C vorsehen, damit da nix passiert. >> Mit gutem Aufbau lassen sich solche Störungen weit unter die relevanten >> EMV-Grenzen drücken. BTDT. > Habe da schon ein wenig gelesen und simuliert. > Ein PI-Filter scheint hier wahre Wunder wirken. Bin noch am überlegen ob > ich den vor oder nach den Regler setzte oder gleich direkt vor's > SNT(geteilt für alle Boards). > Das Filter kommt vor die Reglerei, denn die haben es deutlich lieber wenn da keine hf drauf ist, der Spule ist das mehr oder weniger wurscht. Und der Regler regelt Dir den Spannungssprung weg, der zwangsweise entsteht da ist wenn Strom durch L fließt und die Last abgeworfen wird solange der Spannungssprung innerhalb der Reglergrenzen liegt. Auch da ist ein langsames abschalten durchaus sinnvoll.
MiWi schrieb: > Wie gesagt, gibt acht auf die SOA. Fets sind da ein Luder und oft nicht > ausreichend genau spezifiziert, ich hab da schon durchaus interessante > und rauchige Erfahrungen gemacht. Rechne auch damit das Du mehrere FETs > testen mußt bzw. die Zeit anpassen mußt damit es dann robust läuft. Da gebe ich Dir völlig recht. Oberhalb ca. 1/3 der Sperrspannung wird es für FETs gefährlich im Linearbetrieb (Spirito-Effekt). Nun geht es hier zwar "nur" um einen langsamen Schaltvorgang - das mag die Gefahr gegenüber dauerhaftem Linearbetrieb stark vermindern. Jedoch ist das schwierig in Zahlen zu fassen, eine gründliche Erprobung also Pflicht, wenn man nicht für 200VDC sicherheitshalber 600V-FETs einsetzen will. (Was @Christian vermutlich gar nicht in betracht zieht - leider, denn da der Schaltvorgang nicht schnell gehen muß und nicht hochfrequent stattfindet, wäre es ja wirklich keinerlei Problem, einen fetten niederohmigen HV-FET dort einzusetzen... ähnliches (Problem ---> Lösung) gilt übrigens auch für den FET davor - so ginge man hier auf Nummer Sicher. Aber ich ahne schon wieder: Verpufft ungehört, wie so oft.)
klops schrieb: > die Gefahr gegenüber dauerhaftem Linearbetrieb stark vermindern. eventuell (!) m. o. w. stark vermindern
MiWi schrieb: > Das Filter kommt vor die Reglerei, denn die haben es deutlich lieber > wenn da keine hf drauf ist, der Spule ist das mehr oder weniger wurscht. Ja, das macht Sinn, kommt also davor. klops schrieb: > (Was @Christian vermutlich gar nicht in betracht zieht - leider, denn da > der Schaltvorgang nicht schnell gehen muß und nicht hochfrequent > stattfindet, wäre es ja wirklich keinerlei Problem, einen fetten > niederohmigen HV-FET dort einzusetzen... ähnliches (Problem ---> Lösung) > gilt übrigens auch für den FET davor - so ginge man hier auf Nummer > Sicher. Aber ich ahne schon wieder: Verpufft ungehört, wie so oft.) Ja, du hast Recht, ich habe das bis jetzt noch nicht in Betracht gezogen. Den SOA habe ich mir natürlich angesehen. Beim FQD7P20 (als Beispiel) sind im DC-Betrieb bei 200V immerhin fast 2A. Ich brache ja nur ca. 500mA@>175V und in meiner Unwissenheit dachte ich das ist überdimensioniert genug. Vom Spirito-Effekt hatte ich bis jetzt noch nichts gehört. Aber ich denke der ist im Datenblatt auch nicht berücksichtigt(Habs mal angehängt)? Wenn ich dieses FET jetzt mal mit Anderen vergleiche, wo der Spirito-Effekt im SOA-Diagramm berücksichtigt ist, würde ich zu dem Schluss kommen, dass er zu klein ist. Habe mich hier einfach blind auf das Diagramm verlassen. Wenn jetzt hier die Empfehlung ist bei Vds so ca. um den Faktor 3 überzudimensionieren, dann werde ich das tun. Kostentechnisch macht es wahrscheinlich nicht viel Unterschied und Boardspace ist auch nicht ganz so kritsch. Danke für denn Hinweis, den ich ja bei MiWi gepflegt ignoriert habe, weil ich dachte ich hätte den SOA berücksichtigt. Liebe Grüße
Christian D. schrieb: > > Den SOA habe ich mir natürlich angesehen. Beim FQD7P20 (als Beispiel) > sind im DC-Betrieb bei 200V immerhin fast 2A. Ich brache ja nur ca. > 500mA@>175V und in meiner Unwissenheit dachte ich das ist > überdimensioniert genug. Wie gesagt, Du wirst Deine Erfahrungen machen. > > Vom Spirito-Effekt hatte ich bis jetzt noch nichts gehört. Aber ich > denke der ist im Datenblatt auch nicht berücksichtigt(Habs mal > angehängt)? Najaaaaa. Nur beim Zucker oder beim Fett wird gesagt das das nicht im Futter drinnen ist.... aber auch dann - Hände weg davon, dann ist was anderes drinnen. iaW: Wenn bei einem FET im Datenblatt steht "fast switching" oder Low CRss oder sonstige Dinge, die darauf hindeuten das der flott ist dann kann man recht sicher davon ausgehen das der nix zum Linearbetrieb taugt, also wozu das im Datenblatt angeben? Der Hersteller will ja sagen wodurch sich der FET von den anderen 95000 mit gleichen Eckdaten unterscheidet und Linearbetrieb ist - wenn man den Leuten glauben soll - eh am Aussterben. Irgendwelche Leute haben herausgefunden das bestimmte FETs trotzdem ganz brauchbar sind und daher sind in fast allen elektronischen Lasten defakto immer die gleichen FETs drinnen.. Naja,
Bitte melde dich an um einen Beitrag zu schreiben. Anmeldung ist kostenlos und dauert nur eine Minute.
Bestehender Account
Schon ein Account bei Google/GoogleMail? Keine Anmeldung erforderlich!
Mit Google-Account einloggen
Mit Google-Account einloggen
Noch kein Account? Hier anmelden.








