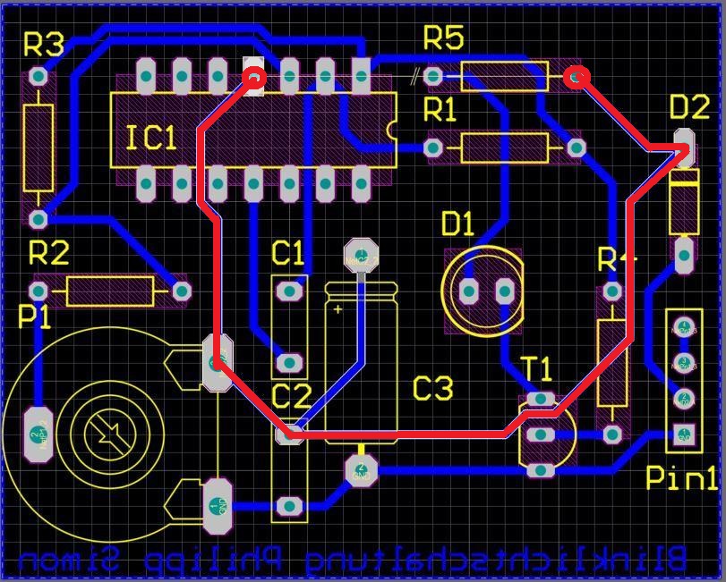
Ich gerade Altium (18.1.7) kennen: Vor ein paar Tagen ist mir in einem fertigen Layout etwas aufgefallen, das ich nicht so ganz "verwerten" kann. Es sieht aus wie ein sogenanntes Gummiband, allerdings ist es zu 99% kein solches. Es befindet sich zwischen Pin 4 des IC's und Pin 1 vom R5. Die Verbindung zwischen den zwei Pins besteht zwar, dennoch will das Ding nicht verschwinden. Was ist es? Was will es mir sagen, und wie bekomm ich das weg? Vielen Dank :-)
woran erkennst du, dass die nicht verbunden sind? Und was bedeutet DRC.unrouted nets ...? Ist das ein Befehl? So weit bin ich noch nicht...
Ich Nicht schrieb: > Sind die THT-Pads plated? sollten sie sein, wenn du wo wie ich darunter verstehst, dass sie eine Kontaktfläche bilden.
Frank S. schrieb: > Die beiden Pins sollten verbunden sein, sind sie aber nicht. Sind sie wohl (siehe rote Linie)!
Philipp S. schrieb: > woran erkennst du, dass die nicht verbunden sind? Und was bedeutet > DRC.unrouted nets ...? Ist das ein Befehl? So weit bin ich noch nicht... Mit dieser Linie und der dargestellten Unterbrechung signalisiert Altium dir, daß da eine Verbindung fehlt. Es kann sein, daß ein Pad nicht geplated ist (was in diesem Fall aber keine Rolle spielen sollte), es kann aber auch sein, daß nicht alle Trackelemente zu diesem Netz gehören. Markiere mal ein Trackelement, drücke die Tab-Taste und schau, ob alle Trackelemente markiert sind. Oder: Drücke F11 und klicke einen Track an (Find similiar objects) und laß dir alles mit demselben Netz anzeigen.
hab' einer der Verbindungen angeklickt, die Tab-Taste gedrückt, und bin leider wieder zu dem Ergebnis gekommen, dass die Pins verbunden zu sein scheinen. Das ist es ja gerade. Ich habe schon mehrfach versucht herauszufinden, ob die Pins verbunden sind, und ja das sind sie scheinbar. Mich würde halt interessieren. Was das gummibandähnliche Ding da mir sagen will, und wie ich es weg bekomme...
Philipp S. schrieb: > hab' einer der Verbindungen angeklickt, die Tab-Taste gedrückt, > und bin > leider wieder zu dem Ergebnis gekommen, dass die Pins verbunden zu sein > scheinen. > > Das ist es ja gerade. Ich habe schon mehrfach versucht herauszufinden, > ob die Pins verbunden sind, und ja das sind sie scheinbar. Mich würde > halt interessieren. Was das gummibandähnliche Ding da mir sagen will, > und wie ich es weg bekomme... Das Ding sagt Dir, dass sie nicht verbunden sind. Ob nun berechtigt oder nicht. Verlege die Traces einfch noch einml komplett neu.
Das Gummiband ist ein Design Rule Violation Marker. Ausblenden dessen geht mit der Tastenkombination T und dann M. Das Entspricht dem Menü Tool und dann Remove Error Markers oder so ähnlich. Danach die Kombination T, D und anschließend R (Tools, Design Rule Check, Run) um einen neuen Design Rule Check auszuführen. Wenn der Marker dann wieder da ist, ist dort entweder tatsächlich was nicht verbunden, oder einer der vielen Bugs in Altium.
Ergänzung: Erzeugt wird das "Gummiband" vom Design Rule "Unrouted Net". Die Rules findet man unter dem Menü "Design" und dann "Rules".
Gerade die Unrouted-Net-Rule sollte man so lassen wie sie ist. Vor allem wenn man noch neu ist.
Ansonsten kannst du deine Datei auch gerne mal hochladen. Dann können wir uns ansehen was da schief läuft.
Mal was anderes: dein Schematic verbindet Pin 5 deines OPVs mit gar nichts. Fehlt da nicht was? Drücke mal d, i (Design, Import Changes from Schematic oder so) und schaue, ob Altium Unterschiede zwischen Schaltplan und Layout findet.
Also Danke vielmals für alle Hilfen! Ich bin inzwischen drauf gekommen, dass bestimmte Verbindungen (allerdings nicht jene von der wir die ganze Zeit geredet haben) fehlen. Diese werden komischerweise nicht als fehlend angezeigt... Ich muss das Gesamte Layout nochmals überarbeiten, aber mit eurer Hilfe hab ich schon wieder was gelernt, das mir hoffentlich noch oft helfen wird! Ich wünschte ich könnte mich für die vielen Ratschläge, Hilfen etc. die ich in diesem Forum schon erhalten habe revanchieren. Doch leider stehe ich noch am Anfang meiner Ausbildung (HTL für Elektronik und technische Informatik) und kann daher noch recht wenig zu den, für mich noch recht hoch gesteckten Fragen, beitragen... Danke vielmals!
Du hast folgendes gemacht: Wetten? Du hast das geroutet und dann einen DRC ausgeführt. (Tools - Design Rules Check) Dann hast du diesen Fehler bekommen und ihn mittels Leiterzug behoben. Der bleibt jetzt aber noch solange angezeigt bis du entweder die Error marker löschst oder einen neuen Design rule check ausführst.
Philipp S. schrieb: > Ich muss das Gesamte Layout nochmals überarbeiten, aber mit eurer Hilfe > hab ich schon wieder was gelernt, das mir hoffentlich noch oft helfen > wird! Das ganze Layout ist eh ziemlich suboptimal bezüglich der Bauteileanordnung und Leiterbahnführung.
Ja, das stimmt. Ich hab mir mal erlaubt anzumerken, was ich ändern würde. 1.: Trau dich ruhig, mit rechten Winkeln zu routen. Der ganze Voodookram mit Reflexionen usw. ist Blödsinn, hält sich aber hartnäckig. Fertigungsschwierigkeiten treten auch erst um unteren Ende der Fertigbarkeitsgrenzen auf, die erreichst du hier bei weitem nicht. Die Leiterbahnknicke änderst du in Altium mit Shift+Leertaste. Mit Strg+R änderst du das Routingverhalten (Hindernisse zur Seite rempeln, Hindernisse drüberrouten, an vorhandenen Hindernissen anhalten, ...) Ich empfehle dir sehr, möglichst oft in die Doku von Altium zu schauen. Die ist recht gut. 2.: Ich versuche ein Layout möglichst so zu routen, daß ich dem Leiterbahnverlauf gut verfolgen kann. Das erreicht man zu einem großen Teil schon, wenn man mit möglichst wenigen Knicken auskommt. Da kann man dein Layout noch ordentlich verbessern. Ansonsten könnte man C1 noch etwas näher zum Mikrocontroller rücken, aber so wild ist das nicht. Zumindest hier nicht.
Wühlhase schrieb: > Ansonsten könnte man C1 noch etwas näher zum Mikrocontroller rücken, Der Mikrocontroller ist ein LM324, folglich ein OPV.
Da liegt nicht zufälligerweise ein Air-Wire und ein Kurzschlussfehler grafisch übereinander? Der Klassiker wäre, wenn jemand R5 im Schaltplan gedreht hätte (Pins 1 und 2 dann getauscht). Zieh' doch mal R5 im Layout ein wenig nach oben, dann kann man die Striche besser unterscheiden, falls da mehrere übereinander liegen.
Also, das Layout habe ich nun von Grund auf neu gemacht. Ich hoffe es ist vom Grundprinzip her nicht noch schlechter als das vorige, zumindest konnte ich hier ohne Probleme alle Verbindungen herstellen. Zu den rechten Winkeln: ich selber versteh's leider auch nicht so ganz, nur besteht unser Lehrer drauf, dass keine rechten Winkel bei den Leiterbahnen vorkommen. Warum, hat er nie erklärt. Es steht auch in den Unterlagen die wir bekommen haben nicht drin. Aber halb so wild. Alle Layouts die ich schicke sind übrigens komplett von Hand erstellt. Dies nur zur Info, falls jemand annehmen sollte, dass die automatisch geroutet wurden. Danke :-)
Im Grunde genommen sind rechte Winkel einzig ein ästhetisches Problem (1). Außerdem lassen sich 90° Winkel sowieso nie ganz vermeiden, erstens hat man sie immer an Pads (Esseiden man nutzt nur Oblong oder 8-Eckige), zweitens entstehen sie Zwangsläufig bei Leiterbahn Abzweigungen. Anders ist das bei Winkeln kleiner 90°. Dort ist es so, daß beim Ätzen der Platinen an diesen Stellen eine übermäßige Unterätzung stattfindet. In der Industriellen Fertigung ist das nicht ganz so problematisch wie in der Hobbyküche, denn dort kann man, in gewissen, technologisch bedingten, Grenzen, gegensteuern. Ganz pauschal kann man sagen, daß Platinen, die nahezu ausschließlich aus mit 90° gerouteten Leiterzügen bestehen, eine Art Retro sind. Die ersten Autorouter haben solche Layouts produziert, auch waren sie eine zeitlang State of the Art, wie man so schön sagt (Weil man damit zeigen konnte: Das Layout ist maschinell erstellt und nicht von Hand mit Tusche gezeichnet). Mittlerweile beherrschen Layouttools gut Winkel mit 45° und sogar komplett Rund ist möglich (Allerdings aufwändig und nur selten wirklich notwendig, also wieder ein ästhetisches Ding). Auch werden Leiterbilder schon lange nicht mehr mit "Abreibebildern" erstellt. Bei Hochfrequenzschaltungen hat man an 90° Winkeln höhere Reflexionen als an 45°. Man muss aber bedenken, daß es 2 90° Winkel zwangsläufig bei einem Via gibt. Aus diesem Grund sollte man entsprechende Leitungen, unter anderem, auch mit so wenig wie möglichen Vias ausrüsten. Bei deinem Layout spielt das jedoch keine Rolle. Hier ist es reine Ästhetik.
Bitte melde dich an um einen Beitrag zu schreiben. Anmeldung ist kostenlos und dauert nur eine Minute.
Bestehender Account
Schon ein Account bei Google/GoogleMail? Keine Anmeldung erforderlich!
Mit Google-Account einloggen
Mit Google-Account einloggen
Noch kein Account? Hier anmelden.






