Hallo in die Runde, aktuell suche ich nach einer eleganten Lösung für folgendes Problem: Auf meiner Platine muss ein digitaler Eingang her, der low aktiv und zugleich kompatibel mit 24V Signalen und 5V TTL ist. Aktuell habe ich dafür einen 5V Eingang mit Pullup, sowie Serienwiderstand mit Dioden nach 5V und von GND zu Signal. Legt man nun ein 24V Signal an, wird die logische 0 zwar erkannt, aber es greift eben immer der Überspannungsschutz. Hat jemand eine Idee bzw. einen Ansatz? Vielen Dank für eure Mühe! Gruß, Tony
Eine Schottky in Reihe. Wenn plus anliegt ist die zu, egal ob 3 oder 30V Wenn minus anliegt zieht das den Pullup runter.
Jens M. schrieb: > Eine Schottky in Reihe. Danke für deine Antwort. Die Schottky in Reihe zu was? Ich hab aktuell einen Schaltungsausschnitt gesehen, da wurde der Pullup an nicht an 5V sondern an 24V gehangen und zwischen 24V und Pullup hang eine Schottky Diode. Da erschließt sich mir nur noch nicht, welche Funktionsweise dahinter steckt.
Zum eingang. Du musst ja verhindern das die 24V auf den 5V-Eingang ankommen.
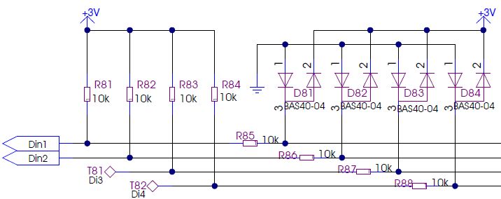
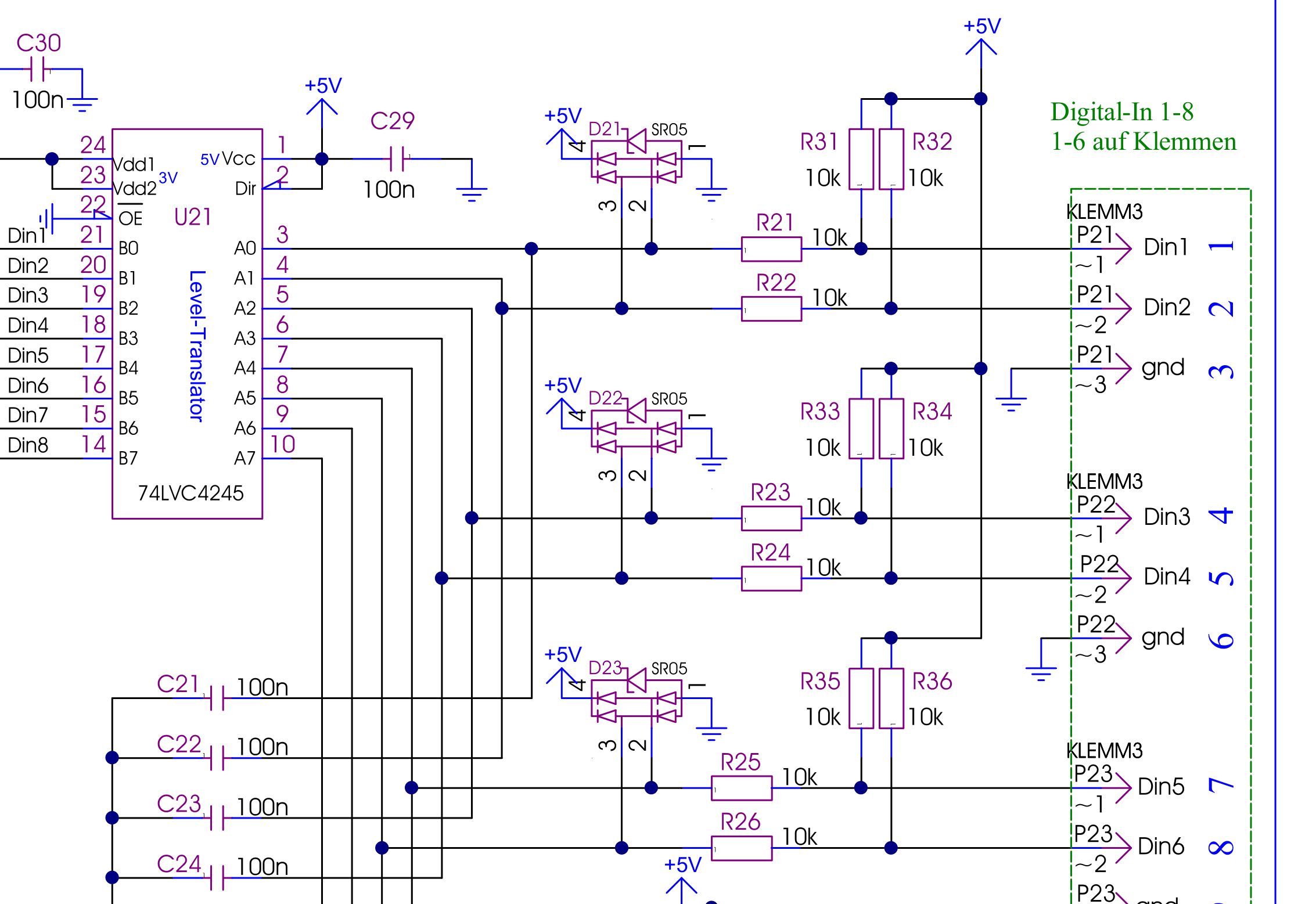
Hallo, > Tony S. schrieb: > aktuell suche ich nach einer eleganten Lösung für folgendes Problem: Auf > meiner Platine muss ein digitaler Eingang her, der low aktiv und > zugleich kompatibel mit 24V Signalen und 5V TTL ist. Schau mal den ersten Schaltungauszüg im Anhang. Da ist die max. Eingangsspannung im Prinzip durch die max. Verlustleistung der Widerstände begrenzt (sollte mind. Bauform 1206 sein). Statt der speziellen Schutzdioden kann man den Überspannungsschutz auch mit einfachen Schottkydioden (BAS40-4 oder ähnlich) machen. > Aktuell habe ich dafür einen 5V Eingang mit Pullup, sowie > Serienwiderstand mit Dioden nach 5V und von GND zu Signal. Also so wie vorgeschlagen? > Legt man nun ein 24V Signal an, wird die logische 0 zwar erkannt, > aber es greift eben immer der Überspannungsschutz. Ja und? Dafür ist er da. > Hat jemand eine Idee bzw. einen Ansatz? Vielen Dank für eure Mühe! Ein kleines Problem ist der Low-Pegel. Bei einem 24V-Eingang sollte dieser nicht zu niedrig liegen, so dass dieser auch noch sicher erreicht wird, falls vor dem Eingang eine Si-Entkopplungsdiode oder ein Wired-AND bzw. Wired-OR geschaltet wird. Außerdem muß man auch mit paar hundert mV Restspannung an einem Schalttransistor oder Optokoppler rechnen. Deshalb empfehle ich nicht den oben gezeigten 74LVC4245 sondern als komp. Ersatz einen 74LVC2T245 oder ähnlich mit einem garantierten Low-Pegel von 1,5V an Betriebsspannung 5V. Ein MLCC am Eingang, das in Verbindung mit dem Reihenwiderstand einen Tiefpaß bildet, ist auch zu empfehlen (z.B. gut zur Unterdrückung von Spikes). Gruß Öletronika
Da reicht eine Diode und ein Pullup am Eingang. Die Diode zeigt mit der Kathode in Richtung des Eingangsignals.
1 | Eingang Ausgang |
2 | O-----|<|------+------> |
3 | | |
4 | - |
5 | | | |
6 | | | |
7 | - |
8 | | |
9 | + 5 Volt |
Ich denke mal, das Jens das auch so gemeint hat.
Hallo, > Matthias S. schrieb: > Da reicht eine Diode und ein Pullup am Eingang. Für eine sichere und störfreie Umgebung an einer Bastelschaltung kann es evtl. reichen. Aber ESD kann die Diode durchschlagen und beschädigt direkt den dahinter liegenden Port oder IC-Eingang. Gerade kleine Schottkydioden sind da oft nicht so robust und spannungsfest. Für robuste Si-Dioden kann aber die Flußspannung von ca. 0,6V schon grenzwertig sein. Wenn noch eine längere Leitung als "Antenne" angeschlossen, können auch leicht durch EMP erhebliche Spannungen induziert werden. Versehenliche Falschpolung am Eingang leitet die neg. Spannung auch direkt auf den Port oder IC-Eingang. Für wirklich zuverlässig halte ich so ein Konzept nicht. Gruß Öletronika > Die Diode zeigt mit der > Kathode in Richtung des Eingangsignals. > > Eingang Ausgang > O-----|<|------+------> > | > - > | | > | | > - > | > + 5 Volt
Bitte melde dich an um einen Beitrag zu schreiben. Anmeldung ist kostenlos und dauert nur eine Minute.
Bestehender Account
Schon ein Account bei Google/GoogleMail? Keine Anmeldung erforderlich!
Mit Google-Account einloggen
Mit Google-Account einloggen
Noch kein Account? Hier anmelden.

