Hallo, ich bräuchte für eine low-power Batterieanwendung eine Spannungsmessung. Mich interessiert nun wie man den Verbrauch der angehängten Schaltung errechnen kann? Also im Modus so das Q7 offen ist. (ist ein ausschnitt des TrigBoard) Kann mir da jemand weiter helfen?
Bis auf den vernachlässigbaren Leckstrom der MOSFETs fließt kein Strom.
Im abgeschalteten Zustand fließen durch Q6 und Q7 nur Restströme (Größenordung 1µA oder weniger, abhängig von Typ, Spannung, Temperatur...). Maximalwerte dazu findest du für bestimmte Bedingungen im Datenblatt.
Wenn Q7 offen ist (wenn Du nichtleitend meinst), dann ist Q6 auch offen, also fließt nirgends Strom (auser Restströme). Wenn Q7, und damit Q6, geschlossen sind, dann liegen an den Rs die volle Spannung an. Also VBAT an R20+R21, und an R19, und R18 wird durch die 3V3 gespeist. Damit solltest Du ja ausrechnen können, was die dann von den Betriebsspannungen zieht.
Wenn Q7 sperrt, sperrt ja dann logischerweise Q6 (wird nicht angesteuert). Über allen Widerständen liegt dann logischerweise 0 Volt an, es fliesst kein Strom. Der Sperrstrom über die Fets sollte vernachlässigbar klein sein. Die Gatewiderstände verbraten nur bei aktiviertem Spannungsteiler Energie. Wenn das zu vernachläsdigen ist (kurze Einschaltdauer) kannst du alles so lassen. Ansonsten die Gatewiderstände auf 100k oder 1M erhöhen, die sind ja nur für definiertes "Aus" da.
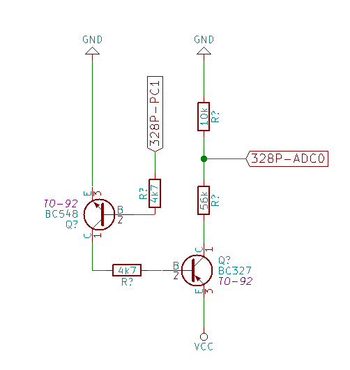
Ich habe sowas ähnliches mit dem 328P und zwei Transistoren am laufen, mein Atmel läuft mit 3.3V und die Batterie hat so 5-7V. Erst wenn ich PC1 auf HIGH setze, ist der Spannungsteiler aktiv, sonst ist er abgeschaltet und verbraucht keinen Strom
Hallo, ok ja "Größenordung 1µA" wäre ok. Ansonsten gäbe es ja noch die Möglichkeit den Spannungsteiler hochomiger zu machen, aber da wäre ich gleich bei >100µA. Die andere Möglichkeit ist vermutlich besser und eventuell genauer, wenn die Batterie bei der Messung mehr belastet wird
Es sieht ja so aus, als dass die Messung ein µC macht. Wenn der es unterstützt (z.B. der Tinyx5 tut es): nimm VCC als VREF und messe die interne Referenzspannung von 1.1V. So wie VBATT sinkt, wird der Messwert dann immer größer. Das dürfte zwar eine nichtlineare Kennlinie geben, aber wenn du nicht aufs mV genau den Wert ausgeben willst und nur eine Tiefentladung verhindern willst, ist das eine sehr einfache Methode ohne HW-Aufwand. Damit sparst du dir jegliche externe Beschaltung sowie Pinverbrauch, musst aber für den realen Spannungswert etwas komplizierter rechnen.
Jonas G. (9k81g4n3y) hängte an:
schema.png
Wo lernt man denn diese seltsame Art von Schaltplänen, wo Masse oben,
und + unten ist? Da bekommt man ja alle möglichen Syndrome im Kopf ...
Bitte melde dich an um einen Beitrag zu schreiben. Anmeldung ist kostenlos und dauert nur eine Minute.
Bestehender Account
Schon ein Account bei Google/GoogleMail? Keine Anmeldung erforderlich!
Mit Google-Account einloggen
Mit Google-Account einloggen
Noch kein Account? Hier anmelden.

