Liebes Forum, auf einer neuen Platine setze ich einen MAX5033 (Buck-Converter) zur Erzeugung von Vcc=5V bei einer Eingangsspannung von 24-48VDC ein. Desweiteren befindet sich auf der Platine ein Recom R2SE-0505-R DC/DC Wandler zur Isolierung einer RS485 Schnittstelle. Nun frage ich mich gerade, ob man hinter dem 5V=>5V Wandler oder gar hinter beiden Wandlern noch zusätzlich einen 5V Spannungsregler einsetzen sollte. Im Datenblatt des Max5033 finde ich dazu keine Empfehlung. Drauf gekommen bin ich nur, weil es die 5V Wandler als "reguliert" und "unreguliert" gibt... Hat sich damit schon mal jemand beschäftigt? Hat es Vorteile, einen Linearregler hinter einen Buck-Converter zu setzen? Bin dankbar für jeden sachdienlichen Hinweis ;) Danke, Matthis
Einen 5V-Spannungsregler kannst Du nicht hinter einem DC/DC-Wandler mit 5V-Ausgang betreiben, denn dann ist des Spannungsreglers Eingangsspannung zu gering.
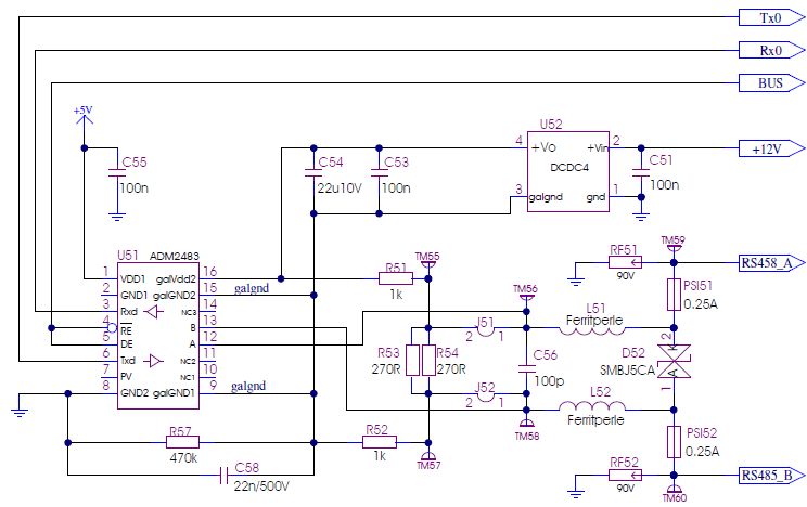
Hallo, > Fischbrötchen schrieb: > Desweiteren befindet sich auf der Platine ein Recom R2SE-0505-R DC/DC > Wandler zur Isolierung einer RS485 Schnittstelle. > Nun frage ich mich gerade, ob man hinter dem 5V=>5V Wandler oder gar > hinter beiden Wandlern noch zusätzlich einen 5V Spannungsregler > einsetzen sollte. Nein, das ist überflüssig. > Im Datenblatt des Max5033 finde ich dazu keine Empfehlung. Drauf > gekommen bin ich nur, weil es die 5V Wandler als "reguliert" und > "unreguliert" gibt... Ja unreguliert heißt, das die Ausgangspannung etwas lastabhängig ist. Typisch wird der DCDC-Wandler ca. 5,2...5,4V ausgeben. Das liegt üblicherweise innerhalb der Toleranz der RS485 Treiber (z.B. max. 6V). > Bin dankbar für jeden sachdienlichen Hinweis ;) Im Anhang findest einen Schaltungsvorschlag für galv. getrennte RS485 mit Terminierung und diversen Schutzbeschaltungen. Beachte, das dieser nur für eher niedrige Baudraten bis ca. 300kBaud passt. Gruß Öletronika
Vielen Dank für eure Antworten. Habt mir sehr geholfen!
> Im Anhang findest einen Schaltungsvorschlag für galv. getrennte RS485
Hui - bei der Schaltung wurde aber wirklich an alles gedacht.
PS151 und PS152 - sind das Polyswitches? Welche Aufgabe haben die da?
ESD Schutz vielleicht? Aber sind sie dafür schnell genug?
Fischbrötchen schrieb: > ESD Schutz vielleicht? Und wie sollte der damit funktionieren. ESD Schutz bestimmt nicht. Wenn die SMBJ5CA eine Differenzspannung über 6V auf der Leitung sieht, schießt sie die schnellere der beiden (PS151 oder PS152) weg. Die Schaltung ist IMHO etwas "eigenwillig", weil zwei Sicherungen in Serie liegen (wenn die 250mA in den ADM2483 fließen, ist sowieso alles zu spät und über R53/R54 fließen erst ab 34V mehr als 250mA).
Hallo, > Fischbrötchen schrieb: > Hui - bei der Schaltung wurde aber wirklich an alles gedacht. Ja, die ist auch für industrielles Umfeld, für lange Leitungen bis über 800m und Anwendungen Tropen mit häufigen Gewittern. > PS151 und PS152 - sind das Polyswitches? Welche Aufgabe haben die da? Ja. Ist hauptsächlich als Deppenschutz gedacht, wenn Leute versehentlich falsche Leitungen an A und B klemmen. So was passier schon mal, wenn Sensoren mit der industrieüblichen 24V DC Versorgung arbeiten und in benachbarten Bereichen oder Klemmen 24V anliegen. Das kann bei der Verdrahtung schnell mal was schief gehen und dann liegen beim ersten Einschalten volle 24V auf den RS485-Leitungen. > ESD Schutz vielleicht? Aber sind sie dafür schnell genug? Nö, die müssen nur auslösen, bevor die Suppressordiode D52 sich "selber auslötet". Dass da 2 Polyswitsche sind, müßte nicht unbedingt so sein. Aber da dicht bei den Klemmen auch die Jumperstifte für die BUS-Terminierung herausragen (J51, J52) kann man auch noch damit rechnen, dass jemand mit einer Leitung (Masse oder 24V) da anstößt und dann wäre auf der Seite der Polyswitch unwirksam. Gruß Öletronika
Fischbrötchen schrieb: > Desweiteren befindet sich auf der Platine ein Recom R2SE-0505-R DC/DC > Wandler zur Isolierung einer RS485 Schnittstelle. Hab auf der Recom-Seite nur folgende gefunden: R1SE-0505-R (1W Typ) R2S-0505-R (2W Typ) Ich vermute mal, daß für den isoliert versorgten Teil der Schnittstelle der 1W-Typ reicht, und es daher um den R1SE-0505-R geht. > Nun frage ich mich gerade, ob man hinter dem 5V=>5V Wandler oder gar > hinter beiden Wandlern noch zusätzlich einen 5V Spannungsregler > einsetzen sollte. Ein 5V Linearregler hinter dem 5V->5V DC/DC-Wandler wird - wie bereits erwähnt wurde - nix, da dem dort der Spannungsüberschuß zum Regeln fehlt. Üblicherweise ist das auch nicht nötig, man sollte aber das Verhalten des DC/DC-Wandlers laut Datenblatt beachten: https://www.recom-power.com/pdf/Econoline/R1SE.pdf Auf der ersten Seite unten ist das Toleranzfeld der Ausgangsspannung bei 10%-100% Last angegeben. Schlimmstenfalls liefert der Wandler bei 10% Last +10% Ausgangsspannung, also 5,5V typischerweise +5% also 5,25V. Auf der 2. Seite gibts rechts oben aber noch ein Diagramm, das die lastabhängige Abweichung vom Nominalwert der Ausgangsspannung angibt. Für 10% Last ergibt sich dort der +5% Wert, den auch das erste Diagramm auf der typischen Kurve hergibt. Im Leerlauf (0% Last) liefert der Wandler aber rund +17% Abweichung. Das wären typisch 5,85V Ausgangsspannung. Wenn man jetzt auch noch den Maximalwert hernimmt (mit +5% Voltege set Accuracy), dann landet man im Leerlauf bei maximal 6,14V Ausgangsspannung. Lange Rede - kurzer Sinn: Bitte berücksichtige, ob dein RS-485-Treiber genügend Mindestlast aufnimmt, oder ob der und die angeschlossenen Empfänger mit der erhöhten Spannung leben können. Ansonsten muß man ggf. für eine Grundlast sorgen und z.B. 'ne LED mit passendem Vorwiderstand anschließen.
Hallo, > Thosch schrieb: > R1SE-0505-R (1W Typ) > R2S-0505-R (2W Typ) > Ich vermute mal, daß für den isoliert versorgten Teil der > Schnittstelle der 1W-Typ reicht, und es daher um den R1SE-0505-R geht. Das sehe ich auch so. Der 2W-Typ wäre übertrieben und wegen der vergleichsweise geringeren Last wäre die Spannung auch noch höher. > also 5,5V typischerweise +5% also 5,25V. Ich messe immer ca. 5,20V bis max ca. 5,40V mit 1W-DCDC-Wandlern von Recom mit AD248x oder ISO308x als RS485-Treiber. Gruß Öletronika
Bitte melde dich an um einen Beitrag zu schreiben. Anmeldung ist kostenlos und dauert nur eine Minute.
Bestehender Account
Schon ein Account bei Google/GoogleMail? Keine Anmeldung erforderlich!
Mit Google-Account einloggen
Mit Google-Account einloggen
Noch kein Account? Hier anmelden.
