Ich würde gern mehrere PT1000 über einen Multiplexer auswerten.
Die 2 Multiplexer sollen den Innenwiderstand des Multiplexers
kompensieren.
Taugt die angehängte Schaltung dafür ?
PS: Ja, 100n fehlen noch an einigen Spannungszuleitungen,
hab ich vergessen einzuzeichnen
Ray M. schrieb: > Ich würde gern mehrere PT1000 über einen Multiplexer auswerten. Ich würde die PTs mit Vierdrahtanschluss und mit vier Multiplexern verdrahten. Dann spielt der untersciedliche Widerstand der Multi- plexer keine Rolle mehr.
Harald W. schrieb: > Ray M. schrieb: > >> Ich würde gern mehrere PT1000 über einen Multiplexer auswerten. > > Ich würde die PTs mit Vierdrahtanschluss und mit vier Multiplexern > verdrahten. Dann spielt der untersciedliche Widerstand der Multi- > plexer keine Rolle mehr. Ja, stimmt ... das war aber gernicht meine Frage ;)
Ray M. schrieb: > Taugt die angehängte Schaltung dafür ? Nein. Mehr willst du ja nicht wissen. Georg
georg schrieb: > Ray M. schrieb: >> Taugt die angehängte Schaltung dafür ? > > Nein. Mehr willst du ja nicht wissen. > > Georg plonk
Überschlage mal: 1. Wie genau musst du den Widerstand der PT 1000 messen wenn du deine geforderte Genauigkeit bzgl der Temperatur (die du natürlich nicht genannt hast) erreichen willst. 2. Wie genau (und vor allem wie stabil in Bezug auf Temperatur, etc. ist der Widerstand der Multiplexer. Hinweis: Du kannst nicht davon ausgehen daß die zwei Multiplexer sich identisch verhalten. Mit Glück verhalten sie sich ähnlich.
RTDIN+ RTDIN- sind die Messeingänge und sollten über je einen MUX angeschlossen werden, Force+ und Force- die Stromanregung, ebenfalls über Mux anschließen. Dürfte allerdings recht langsam werden (ca. 60ms/Messung), aber wenn der Temperaturgradient passt, dann iss gut. In der angegebenen Schaltung hängt der Sensor in Luft, bzw. mit 15k an 5V. Der Sinn will sich mir nicht erschließen. Evtl. bessere Multiplexer nehmen, der 4067 ist ansonsten nahezu völlig ohne Schutzbeschaltung, dafür preiswert. MUX509 ist sehr gut, aber teuer. Und für jeden PT1000 einen Max31865 ?
Der Andere schrieb: > Überschlage mal: > 1. Wie genau musst du den Widerstand der PT 1000 messen wenn du deine > geforderte Genauigkeit bzgl der Temperatur (die du natürlich nicht > genannt hast) erreichen willst. 1 bis 2 Grad genau wär schön und ausreichend
Hast du das schon mal Probeweiser aufgebaut? ich müsste eventuell bald etwas ähnliches ausprobieren. 10 bis 20 PT1000 auswerten und würde gerne nur einen MAX31865 dafür verwenden wollen =)
Schorsch X. schrieb: > RTDIN+ RTDIN- sind die Messeingänge und sollten über je einen MUX > angeschlossen werden, Force+ und Force- die Stromanregung, ebenfalls > über Mux anschließen. Dürfte allerdings recht langsam werden (ca. > 60ms/Messung), aber wenn der Temperaturgradient passt, dann iss gut. > In der angegebenen Schaltung hängt der Sensor in Luft, bzw. mit 15k an > 5V. Der Sinn will sich mir nicht erschließen. Evtl. bessere Multiplexer > nehmen, der 4067 ist ansonsten nahezu völlig ohne Schutzbeschaltung, > dafür preiswert. MUX509 ist sehr gut, aber teuer. Und für jeden PT1000 > einen Max31865 ? Ich hab einen PT1000 am MAX und das funktioniert super, nun war die Idee halt einfach Multiplexer vor und gut ist. Aber ich werde da wohl nochmal drüber nachdenken und den Entwurf hier einfach mal wegschmeißen ;)
Ray M. schrieb: > Ja, stimmt ... das war aber gernicht meine Frage ;) Gut, dann die Antwort: Die Schaltung taugt nichts. Verbesserungsmöglichkeiten interessieren Dich ja anscheinend nicht.
Uwe schrieb: > Hast du das schon mal Probeweiser aufgebaut? ich müsste eventuell bald > etwas ähnliches ausprobieren. 10 bis 20 PT1000 auswerten und würde gerne > nur einen MAX31865 dafür verwenden wollen =) genau das wollte ich auch, der schaltungsaufwand und die kosten für je einen max pro sensor ist mir aktuell einfach zu hoch ... ich habe die 2leiter schaltung aus dem datenblatt für pt100 und pt1000 getestet, weil ich nicht 3 oder 4 klemmen pro sensor auf meine platine haben will ... funktioniert super ... nu will ich halt noch multiplexen und da hänge ich aktuell ;(
Harald W. schrieb: > Ray M. schrieb: > >> Ja, stimmt ... das war aber gernicht meine Frage ;) > > Gut, dann die Antwort: Die Schaltung taugt nichts. > Verbesserungsmöglichkeiten interessieren Dich ja anscheinend nicht. mach halt einen wenn du dir schon die zeit nimms hier zu schreiben ;) meine grundidee war erstmal eine konstantstromquelle für die pt1000, dass ganze über multiplexer an einen max ...
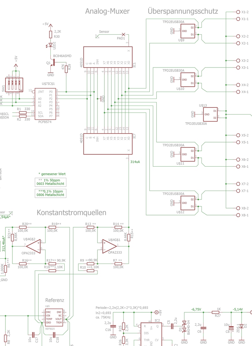
Ray M. schrieb: > Taugt die angehängte Schaltung dafür ? Den AD-Wandler kann ich nicht bewerten. Taugt der Muxer, ja. Habe ich schon seit über 12 Jahren bei mir im Einsatz. Zuletzt habe ich die Schaltung, jedoch mit 8 Kanälen, vor ca. 9 Jahren mit einer guten Konstantstromquelle und einem INA333 ausgestattet. Ich würde statt der +5 V eine Konstantstromquelle einsetzen. Bei einer Konstantstromquelle ist der Kanalwiderstand von U5, über den der Strom für den PT1000 fließt, ohne Bedeutung. Der Kanalwiderstand von U6 kommt auch nicht zum Tragen, da hier ebenfalls kein Strom fließt. Allenfalls beim Umschalten der Kanäle kann es u.U. zu einem kurzen Impuls kommen. Den muß man beim Timing berücksichtigen. Der AD-Wandler braucht ja auch seine Zeit. Die kann man nutzen. Ich habe mal einen Auszug der Schaltung angehangen. Für die Konstantstromquellen setze ich eine gute Referenzspannungsquelle ein. Bei mir nutze ich zwei identische Konstantstromquellen. Das hängt mit dem INA333 zusammen. Hier speise ich einen 1000 Ohm Widerstand mit 0,1% Toleranz in den einen Pfad und der andere Pfad ist der jeweile PT1000, jeweils mit selbigen Konstantstrom. Zusätzlich habe ich noch eine virtuelle Masse verwendet. Dies habe ich weitgehend ausgeblendet um nicht unnötig zu verwirren. Zur Kontrolle habe ich mir einen PT1000 Meßumformer für ca. 30€ gegönnt um meine Messungen überprüfen zu können. Meine PT1000 sind von Typ Klasse B F0,3. Die gemessene Streuung liegt bei kleiner 0,5°C, eher bei 0,2°C ... 0,3°C. Der Aufwand für die Konstantstromquellen, die Referenzspannung und dem INA333 ist schon nicht ganz ohne. Bei einer ratiometrischen Messung entfällt dies. mfg Klaus
Ray M. schrieb: > Harald W. schrieb: >> Ray M. schrieb: >> >>> Ja, stimmt ... das war aber gernicht meine Frage ;) >> >> Gut, dann die Antwort: Die Schaltung taugt nichts. >> Verbesserungsmöglichkeiten interessieren Dich ja anscheinend nicht. > > mach halt einen wenn du dir schon die zeit nimms hier zu schreiben ;) Das habe ich, aber Du willst ja nur eine Antwort auf Deine Frage. Darum nochmal: Die angehängte Schaltung taugt nichts.
Harald W. schrieb: > Ray M. schrieb: >> Harald W. schrieb: >>> Ray M. schrieb: >>> >>>> Ja, stimmt ... das war aber gernicht meine Frage ;) >>> >>> Gut, dann die Antwort: Die Schaltung taugt nichts. >>> Verbesserungsmöglichkeiten interessieren Dich ja anscheinend nicht. >> >> mach halt einen wenn du dir schon die zeit nimms hier zu schreiben ;) > > Das habe ich, aber Du willst ja nur eine Antwort auf Deine Frage. > Darum nochmal: Die angehängte Schaltung taugt nichts. plonk
Klaus R. schrieb: > Ray M. schrieb: >> Taugt die angehängte Schaltung dafür ? > > Den AD-Wandler kann ich nicht bewerten. der ist halt genau für messungen mit pt100/1000 gemacht ;) > Taugt der Muxer, ja. Habe ich schon seit über 12 Jahren bei mir im > Einsatz. Zuletzt habe ich die Schaltung, jedoch mit 8 Kanälen, vor ca. 9 > Jahren mit einer guten Konstantstromquelle und einem INA333 > ausgestattet. [...] > Der Aufwand für die Konstantstromquellen, die Referenzspannung und dem > INA333 ist schon nicht ganz ohne. Bei einer ratiometrischen Messung > entfällt dies. > mfg Klaus super danke ... da kann ich mich mal durchwühlen ich versuch das mal auf ratiometrische messung umzubauen
Ray M. schrieb: > ich versuch das mal auf ratiometrische messung umzubauen Da hat Maxim auch passende Wandler. mfg Klaus
Klaus R. schrieb: > Ray M. schrieb: >> ich versuch das mal auf ratiometrische messung umzubauen > > Da hat Maxim auch passende Wandler. oops, wo nach suche ich da ?
Ray M. schrieb: > Klaus R. schrieb: PS Klaus: Könntest du das Bild bitte etwas größer irgendwo ablegen, so das man was darauf lesen kann ?
Klaus R. schrieb: > PT1000-Muxer-KSQ.jpg Gibt es das Bild auch in lesbar und in einem zu Linienzeichnungen passenden Datenformat (s. Bildformate)
Ray M. schrieb: > 1 bis 2 Grad genau wär schön und ausreichend Dann würde ja auch diese Schaltung ausreichen, wobei ein ATmega328 im TQFP32 auch acht Kanäle verarbeiten könnte: Beitrag "Temperatursensor KTY81 am ATmega328 (Arduino UNO), 1-6 Kanäle" Ein µC mit besserem ADC (>= 12 Bit) bringt auch bessere Auflösung.
Quark schrieb: > Ray M. schrieb: >> 1 bis 2 Grad genau wär schön und ausreichend > > Dann würde ja auch diese Schaltung ausreichen, wobei ein ATmega328 im > TQFP32 auch acht Kanäle verarbeiten könnte: > Beitrag "Temperatursensor KTY81 am ATmega328 (Arduino UNO), 1-6 Kanäle" > Ein µC mit besserem ADC (>= 12 Bit) bringt auch bessere Auflösung. Ja, aber ich finde MAX31685 mit SPI viel eleganter, dann belegen die Sensoren bei mir keine weiteren Ports weil ich einen SPI-Bus aktuell eh schon benutze ...
Quark schrieb: > Dann würde ja auch diese Schaltung ausreichen, wobei ein ATmega328 im > TQFP32 auch acht Kanäle verarbeiten könnte: > Beitrag "Temperatursensor KTY81 am ATmega328 (Arduino UNO), 1-6 Kanäle" > Ein µC mit besserem ADC (>= 12 Bit) bringt auch bessere Auflösung. Die Idee ist natürlich nicht schlecht aber hier bei mir sind überall schon PT1000 eingebaut :/. Das alles umzubauen wäre ein zu großer Aufwand
Uwe schrieb: > Quark schrieb: >> Dann würde ja auch diese Schaltung ausreichen, wobei ein ATmega328 im >> TQFP32 auch acht Kanäle verarbeiten könnte: >> Beitrag "Temperatursensor KTY81 am ATmega328 (Arduino UNO), 1-6 Kanäle" >> Ein µC mit besserem ADC (>= 12 Bit) bringt auch bessere Auflösung. > > Die Idee ist natürlich nicht schlecht aber hier bei mir sind überall > schon PT1000 eingebaut :/. Das alles umzubauen wäre ein zu großer > Aufwand ??? Beitrag "PT1000, einfache Auswertung mit AVR (ATmega328)"
Ray M. schrieb: > Ja, aber ich finde MAX31685 mit SPI viel eleganter, dann belegen > die Sensoren bei mir keine weiteren Ports weil ich einen SPI-Bus > aktuell eh schon benutze ... Die ATmega können auch SPI. Dafür sparst du dir die Multiplexer + Max&Moritz.
Uwe schrieb: > Die Idee ist natürlich nicht schlecht aber hier bei mir sind überall > schon PT1000 eingebaut :/. Das alles umzubauen wäre ein zu großer > Aufwand Die KTY81 sind ja nur eine Möglichkeit. Mit anderer Widerstands/Temperatur-Tabelle werden auch PT1000 ausgewertet.
Quark schrieb: > Ray M. schrieb: >> Ja, aber ich finde MAX31685 mit SPI viel eleganter, dann belegen >> die Sensoren bei mir keine weiteren Ports weil ich einen SPI-Bus >> aktuell eh schon benutze ... > > Die ATmega können auch SPI. Dafür sparst du dir die Multiplexer + > Max&Moritz. sicher, aber ich haben einen arm m4 ;)
Quark schrieb: > Dann würde ja auch diese Schaltung ausreichen, wobei ein ATmega328 im > TQFP32 auch acht Kanäle verarbeiten könnte: > Beitrag "Temperatursensor KTY81 am ATmega328 (Arduino UNO), 1-6 Kanäle" > Ein µC mit besserem ADC (>= 12 Bit) bringt auch bessere Auflösung. Aber bei mehr als 10 oder gar 20 Kanälen hat man dann ein Problem, man bräuchte dann für PT100/PT1000 einen ADC Kanal. Da wäre dann eine Möglichkeit mit einem Multiplexer (o.Ä.) schon praktisch, wenn es denn funktionieren würde.
Ray M. schrieb: >> Das habe ich, aber Du willst ja nur eine Antwort auf Deine Frage. >> Darum nochmal: Die angehängte Schaltung taugt nichts. > > plonk Du solltest am Besten beleidigt mit dem Fuß aufstampfen oder Dich heulend auf dem Boden wälzen.
Andreas S. schrieb: > Ray M. schrieb: >>> Das habe ich, aber Du willst ja nur eine Antwort auf Deine Frage. >>> Darum nochmal: Die angehängte Schaltung taugt nichts. >> >> plonk > > Du solltest am Besten beleidigt mit dem Fuß aufstampfen oder Dich > heulend auf dem Boden wälzen. Wer nix zu sagen hat sollte einfach mal die Fr... halten
Uwe schrieb: > Da wäre dann eine > Möglichkeit mit einem Multiplexer (o.Ä.) schon praktisch, wenn es denn > funktionieren würde. Es ist doch wurscht, ob der Multiplexer im µC oder davor angeordnet ist. Wichtig ist doch nur, eine ratiometrische Messung durchzuführen.
Ich würde an deiner Stelle einfach ein, zwei ADS124S08 (scheint der große Bruder des ADS1248 zu sein) auf die Platine rotzen, noch ein wenig Hühnerfutter zu geben, zwei Mal umrühren, fertig. Ja, die ICs kosten Geld - und davon mehr als dein ursprünglicher Vorschlag. Aber dein Posting klingt nicht so, als würdest du eine sechsstellige Jahresstückzahl produzieren wollen - und als Gegenleistung kriegst du wesentlich bessere Auflösung, und (wenn du dich nicht vollkommen doof anstellst) auch mit einem moderaten Aufbau einen höchstwahrscheinlich deutlich geringeren Fehler inkl. funktionierender Temperaturkompensation - plus eine flotte Abtastrate, womit du auch z. B. 50-/60-Hz-Probleme sicher umgehst. Damit bist du auch mit Zweileitermessung noch gut dabei.
Toni Tester schrieb: > Ich würde an deiner Stelle einfach ein, zwei ADS124S08 (scheint der > große Bruder des ADS1248 zu sein) auf die Platine rotzen, noch ein wenig > Hühnerfutter zu geben, zwei Mal umrühren, fertig. Das Teil werde ich mir mal anschauen, es scheint für ca. 10€ bei Mouser genau mein Problem (und noch eineige mehr) zu lösen. Danke für diesen Tip ...
Nimm doch statt dem MAX einen AD7124-8, mit den 4 IOs kannst du dein MUX Schalten, 2 oder 4 W siehe appnote
dummschwaetzer schrieb: > Nimm doch statt dem MAX einen AD7124-8, mit den 4 IOs kannst du dein MUX > Schalten, 2 oder 4 W siehe appnote Den gibt es nur in LFCSP, nix für meine grobmotorischen Finger ...
Ray M. schrieb: >>>> Das habe ich, aber Du willst ja nur eine Antwort auf Deine Frage. >>>> Darum nochmal: Die angehängte Schaltung taugt nichts. >>> >>> plonk >> >> Du solltest am Besten beleidigt mit dem Fuß aufstampfen oder Dich >> heulend auf dem Boden wälzen. > > Wer nix zu sagen hat sollte einfach mal die Fr... halten Meinst Du, Du bekommst durch Publikumsbeschimpfung bessere Antworten?
Ray M. schrieb: > PS Klaus: Könntest du das Bild bitte etwas größer irgendwo ablegen, > so das man was darauf lesen kann ? Gerne. Ray M. schrieb: > Klaus, was verstehst du unter "einer guten Konstantstromquelle" ? Es genügt schon die von mir verwendete Schaltung mit OPA333. Ein OPV mit Zero-Drift. Die Widerstände sind 1%er mit 50ppm, also etwas besser, aber noch bezahlbar. Wie ich sehe arbeitest Du ja schon mit dem richtigen AD-Wandler, nur nicht ratiometrisch. https://www.maximintegrated.com/en/products/sensors/MAX31865.html https://datasheets.maximintegrated.com/en/ds/MAX31865.pdf Hier wird die ratiometrische Messung mit dem MAX31865 etwas beschrieben. https://www.maximintegrated.com/content/dam/files/design/technical-documents/design-solutions/DS67-Achieve-High-Accuracy-Temperature-Measurement-in-Your-Precision-Designs.pdf mfg klaus
Klaus R. schrieb: > PT1000-Muxer-KSQ.jpg Danke. Bei "... und in einem zu Linienzeichnungen passenden Datenformat" hatte ich an das PNG-Format gedacht. Das wurde extra auf verlustfreie Kompression von graphischen Darstellungen optimiert.
Klaus R. schrieb: > Ray M. schrieb: >> PS Klaus: Könntest du das Bild bitte etwas größer irgendwo ablegen, >> so das man was darauf lesen kann ? > > Gerne. Super Danke ... ich war neugierig welche Schutzdioden du verwendet hast ;) > Ray M. schrieb: >> Klaus, was verstehst du unter "einer guten Konstantstromquelle" ? > > Es genügt schon die von mir verwendete Schaltung mit OPA333. Ein OPV mit > Zero-Drift. Die Widerstände sind 1%er mit 50ppm, also etwas besser, aber > noch bezahlbar. ... > Hier wird die ratiometrische Messung mit dem MAX31865 etwas > beschrieben. > https://www.maximintegrated.com/content/dam/files/design/technical-documents/design-solutions/DS67-Achieve-High-Accuracy-Temperature-Measurement-in-Your-Precision-Designs.pdf Das ist gut, hatte ich bis jetzt noch nicht gefunden ...
Ray M. schrieb: > ich war neugierig welche Schutzdioden du verwendet hast Die sind eigentlich für den Einsatz von USB3 gedacht. Es war wichtig das der Leckstrom im Bereich der Messspannungen sehr klein ist. Gleichzeitig sollte der Analogmuxer gegen Überspannung wirksam geschützt werden. Mir war vor Jahren ein Analogmuxer durch Blitzeinschlag in der Nachbarschaft durchgegangen. Der Überspannungsschutz ist verdammt kompakt. Das Löten, selbst mit Lupe, ist eine kleine Herausforderung. Letztlich siehst Du garnicht ob die Lötstelle OK ist, man muss sie ausmessen. mfg klaus
Klaus R. schrieb: > Ray M. schrieb: >> ich war neugierig welche Schutzdioden du verwendet hast > > Die sind eigentlich für den Einsatz von USB3 gedacht. Es war wichtig das > der Leckstrom im Bereich der Messspannungen sehr klein ist. Gleichzeitig > sollte der Analogmuxer gegen Überspannung wirksam geschützt werden. Mir > war vor Jahren ein Analogmuxer durch Blitzeinschlag in der Nachbarschaft > durchgegangen. Der Überspannungsschutz ist verdammt kompakt. Das Löten, > selbst mit Lupe, ist eine kleine Herausforderung. Letztlich siehst Du > garnicht ob die Lötstelle OK ist, man muss sie ausmessen. > mfg klaus Na ja, BZX84 krieg ich auch gelötet ... mit Lupe natürlich ;)
Ray M. schrieb: > Na ja, BZX84 krieg ich auch gelötet ... mit Lupe natürlich ;) Das Gehäuse des tpd2eusb30a hat 1 mm x 1 mm. Vorne 1 Pin, hinten 2 Pins. http://www.ti.com/lit/ds/symlink/tpd2eusb30a.pdf mfg Klaus
Hab nochmal drüber nachgedacht, 16 PT in 2W gehen doch mit dem AD7124-08 ohne externen Multiplexer: je 1W der Sensoren an ADCH0..15 die anderen W alle zusammen auf REFIN+ Strom so bemessen, dass bei maximaler Temperatur fogende Gleichung erfüllt ist: Iout*(PT_Widerstand_bei_Maximaler_Temperatur+Referenzwiderstand+Ofsetwid erstand) < AVCC-0,37V dein Referenzwiderstand zwischen REFIN+ und REFIN- so dass UREF ca. 2,5V (gehen auch ab > 0,7V+ein_wenig_mehr) von REFIN- noch ein Ofsetwiderstand nach GND(so dass REFIN- > 100mV) Messung: Stom auf jeweiligen ADCH(0..15) Externe Referenz INP: der Kanal mit dem Strom INM: ein belibiger anderer Kanal Gain: je nach deiner Schaltung und PT warten bis AD-Wert da R_PT=(ad-Wert*Referenzwiderstand)/(maximaler_AD_Wert*Gain) Temperatur: f(R_PT), siehe Internet->Google
dummschwaetzer schrieb: > Hab nochmal drüber nachgedacht, Dann schau Dir mal das Datenblatt des AD7124-08 an. Rev. E|Page 75 von 94 beschreibt wie man einen RTD misst. mfg klaus
dummschwaetzer schrieb: > Er will nicht einen sondern 16 Messen Das weiss ich ja auch, deshalb kann ich mit Deinem Vorschlag nichts so recht anfangen. mfg Klaus
So, wer es nicht aufbaut findet es nicht raus. Also hab ich mal Futter auf den Tisch geworfen und etwas zusammen gerührt. PS Experten: Ja, es wird euch nicht gefallen, aber es geht und reicht für eine Bastell-Lösung bei mir aus ... 1. Ich will mehrere PT1000 auswerten 2. Warum, weil sie schon da sind 3. Ich will möglichst wenig Aufwand in der Schaltung 4. Billig muss nicht unbeding sein 5. 1-2 Grad Genauigkeit reicht mir !!! 6. Wenn ich es genau haben will, nehme ich einen MAX31... für einen Sensor, funktioniert super Ich hab jetzt einfach mal alles an einen 4051 gesteckt, weil der lag noch im Schrank. "PT_Sx" hängt am µC zum umschalten "3.3V_Ref" ist Vref vom µC "µC" ist der ADC-Eingang am µC So, nu kann ich immer schön umschalten und messen, einfach über einen Spannungsteiler zwischen PT1000 und "R8". Eventuelle Eigenerwärmung des PT1000 ist zu vernachlässigen, weil die PT1000 in Flüssigkeiten und nicht in der Luft hängen und weil ich, wenn ich will, über "E" am 4051 auch zwischen den Messungen noch abschalten könnte. Brauche ich aber in meinem Umfeld nicht. Weil der 4051 natürlich die Messung durch seinen temperaturabhängigen Drift und seinen Innenwiderstand verfälscht, hab ich "R9". Ich messe "R9" über einen Timer aller 30sec. z.B. mit 1088 oder sowas, also ziehe ich bei meinen Messungen der PT1000 einfach immer (1088-1000) ab und gut ist ... Das reicht für meine Anforderungen von oben, auch wenn es den Experten nicht gefällt ... und es steht hier, weil es eventuell mal jemand gebrauchen könnte der einfach mal mehrere PT100 oder PT1000 auswerten will und dem 1 grad Genauigkeit reicht ... Alle andern mögen sich mit OPV's rumschlagen ... ;)
Ray M. schrieb: > PS Experten: Ja, es wird euch nicht gefallen, aber es geht und reicht > für eine Bastell-Lösung bei mir aus ... Genau, gut geeignet zur Messung der Temperatur des Analogschalter-ICs. :-(
Ray M. schrieb: > 5. 1-2 Grad Genauigkeit reicht mir !!! Das dürfte nix werden. Der 74HC4051 hat einen On Widerstand von typ. 70-80 Ohm. Dadurch ist nur dieser Fehler ca. 20 Grad. Also mindestens noch einen 2. Mux spendieren, der die Spannung an den PT1000 abtastet. So teuer ist der wirklich nicht. Schutz ist halt immer noch nicht da für den Schalter.
Schorsch X. schrieb: > Ray M. schrieb: >> 5. 1-2 Grad Genauigkeit reicht mir !!! > > Das dürfte nix werden. Der 74HC4051 hat einen On Widerstand von typ. > 70-80 Ohm. Dadurch ist nur dieser Fehler ca. 20 Grad. Das stimmt nicht, ich hab es auf dem Tisch liegen und es funktioniert. Siehe Foto, sehr wild aber tut. > Also mindestens > noch einen 2. Mux spendieren, der die Spannung an den PT1000 abtastet. > So teuer ist der wirklich nicht. Es geht nicht um teuer. Siehe mein Punkt 4 von oben. Ich hatte über den Vorschlag von Klaus (Beitrag "Re: 16x PT100X ausweten") nachgedacht, aber es geht auch so. Durch messen von "R9" kann ich mir jeder Zeit den aktuellen Messfehler besorgen und den in Software rausrechnen. > Schutz ist halt immer noch nicht da für den Schalter. Was meinst du ? Wenn ich das auf eine Platine mache, hänge ich noch Dioden an die Eingänge gegen Masse, hab ich mir für einen Test, freifliegend auf dem Tisch, aber gespart.
Harald W. schrieb: > Ray M. schrieb: > >> PS Experten: Ja, es wird euch nicht gefallen, aber es geht und reicht >> für eine Bastell-Lösung bei mir aus ... > > Genau, gut geeignet zur Messung der Temperatur des Analogschalter-ICs. > :-( blub ...
Ray M. schrieb: > Durch messen von "R9" kann ich mir jeder Zeit den aktuellen Messfehler > besorgen und den in Software rausrechnen. Fast. Der Schalterwiderstand hängt auch von der Eingangsspannung und vom Hersteller des ICs ab. Mit Deinen 1 - 2 K Genauigkeit wird es also nichts. Ich gehe mal davon aus, daß VEE an -5 V liegt. Ray M. schrieb: > 4. Billig muss nicht unbeding sein Dann hätte ich einfach bessere Muliplexer, MOSFETs oder Reedrelais' genommen. Dann wäre das ratiometrische Verfahren perfekt.
m.n. schrieb: > Ray M. schrieb: >> Durch messen von "R9" kann ich mir jeder Zeit den aktuellen Messfehler >> besorgen und den in Software rausrechnen. > > Fast. Der Schalterwiderstand hängt auch von der Eingangsspannung und vom > Hersteller des ICs ab. Mit Deinen 1 - 2 K Genauigkeit wird es also > nichts. Reden wir hier aneinander vorbei ? Mir ist der Schalterwiderstand, der Hersteller, die Eingangsspannung, und was sonst noch alles völlig wurscht. Ich messe einen 1k Widerstand als Refference, das Delta was dabei entsteht ist mein Messfehler der in der Schaltung auftritt und den verrechne ich einfach mit den Werten die ich bei den PT1000 messen und fertig ...
1 | adc: 2109 adcVolts: 1.700 adcOhm: 1076.410 tempFloat: 19.61 tempInt: 20 |
2 | adc: 2109 adcVolts: 1.700 adcOhm: 1076.410 tempFloat: 19.61 tempInt: 20 |
3 | adc: 2110 adcVolts: 1.700 adcOhm: 1077.549 tempFloat: 19.90 tempInt: 20 |
4 | adc: 2110 adcVolts: 1.700 adcOhm: 1077.549 tempFloat: 19.90 tempInt: 20 |
5 | adc: 2110 adcVolts: 1.700 adcOhm: 1077.549 tempFloat: 19.90 tempInt: 20 |
6 | adc: 2110 adcVolts: 1.700 adcOhm: 1077.549 tempFloat: 19.90 tempInt: 20 |
7 | adc: 2110 adcVolts: 1.700 adcOhm: 1077.549 tempFloat: 19.90 tempInt: 20 |
8 | adc: 2110 adcVolts: 1.700 adcOhm: 1077.549 tempFloat: 19.90 tempInt: 20 |
9 | adc: 2110 adcVolts: 1.700 adcOhm: 1077.549 tempFloat: 19.90 tempInt: 20 |
10 | adc: 2110 adcVolts: 1.700 adcOhm: 1077.549 tempFloat: 19.90 tempInt: 20 |
11 | adc: 2110 adcVolts: 1.700 adcOhm: 1077.549 tempFloat: 19.90 tempInt: 20 |
12 | adc: 2110 adcVolts: 1.700 adcOhm: 1077.549 tempFloat: 19.90 tempInt: 20 |
13 | adc: 2110 adcVolts: 1.700 adcOhm: 1077.549 tempFloat: 19.90 tempInt: 20 |
14 | adc: 2110 adcVolts: 1.700 adcOhm: 1077.549 tempFloat: 19.90 tempInt: 20 |
15 | adc: 2111 adcVolts: 1.701 adcOhm: 1078.689 tempFloat: 20.19 tempInt: 20 |
16 | adc: 2110 adcVolts: 1.700 adcOhm: 1077.549 tempFloat: 19.90 tempInt: 20 |
17 | adc: 2110 adcVolts: 1.700 adcOhm: 1077.549 tempFloat: 19.90 tempInt: 20 |
18 | adc: 2109 adcVolts: 1.700 adcOhm: 1076.410 tempFloat: 19.61 tempInt: 20 |
19 | adc: 2110 adcVolts: 1.700 adcOhm: 1077.549 tempFloat: 19.90 tempInt: 20 |
20 | adc: 2110 adcVolts: 1.700 adcOhm: 1077.549 tempFloat: 19.90 tempInt: 20 |
21 | adc: 2110 adcVolts: 1.700 adcOhm: 1077.549 tempFloat: 19.90 tempInt: 20 |
22 | adc: 2110 adcVolts: 1.700 adcOhm: 1077.549 tempFloat: 19.90 tempInt: 20 |
23 | adc: 2110 adcVolts: 1.700 adcOhm: 1077.549 tempFloat: 19.90 tempInt: 20 |
24 | adc: 2110 adcVolts: 1.700 adcOhm: 1077.549 tempFloat: 19.90 tempInt: 20 |
m.n. schrieb: > Ray M. schrieb: >> Reden wir hier aneinander vorbei ? > > Sieh ins Datenblatt der HC40xx! Nein, da hab ich reingeschaut um das Ding zu beschalten, Jetzt schau ich mir das Ergebnis an und das passt soweit ...
Ray M. schrieb: > Nein, da hab ich reingeschaut um das Ding zu beschalten, > Jetzt schau ich mir das Ergebnis an und das passt soweit ... blub ...
m.n. schrieb: > Harald W. schrieb: >> Meinst Du, Du bekommst durch Publikumsbeschimpfung bessere Antworten? schau dir die messergebnisse an ... meine rotz-schaltung funktioniert ... wie auch immer, auch wenn es euch nicht gefallen sollte ;)
Die Messwerte von oben stammen aus der Flugschaltung auf meinem Tisch mit einem 4067 ...
Ist der PT1000 in Stein gemeisselt? Ansonsten kann man mit einem DS18B20 super einfach und auf +-0,5°C (Datenblet-Spec) genau messen, Auflösung ist besser als 0,1°C. Die Temperatur kommt schon digital raus und man muss nur einen Pin am Prozessor spendieren für den 1-Wire-Bus. Kein Analog und Multiplexen usw.
Bastler schrieb: > Ist der PT1000 in Stein gemeisselt? Ja, der DS18B20 reicht mir im Temperaturbereich nicht und die PT1000 sind auch schon da ;) > Ansonsten kann man mit einem DS18B20 super einfach und auf +-0,5°C > (Datenblet-Spec) genau messen, Auflösung ist besser als 0,1°C. > Die Temperatur kommt schon digital raus und man muss nur einen Pin am > Prozessor spendieren für den 1-Wire-Bus. > Kein Analog und Multiplexen usw. Ich würde gern einen 1-Wire-Fühler nehmen, nur hab ich noch nix gefunden in einem Schraubgehäuse mit 6mm Gewinde und einem Temperaturbereich von ca. -40 bis 300-400°
Ray M. schrieb: > schau dir die messergebnisse an ... > meine rotz-schaltung funktioniert ... Du kennst Clementine? Auflösung ja, Genauigkeit nein. Für jemanden, der hier wiederholt mit gnadenloser Ignoranz aufgefallen ist, ist das natürlich kein Unterschied.
@Ray Du hast es aufgebaut, Du hast es gemessen, Du siehst das Resultat und es reicht für Dich. Also: Freue Dich und laß Dich nicht provozieren.
Schorsch X. schrieb: > Ray M. schrieb: >> 5. 1-2 Grad Genauigkeit reicht mir !!! > > Das dürfte nix werden. Der 74HC4051 hat einen On Widerstand von typ. > 70-80 Ohm. Dadurch ist nur dieser Fehler ca. 20 Grad. Also mindestens > noch einen 2. Mux spendieren, der die Spannung an den PT1000 abtastet. > So teuer ist der wirklich nicht. Schutz ist halt immer noch nicht da für > den Schalter. Ray, höre lieber auf Schorsch. Der Durchgangswiderstand bewegt sich typisch im Bereich von etwas unterhalb von 100 Ohm. Das könnte man mit dem Referenzwiderstand von 1000 Ohm herausrechnen, wenn die Kanäle alle den selben Durchgangswiderstand hätten. Das Datenblatt gibt ein ΔRON bei Vcc 4,5 V und Vee = 0 V von typ. 9 Ohm an. Das wären 2,3°C. Also, Dein Referenzkanal kann 2,3°C zuwenig anzeigen und Dein Meßkanal zuviel anzeigen. Die Unsicherheit beträgt bis zu 4,6°C. mfg klaus
Klaus R. schrieb: > Schorsch X. schrieb: >> Ray M. schrieb: >>> 5. 1-2 Grad Genauigkeit reicht mir !!! >> >> Das dürfte nix werden. Der 74HC4051 hat einen On Widerstand von typ. >> 70-80 Ohm. Dadurch ist nur dieser Fehler ca. 20 Grad. Also mindestens >> noch einen 2. Mux spendieren, der die Spannung an den PT1000 abtastet. >> So teuer ist der wirklich nicht. Schutz ist halt immer noch nicht da für >> den Schalter. > > Ray, höre lieber auf Schorsch. > > Der Durchgangswiderstand bewegt sich typisch im Bereich von etwas > unterhalb von 100 Ohm. Das könnte man mit dem Referenzwiderstand von > 1000 Ohm herausrechnen, wenn die Kanäle alle den selben > Durchgangswiderstand hätten. Das Datenblatt gibt ein ΔRON bei Vcc 4,5 V > und Vee = 0 V von typ. 9 Ohm an. Das wären 2,3°C. Also, Dein > Referenzkanal kann 2,3°C zuwenig anzeigen und Dein Meßkanal zuviel > anzeigen. Die Unsicherheit beträgt bis zu 4,6°C. Das ist einer guter Einwand den ich auch verstehe. Ich werde mal eine Schaltung aufbauen und 15x PT1000 plus einen Ref-Widerstand dran hängen. Ich bin echt mal gespannt wie weit das dann streut. Wenn das zu weit auseinander geht, werde ich mal die Variante von Klaus Beitrag "Re: 16x PT100X ausweten" mit 2x 4067 zusammenlöten und schauen was da raus kommt.
Eine weitere Möglichkeit wäre es für alle Kanäle den Serienwiderstand im Betrieb zu messen. Da gibt's verschiedene Möglihckieten. zb Je ein NPN gegen Masse an die PTs, mit diesen Transistoren kannst du dann die PTs kurzschließen und misst am ADC nur den Serienwiderstand jedes Kanals. Dann hast du Offset Werte für jeden Kanal.
Tom schrieb: > Eine weitere Möglichkeit wäre es für alle Kanäle den Serienwiderstand im > Betrieb zu messen. > > Da gibt's verschiedene Möglihckieten. > zb > > Je ein NPN gegen Masse an die PTs, mit diesen Transistoren kannst du > dann die PTs kurzschließen und misst am ADC nur den Serienwiderstand > jedes Kanals. Dann hast du Offset Werte für jeden Kanal. Kannst du das mal aufmalen ?
Ray M. schrieb: > Das ist einer guter Einwand den ich auch verstehe. Durch Tom bin ich auf die Idee gekommen einfach jeden Kanal mit einem Mulimeter auszumessen. Am besten wäre eine Strommessung mit dem 1000 Ohm Widerstand. Ob die Abweichung der Kanäle halbwegs konstant ist, ist auch nicht ganz klar. Aber solch eine Messung hilft schon weiter. Das Multimeter muß aber schon eine passende Auflösung haben. Den 1000 Ohm Referenzwiderstand würde ich später in jedem Fall belassen. mfg Klaus
Beitrag #5774085 wurde von einem Moderator gelöscht.
m.n. schrieb: >> Durch messen von "R9" kann ich mir jeder Zeit den aktuellen Messfehler >> besorgen und den in Software rausrechnen. > > Fast. Der Schalterwiderstand hängt auch von der Eingangsspannung und vom > Hersteller des ICs ab. Mit Deinen 1 - 2 K Genauigkeit wird es also > nichts. Ich habe mich vor einigen Jahren beruflich mit 32 PT100 und deren Auswertung beschäftigt. Interessanterweise reichte der eher einfache Aufbau mit acht Multiplexern und einer Einfach- Stromquelle für eine Genauigkeit von besser 10mK aus. Verifi- ziert habe ich das mit einem Industriemeßgerät, welches auch genauer als 10mK war. Ich wüsste jetzt nicht, was ich an der Schaltung weiter vereinfachen könnte um die Gnauigkeit ent- sprechend der Wünsche des TEs zu verschlechter, aber grund- sätzlich ist auch eine Widerstandsmessung mit einer Genauig- keit von 0,4% ...0,8% nicht ganz trivial. Die meisten Multi- meter haben grössere Fehler bei der Widerstandsmessung. Die Vierdrahtmessung hat sich nun mal bei der genauen Widerstands- messung seit Jahrzehnten bewährt und die dafür notwendigen vier Multiplexer kosten ja nun wirklich nicht soo viel. Bei Vierpol- messungen fallen nun mal die meisten potentiellen Fehler raus. Für hohe Genauigkeit haben wir allerdings noch einmal vor- und rückwärts gemessen, um die Thermospannung rausrechnen zu können. Darauf kann der TE möglicherweise verzichten.
Vor Jahren (genauer gesagt 2005) hatte ich das gleiche Problem und eine Lösung überlegt und gebaut, läuft bis heute. Bei meiner Schaltung (Heizungsregelung) sind es aber 24 Pt1000 Fühler die zu messen sind. Anforderung war: -Zweidrahtmessung -Auflösung 0,1 Grad -Genauigkeit ca 1 Grad -Busansteuerbar (SPI, I2C) -Messung von -50 bis +250 Grad Herausgekommen ist eine Fühlerplatine mit 24 kleinen Klemmen und drei 8-Kanal ADC Wandlern mit SPI, dem MAX1148 im TSSOP Gehäuse. War mein erstes mal SMD Löten ;) Ihr könnt die Regelung hier in Echtzeit anschauen: http://tux.zugspitzort.de/heizung (Wird ständig erweitert und umgebaut, eBus ist noch nicht vollständig etc) Die Genauigkeit hab ich mit Hilfe von Eis- und kochendem Wasser grob geprüft. Ergebnis: Eiswasser: 1.0 Grad Siedepunkt: 96.3 Grad Echter Siedepunkt errechnet: 97.5 Grad bei 750m u. 0 Grad Lufttemperatur Leider hab ich damals keine Referenzspannungsquelle eingebaut, deshalb schwanken die Werte etwas hin und her. Das könnte man auf jeden Fall noch verbessern (für die nächste Version). Auch der Überspannungsschutz etc. Die Auswertung läuft über eine Tabelle mit 5 Grad-Schritten mit linearer Interpolation. Auf dem Schaltplan sind nur 8 Kanäle zu sehen.
@Stefan B: wäre es möglich deinen kompletten Schaltplan zu teilen? Ich würde genau das gleiche brauchen :-) Könnte man anstatt des MAX1148 auch zB einen MCP3008 od MCP3208 nehmen?
Bitte melde dich an um einen Beitrag zu schreiben. Anmeldung ist kostenlos und dauert nur eine Minute.
Bestehender Account
Schon ein Account bei Google/GoogleMail? Keine Anmeldung erforderlich!
Mit Google-Account einloggen
Mit Google-Account einloggen
Noch kein Account? Hier anmelden.








