Wie ist es technisch gelöst das ein Multimeter in Stellung 'Ohm-Messung' einem beim vermeintlichen Messen der 230V Wechselspannung an der Steckdose nicht ins Gesicht springt?
Elektronenaneinanderreiher schrieb: > vermeintlichen Wenn du die 230V nur vermeintlich misst, besteht keine Gefahr für das Multimeter.
Achim B. schrieb: > Elektronenaneinanderreiher schrieb: >> vermeintlichen > > Wenn du die 230V nur vermeintlich misst, besteht keine Gefahr für das > Multimeter. Aha, kannst Du die Unbedenklichkeit auch begründen?
Uwe D. schrieb: > Aha, kannst Du die Unbedenklichkeit auch begründen? Spitzfindigkeit. Denk mal drüber nach ;-) Ich habe keine Ahnung, wie das in Multimetern gelöst ist. Aber ich würde das so lösen: Die Stromquelle, die die den Strom an den Widerstand anlegt muss einen so hohen Innenwiderstand haben, dass sie bei 230V nicht kaputt geht. Das ist nicht so problematisch wie man denkt, weil eine Stromquelle sowieso einen hohen Innenwidestand haben muss. Die Spannung, die am IC ansteht, der den Strom erzeugt, klemmt man weg. Alternativ erzeugt man den Strom mittels einer Ladungspumpe (welche man problemlos so bauen kann, dass sie 230VAC aushält). Eine Spannungsmessung ist von Haus aus hochohmig, da ist sowieso 1M der 10M in Serie. Die Überspannung am ADC klemmt man einfach weg. Die paar µA sind kein Problem. Und bei der Strommessung, die niederohmig sein muss, kennt man das Schutzelement ja - da ist halt eine Sicherung drin. Die kurzzeitig hohe Spannung am Shunt kann man auch leicht wegbekomen - indem man zum ADC Serienwiderstände hineintut, der Rest wird geklemmt. Was meint man mit klemmen? Man kann beispielswiese die Spannung durch eine Z-Diode begrenzen. Oder durch Dioden in Flussrichtung. Oder sonstige Maßnahmen. Das ist immer dann recht einfach, wenn die Quelle hochohmig ist.
jemand schrieb: > weil eine Stromquelle > sowieso einen hohen Innenwidestand haben muss. Die Spannung, die am IC > ansteht, der den Strom erzeugt, klemmt man weg. Wegklemmen ist aber extrem niederohmig!
Elektronenaneinanderreiher schrieb: > Wie ist es technisch gelöst das ein Multimeter in Stellung 'Ohm-Messung' > einem beim vermeintlichen Messen der 230V Wechselspannung an der > Steckdose nicht ins Gesicht springt? Bei den meisten MMs gibt es da keinen Schutz. Nur bei wenigen in der Preisklasse >100€.
Bernd K. schrieb: > Wegklemmen ist aber extrem niederohmig! Genau. Drum macht man das hinter einem hohen Widerstand.
jemand schrieb: > Drum macht man das hinter einem hohen Widerstand. Reicht 1,80m? Ich frage, weil bei mir alle Möbel in dieser Höhe enden, da meine Frau sonst nicht mehr heran kommt.
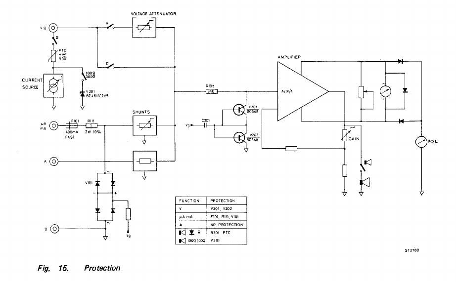
Eine Mglkt. ehem. Philips VAΩ-Meter 2505; PTC in Reihe zur Stromquelle und parallel dazu eine Zenerdiode.
Elektronenaneinanderreiher schrieb: > Wie ist es technisch gelöst das ein Multimeter in Stellung 'Ohm-Messung' > einem beim vermeintlichen Messen der 230V Wechselspannung an der > Steckdose nicht ins Gesicht springt? Lad dir mal das Servicemanual vom HP34401 runter. Dort sind auch Schaltbilder dabei, in der man sehen kann, wie die Konstantstromquelle für den Widerstandsmessbereich aufgebaut ist. Das Gerät verträgt im Ohmbereich bis zu 1000 Volt ohne das es kaputt geht. Ralph Berres
:
Bearbeitet durch User
Bitte melde dich an um einen Beitrag zu schreiben. Anmeldung ist kostenlos und dauert nur eine Minute.
Bestehender Account
Schon ein Account bei Google/GoogleMail? Keine Anmeldung erforderlich!
Mit Google-Account einloggen
Mit Google-Account einloggen
Noch kein Account? Hier anmelden.
