Betr.: Umschalter mit 2 Relaisausgängen und Nullstellung Benötige eine Schaltung, womit ich mit einem Taster das erste Relais ansteuere und mit dem zweiten Taster ein weiteres Relais. Wenn das erste Relais aktiviert ist, kann das zweite Relasis nicht aktiviert werden. Eine "Nullstellung" (Taster) wäre somit erforderlich. Einfach ausgedrückt: Schalterstellung nach links, Relais-Kontakt 1 wird geschloßen Schalterstellung in die Mitte, Relais-Kontakt 1 wird geöffnet. Schalterstellung nach rechts, Relais-Kontakt 2 wird geschloßen. Schalterstellung in die Mitte, Relais-Kontakt 2 wird geöffnet. Im Anhang ein Plan aus dem Netz. Kann das so funktionieren und wenn ja, wie wird ein Taster für eine Nullstellung eingebunden? Für Hilfe im Voraus wieder besten Dank. MfG Eppelein
Ich glaube, ich habe das Problem nicht nicht verstanden.
Du hast von einem Schalter geschrieben, der drei Positionen hat:
links-mitte-rechts. Solche Schalter sind in der Funktion 1-0-1 leicht zu
beschaffen. An die beiden Ausgänge des Schalters würde man die beiden
Relais anschließen - fertig.
Warum du da irgendeine Elektronik zwischen setzen willst, ist mir noch
unklar.
> Kann das so funktionieren
Ich bezweifle, dass es eine gute Idee ist, diese Flipflops analog
anzusteuern (R/C Glieder vor den CLK Eingängen).
Mit drei Tastern und bistabilen (2-Spulen) Relais wäre es ganz einfach.
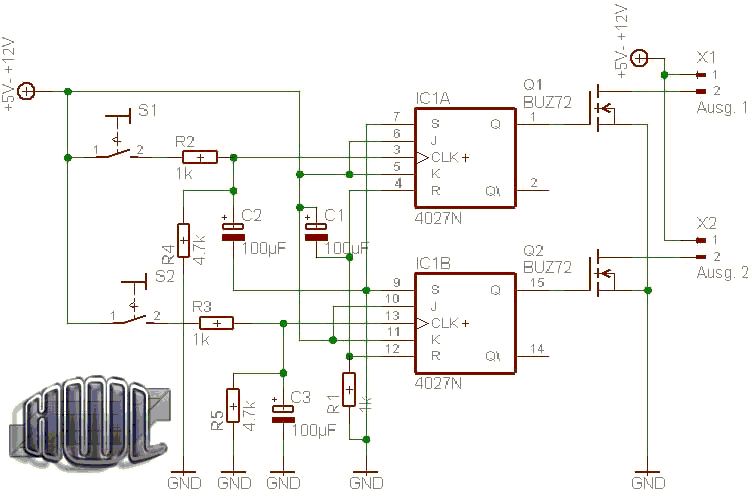
Eppelein V. schrieb: > Kann das so funktionieren Nicht zuverlässig. Ein BUZ71 schaltet bei 5V nicht zuverlässig, sondern ist ein 10V MOSFET. Wie kommt man auf so ein Steinzeitteil ? Ein CD4027 hat nicht bei jedem Hersteller einen Schmitt-Trigger am CLK Eingang. Relais sollten immer eine Freilaufdiode bekommen. Von welchem Schalter redest du wenn du 2 Taster hast ? Ein (ein) aus (ein) tastender Umschalter ? Eppelein V. schrieb: > Wenn das erste Relais aktiviert ist, kann das zweite Relasis nicht > aktiviert werden Es gibt in deiner Schaltung keine Verhinderung, keinen Einfluss von Q1 auf Q2. Auch ist die Aufgabenstellung unzureichend: Wenn Q1 an ist, soll also Q2 nicht eingetastet werden können. Wenn aber Q2 ein ist, kann man Q1 doch dazuschalten ? Oder soll dann Q2 von alleine aus gehen ? Ungeklärt.
Merci bis dahin. Entsprechenden Schalter einzubauen ist kein Problem eBay-282085834290 funktioniert schon Jahre so. Nun soll von mehreren Stellen aus geschaltet werden. Das eigentliche Problem ist, daß Schwachstromleitungen an den "neuen" Schaltstellen vorhanden sind und ich keine 230V darüber schalten kann. Mit dem einen Kontakt wird ein Gebläsemotor zugeschaltet und mit dem zweiten Kontakt ein Saugmotor. Beide können nicht gleichzeitig in Betrieb gehen, da ein gemeisames Gebläse- wie Saugrohr verwendet wird. MfG Eppelein
MaWin schrieb: > > Wenn Q1 an ist, soll also Q2 nicht eingetastet werden können. Wenn aber > Q2 ein ist, kann man Q1 doch dazuschalten ? Oder soll dann Q2 von > alleine aus gehen ? Ungeklärt. Q1 an --> Q2 nicht einschaltbar Q2 ein --> Q1 nicht einschaltbar Q1 ein --Aus-- Q2 ein
> Mit dem einen Kontakt wird ein Gebläsemotor zugeschaltet und mit > dem zweiten Kontakt ein Saugmotor. Beide können nicht gleichzeitig > in Betrieb gehen, da ein gemeisames Gebläse- wie Saugrohr verwendet > wird. Dann liegt die Lösung auf der Hand. Man nehme zwei Stromstoß-Schalter (Eltako) mit Wechsler-Kontakt:
1 | Saugen K1 |
2 | ____ |
3 | + o---+----o o----+---------XXXX-------| |
4 | | ____ | |
5 | +----o o----+ |
6 | | ____ | |
7 | +----o o----+ |
8 | |
9 | |
10 | Blasen K2 |
11 | ____ |
12 | + o---+----o o----+---------XXXXX------| |
13 | | ____ | |
14 | +----o o----+ |
15 | | ____ | |
16 | +----o o----+ |
17 | |
18 | |
19 | |
20 | k1 |
21 | o------------------Sauger-----------+----o N~ |
22 | | |
23 | L~ o--------o o-----Gebläse----------+ |
24 | \ | |
25 | o---------o | |
26 | \ | |
27 | o----Signal-Leuchte----+ |
28 | k2 "aus" |
Mir scheint, du suchst eine Schützschaltung des Typs "mit Selbsthaltung und gegenseitiger Verriegelung". Schau mal hier: https://d3mx1l8hhqhywi.cloudfront.net/sites/www.voltimum.ch/files/pdflibrary/die_gaengigsten_schuetzschaltungen_-_alle_informationen_auf_einen_blick.pdf oder suche selbst im Netz nach diesen Begriffen.
Mikrowilli schrieb: > Mir scheint, du suchst eine Schützschaltung des Typs "mit Selbsthaltung > und gegenseitiger Verriegelung". Gibts auch fertig als Wendeschütz.
Nein, auch die Logik funktioniert so nicht. Die Schaltung oben macht folgendes: - Taster 1 wird bei jedem Drücken das FF1 (IC1A) umschalten - Taster 2 wird bei jedem Drücken FF2 umschalten. Eine gegenseitige Verriegelung gibt es nicht. Es können also beide gleichzeitig eingeschaltet sein. Man kann die /Q-Ausgänge mit dem Reset des anderen FF verbinden, dann wird das jeweils andere FF ausgeschaltet. Und man kann eine Verknüpfung beider Resetsignale auf eine dritte Taste geben, so dass dann beide aus sind. Dann könntest du folgende Funktion haben: - jede Taste kann ihre jeweils vorgesehene Funktion ein- bez. ausschalten. - solange eine Funktion aktiv ist, ist die Aktivierung der anderen gesperrt. Es muss also vorher die erste Funktion wieder auf Aus geschaltet werden bevor die zweite schaltbar wird. Das oben genannte Toggeln bei jedem Tastendruck kann man dadurch umgehen, dass man - JK anders beschaltet (siehe https://www.elektronik-kompendium.de/sites/dig/0210032.htm) - dass man nur die Set-Eingänge benützt. Abgesehen davon: RC-Glieder an Clockeingänge sind Quatsch. Fehlende Schmitt-Triggereingänge wurden schon genannt. Und 100µF sollten wohl eher 100nF sein. Wenn du mich fragst, wie ich es lösen würde: ein kleiner Tiny 13 oder 25 und ein paar Zeilen Code ... (und einen geeigneten FET).
Eppelein V. schrieb: > Ich hätte das gerne elektronisch mit Halbleitern.... gelöst. Wenn ich das richtig verstehe willst du von mehreren Stellen aus schalten. -------------- Einfach ausgedrückt: Schalterstellung nach links, Relais-Kontakt 1 wird geschloßen Schalterstellung in die Mitte, Relais-Kontakt 1 wird geöffnet. Schalterstellung nach rechts, Relais-Kontakt 2 wird geschloßen. Schalterstellung in die Mitte, Relais-Kontakt 2 wird geöffnet. -------------- Im Prinzip also jeweils drei Taster pro Bedienstelle wobei einer zum Ausschalten der/des Motors verwendet wird. Taster S = Saugen Taster 0 = Ausschalten Taster B = Blasen Kurt
Eppelein V. schrieb: > Ich hätte das gerne elektronisch mit Halbleitern.... gelöst. Warum? Der Ausgang soll doch 230V~ Motoren schalten. Dazu sind Relais gemacht und haben sich bewährt. Aber sei's drum, dann eben elektronisch. In diesem Fall würde ich von dieser halbgaren Flipflop-Schaltung abraten. Verwende stattdessen einen Mikrocontroller, zum Beispiel einen Digistump in Kombination mit Arduino, sowie zwei Relais für die Ausgänge: https://www.amazon.de/s/ref=nb_sb_noss_2 https://www.amazon.de/Neuftech-Kanäle-Relais-Modul-Brett-Arduino/dp/B00PIMRGN4/ref=sr_1_5 Wenn du Relais total nicht leiden magst, dann verwende stattdessen Solid-State Relais. Dies ist ein guter Anlass, das Programmieren zu erlernen. Für diese Aufgabe werden nur sehr wenige Befehle benötigt: pinMode() digitalWrite() digitalRead() delay() if() Anmerkung: Dieses billige Relais Board isoliert nur bis 1500V und ist daher für die finale Installation ungeeignet. Da musst du Relaus verwenden, die 4000V ertragen (z.B. auf Hutschiene).
Kurt schrieb: > Eppelein V. schrieb: >> Ich hätte das gerne elektronisch mit Halbleitern.... gelöst. > > Wenn ich das richtig verstehe willst du von mehreren Stellen aus > schalten. Ja Kurt, das wäre mein Anliegen. MfG Eppelein
Stefanus F. schrieb: > Eppelein V. schrieb: >> Ich hätte das gerne elektronisch mit Halbleitern.... gelöst. > > Warum? Der Ausgang soll doch 230V~ Motoren schalten. Dazu sind Relais > gemacht und haben sich bewährt. > > Aber sei's drum, dann eben elektronisch. In diesem Fall würde ich von > dieser halbgaren Flipflop-Schaltung abraten. Verwende stattdessen einen > Mikrocontroller, zum Beispiel einen Digistump in Kombination mit > Arduino, sowie zwei Relais für die Ausgänge: > > https://www.amazon.de/s/ref=nb_sb_noss_2 > https://www.amazon.de/Neuftech-Kanäle-Relais-Modul-Brett-Arduino/dp/B00PIMRGN4/ref=sr_1_5 > > Wenn du Relais total nicht leiden magst, dann verwende stattdessen > Solid-State Relais. > > Dies ist ein guter Anlass, das Programmieren zu erlernen. Für diese > Aufgabe werden nur sehr wenige Befehle benötigt: > > pinMode() > digitalWrite() > digitalRead() > delay() > if() Die "eingeworfene" Schaltung meinerseits war nur ein Anhaltspunkt, ob es so funktionieren kann oder nicht. Das Programmieren zu erlernen hatte ich vor ein paar Jahren schon versucht. Mein Problem jedoch ist, daß ich nicht darüber bleiben kann und somit eventuell nach x-Wochen mich wieder damit befassen könnte. Im Grunde fängt man da von vorne wieder an und das nervt mich ungemein.
Eppelein V. schrieb: > Im Grunde fängt man da von vorne wieder an Ist das bei Logik-Schaltungen nicht ebenso? Mache es doch so einfach wie möglich - mit Stromstoß-Schaltern. Die haben sich in Millionen Treppenhäusern über zig Jahre bewährt.
Eppelein V. schrieb: > Ich hätte das gerne elektronisch mit Halbleitern.... gelöst. Dann halt mit zwei Thyristoren. Das ist die klassische "Quizschaltung".
Eppelein V. schrieb: > Kurt schrieb: >> Eppelein V. schrieb: >>> Ich hätte das gerne elektronisch mit Halbleitern.... gelöst. >> >> Wenn ich das richtig verstehe willst du von mehreren Stellen aus >> schalten. > > Ja Kurt, das wäre mein Anliegen. Auf die Schnelle: Ein RS-FF das die Richtung (Saugen/Blasen) festlegt, ein zweites das Ein/Aus bestimmt. Wenn die Nulltaste (0) gedrückt wird schaltet das Ein/Aus FF die beiden (dann bitte passenden) FET in den Sperrzustand (das macht ein Transistor/FET und zwei Dioden + Vorwiderständen fürs Gate). Wird einer der beiden anderen Taster gedrückt dann wird damit das Richtungs-FF gesetzt und das Sperr-FF so gesetzt das es die beiden FET freigibt. Bei den RS-FF hat einer der beiden Eingänge Vorrang, wenn du da gleich den "richtigen" nimmst dann passts auch mit "Falschdrücken" usw. Kurt
. Achja, zum Sperren der beiden FET reichen zwei Dioden und zwei Gatevorwiderstände aus, musst nur den richtigen Q des Sperr-FF nehmen und damit die Gatespannung der beiden FET auf GND ziehen. Kurt
Hi Wenn ich die Anforderung richtig verstanden habe, dann sollten zwei RS-FF mit je einem AND vor dem S-Eingang und einem OR-Gatter vor dem R-Eingang zur Verriegelung reichen. Beim Anlegen der Versorgungsspannung muss ein H-Impuls am Reset-Eingang anliegen, um beide RS-FF in einen definierten Zustand zu bringen. Damit liegen beide Q-Ausgänge auf Low und die negierten auf H. Beide AND-Gatter sind frei und leiten einen Set-Impuls (H-Pegel) an den jeweiligen Set-Eingang. Ist ein FF gesetzt (Q auf H), dann wird der R-Eingang des anderen FF über das OR-Gatter auf H gezogen und kann nicht mehr gesetzt werden, bis ein Reset-Signal anliegt. Gleichzeitige Signale an Set und Reset sind hier tabu, denn die führen zu einem unerwünschten Verhalten. Will man das auch vermeiden, so müsste jedes AND-Gatter noch mit einem 3ten Eingang versehen werden, bei dem das negierte Reset-Signal anliegt. PS: Ausgetestet ist das nicht, ist aus dem Gedächtnis. Schneller und einfacher geht das mit einem Attiny oder ähnlich... Udo
Nabend, super, danke! Werde das die Tage zusammenbauen und ausprobieren. MfG Eppelein
FRage noch: Könnte man mir bitte noch die fehlende Beschaltung (FET,R,C,D?) mitteilen und wie die Anordnung ist - wäre echt super! MfG Eppelein
Udo Neist schrieb: > PS: Ausgetestet ist das nicht, ist aus dem Gedächtnis. Schneller und > einfacher geht das mit einem Attiny oder ähnlich... Beitrag "Re: Schaltplan Umschalter 1-0-1" Hallo Udo, für die Schaltung benötigst man aber doch 3 Taster, oder habe ich hier ein Verständnisproblem? @TO Ist das Problem noch aktuell. Ich habe noch einen Lösungsansatz, würde ihn dann mal testen. Welche Leitungslängen sind zu überbrücken?
Gehöre zu der Fraktion der Nichtprogrammierer, so ist ein µC quasi hinfällig. MfG Eppelein
Am einfachsten lässt sich so eine gegenseitige Verriegelung von 2 Tastern, mit 2 Transistoren (hier pnp, wegen der gegen + schaltenden Tastern, z.B. bc556) und 2 Widerständen (hier 2x100k) realisieren. Die beiden 1k-Widerstände sind dafür da, um die Mosfets wieder auszuschalten. Wenn die Taster gegen Masse schalten würden, und den Laststrom schalten können, könnte man dies auch umdrehen und direkt mit den beiden Mosfets machen. (Taster schalten Source gegen Masse, Gate , ggf über Spannungsteiler, zum gegenüberliegenden Drain).
Ingo W. schrieb: > Die beiden 1k-Widerstände sind dafür da, um die Mosfets wieder > auszuschalten. Ich sehe keine Mosfets;-) Die (etwas sparsam gezeichnete) Schaltung erfüllt auch nicht die Anforderung des TO. Der Taster der einschaltet muss auch wieder ausschalten, bevor der anderer Taster einschalten darf. So wie es ein Kippschalter mit Mittelstellung macht.
Anbei eine Schaltung aus Basis eines Binärzählers 74HC393. Funktionserklärung: Wird Taster "Gebläsemotor" gedrückt zählt IC1a um eins hoch. QA geht auf "H" und schaltet den Motor ein. Die LED steht stellvertretend für den Motor. Gleichzeitig wird durch das "H" von QA IC1b Dauerresetet. Ein betätigen von Taster "Saugmotor" hat daher keine Auswirkung. Wird nun Taster "Gebläsemotor" erneut betätigt geht QA auf "L" und der Motor stoppt. QB wechselt auf "H" und resetet IC1a. Nun könnte die Taste "Saugmotor" betätigt werden da IC1b wieder "frei" ist. Jetzt spielt sich das Ganze um IC1b herum ab, bis der Taster "Saugmotor" erneut betätigt wird. Was noch fehlt ist die Ansteuerung für die Motoren, also Relais etc. Die LEDs stehen wie gesagt nur stellvertretend für die Motoren. IC2 (Inverter mit Schmitt-Trigger-Eingängen) sorgt in Verbindung mit den R und C für die Tastenentprellung. Ggf. sollte auch ein Power-On-Reset für IC1 berücksichtigt werden, um den Chip bei Anlegen der Versorgungsspannung, z.B. nach einem Stromausfall, in einen definierten Zustand zu bringen. D.h. alle Ausgänge auf "L". Durch die vermutlich langen Leitungen zur Elektronik müssten die Eingänge durch evtl. auftretende Störeinflüsse geschützt werden. Ggf. kämen hier Optokoppler in Frage. Zu überlegen wäre auch eine Verzögerung einzubauen. Die sollte verhindern dass nachdem ein Motor ausgeschaltet wurde...sofort der andere Motor eingeschaltet werden kann. Nur falls das erforderlich ist. Der Plan hat sicherlich noch Fehler, aber vom Prinzip her sollte er die Anforderung des TO erfüllen. Ich habe noch einen ähnliche Ansatz mit 2 Stück 74HC4017, aber der hier gefällt mir besser. Ein weiterer Ansatz ist ein CD4013 bei dem sich die FF gegenseitig sperren. Also ähnlich wie oben, aber mit D-Flip-Flop.
Bitte melde dich an um einen Beitrag zu schreiben. Anmeldung ist kostenlos und dauert nur eine Minute.
Bestehender Account
Schon ein Account bei Google/GoogleMail? Keine Anmeldung erforderlich!
Mit Google-Account einloggen
Mit Google-Account einloggen
Noch kein Account? Hier anmelden.



